Java并发编程系列第四篇AbstractQueuedSynchronizer,文章风格依然是图文并茂,通俗易懂,本文带读者们深入理解AbstractQueuedSynchronizer设计思想。
AbstractQueuedSynchronizer抽象同步队列简称A Q S,它是实现同步器的基础组件,如常用的ReentrantLock、Semaphore、CountDownLatch等。
A Q S定义了一套多线程访问共享资源的同步模板,解决了实现同步器时涉及的大量细节问题,能够极大地减少实现工作,虽然大多数开发者可能永远不会使用A Q S实现自己的同步器(J U C包下提供的同步器基本足够应对日常开发),但是知道A Q S的原理对于架构设计还是很有帮助的,面试还可以吹吹牛,下面是A Q S的组成结构。
三部分组成,state同步状态、Node组成的CLH队列、ConditionObject条件变量( 包含Node组成的条件单向队列 ),下面会分别对这三部分做介绍。
先贴下AbstractQueuedSynchronizer提供的核心函数,混个脸熟就够了,后面会讲解
状态
getState():返回同步状态setState(int newState):设置同步状态compareAndSetState(int expect, int update):使用C A S设置同步状态isHeldExclusively():当前线程是否持有资源
独占资源(不响应线程中断)
tryAcquire(int arg):独占式获取资源,子类实现acquire(int arg):独占式获取资源模板tryRelease(int arg):独占式释放资源,子类实现release(int arg):独占式释放资源模板
共享资源(不响应线程中断)
tryAcquireShared(int arg):共享式获取资源,返回值大于等于0则表示获取成功,否则获取失败,子类实现acquireShared(int arg):共享式获取资源模板tryReleaseShared(int arg):共享式释放资源,子类实现releaseShared(int arg):共享式释放资源模板
这里补充下,获取独占、共享资源操作还提供超时与响应中断的扩展函数,有兴趣的读者可以去AbstractQueuedSynchronizer源码了解。
同步状态
在A Q S中维护了一个同步状态变量state,getState函数获取同步状态,setState、compareAndSetState函数修改同步状态,对于A Q S来说,线程同步的关键是对state的操作,可以说获取、释放资源是否成功都是由state决定的,比如state>0代表可获取资源,否则无法获取,所以state的具体语义由实现者去定义,现有的ReentrantLock、ReentrantReadWriteLock、Semaphore、CountDownLatch定义的state语义都不一样。
ReentrantLock的state用来表示是否有锁资源ReentrantReadWriteLock的state高16位代表读锁状态,低16位代表写锁状态Semaphore的state用来表示可用信号的个数CountDownLatch的state用来表示计数器的值
CLH队列
CLH是A Q S内部维护的FIFO( 先进先出 )双端双向队列( 方便尾部节点插入 ),基于链表数据结构,当一个线程竞争资源失败,就会将等待资源的线程封装成一个Node节点,通过C A S原子操作插入队列尾部,最终不同的Node节点连接组成了一个CLH队列,所以说A Q S通过CLH队列管理竞争资源的线程,个人总结CLH队列具有如下几个优点:
- 先进先出保证了公平性
- 非阻塞的队列,通过自旋锁和
C A S保证节点插入和移除的原子性,实现无锁快速插入 - 采用了自旋锁思想,所以
CLH也是一种基于链表的可扩展、高性能、公平的自旋锁
Node内部类
Node是A Q S的内部类,每个等待资源的线程都会封装成Node节点组成C L H队列、等待队列,所以说Node是非常重要的部分,理解它是理解A Q S的第一步。
列Node类中的变量都很好理解,只有waitStatus、nextWaiter没有细说,下面做个补充说明
waitStatus等待状态如下
nextWaiter特殊标记
Node在CLH队列时,nextWaiter表示共享式或独占式标记Node在条件队列时,nextWaiter表示下个Node节点指针
流程概述
线程获取资源失败,封装成Node节点从C L H队列尾部入队并阻塞线程,某线程释放资源时会把C L H队列首部Node节点关联的线程唤醒( 此处的首部是指第二个节点,后面会细说 ),再次获取资源。
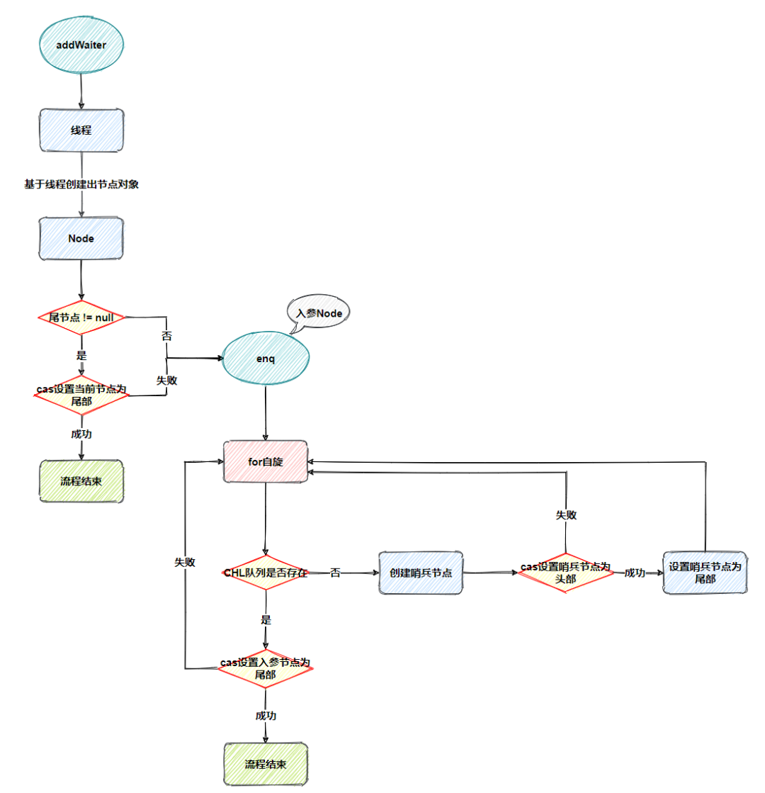
入队
获取资源失败的线程需要封装成Node节点,接着尾部入队,在A Q S中提供addWaiter函数完成Node节点的创建与入队。
/**
* @author: 程序猿阿星
* @description: Node节点入队-CLH队列
* @param mode 标记 Node.EXCLUSIVE独占式 or Node.SHARED共享式
*/
private Node addWaiter(Node mode) {
//根据当前线程创建节点,等待状态为0
Node node = new Node(Thread.currentThread(), mode);
// 获取尾节点
Node pred = tail;
if (pred != null) {
//如果尾节点不等于null,把当前节点的前驱节点指向尾节点
node.prev = pred;
//通过cas把尾节点指向当前节点
if (compareAndSetTail(pred, node)) {
//之前尾节点的下个节点指向当前节点
pred.next = node;
return node;
}
}
//如果添加失败或队列不存在,执行end函数
enq(node);
return node;
}
添加节点的时候,如果从C L H队列已经存在,通过C A S快速将当前节点添加到队列尾部,如果添加失败或队列不存在,则指向enq函数自旋入队。
/**
* @author: 程序猿阿星
* @description: 自旋cas入队
* @param node 节点
*/
private Node enq(final Node node) {
for (;;) { //循环
//获取尾节点
Node t = tail;
if (t == null) {
//如果尾节点为空,创建哨兵节点,通过cas把头节点指向哨兵节点
if (compareAndSetHead(new Node()))
//cas成功,尾节点指向哨兵节点
tail = head;
} else {
//当前节点的前驱节点设指向之前尾节点
node.prev = t;
//cas设置把尾节点指向当前节点
if (compareAndSetTail(t, node)) {
//cas成功,之前尾节点的下个节点指向当前节点
t.next = node;
return t;
}
}
}
}
通过自旋C A S尝试往队列尾部插入节点,直到成功,自旋过程如果发现C L H队列不存在时会初始化C L H队列,入队过程流程如下图
第一次循环
- 刚开始
C L H队列不存在,head与tail都指向null - 要初始化
C L H队列,会创建一个哨兵节点,head与tail都指向哨兵节点
第二次循环 3. 当前线程节点的前驱节点指向尾部节点(哨兵节点) 4. 设置当前线程节点为尾部,tail指向当前线程节点 5. 前尾部节点的后驱节点指向当前线程节点(当前尾部节点)
最后结合addWaiter与enq函数的入队流程图如下
出队
C L H队列中的节点都是获取资源失败的线程节点,当持有资源的线程释放资源时,会将head.next指向的线程节点唤醒( C L H队列的第二个节点 ),如果唤醒的线程节点获取资源成功,线程节点清空信息设置为头部节点( 新哨兵节点 ),原头部节点出队( 原哨兵节点 )
acquireQueued函数中的部分代码
//1.获取前驱节点
final Node p = node.predecessor();
//如果前驱节点是首节点,获取资源(子类实现)
if (p == head && tryAcquire(arg)) {
//2.获取资源成功,设置当前节点为头节点,清空当前节点的信息,把当前节点变成哨兵节点
setHead(node);
//3.原来首节点下个节点指向为null
p.next = null; // help GC
//4.非异常状态,防止指向finally逻辑
failed = false;
//5.返回线程中断状态
return interrupted;
}
private void setHead(Node node) {
//节点设置为头部
head = node;
//清空线程
node.thread = null;
//清空前驱节点
node.prev = null;
}
只需要关注1~3步骤即可,过程非常简单,假设获取资源成功,更换头部节点,并把头部节点的信息清除变成哨兵节点,注意这个过程是不需要使用C A S来保证,因为只有一个线程能够成功获取到资源。
条件变量
Object的wait、notify函数是配合Synchronized锁实现线程间同步协作的功能,A Q S的ConditionObject条件变量也提供这样的功能,通过ConditionObject的await和signal两类函数完成。
不同于Synchronized锁,一个A Q S可以对应多个条件变量,而Synchronized只有一个。
如上图所示,ConditionObject内部维护着一个单向条件队列,不同于C H L队列,条件队列只入队执行await的线程节点,并且加入条件队列的节点,不能在C H L队列, 条件队列出队的节点,会入队到C H L队列。
当某个线程执行了ConditionObject的await函数,阻塞当前线程,线程会被封装成Node节点添加到条件队列的末端,其他线程执行ConditionObject的signal函数,会将条件队列头部线程节点转移到C H L队列参与竞争资源,具体流程如下图
最后补充下,条件队列Node类是使用nextWaiter变量指向下个节点,并且因为是单向队列,所以prev与next变量都是null
A Q S采用了模板方法设计模式,提供了两类模板,一类是独占式模板,另一类是共享形模式,对应的模板函数如下
- 独占式
acquire获取资源release释放资源
- 共享式
acquireShared获取资源releaseShared释放资源
独占式获取资源
acquire是个模板函数,模板流程就是线程获取共享资源,如果获取资源成功,线程直接返回,否则进入CLH队列,直到获取资源成功为止,且整个过程忽略中断的影响,acquire函数代码如下
- 执行
tryAcquire函数,tryAcquire是由子类实现,代表获取资源是否成功,如果资源获取失败,执行下面的逻辑 - 执行
addWaiter函数(前面已经介绍过),根据当前线程创建出独占式节点,并入队CLH队列 - 执行
acquireQueued函数,自旋阻塞等待获取资源 - 如果
acquireQueued函数中获取资源成功,根据线程是否被中断状态,来决定执行线程中断逻辑
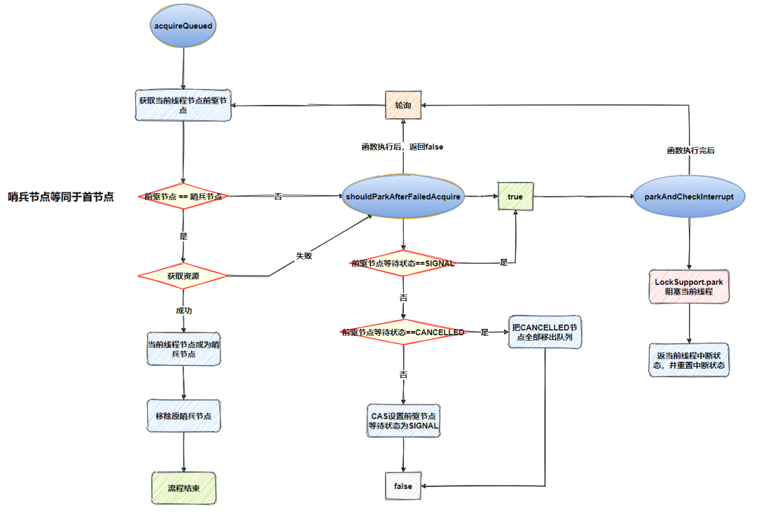
acquire函数的大致流程都清楚了,下面来分析下acquireQueued函数,线程封装成节点后,是如何自旋阻塞等待获取资源的,代码如下
/**
* @author: 程序猿阿星
* @description: 自旋机制等待获取资源
* @param node
* @param arg
* @return: boolean
*/
final boolean acquireQueued(final Node node, int arg) {
//异常状态,默认是
boolean failed = true;
try {
//该线程是否中断过,默认否
boolean interrupted = false;
for (;;) {//自旋
//获取前驱节点
final Node p = node.predecessor();
//如果前驱节点是首节点,获取资源(子类实现)
if (p == head && tryAcquire(arg)) {
//获取资源成功,设置当前节点为头节点,清空当前节点的信息,把当前节点变成哨兵节点
setHead(node);
//原来首节点下个节点指向为null
p.next = null; // help GC
//非异常状态,防止指向finally逻辑
failed = false;
//返回线程中断状态
return interrupted;
}
/**
* 如果前驱节点不是首节点,先执行shouldParkAfterFailedAcquire函数,shouldParkAfterFailedAcquire做了三件事
* 1.如果前驱节点的等待状态是SIGNAL,返回true,执行parkAndCheckInterrupt函数,返回false
* 2.如果前驱节点的等大状态是CANCELLED,把CANCELLED节点全部移出队列(条件节点)
* 3.以上两者都不符合,更新前驱节点的等待状态为SIGNAL,返回false
*/
if (shouldParkAfterFailedAcquire(p, node) &&
//使用LockSupport类的静态方法park挂起当前线程,直到被唤醒,唤醒后检查当前线程是否被中断,返回该线程中断状态并重置中断状态
parkAndCheckInterrupt())
//该线程被中断过
interrupted = true;
}
} finally {
// 尝试获取资源失败并执行异常,取消请求,将当前节点从队列中移除
if (failed)
cancelAcquire(node);
}
}
一图胜千言,核心流程图如下
独占式释放资源
有获取资源,自然就少不了释放资源,A Q S中提供了release模板函数来释放资源,模板流程就是线程释放资源成功,唤醒CLH队列的第二个线程节点( 首节点的下个节点 ),代码如下
/**
* @author: 程序猿阿星
* @description: 独占式-释放资源模板函数
* @param arg
* @return: boolean
*/
public final boolean release(int arg) {
if (tryRelease(arg)) {//释放资源成功,tryRelease子类实现
//获取头部线程节点
Node h = head;
if (h != null && h.waitStatus != 0) //头部线程节点不为null,并且等待状态不为0
//唤醒CHL队列第二个线程节点
unparkSuccessor(h);
return true;
}
return false;
}
private void unparkSuccessor(Node node) {
//获取节点等待状态
int ws = node.waitStatus;
if (ws < 0)
//cas更新节点状态为0
compareAndSetWaitStatus(node, ws, 0);
//获取下个线程节点
Node s = node.next;
if (s == null || s.waitStatus > 0) { //如果下个节点信息异常,从尾节点循环向前获取到正常的节点为止,正常情况不会执行
s = null;
for (Node t = tail; t != null && t != node; t = t.prev)
if (t.waitStatus <= 0)
s = t;
}
if (s != null)
//唤醒线程节点
LockSupport.unpark(s.thread);
}
}
release逻辑非常简单,流程图如下
共享式获取资源
acquireShared是个模板函数,模板流程就是线程获取共享资源,如果获取到资源,线程直接返回,否则进入CLH队列,直到获取到资源为止,且整个过程忽略中断的影响,acquireShared函数代码如下
/**
* @author: 程序猿阿星
* @description: 共享式-获取资源模板函数
* @param arg
* @return: void
*/
public final void acquireShared(int arg) {
/**
* 1.负数表示失败
* 2.0表示成功,但没有剩余可用资源
* 3.正数表示成功且有剩余资源
*/
if (tryAcquireShared(arg) < 0) //获取资源失败,tryAcquireShared子类实现
//自旋阻塞等待获取资源
doAcquireShared(arg);
}
doAcquireShared函数与独占式的acquireQueued函数逻辑基本一致,唯一的区别就是下图红框部分
- 节点的标记是共享式
- 获取资源成功,还会唤醒后续资源,因为资源数可能
>0,代表还有资源可获取,所以需要做后续线程节点的唤醒
共享式释放资源
A Q S中提供了releaseShared模板函数来释放资源,模板流程就是线程释放资源成功,唤醒CHL队列的第二个线程节点( 首节点的下个节点 ),代码如下
/**
* @author: 程序猿阿星
* @description: 共享式-释放资源模板函数
* @param arg
* @return: boolean
*/
public final boolean releaseShared(int arg) {
if (tryReleaseShared(arg)) {//释放资源成功,tryReleaseShared子类实现
//唤醒后继节点
doReleaseShared();
return true;
}
return false;
}
private void doReleaseShared() {
for (;;) {
//获取头节点
Node h = head;
if (h != null && h != tail) {
int ws = h.waitStatus;
if (ws == Node.SIGNAL) {//如果头节点等待状态为SIGNAL
if (!compareAndSetWaitStatus(h, Node.SIGNAL, 0))//更新头节点等待状态为0
continue; // loop to recheck cases
//唤醒头节点下个线程节点
unparkSuccessor(h);
}
//如果后继节点暂时不需要被唤醒,更新头节点等待状态为PROPAGATE
else if (ws == 0 &&
!compareAndSetWaitStatus(h, 0, Node.PROPAGATE))
continue;
}
if (h == head)
break;
}
}
与独占式释放资源区别不大,都是唤醒头节点的下个节点,就不做过多描述了。
说了这么多理论,现在到实战环节了,正如前文所述,A Q S定义了一套多线程访问共享资源的同步模板,解决了实现同步器时涉及的大量细节问题,能够极大地减少实现工作,现在我们基于A Q S实现一个不可重入的独占锁,直接使用A Q S提供的独占式模板,只需明确state的语义与实现tryAcquire与tryRelease函数( 获取资源与释放资源 ),在这里state为0表示锁没有被线程持有,state为1表示锁已经被某个线程持有,由于是不可重入锁,所以不需要记录持有锁线程的获取锁次数。
不可重入的独占锁代码如下
/**
* @Author 程序猿阿星
* @Description 不可重入的独占锁
*/
public class NonReentrantLock implements Lock {
/**
* @Author 程序猿阿星
* @Description 自定义同步器
*/
private static class Sync extends AbstractQueuedSynchronizer {
/**
* 锁是否被线程持有
*/
@Override
protected boolean isHeldExclusively() {
//0:未持有 1:已持有
return super.getState() == 1;
}
/**
* 获取锁
*/
@Override
protected boolean tryAcquire(int arg) {
if (arg != 1) {
//获取锁操作,是需要把state更新为1,所以arg必须是1
throw new RuntimeException("arg not is 1");
}
if (compareAndSetState(0, arg)) {//cas 更新state为1成功,代表获取锁成功
//设置持有锁线程
setExclusiveOwnerThread(Thread.currentThread());
return true;
}
return false;
}
/**
* 释放锁
*/
@Override
protected boolean tryRelease(int arg) {
if (arg != 0) {
//释放锁操作,是需要把state更新为0,所以arg必须是0
throw new RuntimeException("arg not is 0");
}
//清空持有锁线程
setExclusiveOwnerThread(null);
//设置state状态为0,此处不用cas,因为只有获取锁成功的线程才会执行该函数,不需要考虑线程安全问题
setState(arg);
return true;
}
/**
* 提供创建条件变量入口
*/
public ConditionObject createConditionObject() {
return new ConditionObject();
}
}
private final Sync sync = new Sync();
/**
* 获取锁
*/
@Override
public void lock() {
//Aqs独占式-获取资源模板函数
sync.acquire(1);
}
/**
* 获取锁-响应中断
*/
@Override
public void lockInterruptibly() throws InterruptedException {
//Aqs独占式-获取资源模板函数(响应线程中断)
sync.acquireInterruptibly(1);
}
/**
* 获取锁是否成功-不阻塞
*/
@Override
public boolean tryLock() {
//子类实现
return sync.tryAcquire(1);
}
/**
* 获取锁-超时机制
*/
@Override
public boolean tryLock(long time, TimeUnit unit) throws InterruptedException {
//Aqs独占式-获取资源模板函数(超时机制)
return sync.tryAcquireNanos(1,unit.toNanos(time));
}
/**
* 释放锁
*/
@Override
public void unlock() {
//Aqs独占式-释放资源模板函数
sync.release(0);
}
/**
* 创建条件变量
*/
@Override
public Condition newCondition() {
return sync.createConditionObject();
}
}
NonReentrantLock定义了一个内部类Sync,Sync用来实现具体的锁操作,它继承了A Q S,因为使用的是独占式模板,所以重写tryAcquire与tryRelease函数,另外提供了一个创建条件变量的入口,下面使用自定义的独占锁来同步两个线程对j++。
private static int j = 0;
public static void main(String[] agrs) throws InterruptedException {
NonReentrantLock nonReentrantLock = new NonReentrantLock();
Runnable runnable = () -> {
//获取锁
nonReentrantLock.lock();
for (int i = 0; i < 100000; i++) {
j++;
}
//释放锁
nonReentrantLock.unlock();
};
Thread thread = new Thread(runnable);
Thread threadTwo = new Thread(runnable);
thread.start();
threadTwo.start();
thread.join();
threadTwo.join();
System.out.println(j);
}
无论执行多少次输出内容都是:
200000
十分抱歉,这次拖更了,因为AbstractQueuedSynchronizer内容有点多,所以花了较长的时间,希望各位大佬理解一下,手下留情~
另外本文只是阿星的理解,如果哪里有问题,也欢迎各位大佬纠正,下一篇开始写ReentrantLock,因为有AbstractQueuedSynchronizer铺垫,ReentrantLock理解起来会非常简单,所以大家一定要看懂AbstractQueuedSynchronizer,最后如果觉得阿星的文章对您有帮助,也请一键三连支持阿星( 点赞、再看、转发
这里是阿星,一个热爱技术的Java程序猿,公众号 「程序猿阿星」 里将会定期分享操作系统、计算机网络、Java、分布式、数据库等精品原创文章,2021,与您在 Be Better 的路上共同成长!。
非常感谢各位小哥哥小姐姐们能看到这里,原创不易,文章有帮助可以关注、点个赞、分享与评论,都是支持(莫要白嫖)!
愿你我都能奔赴在各自想去的路上,我们下篇文章见
- END -
