向AI转型的程序员都关注公众号 机器学习AI算法工程
最近一直忙着开发一个信用评分卡建模工具,现在基础框架已经搭完,并且探索性的将大语言模型整合了进去。目前ai在工具中扮演智能助手,完成用户解答功能,帮助用户更好地理解和使用信用评分卡建模信息。
工具主要由8个部分组成: 数据探索、数据处理、特征分析、样本抽样、woe转换、模型训练、模型评估&验证、评分及报告生成。
下面一一讲解每个部分的操作过程。
1、数据探索
主要实现加载源数据和可视化的功能,开发采用的样本数据是开源的德国信用数据集:GermanCredit。
项目采用嵌入pygwalker的方式对源数据进行可视化,用户可以自行组合分析数据内容。
Pygwalker是一个专注于数据可视化的Python库,它旨在帮助用户轻松创建交互式和动态的数据图表。
pip install pygwalker
pygwalker示例如下:
2、数据预处理
这一步通过方差和空值处理,完成特征预处理,保证入模前,特征变量符合模型计算要求。
3、特征分析
对源数据的特征进行分析,主要采用以下算法来实现
箱线图:分析异常样本
卡方检验(Chi-Squared Test):适用于分类任务和离散特征
t-检验(t-test):适用于分类任务和连续特征
方差分析(ANOVA):适用于多类别分类任务和连续特征
Pearson 相关系数:适用于连续特征和标签
... ...
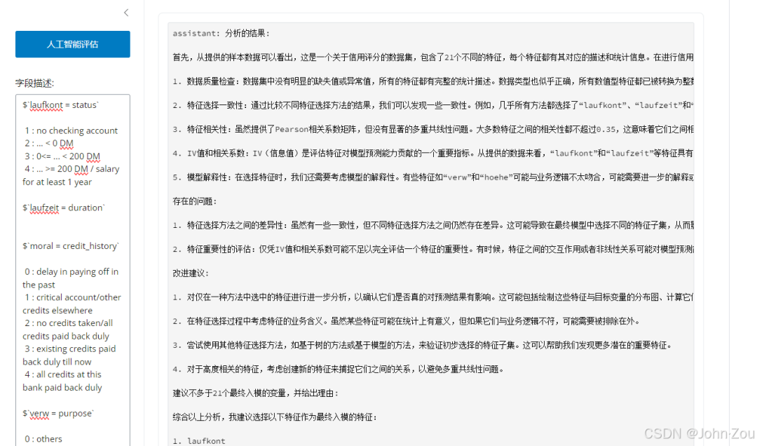
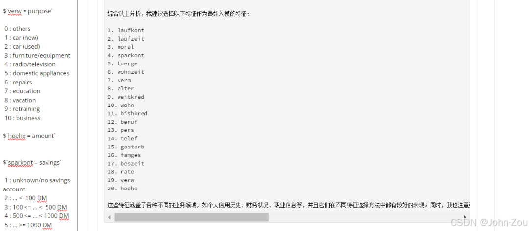
AI智能评估
这里是重点: AI根据特征分析结果,总结样本的特征存在的问题和调整建议
4、抽样
对源数据进行抽样,目前采用的是分层抽样方式,根据目标变量(数据加载的时候确定目标变量名称),进行分层抽样。
5、WOE转换
金融信用评分卡要求比较稳健及可解释性强,所以woe转换是必不可少步骤。
WOE(Weight of Evidence)转换是一种将分类变量的每个类别映射到一个连续的数值的方法,这个数值反映了该类别相对于参考类别(通常是目标事件发生率最低的类别)对目标事件发生概率的影响强度。WOE转换的公式通常是对数变换,其值可以为正、负或零,代表了该特征值对“好客户”和“坏客户”的影响程度。
WOE转换在数据分析和建模中有多种用途和好处:
处理异常值:WOE转换可以处理数据中的异常值,通过将极端值分组到单独的类别中,避免对模型产生负面影响。
处理缺失值:缺失值可以单独分组,从而不影响模型的训练。
处理分类变量:WOE转换帮助处理分类变量,无需虚拟变量,可以直接用于逻辑回归等模型中。
提升模型效果:通过标准化特征值,WOE转换可以提高模型的预测效果和可解释性。
woe分箱主要包含,分箱信息展示、单特征分箱调试和ai评估。这里演示woe转换过程。
IV排序,可以看出那些特征IV比较高
每个特征分箱情况:可以分析分箱是否合理
当某个特征分箱不太理想,可以通过单特征分箱调试,手工分箱
AI根据分箱的结果,评估分箱效果,并提供调整建议
7、模型训练
目前采用的模型算只有两个:一个是逻辑回归,另一个是通过Gridsearch查找最有超参的xgboost
8、模型评估
模型评估板块前面是模型训练,目前该板块没有提前输出信息,所以没有展示。模型评估主要是常用的一些模型评估指标,目前想到的是:准确率(Accuracy)、精确率(Precision)、召回率(Recall)、ROC-AUC/Gini、F1 Score、KS、以及Lift图、AUC-ROC等。
模型性能关键指标:
训练及测试样本的ks、roc、lift、p-r图
9、评分卡生成
这是评分卡建模最后一步,生成评分卡,及评分的PSI值评估,目前看模型生成的评分卡PSI是接近正太分布,而且PSI=0.0097,这个数值非常好的。
评分分布的PSI图,下图的属于正太分布,PSI=0.0097,这个数值效果还是不错的。
还可以查看单个特征的PSI分布
10、大语言模型ai助手
这是此项目唯一的亮点和创新性,将llm融入评分卡建模的过程,目前市场上是不多见的。虽然作用和价值不知能能有多少,但是这是一个让我学习,不断进步的过程。
急着分享,很多功能还未实现。以下的与助手聊天的过程。
机器学习算法AI大数据技术
搜索公众号添加: datanlp
长按图片,识别二维码
阅读过本文的人还看了以下文章:
整理开源的中文大语言模型,以规模较小、可私有化部署、训练成本较低的模型为主
基于40万表格数据集TableBank,用MaskRCNN做表格检测
《深度学习入门:基于Python的理论与实现》高清中文PDF+源码
2019最新《PyTorch自然语言处理》英、中文版PDF+源码
《21个项目玩转深度学习:基于TensorFlow的实践详解》完整版PDF+附书代码
PyTorch深度学习快速实战入门《pytorch-handbook》
【下载】豆瓣评分8.1,《机器学习实战:基于Scikit-Learn和TensorFlow》
李沐大神开源《动手学深度学习》,加州伯克利深度学习(2019春)教材
【Keras】完整实现‘交通标志’分类、‘票据’分类两个项目,让你掌握深度学习图像分类
如何利用全新的决策树集成级联结构gcForest做特征工程并打分?
Machine Learning Yearning 中文翻译稿
斯坦福CS230官方指南:CNN、RNN及使用技巧速查(打印收藏)
中科院Kaggle全球文本匹配竞赛华人第1名团队-深度学习与特征工程
不断更新资源
深度学习、机器学习、数据分析、python
搜索公众号添加: datayx
