🍹 Insight Daily 🪺
Aitrainee | 公众号:AI进修生
Hi,这里是Aitrainee,欢迎阅读本期新文章。
在本文中,我将介绍Ollama最近对Llama 3.2 Vision的支持更新,并分享Llama 3.2 Vision的实测结果。同时,我还将介绍 一个视觉RAG系统 ,展示如何将Llama 3.2 Vision与该系统结合,完成基于视觉RAG检索的任务。
先介绍此次更新:
Ollama 现在正式支持 Llama 3.2 视觉模型(Llama 3.2 Vision)。
你看就像这样拖进去就可以识别图片了。
▲ 来源 | Prompt Engineering
你可以看到该模型有11B参数版和90B参数版。选择90B参数版时,文件大小约为55GB。当然还有一些量化的版本。
Llama 3.2 Vision 11B 至少需要 8GB VRAM,而 90B 型号至少需要 64 GB VRAM。
为了安装它, 你需要更新一下ollama,这里以docker安装的ollama为例,没更新前拉取这个视觉模型不成功,我们需要删掉容器,再pull更新它。
更新完之后我们可以执行拉取操作
如果你的是Linux版本ollama由于网络问题下载不成功的话,你可以看看 这篇文章的末尾。
[Ollama 升级!支持一键拉取Huggingface上所有的模型,太方便了!(vLLM、Fastgpt、Dify、多卡推理)
2024-10-17
你可以使用ollama python库这样运行它的测试
通过本地图像路径向模型提问“这张图片是什么”。
▲ 来源 | Fahd Mirza
模型返回了结果,描述图片中有“日落、袋鼠和一群鸟,太阳位于画面中央,但被云遮挡。” 这正是图片内容。
“ 这是什么城市? ”,模型会给出答案: “我猜这是日本的城市,可能是东京或大阪。 ”
我们看看其他一些场景的情况:
手写内容识别
光学字符识别 (OCR)
图表和表格
图片问答
还是不错的。
下面我们进入正题 ...
一个视觉RAG系统 + Llama 3.2 Vision
LocalGPT-Vision 是一个基于视觉的检索增强生成 (RAG) 系统,它可以让你与文档进行对话,使用Vision语言模型实现端到端的RAG系统。
该项目使用Colqwen 或 ColPali模型进行基于视觉的页面信息检索,检索到的页面将传递到视觉语言模型 (VLM) 以生成响应。
安装这个项目:
首先,你需要克隆代码仓库或拉取最新的更改;
然后你需要创建一个新的虚拟环境来使用conda;
最后使用pip install -r requirements.txt安装所有需要的包。
为了启动主应用程序,我们将使用python app.py,这会启动我们的Flask服务器,并在该URL上运行。只需在浏览器中访问即可。
这是本 地GPT Visio n的主界面。如果你进入模型列表,将看到检索模型。我将选择Colqwen ,它是最适合的模型之一。
对于生成模型,你有多个选项,我将选择Ollama Llama Vision,
然后保存更改。
对于被RAG的对象,我们使用一篇名叫Light RAG论文,这是一种简单快速的检索增强生成方法,结合了知识库和基于密集向量的方式,特别适用于具有某种关系的实体。
LightRAG开源了!轻巧、强大,GraphRAG的进化版
开始:
点击上传文档按钮,选择相应的PDF文件, 然后点击“开始索引”。
▲ 来源 | Prompt Engineering
此时,后台将使用Colqwen模型为PDF中的每一页创建多维向量表示,转换成图像并计算嵌入,所有这些操作都依赖于强大的poppler库。
如果遇到问题,请确保已安装poppler库,因为有些人在使用这个库时遇到过问题。 索引完成后,点击“确定”,然后开始与刚才创建的知识库进行交互。
首先,我们用一个简单的提示开始:“这篇论文的标题是什么?”
你可以看到,论文的标题是《Light RAG: Simple and Fast Retrieval Augmented Generation》。
它与标题完全一致。
接下来我们可以看看它是否能够解释该图像的详细信息。
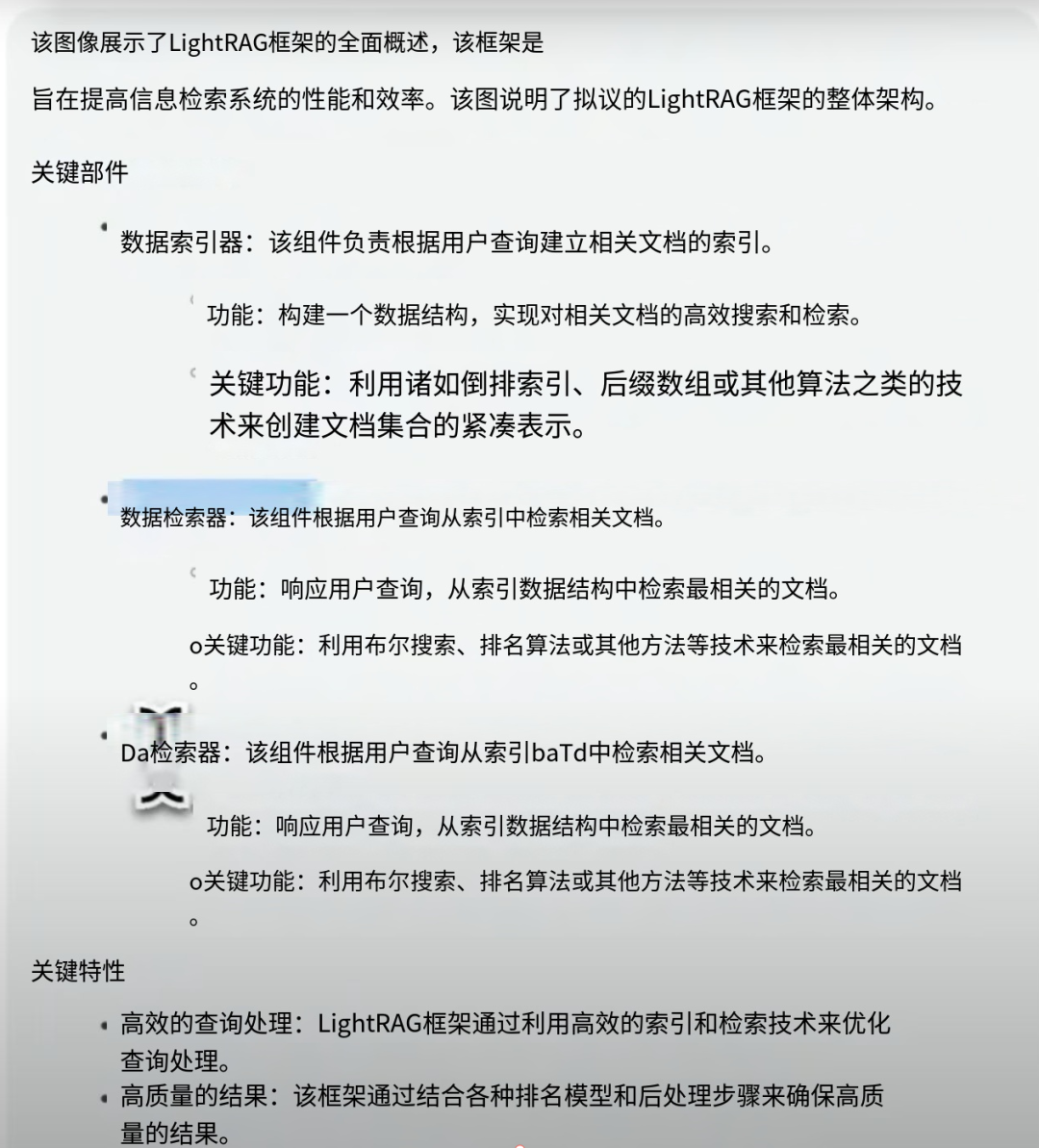
我问:“你能详细解释图1吗?”
图1 作为论文中的一个插图,讨论了索引过程和检索过程,并展示了提议的Light RAG框架的整体架构。该页面还包含了其他信息,特别是数学公式,它们本质上也解释了相同的概念。
原文是这样的
这里是这个视觉RAG系统回答的翻译版本:
生成的响应是:“该图像展示了Light RAG框架的全面概述,该框架旨在增强信息检索系统的性能和效率。”然后它讨论了不同的组件,包括数据索引器和数据检索器。
这 些信息似乎来自图像本身或图像所在页面上的文本。 描述可以做得更好一些,可能90B版本的模型会做得更好。
我在这里补充它回答后续的截图:
此外,这些视觉开源大模型往往也可以用于一些视频帧的分析的场景。
🌟希望这篇文章对你有帮助,感谢阅读!如果你喜欢这系列文章请以 点赞 / 分享 / 在看 的方式告诉我,以便我用来评估创作方向。
👽Submission:kristjahmez06@gmail.com
参考链接:
[1] https://www.youtube.com/watch?v=aLdo\_uGhrVQ
[2] https://ollama.com/blog/llama3.2-vision
[3] https://www.youtube.com/watch?v=45LJT-bt500
知音难求,自我修炼亦艰
抓住前沿技术的机遇,与我们一起成为创新的超级个体
(把握AIGC时代的个人力量)
点这里👇关注我,记得标星哦~
一键三连「分享」、「点赞」和「在看」
科技前沿进展日日相见 ~
