DeepSeek 最新研发的推理模型 DeepSeek-R1-Lite 预览版正式上线,所有用户都可以通过登录官方网页 http://chat.deepseek.com,体验 R1-Lite 带来的超乎想象的超强推理对话。这一突破性的模型,不仅使用强化学习训练,而且推理过程中深度反思和验证的操作层叠数万字,在数学、代码甚至各种复杂逻辑推理任务上,媲美ChatGPT的 o1-preview 的强大推理效果,并且向世界公开了 o1 未公布的完整思考过程。这个功能目前叫深度思考,一天可以使用50次,用于投资理财方面的计算非常准确。
问题1:从现在开始投资,每年投资收益率为8%,初始投资多少金额,20年后可以达到1亿资产?
思考过程:
好,我需要计算一下,每年有8%的收益率,投资20年,最终达到1亿。首先,这应该是一个复利增长的问题。
我记得复利公式是A = P * (1 + r)^n,其中A是最终金额,P是初始投资,r是年利率,n是年数。但是我需要的是求P,所以我需要把这个公式变形一下。
所以,P = A / (1 + r)^n。把A设为1亿,r是8%,也就是0.08,n是20年。
不过,等一下,这个公式是不是假设一次性投资呢?如果我每年都在投资,那是不是应该用年金公式?
好像不是,题目好像是说一次性投资,每年有8%的收益。那我应该用单笔投资的复利公式。
那我先算一下P = 100,000,000 / (1.08)^20。
我需要计算一下1.08的20次方是多少。
或者,我可以用对数来计算,但可能比较麻烦。
其实,我可以直接用计算器算一下1.08^20。
1.08^10大概是2.1589,再平方一下,就是大约4.6609。
所以,1.08^20大概是4.6609。
那么,P = 100,000,000 / 4.6609 ≈ 21,441,690。
所以,大约需要初始投资2144万元。
不过,这个数字看起来有点高,可能哪里算错了。
让我再检查一下公式和计算过程。
复利公式是对的,P = A / (1 + r)^n。
1.08^20,我再确认一下。
1.08^1 = 1.08
1.08^2 = 1.1664
1.08^3 = 1.2597
...
可能直接查一下1.08的20次方更准确。
查一下,1.08^20 ≈ 4.660957148。
所以,P = 100,000,000 / 4.660957148 ≈ 21,441,690元。
嗯,看来计算是正确的。
思考结果:
问题2:一个ETF基金,每年股息率5%,要投资多少金额,每年可以收到20万股息?
思考过程:
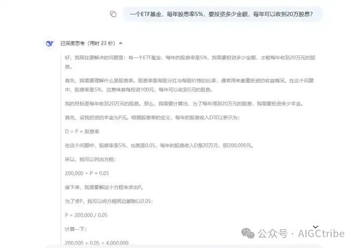
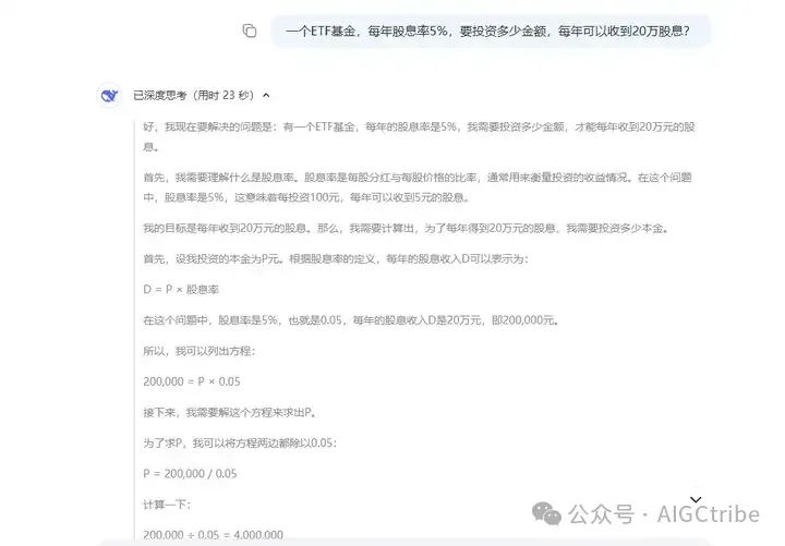
好,我现在要解决的问题是:有一个ETF基金,每年的股息率是5%,我需要投资多少金额,才能每年收到20万元的股息。
首先,我需要理解什么是股息率。股息率是每股分红与每股价格的比率,通常用来衡量投资的收益情况。在这个问题中,股息率是5%,这意味着每投资100元,每年可以收到5元的股息。
我的目标是每年收到20万元的股息。那么,我需要计算出,为了每年得到20万元的股息,我需要投资多少本金。
首先,设我投资的本金为P元。根据股息率的定义,每年的股息收入D可以表示为:
D = P × 股息率
在这个问题中,股息率是5%,也就是0.05,每年的股息收入D是20万元,即200,000元。
所以,我可以列出方程:
200,000 = P × 0.05
接下来,我需要解这个方程来求出P。
为了求P,我可以将方程两边都除以0.05:
P = 200,000 / 0.05
计算一下:
200,000 ÷ 0.05 = 4,000,000
所以,我需要投资400万元,才能每年收到20万元的股息。
等等,这个结果好像有点高,我再检查一下。
假设股息率是5%,也就是说,每投资1元,每年可以得到0.05元的股息。
那么,如果我需要每年得到20万元的股息,我需要的本金P应该是:
P = 200,000 / 0.05 = 4,000,000元
看起来计算是正确的。
但是,我想确认一下这个股息率是否是年化股息率,还是已经考虑了复利的情况。
在这个问题中,股息率是5%,看起来是年化股息率,也就是说,是每年的股息与投资本金的比率。
如果我投资400万元,每年得到20万元的股息,这符合5%的股息率。
但是,我还需要考虑通货膨胀和投资的风险。如果通货膨胀率较高,20万元的实际购买力可能会下降。此外,ETF基金的股息率可能会波动,不是固定的5%。
另外,我还需要考虑是否需要一次性投资400万元,还是可以通过分期投资来达到这个目标。
如果我选择一次性投资400万元,那么每年可以得到20万元的股息,这可能是一个不错的被动收入。
但是,如果我选择分期投资,比如每月投资一定金额,那么需要更复杂的计算来确定总的投资金额和时间。
在这个问题中,假设是一次性投资,而且股息率保持不变,那么投资400万元可以达到每年20万元的股息收入。
不过,我还想进一步思考一下,如果考虑复利的情况,是否可以更有效地利用投资收益。
比如,如果我将每年的20万元股息再投资到这个ETF基金中,那么每年的股息会增加,因为投资本金增加了。
这可以用复利的公式来计算,但是我需要明确一下,这个问题是否要求将股息再投资。
根据题目的描述,似乎只是要求每年收到20万元的股息,并没有提到再投资。
所以,我暂时不需要考虑复利的情况。
另外,我还需要考虑税务问题。股息收入可能需要缴纳个人所得税,这会影响实际到手的金额。
如果税率为20%,那么实际到手的股息是每年16万元,而不是20万元。
但是,这个问题中没有提到税务问题,所以我暂且不考虑。
总的来说,如果股息率是5%,并且保持不变,那么投资400万元可以每年收到20万元的股息。
不过,我还需要考虑一下市场波动和基金的风险。如果基金的股息率下降,或者基金净值下降,那么实际的股息收入可能会减少。
因此,这个计算只是一个理论上的估计,实际的投资决策需要更全面的分析。
此外,我还想了解一下,这个股息率是基于基金的市场价格还是基于基金的面值。
如果基于市场价格,那么股息率可能会随着市场价格的波动而变化。
如果基于基金的面值,那么股息率可能更为稳定。
不过,一般来说,股息率是基于市场价格计算的,所以它可能会有所波动。
综上所述,为了每年收到20万元的股息,我需要投资400万元,前提是股息率保持在5%,并且不考虑税务和市场波动等因素。
如果需要考虑这些因素,实际需要的投资金额可能会更高,或者需要更复杂的投资策略。
最后,我觉得这个计算是合理的,但是实际应用中需要更多的信息和考虑。
思考结果:
