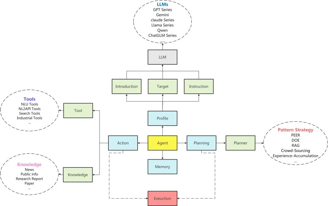
Agents是一个复杂的工程系统,精髓在于依据业务场景“设计”Agents:
1、角色定位、任务编排设计
2、插件名称、参数、描述设计
3、知识库、LLM、插件知识冲突
4、workflow设计
5、workflow or 任务编排?
6、长期、还是短期记忆?
7、一个、还是多个智能体?
8、多个插件,还是多个智能体?
9、多智能体协作设计
基于此,PaperAgent团队从产品与算法两个维度准备了专栏学习教程:
算法侧专栏——动手设计Agents:CrewAI版(上架时间待定)
产品侧专栏——动手设计智能体:Coze版(2025.2.10)
Coze版课程目录:
不同于市面单独讲解每个模块的教程,Coze版立足于多个实际应用案例,将智能体人设、插件、工作流、知识、记忆、多智能体协作能力串联起来讲解,会更加系统化,易于理解。
1、智能体概念
2、单智能体-企业员工AI助理
3、人设与编排:导演
4、插件:多功能瑞士军刀
5、工作流: 自动化生产线
6、知识:私域图书馆
7、记忆:大脑
8、多智能体-旅游规划
9、多智能体-角色、记忆设计
10、多智能体-编排协作设计
专栏学习教程背后的“设计”逻辑:
