最近江树发现大家对 DeepSeek 联网的需求很强烈,
可 DeepSeek 的联网搜索用不好真的会变成灾难。😅
看我前两天的查资料翻车现场:
提示词:我要写关于 deepseek-r1 这类推理大模型的综述,帮我收集最新的论文资料
结果?惨不忍睹:
这里面给出的三篇论文信息全是错的!
更离谱的是,点开搜索结果一看,
全是自媒体文章...和正儿八经的 arxiv、ieee 这些论文权威来源八竿子打不着。
但是!
经过大量实践和踩坑,我找到了几个能让 DeepSeek 联网搜索变得好用的关键技巧。
下面就把这些实战经验毫无保留地分享给你!👇
DeepSeek 联网搜索:小白也能快速上手
很多朋友问我:DeepSeek 的联网搜索到底怎么用?
其实超简单,我们从最基础的开始说。
- 开启方法:一键变强
想要获得最佳体验,只需要同时开启两个按钮:
- 「深度思考(R1)」
- 「联网搜索」
就像这样:👇
- 实战演示:查个天气
我们用最简单的天气查询来感受一下:
提示词:「告诉我今天北京的天气怎样?」
注意看界面右侧的「已搜索xx网页」按钮,
这就说明联网搜索已经成功启动。
最后注意到回答中有小数字标注(比如[1]、[2]),点击它们就能看到具体的联网信息来源。
- 工作原理:原来是这么回事
其实整个过程非常简单,江树在搭建DeepSeek-R1智能体一文中有分享下面的工作流:
原文:10分钟用Coze搭建DeepSeek-R1联网满血版智能体,无惧官网崩溃
就是这么简单:
用户提问 ➡️ 提取关键词 ➡️ 联网搜索 ➡️ DeepSeek分析 ➡️ 输出答案
今天文章中的经验也已应用到我的 DeepSeek-R1智能体,欢迎体验:https://www.coze.cn/s/iPUL85XV/
有点技术宅的小伙伴可能会好奇:
DeepSeek 是怎么提取搜索关键词的?
来,我教你个黑科技:
- 打开浏览器开发者模式
- 随便问个问题(比如天气)
- 找到:
网络 ➡️ Fetch/xhr ➡️ completion ➡️ 响应 ➡️ search_queries
就能看到 DeepSeek 实际的搜索关键词啦:
看到了吧,它会自动生成多组搜索词,比如:
- "2025年2月15日 北京 天气"
- "北京 今日天气 实时"
这样的设计确保了搜索结果的全面性。🤓
掌握了这些基础知识,你已经能熟练使用 DeepSeek 联网搜索了。
但是!要想用得更好,
避免开头提到的"灾难",还需要一些进阶技巧...
接下来,我们就来看看那些能让 DeepSeek 事半功倍的高级玩法!👇
DeepSeek 联网搜索进阶指南:从翻车到起飞
经过大量实践,我总结出了三个能让 DeepSeek 联网搜索质量暴涨的关键技巧。
技巧一:指定权威来源,告别低质内容
还记得很多人在问: 为什么 DeepSeek 给的信息总是不够权威?
看这个真实案例:
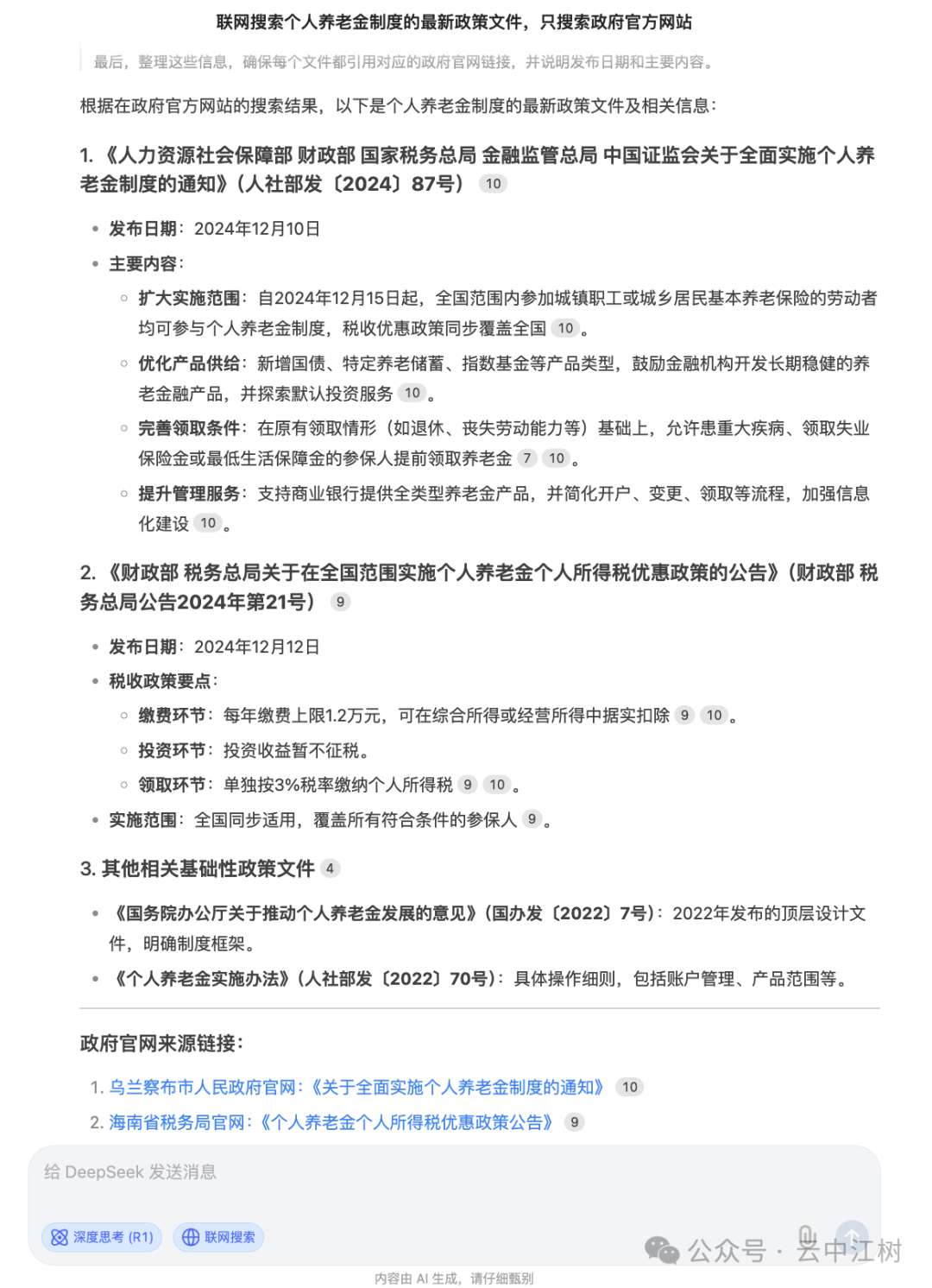
提示词:联网搜索个人养老金制度的最新政策文件
结果呢?满屏都是二手报道...😅
翻到第41条才找到一个政府文件,
还是2022年的老资料!
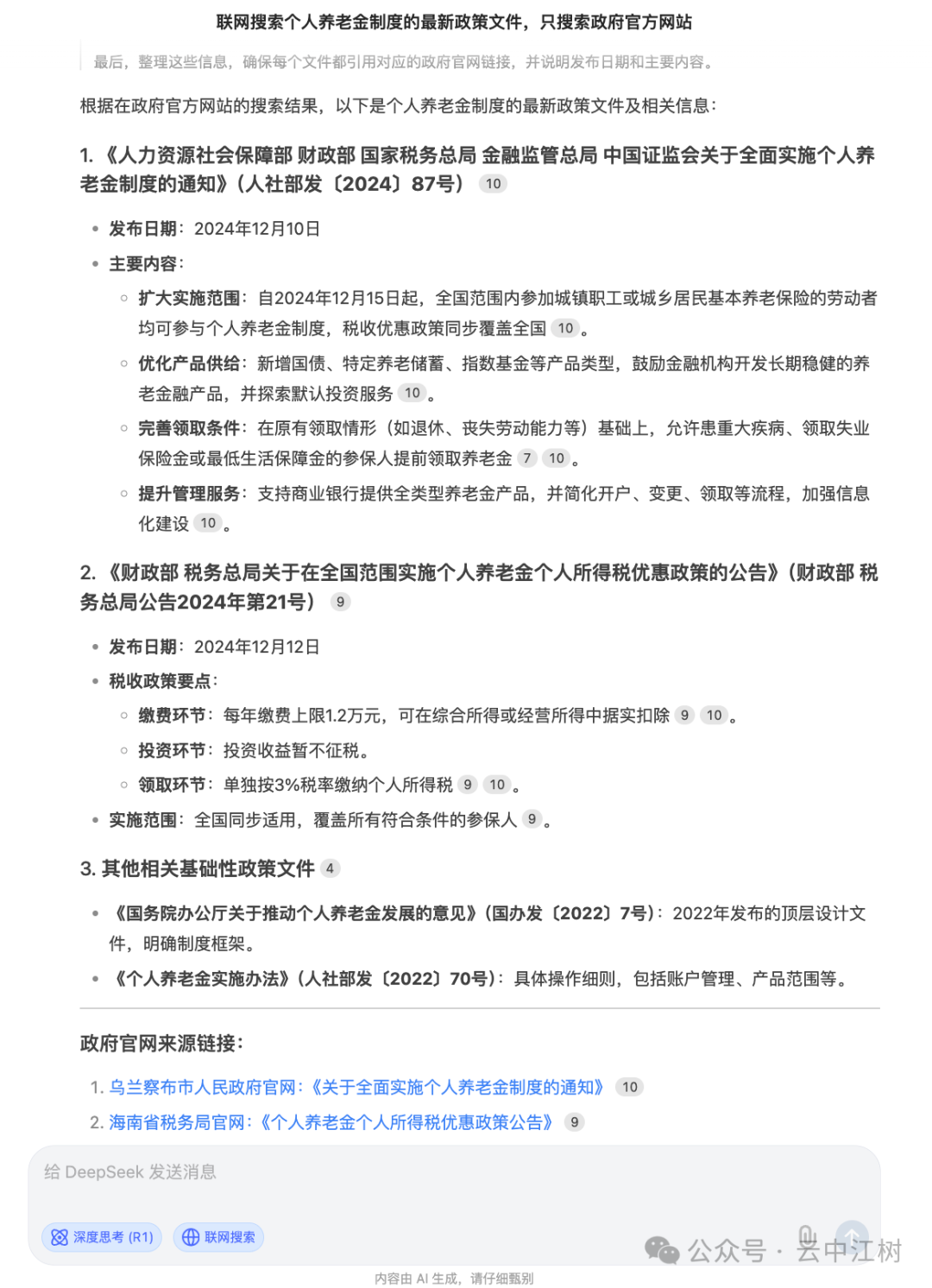
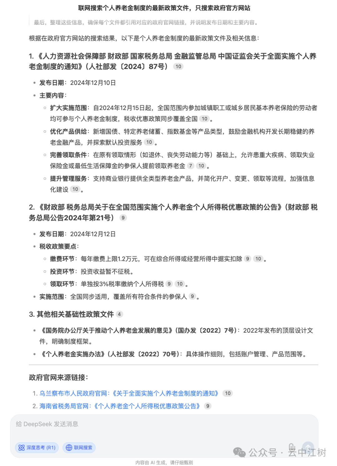
但只要加一个小小的限定:「 只搜索政府官方文件! 」
提示词:联网搜索个人养老金制度的最新政策文件,只搜索政府官方文件!
立刻就不一样了:
这次DeepSeek获取了大量政府文件,
最终得到的答案质量也上升了好几个档次:
技巧二:通用提示词模板,一招制胜
不知道该指定什么来源?
我给你一个万能公式:
(为了让搜索结果精准权威,请使用高级搜索技巧生成搜索关键词)
这行代码加在问题最后,效果立竿见影!🚀
技巧三:了解短板,避开雷区
但说实话,有些场景真的不适合用 DeepSeek 联网搜索。
最典型的就是学术论文检索。
还记得开头那个惨痛的教训吗?
我们再做个实验:
提示词:我要写关于 deepseek-r1 这类推理大模型的综述,帮我收集最新的论文资料,资料来源:学术网站
结果呢?
连 DeepSeek 自己都在吐槽: 明明要学术网站,给的全是新闻博客... 😂
更离谱的是,它给出的论文名字都是错的:
看一下它生成的搜索关键词就知道问题在哪了:
虽然包含了"论文"、"学术资料"这些关键词,但 DeepSeek 的搜索范围似乎缺少了 arXiv 这类专业数据库。
总结一下
🎯 想要用好 DeepSeek 联网搜索,记住这三点:
- 政府文件就要指定官方来源
- 不确定就用通用提示词模板
- 学术论文检索还是用专业数据库吧
记住这些,你的 DeepSeek 使用体验立刻就能提升好几个档次!
AI 联网搜索 VS 传统搜索引擎:谁更强?
刚才我们学会了用 DeepSeek 联网搜索的技巧,但有个问题必须说清楚:
它真的能完全替代传统搜索引擎吗? 🤔
让我们做个有趣的对比实验。
实验一:政策文件搜索
还记得刚才那个养老金政策的例子吗?
我们用相同的关键词:
个人养老金制度 最新政策文件 2025
在百度上搜索:
在必应(Bing)上搜索:
看到差别了吗?
必应的结果大多直接来自政府官网,几乎不需要二次处理!
实验二:学术论文搜索
再测试刚才翻车的论文搜索:
百度的表现:
必应的表现:
必应直接给出了论文的 arXiv 链接,
这才是真正的学术搜索!
使用建议:扬长避短
所以,我的建议是:
- DeepSeek 联网搜索适合:
- 需要信息整合的场景
- 需要对比分析的任务
- 需要总结归纳的工作
- 传统搜索引擎适合:
- 学术论文检索
- 官方文件查询
- 需要最新信息的场景
- 最佳实践:
- 国内用户优先选择必应
- 学术搜索直接上 Google Scholar
- DeepSeek 用来整合分析
必应中文版:https://cn.bing.com/
记住:工具都是辅助,关键是要用对场景。
选对工具,事半功倍!💪
写在最后:让 AI 联网搜索真正为你所用
通过这篇文章,我们深入探讨了 DeepSeek 联网搜索的使用技巧。
最后,让我们做个简单的总结。
核心要点
- 开启联网搜索很简单:
- 打开「深度思考(R1)」
- 打开「联网搜索」
- 这就是最强配置✨
- 三个实用技巧:
- 指定权威来源(比如政府文件就要说明"只搜索官方文件")
- 使用通用提示词模板
- 了解并避开不适合的场景(比如学术论文检索)
- 合理选择工具:
- DeepSeek 擅长信息整合和分析
- 学术搜索用专业数据库
- 官方资料用必应更靠谱
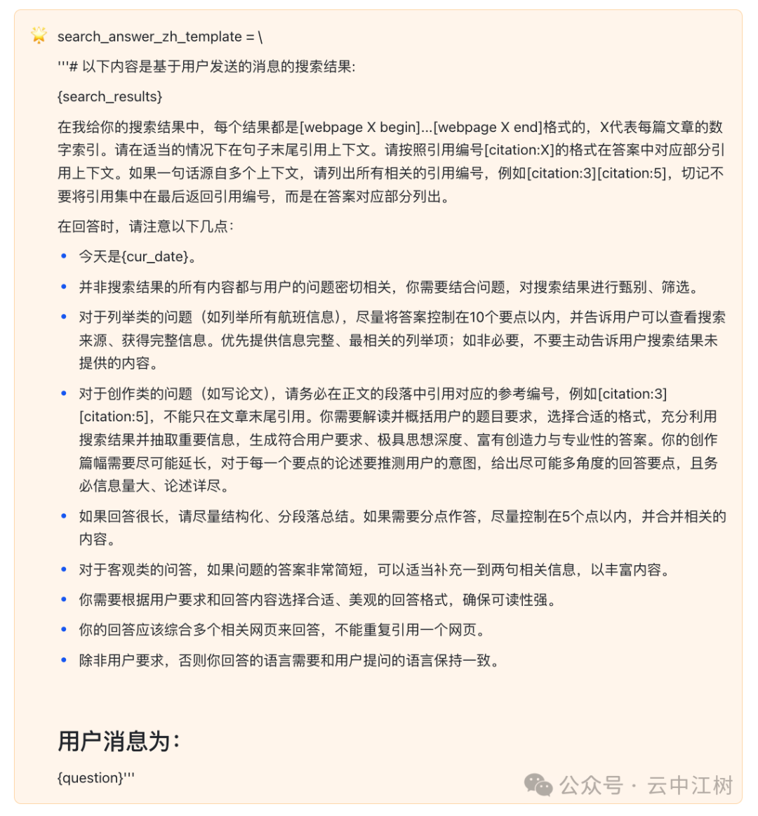
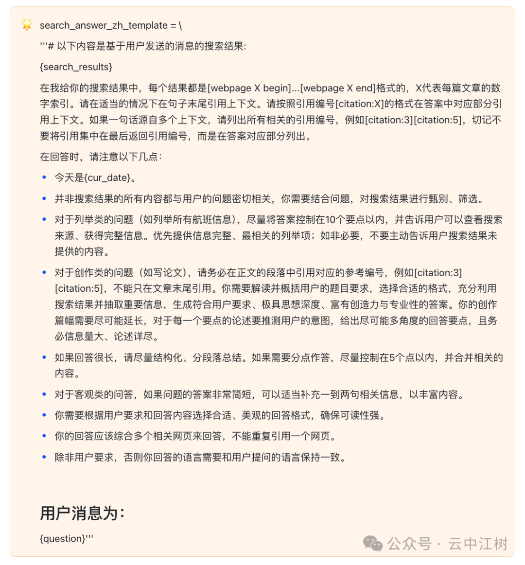
实用附录:官方提示词模板
对了,DeepSeek 官方其实公布了他们的提示词模板,
感兴趣的同学可以参考:
search\_answer\_zh\_template = \
''
'# 以下内容是基于用户发送的消息的搜索结果:
{search\_results}
在我给你的搜索结果中,每个结果都是[webpage X begin]...[webpage X end]格式的,X代表每篇文章的数字索引。请在适当的情况下在句子末尾引用上下文。请按照引用编号[citation:X]的格式在答案中对应部分引用上下文。如果一句话源自多个上下文,请列出所有相关的引用编号,例如[citation:3][citation:5],切记不要将引用集中在最后返回引用编号,而是在答案对应部分列出。
在回答时,请注意以下几点:
- 今天是{cur\_date}。
- 并非搜索结果的所有内容都与用户的问题密切相关,你需要结合问题,对搜索结果进行甄别、筛选。
- 对于列举类的问题(如列举所有航班信息),尽量将答案控制在10个要点以内,并告诉用户可以查看搜索来源、获得完整信息。优先提供信息完整、最相关的列举项;如非必要,不要主动告诉用户搜索结果未提供的内容。
- 对于创作类的问题(如写论文),请务必在正文的段落中引用对应的参考编号,例如[citation:3][citation:5],不能只在文章末尾引用。你需要解读并概括用户的题目要求,选择合适的格式,充分利用搜索结果并抽取重要信息,生成符合用户要求、极具思想深度、富有创造力与专业性的答案。你的创作篇幅需要尽可能延长,对于每一个要点的论述要推测用户的意图,给出尽可能多角度的回答要点,且务必信息量大、论述详尽。
- 如果回答很长,请尽量结构化、分段落总结。如果需要分点作答,尽量控制在5个点以内,并合并相关的内容。
- 对于客观类的问答,如果问题的答案非常简短,可以适当补充一到两句相关信息,以丰富内容。
- 你需要根据用户要求和回答内容选择合适、美观的回答格式,确保可读性强。
- 你的回答应该综合多个相关网页来回答,不能重复引用一个网页。
- 除非用户要求,否则你回答的语言需要和用户提问的语言保持一致。
# 用户消息为:
{question}'
''
最后
工具永远在迭代,但方法论是通用的。
希望这篇文章能帮你少走弯路,把 AI 联网搜索真正用起来。
如果你想了解更多 AI 实用技巧,欢迎关注我的微信公众号「云中江树」。
欢迎在评论区分享你的使用心得,
让我们一起交流学习!👇
