三环集团(SZ:300408)深耕电子陶瓷元件行业,专注于电子元件及先进材料研发,产品覆盖电子电气、新能源、通信、半导体、移动智能终端等众多应用领域。
公司和AI相关的业务主要是两块:
●光通信陶瓷
光通信领域中陶瓷材料因其耐高温、高稳定性、低损耗等特性,被广泛应用于多种关键部件。陶瓷部件在光通信中贯穿光信号发射、传输、接收全流程,从基础的连接器插芯到高端的光模块封装,均依赖其独特的材料性能。随着5G、数据中心及量子通信的发展,陶瓷材料的精密化、多功能化将进一步推动光通信技术的突破。光通信系统中涉及的主要陶瓷部件及其作用:
一、光纤连接器核心部件
陶瓷插芯(Ferrule)
功能:作为光纤连接器的核心定位部件,用于精确固定光纤并实现端面对接,确保光信号高效传输。陶瓷插芯的主要应用领域为光纤连接器(72%)、其他光无源器件(25%)、光有源器件(3%)。与其他光纤插芯材质如氧化铝、玻璃、模塑等相比,光纤陶瓷插芯与石英光纤热匹配性更好,理化性能更稳定,因此成为主流材质。光纤陶瓷插芯是光纤连接器插头中精密对中的圆柱体,中心微孔用于固定光纤,是光通信连接器的核心部件,其成本占比超过 50%。
材料与特性:以纳米氧化锆(ZrO₂)为主,具有高硬度、耐磨性、热稳定性及超精密加工能力(孔径公差±0.5μm),可承受插拔次数达千次以上。
应用场景:广泛应用于FC、SC、LC等类型连接器,以及光分路器、衰减器等无源器件。
陶瓷套筒(Sleeve)
功能:与插芯配套使用,提供光纤对接的精密导向和稳定支撑。
材料与特性:氧化锆陶瓷套筒具有低插入损耗(<0.2dB)、高插拔力集中性,适用于高密度光纤网络节点。
陶瓷插芯相关技术起源于日本。2000 年以前全球陶瓷插芯产品基本上都来自于日本制造商。随着中国本土企业的壮大以及日本、台湾等国家和地区企业将陶瓷插芯生产转移至中国,中国目前陶瓷插芯产量已超过全球总产量的 95%。三环集团陶瓷插芯及套筒毛利率超过50%,天孚通信(SZ:300394)的陶瓷套管的毛利率也超过50%,而国内主要竞争对手太辰光(SZ:300570)毛利率在30%左右,说明了三环集团和天孚通信在产品生产技术上较为领先。三环集团的光纤陶瓷插芯已经成为业内的知名品牌,产品已获欧美等知名企业的认可,美国泰科、美国安费诺、瑞士 HUBER、法国 RADIALL 等世界知名光纤连接器生产企业,均是公司光纤陶瓷插芯的用户。
二、光模块封装与支撑部件
电子陶瓷外壳
功能:为激光器(TOSA)、接收器(ROSA)等光器件提供气密性封装,保护芯片免受环境干扰,同时实现电信号与光信号的转换耦合。电子陶瓷外壳的质量直接影响到光通信器件的转换效率、传输损耗等。 TOSA、ROSA、尾纤等占据了光模块 73%成本,而外壳部分占据光模块约 4%成本。
材料与特性:采用氧化铝(Al₂O₃)或氮化铝(AlN)陶瓷,兼具高导热性(AlN热导率≥170 W/m·K)和低介电损耗(tanδ<0.001),适用于10Gbps至800Gbps高速光模块。
产品类型:包括蝶型外壳、Mini-Pin结构外壳等,支持长距离传输的气密性封装需求。
陶瓷基板
功能:作为光模块电路板,承载芯片并实现高频信号传输与散热。
材料与特性:氮化铝(AlN)陶瓷基板因高导热性、低热膨胀系数(CTE≈4.5 ppm/℃),成为高速光模块的优选材料,尤其适用于400G/800G光器件的覆铜板(AMB)和多层基板。
这块公司的竞争对手主要是中瓷电子(SZ:003031)、国瓷材料(SZ:300285)等。
三、光信号处理与调制器件
电光调制器(铌酸锂陶瓷)
功能:通过电光效应调制光波的相位或强度,提升光信号处理速度与带宽。
材料与特性:铌酸锂(LiNbO₃)陶瓷具有高电光系数(r33≈30 pm/V),支持40Gbps以上高速调制,广泛应用于5G/6G网络的光收发组件。
光放大器陶瓷部件
功能:在掺铒光纤放大器(EDFA)中,氧化镱(Yb₂O₃)掺杂的陶瓷部件用于提升光信号增益,延长传输距离。
四、其他辅助陶瓷部件
陶瓷垫片与套管
功能:调整光纤连接器位置稳定性,减少机械振动对信号的影响。
压电陶瓷执行器
功能:用于光开关、光衰减器的精密位移控制,实现光路切换与功率调节。
在光通信领域,三环集团的产品有陶瓷插芯、陶瓷套筒、MT 插芯、MT 短纤系列、陶瓷封装管壳等。其中,陶瓷插芯是公司最开始的主力产品。陶瓷插芯广泛运用于光连接器、减衰器、分路器等网络传输节点的光器件;氧化锆陶瓷套管可以适用于光学适配器和组件;MT插芯与导针用于MPO/MTP多芯光纤连接器和高速光模块组件;快速连接器,应用在光纤传输线路、光纤配线架和光纤测试仪器中,是目前光纤到户工程中使用广泛的光纤接入方案。
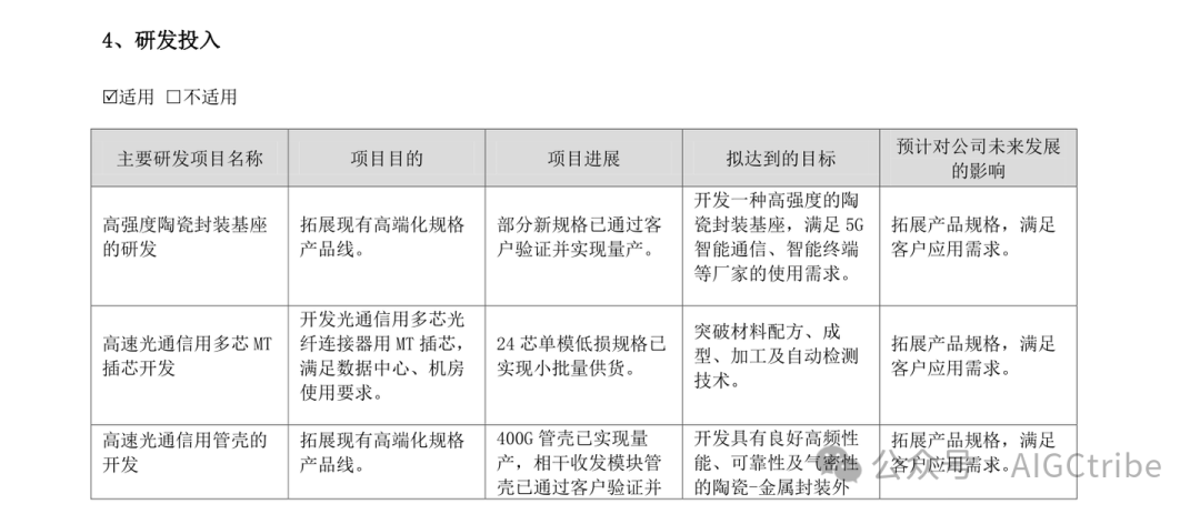
2024年,公司AI相关研发项目有:高速光通信用多芯光纤连接器MT插芯开发、高速光通信用管壳,公司的400G管壳已实现量产,相干收发模块管壳已通过客户验证。
●AI数据中心电力和AI服务器电源中的MLCC(多层片式陶瓷电容器)
- AI数据中心供电系统需满足高稳定性、高可靠性和动态响应能力,MLCC通过以下方式支撑其需求:
电源滤波与稳压:MLCC在UPS(不间断电源)和AC/DC转换环节中用于滤除高频噪声,确保直流电输出的纯净度。例如,在电网电压波动或切换备用电源时,MLCC通过快速充放电稳定电压,避免瞬时波动影响服务器运行。在配电系统的低通滤波器中,MLCC与电感配合,抑制电源线上的纹波和谐波干扰,保障各层级配电的稳定性。
去耦与信号完整性保障:在数据中心的主板、通信接口(如以太网、USB)和存储控制器中,MLCC作为去耦电容,隔离不同电路模块的电压波动,防止信号串扰,提升数据传输的准确性。
高频噪声抑制:数据中心高频开关电源(如GPU供电模块)会产生电磁干扰(EMI),MLCC通过低等效串联电阻(ESR)和电感(ESL)特性,有效吸收高频噪声,减少对敏感元件的干扰。
储能与瞬态响应支持:在电源瞬态负载变化时(如GPU突发高功耗运算),MLCC通过快速释放存储电荷,弥补供电延迟,维持电压稳定,防止芯片因瞬时电流不足而宕机。
(2)AI服务器电源需适配高功率密度(如NVIDIA H100机架达120kW)和高转换效率(97.5%以上),MLCC的作用体现在:
电源转换层级中的核心功能
UPS层级:MLCC在储能模块中平滑市电中断时的过渡,确保服务器不断电,并通过滤波减少逆变器产生的谐波。
AC/DC转换:在交流转直流环节,MLCC滤除电网中的高频噪声,同时通过去耦功能减少开关电源的电压波动,提升转换效率。
DC/DC转换:在芯片供电(如GPU的0.8V低电压)阶段,MLCC抑制高频开关噪声,确保微处理器供电的精确性和稳定性。
高温环境下的稳定性:AI服务器长时间高负载运行导致局部温度升高,高耐温MLCC(如X7R、C0G材质)在125℃以上仍保持稳定容值,避免高温导致的电容失效。
高频与高功率密度适配:MLCC的高频特性(支持GHz级信号)满足AI芯片高速数据传输需求,例如在PCIe 5.0接口中减少信号反射和损耗。小型化MLCC(如0402、0201封装)适应服务器主板的高集成度设计,支持在有限空间内布置更多电容,优化电源分配网络(PDN)。
冗余与可靠性设计:AI服务器电源采用N+1冗余架构,MLCC在冗余电源模块中提供瞬态响应支持,确保单个模块故障时系统仍稳定运行。
AI服务器供电系统方面,从市电输入服务器开始,到电流输入 CPU 等元器件止,需要经过多次转换。首先是经过服务器的电源模块,将市电从交流电转换成48V 的直流电(AC-DC 部分),然后通过 DC/DC 转换器进一步被转换成 12V,最后该 12V 母线电压将被分配至板上多个负载点(PoL)变换器中,为芯片或子电路提供电源。
随着AI服务器的发展、AI 服务器市场规模的不断扩张,用于CPU、GPU以及周边POL供电及其他滤波功能的MLCC呈现出显著的增长态势,并催生了全新的需求。系统性能与功耗的提升,对MLCC的性能和用量提出了更为严苛的要求。AI服务器对 MLCC 的需求呈现出量增、质升、种多的特点。量增是高性能计算设备的需求带来对 MLCC 的需求大幅增加,比如 AI 服务器的 MLCC 用量比通用服务器增加 80%以上,平均每台搭载量高达三、四千颗,以 GB200 系统主板为例,MLCC 总用量不仅较通用服务器增加一倍,高容值用量占 60%,耐高温用量高达 85%,系统主板 MLCC 总价也增加一倍;质升是 AI 服务器对 MLCC 的耐压值、频率特性等要求更高,以满足高频信号传输和恶劣工作环境的需求;种多是服务器尤其 AI 应用场景的拓展,对 MLCC的种类也提出了高容量、低阻抗、耐高温等更高和更多的要求。
面对这一市场趋势,三环集团积极布局,在AI服务器领域已具备丰富的产品供应能力。目前,在AI服务器领域,三环集团可供应0603-226、0805-476等小尺寸高容,1206-107、1210-107等大尺寸高容,48V电源系统应用可供应0805-105-100V、1206-225-100V、1210-475-100V等规格。这一领域的竞争者有:村田、太阳诱电、TDK、三星电机、KEMET、国巨、华新科、风华高科、火炬电子、微容科技、宇阳科技等。
另外,端侧 AI 发展驱动计算能力大幅提升的同时也不可避免的带来功耗的大幅提升,大功率的 AI 芯片对于电路设计带来新的挑战,比如能源损耗、信号完整性、电源稳定性、外围器件的可靠性等,为了保证电路设计的稳定高效,MLCC被动元件作为电路中不可或缺的组成部分也必须进行相应的升级迭代才能满足需求,比如超薄型(小尺寸)、高容化、耐高温、高可靠性等。
2024年,在光通信、消费电子、车载等领域的拉动下, 公司实现营业收入 737,499.08 万元,比上年同期增长 28.78%;归属于母公司所有者的净利润219,044.94 万元,比上年同期增长 38.55%。2024年公司毛利率42.98%,净利率29.70%,ROE11.5%,在行业中的表现称得上非常优秀。
在AI领域,公司还有铌酸锂陶瓷、光放大器陶瓷部件、陶瓷垫片、压电陶瓷执行器、端侧AI用MLCC等还没有进入。未来随着AI拉动相关市场快速扩大,公司或许会拓展这些产品。
此外,公司还布局了泛半导体精密陶瓷结构件、生物陶瓷“TC-BIO 陶瓷髋关节部件”、固体氧化物燃料电池(SOFC)陶瓷电解质隔膜片等多个领域的陶瓷产品,长期成长空间还较大。
