DeerFlow(Deep Exploration and Efficient Research Flow)是一个社区驱动的深度研究框架,它建立在开源社区的杰出工作基础之上。目标是将语言模型与专业工具(如网络搜索、爬虫和 Python 代码执行)相结合,同时回馈使这一切成为可能的社区。
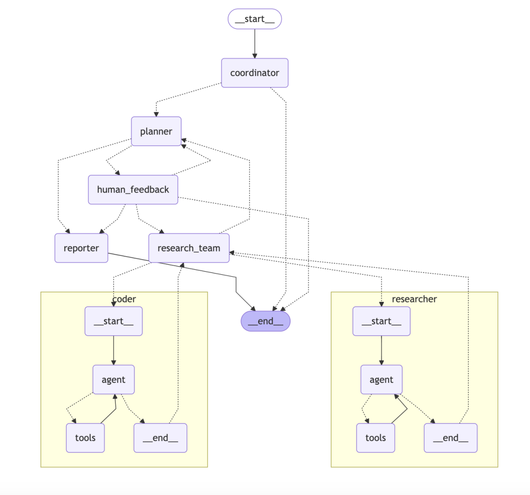
DeerFlow 实现了一个模块化的多智能体系统架构,专为自动化研究和代码分析而设计。该系统基于 LangGraph 构建,实现了灵活的基于状态的工作流,其中组件通过定义良好的消息传递系统进行通信。
系统采用了精简的工作流程,包含以下组件:
-
协调器:管理工作流生命周期的入口点
-
根据用户输入启动研究过程
-
在适当时候将任务委派给规划器
-
作为用户和系统之间的主要接口
-
规划器:负责任务分解和规划的战略组件
-
分析研究目标并创建结构化执行计划
-
确定是否有足够的上下文或是否需要更多研究
-
管理研究流程并决定何时生成最终报告
-
研究团队:执行计划的专业智能体集合:
-
研究员:使用网络搜索引擎、爬虫甚至 MCP 服务等工具进行网络搜索和信息收集。
-
编码员:使用 Python REPL 工具处理代码分析、执行和技术任务。 每个智能体都可以访问针对其角色优化的特定工具,并在 LangGraph 框架内运行
-
报告员:研究输出的最终阶段处理器
-
汇总研究团队的发现
-
处理和组织收集的信息
-
生成全面的研究报告
在(deerflow.tech)[https://deerflow.tech/#multi-agent-architecture]上可以看到以上组件的实时演示
- 大模型集成 :通过litellm支持集成大多数模型,支持开源模型如 Qwen,兼容 OpenAI 的 API 接口,多层 LLM 系统适用于不同复杂度的任务;
- 搜索和检索 :通过 Tavily、Brave Search 等进行网络搜索,使用 Jina 进行爬取,高级内容提取;
- MCP集成 :扩展私有域访问、知识图谱、网页浏览等能力,促进多样化研究工具和方法的集成;
- 人机协作 :支持使用自然语言交互式修改研究计划,支持自动接受研究计划,支持类 Notion 的块编辑,允许 AI 优化,包括 AI 辅助润色、句子缩短和扩展
- 内容创作 :AI 驱动的播客脚本生成和音频合成,自动创建简单的 PowerPoint 演示文稿,可定制模板以满足个性化内容需求
DeerFlow 使用 Python 开发,并配有用 Node.js 编写的 Web UI。为确保顺利的设置过程,推荐使用以下工具:
3.1、推荐工具
uv: 简化 Python 环境和依赖管理。uv会自动在根目录创建虚拟环境并为您安装所有必需的包—无需手动安装 Python 环境。nvm: 轻松管理多个 Node.js 运行时版本。pnpm: 安装和管理 Node.js 项目的依赖。
3.2、环境要求
确保您的系统满足以下最低要求:
- Python: 版本
3.12+ - Node.js: 版本
22+
3.3、安装
# 克隆仓库
git clone https://github.com/bytedance/deer-flow.git
cd deer-flow
# 安装依赖,uv将负责Python解释器和虚拟环境的创建,并安装所需的包
uv sync
# 使用您的API密钥配置.env
# Tavily: https://app.tavily.com/home
# Brave_SEARCH: https://brave.com/search/api/
# 火山引擎TTS: 如果您有TTS凭证,请添加
cp .env.example .env
# 查看下方的"支持的搜索引擎"和"文本转语音集成"部分了解所有可用选项
# 为您的LLM模型和API密钥配置conf.yaml
# 请参阅'docs/configuration_guide.md'获取更多详情
cp conf.yaml.example conf.yaml
# 安装marp用于PPT生成
# https://github.com/marp-team/marp-cli?tab=readme-ov-file#use-package-manager
brew install marp-cli
可选,通过pnpm安装 Web UI 依赖:
cd deer-flow/web
pnpm install
3.4、配置
请参阅配置指南获取更多详情。
[!注意] 在启动项目之前,请仔细阅读指南,并更新配置以匹配您的特定设置和要求。
3.4.1 支持的大模型
目前只支持非推理大模型,OpenAI's o1/o3和DeepSeek's R1暂不支持
大模型配置在deer-flow目录的conf.yaml文件中,切换大模型示例如下所示:
# An example of Doubao models served by VolcEngineBASIC_MODEL: base_url: "https://ark.cn-beijing.volces.com/api/v3" model: "doubao-1.5-pro-32k-250115" api_key: YOUR_API_KEY# An example of Aliyun modelsBASIC_MODEL: base_url: "https://dashscope.aliyuncs.com/compatible-mode/v1" model: "qwen-max-latest" api_key: YOUR_API_KEY# An example of deepseek official modelsBASIC_MODEL: base_url: "https://api.deepseek.com" model: "deepseek-chat" api_key: YOU_API_KEY# An example of Google Gemini models using OpenAI-Compatible interfaceBASIC_MODEL: base_url: "https://generativelanguage.googleapis.com/v1beta/openai/" model: "gemini-2.0-flash" api_key: YOUR_API_KEY
3.4.2 支持的搜索引擎
DeerFlow 支持多种搜索引擎,可以在`.env`文件中通过`SEARCH\_API`变量进行配置:
- Tavily(默认):专为 AI 应用设计的专业搜索 API
- 需要在
.env文件中设置TAVILY\_API\_KEY - 注册地址:https://app.tavily.com/home
- DuckDuckGo:注重隐私的搜索引擎
- 无需 API 密钥
- Brave Search:具有高级功能的注重隐私的搜索引擎
- 需要在
.env文件中设置BRAVE\_SEARCH\_API\_KEY - 注册地址:https://brave.com/search/api/
- Arxiv:用于学术研究的科学论文搜索
- 无需 API 密钥
- 专为科学和学术论文设计
要配置您首选的搜索引擎,请在.env文件中设置SEARCH\_API变量:
# 选择一个:tavily, duckduckgo, brave_search, arxivSEARCH_API=tavily
3.5、启动DeerFlow项目
3.5.1 控制台 UI
运行项目的最快方法是使用控制台 UI。
# 在类bash的shell中运行项目
uv run main.py
示例如下所示:
3.5.2 Web UI
本项目还包括一个 Web UI,提供更加动态和引人入胜的交互体验。
[!注意] 您需要先安装 Web UI 的依赖。
# 在开发模式下同时运行后端和前端服务器# 在macOS/Linux上./bootstrap.sh -d# 在Windows上bootstrap.bat -d
打开浏览器并访问 `http://localhost:3000`探索 Web UI。
如果端口3000被占,系统会自动+1
WEB UI启动后的日志如下所示:
此时打开浏览器并访问http://localhost:3001,界面如下所示:
WEB UI的方式效果差一些,而且偶尔还有报错:AttributeError: 'AIMessage' object has no attribute 'tool\_call\_chunks'
DeerFlow 使用 LangGraph 作为其工作流架构,可以使用 LangGraph Studio 实时调试和可视化工作流。
=====================================================================
4.1 本地运行 LangGraph Studio
DeerFlow 包含一个`langgraph.json`配置文件,该文件定义了 LangGraph Studio 的图结构和依赖关系。该文件指向项目中定义的工作流图,并自动从`.env`文件加载环境变量。
Mac
# 如果您没有uv包管理器,请安装它
curl -LsSf https://astral.sh/uv/install.sh | sh
# 安装依赖并启动LangGraph服务器
uvx --refresh --from "langgraph-cli[inmem]" --with-editable . --python 3.12 langgraph dev --allow-blocking
Windows / Linux
# 安装依赖
pip install -e .
pip install -U "langgraph-cli[inmem]"
# 启动LangGraph服务器
langgraph dev
启动 LangGraph 服务器后,将在终端中看到几个 URL:
- API: http://127.0.0.1:2024
- Studio UI: https://smith.langchain.com/studio/?baseUrl=http://127.0.0.1:2024
- API 文档: http://127.0.0.1:2024/docs
在浏览器中打开 Studio UI 链接以访问调试界面,如下图所示:
4.2 使用 LangGraph Studio
在 Studio UI 中,可以:
- 可视化工作流图并查看组件如何连接
- 实时跟踪执行情况,了解数据如何在系统中流动
- 检查工作流每个步骤的状态
- 通过检查每个组件的输入和输出来调试问题
- 在规划阶段提供反馈以完善研究计划
当在 Studio UI 中提交研究主题时,将能够看到整个工作流执行过程,包括:
- 创建研究计划的规划阶段
- 可以修改计划的反馈循环
- 每个部分的研究和写作阶段
- 最终报告生成
DeerFlow 支持 LangSmith 追踪功能,帮助您调试和监控工作流。要启用 LangSmith 追踪:
- 确保您的
.env文件中有以下配置(参见.env.example):
LANGSMITH\_TRACING=true
LANGSMITH\_ENDPOINT="https://api.smith.langchain.com"
LANGSMITH\_API\_KEY="xxx"
LANGSMITH\_PROJECT="xxx"
- 通过运行以下命令本地启动 LangSmith 追踪:
langgraph dev
这将在 LangGraph Studio 中启用追踪可视化,并将您的追踪发送到 LangSmith 进行监控和分析。
