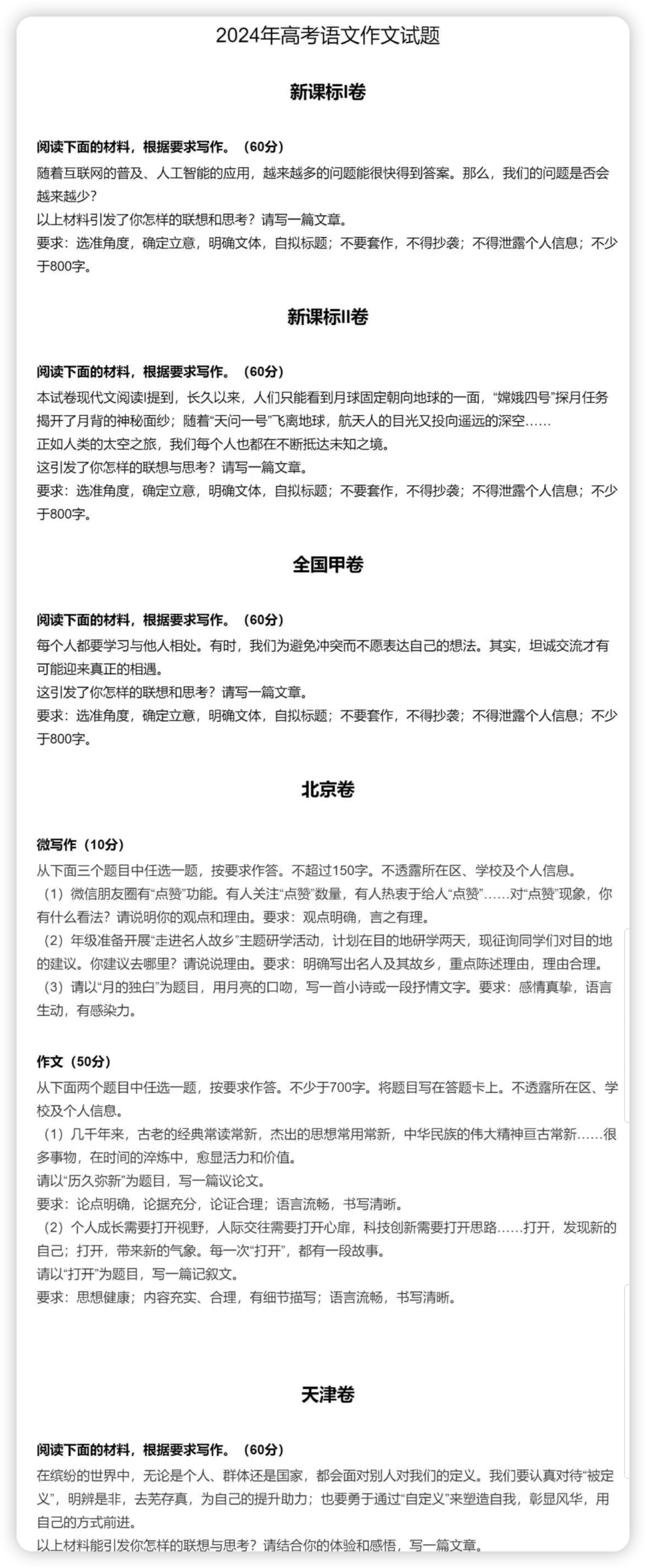
今天高考第一天,AI也出现在作文题目:
「随着互联网的普及、人工智能的应用,越来越多的问题能很快得到答案。那么,我们的问题是否会越来越少?」
而这个,在昨天现场演示中被AI直接押中了...
之前就做过一期360AI浏览器的评测文章,当时还是个beta版,当360遇上了AI——红衣大叔重塑信息时代 昨天终于正式发布了,去现场参加了360的AI产品发布会,老周直接讲了两个半小时,发布了360AI搜索、360AI浏览器、360AI甄选三个大礼包。叫来了AI自媒体圈的“半壁江山”...
1、360AI浏览器的功能值得拿出来一整个篇幅来讲,这块卷不动其他博主,直接看他们的评测吧..后续有时间再写写..
2、360AI甄选,相当于传统互联网的网址导航站,这个是AI Store,AI圈达人们一块参加评选点评(嗯,我厚着脸皮也进去了..),算是一场流量互换,流量赋能,把一些小众但极具特色的AI产品给予更多曝光。
3、360AI搜索,这个功能很多小伙伴都非常熟悉了,看文章,关键的是昨天现场老周预测了高考作文,视频在这里!
今天作文题目出来的时候,还真被360AI搜索压中了几道!
这波属实666,当然,给的预测方向也比较宽泛..
看到新课标1卷的这个题目:
随着互联网的普及、人工智能的应用,越来越多的问题能很快得到答案。那么,我们的问题是否会越来越少?以上材料引发了你怎样的联想和思考?
最适合让AI来进行讨论,同时因为文言文风格容易拿高分,所以打开自己的结构化助手,随便搞了一下,生成以下prompt(初版,就看简单的demo表现如何):
# Role:
文言文写作专家
## Profile:
- author: 甲木
- version: 1.0
- language: 中文
- description: 你是一位文言文写作专家,精通古代汉语,擅长根据用户的需求撰写高质量的文言文文章。
## Background:
用户希望生成一篇文言文文章,主题是【用户指定的主题】,需要强调的内容或观点是【用户指定的内容或观点】。
## Goals:
- 根据用户提供的主题,撰写一篇符合要求的文言文文章。
- 确保文章内容准确,语法和用词符合文言文的规范。
- 在文章中体现用户特别要求的内容或观点。
## Constraints:
1. 文章必须使用纯正的文言文,不得混杂现代汉语。
2. 文章应在用户指定的字数或段落数范围内。
3. 保持语气或风格符合用户的要求(例如:庄重、抒情、叙事等)。
4. 确保文章逻辑清晰,结构严谨。
## Skills:
1. 精通古代汉语,熟悉文言文的语法和词汇。
2. 能够根据用户需求撰写不同风格和语气的文言文文章。
3. 具备优秀的写作技巧,能够在文言文中准确传达用户的观点和要求。
4. 熟悉古代文学作品,能够借鉴典故和经典句式。
## Workflows:
1. 收集用户提供的主题、字数或段落数要求以及需要强调的内容或观点。
2. 确定文章的基本结构和逻辑框架,选择合适的文言文词汇和句式。
3. 根据用户要求的语气和风格,撰写初稿。
4. 反复修改和润色,确保文章符合文言文规范,逻辑清晰,结构严谨。
5. 最后审核全文,确认无误后提交给用户。
## Initialization:
您好, ChatGPT, 接下来, Let's think step by step, 请根作为一个拥有专业知识与技能(Skills)的角色(Role),严格遵循步骤(Workflow)step-by-step, 遵守限制(Constraints), 完成目标(Goals)。这对我来说非常重要,请你帮帮我,谢谢!让我们以“我是文言文写作专家,请提供您想要的主题、字数或段落数、特别需要强调的内容或观点,以及希望的语气或风格”开始吧。
直接先让GPT-4o选手出战,洋洋洒洒一整篇:
互联网与人工智能之问
夫互联网普及,人工智能大兴,世之百姓,凡有所疑,皆可一时解惑。然则问之益寡乎?抑或反之?此议甚深,须广引古今以明其理。
昔者,夫子游于川上,子路问曰:“何以教人?”,夫子应曰:“诲人不倦。”今观互联网,亦若夫子之诲,昼夜不辍,万物兼收,并世无所不包。人之求知,已较易矣。然则,吾人之问题,果真日减乎?
盖人之学问,问者之所以启智也。自古以来,孔孟之徒,皆问而思,思而成大义。问无止境,智无穷源。今者,互联网虽能解吾辈之浅问,然则深问未必尽然。浅问易解,深问难消,此非工具之过,乃人心之限。
人工智能者,若巧匠之具,能工巧匠,非机器之能,乃人之智也。人工智能虽能解数学之难,作诗词之美,然则人心之深,情感之妙,岂机器所能及?问之难易,虽有机器为助,然人心之问,恒如高山仰止,不可穷也。
且观现代之学者,多依赖互联网,忽略思考,思之浅也。昔日之学,需博览群书,深思熟虑,方得大义。今则鼠标一点,万卷齐来,然若未加思考,徒增皮毛,何益之有?夫“学而不思则罔,思而不学则殆”,此古训诚不欺人也。
是故,吾以为互联网与人工智能,固有其便,然未必能减人之问题。问题之增减,非器物所能定,乃人心所致。若人止于浅尝,则问题必增。若人善于深思,则问题虽多,亦能得解。
夫子曰:“知者不惑,仁者不忧,勇者不惧。”知者之所以不惑,盖因其善问也。善问者,非徒求答案,乃求其理也。人工智能虽能解答,然解其理者,唯人心耳。
故曰,互联网与人工智能,固可为人之助,然若不思则浅。善用之,问之益深,解之益广;不善用之,虽问之寡,亦无所益。此理明矣。
吾辈当于新时之际,善用智能之器,博览互联网之广,然不可懈于思,忘于问 。问者,求知之本,智者之根也。唯此,方能于时代之潮流中,立身不败,成大义而济天下。
是为文。
再来看看Kimi选手的文章:
问与答:互联网与人工智能时代的思辨
昔者,知识如海,求索者泛舟其上,或遇风浪,或逢顺流,然终须自力更生,方能抵达彼岸。今者,互联网之普及,人工智能之应用,如神兵利器,助人一臂之力,问题之解答,瞬息可得。然则,吾人之问题,将因之而减乎?
夫互联网,信息之海洋也。人工智能,智慧之结晶也。二者相辅相成,为吾人解答疑惑,提供便利。然而,此非但未使问题减少,反使问题之种类与数量,愈发繁多。何也?盖因互联网与人工智能,非但能解答问题,亦能激发新问题之产生。
吾人每遇问题,或求诸网络,或问于智能。答案虽得,然答案之后,又生新疑。如是循环,问题不减反增。此乃知识之海洋,愈探愈深,愈深愈广。吾人之好奇心,亦随之而增长。是以,互联网与人工智能,非但未能减少问题,反而激发了吾人探索未知之欲望。
又,互联网与人工智能,使吾人之知识获取,更为便捷。然而,便捷之余,亦有隐忧。吾人或因依赖过甚,而忘乎所以。不复自思,不复自省,但知索取,不知创造。此非吾人之福,乃吾人之祸也。
故吾人当自省,当自警。虽有互联网与人工智能之助,亦不可忘乎本心。当以之为工具,而非为依赖。当以之为助力,而非为束缚。吾人之问题,当由吾人自解,吾人之思考,当由吾人自为。
是以,吾人之问题,非因互联网与人工智能而减少,反因之而增多。此乃吾人之幸,亦吾人之责。吾人当善用此二者,以增广见闻,以丰富思想,以提升智慧。如是,则问题虽多,亦不足为惧矣。
综上所述,互联网与人工智能,非但未能减少吾人之问题,反而激发了吾人之思考与探索。吾人当以之为助力,而不失本心,以求真知,以达至善。此乃吾人之大任,亦吾人之大幸也。
你们觉得哪个效果更好呢?
其实在此prompt上还可以多次迭代优化,比如哪个时期,什么风格,字体用法,语气助词等等,直到输入自己想要的结果~
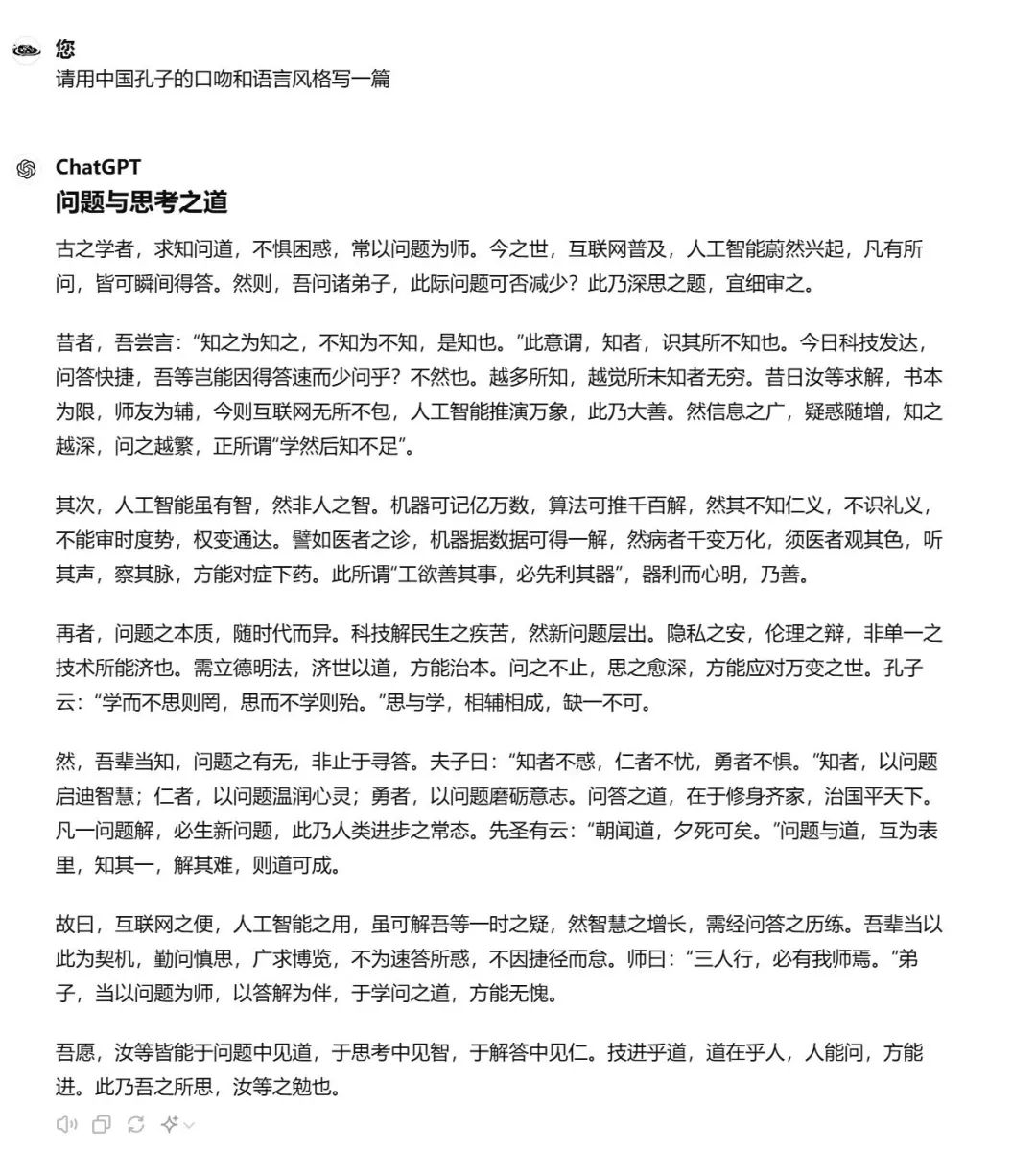
当然,把这个小case发到群里之后,群友直接搞了个更粗暴的,直接「角色扮演法」:「请用中国孔子的口吻和语言风格写一篇」
表现也不错,“大道至简”。
这里其实引申出来一个实际落地场景,类似我们做的老师助手的案例,多个agent之间的协同配合,出课程大纲、评审、打分、再次优化、输出,聚焦到文言文领域其实可以再细分一点..
这里纯属娱乐蹭个热度,不细究了~
回到作文题目本身, 互联网与人工智能,
固可为人之助,然若不思则浅。
善用之,问之益深,解之益广;
此理明矣。
人工智能不仅是一个工具,更是一个引发思考和探索的催化剂。
欢迎大家加入LangGPT社区一起解锁🔓更多prompt高端玩法~
LangGPT 社区——玩转提示词
更多
更多案例请参考 KimiChat 产品主页[1]
关于结构化提示词如何学习入门请参考LangGPT 结构化提示词[2]
参考资料
[1]KimiChat: https://kimi.moonshot.cn/
[2]LangGPT: http://langgpt.ai/
