向AI转型的程序员都关注公众号 机器学习AI算法工程
马上到了高考填报志愿的时候,填报志愿对于高考生的重要性很多时候比高考本身更加关键,正所谓“选择大于努力 ”。一次合理的志愿填报,可能决定了未来四年所学的专业、所处的城市、遇到的人,甚至影响一生的发展路径。
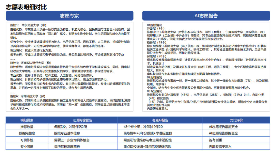
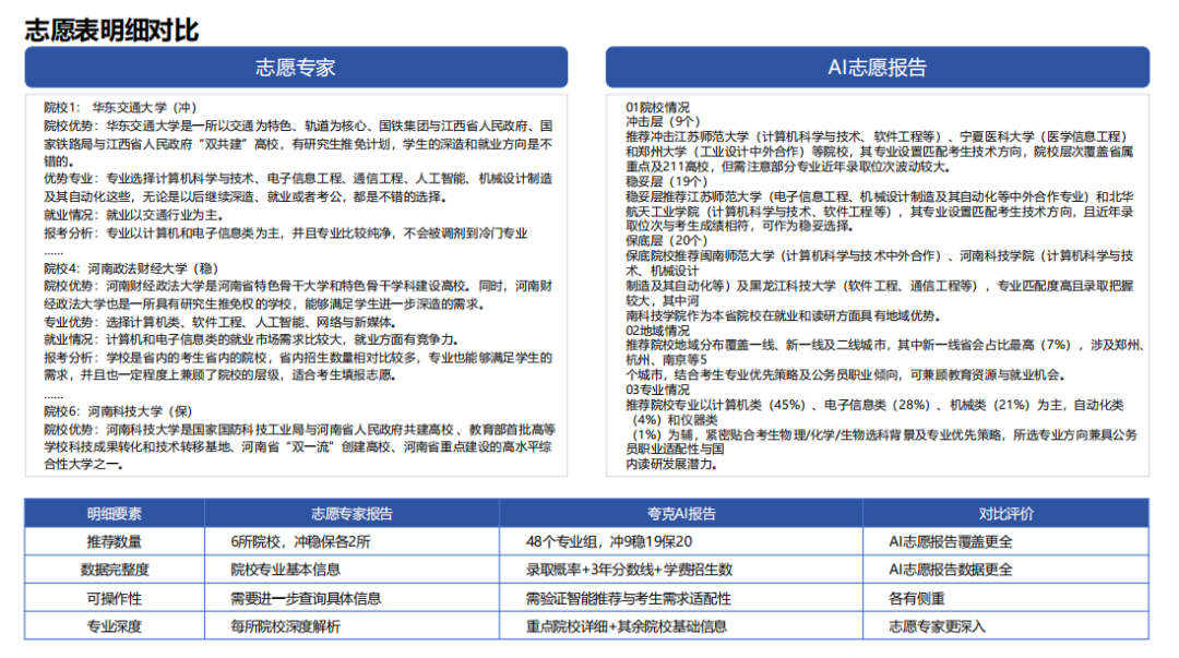
而“怎么填”却常常比“考得好”更难:分数能上哪儿?专业怎么选?冷热门如何权衡?各种信息真假难辨,规则复杂多变,常让家长和学生焦头烂额。
在这个背景下,由清华大学新闻学院、人工智能学院双聘教授沈阳团队与余梦珑博士后联合推出的《AI赋能教育:高考志愿填报工具使用指南 》,为广大考生提供了一种全新的参考路径。教程通过深入浅出的语言,介绍了AI辅助决策的基本原理和使用方法,帮助大家理解背后的逻辑,而不是盲信“智能推荐”。
如果你正在为志愿填报迷茫,不妨读一读这本指南——它不教你“押题”,但能教你如何用技术和理性做出更接近理想的选择。
下载链接:
https://pan.quark.cn/s/2c5378271168
提取码:anPJ
机器学习算法AI大数据技术
搜索公众号添加: datanlp
长按图片,识别二维码
阅读过本文的人还看了以下文章:
整理开源的中文大语言模型,以规模较小、可私有化部署、训练成本较低的模型为主
基于40万表格数据集TableBank,用MaskRCNN做表格检测
《深度学习入门:基于Python的理论与实现》高清中文PDF+源码
2019最新《PyTorch自然语言处理》英、中文版PDF+源码
《21个项目玩转深度学习:基于TensorFlow的实践详解》完整版PDF+附书代码
PyTorch深度学习快速实战入门《pytorch-handbook》
【下载】豆瓣评分8.1,《机器学习实战:基于Scikit-Learn和TensorFlow》
李沐大神开源《动手学深度学习》,加州伯克利深度学习(2019春)教材
【Keras】完整实现‘交通标志’分类、‘票据’分类两个项目,让你掌握深度学习图像分类
如何利用全新的决策树集成级联结构gcForest做特征工程并打分?
Machine Learning Yearning 中文翻译稿
斯坦福CS230官方指南:CNN、RNN及使用技巧速查(打印收藏)
中科院Kaggle全球文本匹配竞赛华人第1名团队-深度学习与特征工程
不断更新资源
深度学习、机器学习、数据分析、python
搜索公众号添加: datayx
