一、DeepSeek 是什么
在当今数字化浪潮中,人工智能技术如汹涌澎湃的浪潮,正以前所未有的速度和深度,深刻地改变着我们的工作与生活。其中,大语言模型作为人工智能领域的璀璨明珠,吸引了无数目光,而 DeepSeek 便是其中备受瞩目的一颗。
DeepSeek 是由杭州深度求索人工智能基础技术研究有限公司开发的先进大语言模型 ,这家公司成立于 2023 年 7 月 17 日,由知名量化资管巨头幻方量化创立,专注于大语言模型及相关技术的研发。自诞生以来,DeepSeek 不断推陈出新,发布了一系列具有强大功能的模型。
2024 年 1 月 5 日,DeepSeek 发布首个包含 670 亿参数的大模型 DeepSeek LLM,它在一个包含 2 万亿 token 的数据集上进行训练,数据集涵盖中英文,展现出了卓越的语言理解与生成能力。2024 年 5 月,开源第二代 MoE 大模型 DeepSeek-V2,在性能上比肩 GPT-4Turbo,价格却极为亲民,仅为 GPT-4 的百分之一,因此收获了 “AI 届拼多多” 的名号。2025 年 1 月 20 日发布的 DeepSeek-R1 模型更是惊艳众人,在数学、代码、自然语言推理等任务上,性能比肩 OpenAI o1 正式版,在国际开发者社区和技术领域产生了重大影响 。
DeepSeek 之所以备受青睐,主要源于其强大的功能特性。在自然语言处理方面,它能够理解和生成高质量的文本,无论是撰写文章、翻译内容,还是进行文本摘要,都能轻松应对。例如,在处理一篇复杂的学术论文时,DeepSeek 可以快速提炼出核心观点和关键结论,大大节省了阅读时间。在代码生成与编程辅助上,它堪称开发者的得力助手。当开发者面临复杂的编程任务时,DeepSeek 能够根据需求生成相应的代码框架,甚至提供详细的代码注释,帮助开发者快速理解和实现功能。同时,它还能对代码进行优化建议,提高代码的质量和效率。此外,DeepSeek 具备强大的逻辑推理能力,能够处理复杂的问题,为用户提供准确的解决方案。在面对需要多步推理的数学问题或逻辑难题时,DeepSeek 可以有条不紊地分析问题,给出清晰的解题思路和答案。
另一个重要因素是 DeepSeek 是开源免费的。对于个人开发者和小型企业来说,使用成本大大降低,他们可以基于 DeepSeek 进行二次开发,实现个性化的应用需求。这使得 DeepSeek 在全球范围内拥有了广泛的用户基础和开发者社区,大家可以共同探索和拓展其应用领域。
二、开启 DeepSeek 之旅
现在,相信你已经对 DeepSeek 充满了好奇与期待,迫不及待地想要亲自体验它的强大功能了吧?别着急,下面就为你详细介绍如何开启 DeepSeek 的使用之旅。
(一)注册与登录
首先,打开你常用的浏览器,在地址栏中输入 DeepSeek 的官方网址:https://deepseek.com/,进入 DeepSeek 的官方网站。这是开启 DeepSeek 之旅的第一步,务必确保你访问的是正版、安全的官方平台,避免陷入钓鱼网站或盗版软件的陷阱。
在官网首页,你会看到 “注册” 或 “创建账号” 的按钮,点击该按钮,按照提示填写相关信息,如电子邮箱地址、密码等。这里建议使用常用且有效的电子邮箱,以便后续接收验证邮件和重要通知。填写完成后,点击 “提交” 按钮。
提交注册信息后,系统会向你填写的电子邮箱发送一封验证邮件。登录你的邮箱,查找来自 DeepSeek 的邮件,并点击其中的验证链接,完成邮箱验证流程。这一步至关重要,未验证邮箱可能会导致账号功能受限或无法正常使用。
完成邮箱验证后,返回 DeepSeek 官网首页,点击 “登录” 按钮,使用刚才注册的邮箱和密码登录账号。登录成功后,你就正式进入了 DeepSeek 的主界面,开启了属于你的智能之旅。
(二)网页端使用
DeepSeek 的网页端界面设计简洁直观,主要分为以下几个区域:
-
导航栏 :位于页面顶部,包含了多个菜单选项,如 “首页”“任务中心”“设置” 等。通过这些菜单选项,你可以快速切换不同的功能页面,方便进行各种操作。例如,点击 “首页”,你可以回到初始页面,开始新的任务;点击 “任务中心”,可以查看当前进行中的任务以及历史任务记录,并对任务进行暂停、恢复、删除等操作;点击 “设置”,则可以对 DeepSeek 的各种参数进行个性化配置,如语言偏好、界面主题、通知设置等。
-
工作区 :这是网页端的核心区域,用于输入指令、查看任务进度和结果展示。在工作区中,你会看到一个醒目的输入框,点击输入框激活光标后,就可以使用键盘输入你的具体需求或问题了。比如,你可以询问 “如何提高工作效率”,或者请求 “生成一篇关于人工智能发展趋势的报告大纲”。在输入指令时,尽量使用清晰、明确的语言,避免模糊和歧义,这样 DeepSeek 才能更准确地理解你的意图并给出有针对性的回答。输入完成后,点击输入框旁边的 “提交” 或 “发送” 按钮,DeepSeek 就会开始处理你的任务。在任务处理过程中,你可以在工作区看到任务的进度提示,了解任务的执行情况。任务完成后,DeepSeek 会在工作区展示结果,你可以仔细查看结果内容,评估是否符合你的期望和需求。如果结果不理想或需要进一步修改完善,可以根据具体情况进行调整或重新提交任务。
-
工具栏 :部分网页端界面可能会在工作区附近设置工具栏,包含一些常用的操作按钮,比如保存、撤销、复制、粘贴等。这些按钮可以帮助你更方便地进行一些常见操作,提高使用效率。例如,当你对生成的结果比较满意时,可以点击 “保存” 按钮,将结果保存到本地设备;如果在输入过程中出现错误,点击 “撤销” 按钮可以撤回上一步操作。
-
状态栏 :通常位于页面底部,显示系统信息、提示消息等。通过状态栏,你可以了解当前 DeepSeek 的运行状态,如服务器连接情况、剩余使用额度(如果有相关限制)等,还能及时获取一些重要的提示信息,帮助你更好地使用 DeepSeek。
(三)移动端使用
如果你想在移动设备上随时随地使用 DeepSeek,也非常简单。在手机或平板电脑的应用商店中搜索 “DeepSeek”,找到对应的应用程序后点击下载并安装。安装完成后,打开 DeepSeek 应用,首次使用时需要登录你的账号,支持使用手机号、微信或邮箱登录,选择你方便的方式进行登录即可。
登录成功后,进入 DeepSeek 的移动端界面。移动端界面同样简洁易用,主要区域包括输入框和输出结果展示区。输入框位于界面的显眼位置,方便你随时输入问题或指令。在输入时,你既可以使用键盘手动输入,也可以点击输入框旁边的麦克风图标,通过语音输入的方式与 DeepSeek 进行交互,这对于在不方便打字的情况下非常实用,比如在走路、开车(需确保安全)等场景中。输出结果展示区则会清晰地呈现 DeepSeek 给出的回答和建议,你可以通过滑动屏幕查看完整内容。此外,移动端界面还可能会提供一些便捷的操作按钮,如分享、收藏等,方便你对重要的结果进行分享或保存,以便后续查看。
无论是网页端还是移动端,DeepSeek 都致力于为用户提供便捷、高效的使用体验。通过简单的注册登录和熟悉界面布局,你就能轻松上手,开始享受 DeepSeek 带来的智能服务了。
三、不同工作场景的应用
(一)文案创作
在市场营销、新媒体运营等需要丰富创意和文字表达的岗位中,DeepSeek 宛如一位创意无限的灵感缪斯,为文案创作带来了全新的思路和高效的解决方案。
当你需要为一款新推出的智能手表撰写推广文案时,首先,明确这款智能手表的独特卖点,比如它具备精准的健康监测功能,能够实时追踪心率、睡眠质量等关键数据,同时拥有时尚的外观设计,多种个性化表盘可供选择,续航能力也十分出色,一次充电可使用长达一周。
接着,打开 DeepSeek,在输入框中输入清晰明确的指令:“请为一款面向年轻职场人士的智能手表撰写推广文案,重点突出精准健康监测、时尚外观和长续航的特点,文案风格要充满科技感和活力,能激发年轻人的购买欲望,字数控制在 500 字左右。”
DeepSeek 迅速响应,生成如下文案:“💥 年轻人的腕间新宠来袭!这款智能手表,简直是为追求品质生活的你量身定制。它就像一位贴心的私人健康管家,搭载先进的传感器,能精准监测你的心率、睡眠质量等健康数据,让你时刻了解自己的身体状况,为健康生活保驾护航。其时尚的外观设计,更是潮流与科技的完美融合。简约的表盘线条,搭配多种个性化表盘,无论是商务场合还是休闲时光,都能轻松驾驭,彰显你的独特品味。而且,它的续航能力超强,一次充电就能陪伴你整整一周,告别电量焦虑,让你的生活时刻在线。还在等什么?快来拥有它,开启你的智能生活新篇章!”
这样的文案初稿,不仅涵盖了产品的关键信息,而且语言风格符合目标受众的喜好。你可以在此基础上,结合品牌的具体定位和宣传重点,进行进一步的优化和调整,如添加具体的产品数据、用户评价等,使文案更加丰富和有说服力。
(二)代码编写
对于程序员而言,DeepSeek 是一款不可或缺的强大编程助手,在代码生成、调试和优化等多个关键环节发挥着重要作用。
当你需要开发一个简单的 Python 程序,用于读取 CSV 文件并统计其中某一列数据的平均值时,在 DeepSeek 中输入:“用 Python 编写一个程序,读取 CSV 文件,统计其中‘销量’列数据的平均值,并输出结果。”DeepSeek 会迅速生成相应的代码框架:
import csv
def calculate_average_sales():
total_sales = 0
count = 0
with open('your_file.csv', 'r', encoding='utf - 8') as file:
reader = csv.DictReader(file)
for row in reader:
try:
sales = float(row['销量'])
total_sales += sales
count += 1
except ValueError:
# 处理数据格式错误的情况
pass
if count == 0:
return 0
return total_sales / count
average_sales = calculate_average_sales()
print(f"平均销量为: {average_sales}")
这段代码清晰地展示了实现功能的具体步骤,包括文件读取、数据处理和结果计算。如果在运行过程中遇到报错,如 “FileNotFoundError: [Errno 2] No such file or directory: 'your_file.csv'”,将报错信息和相关代码输入给 DeepSeek,它会分析出错误原因是文件路径错误,并给出修改建议:“请检查文件路径是否正确,确保 'your_file.csv' 文件存在于当前工作目录,或者提供文件的完整路径。如果文件在其他目录,可以修改为类似 'C:/data/your_file.csv'(Windows 系统)或 '/Users/yourname/data/your_file.csv'(Mac 系统)的完整路径。”
当代码功能实现但效率较低时,DeepSeek 还能提供优化建议。例如,对于上述代码中使用循环逐行读取数据的方式,它可能会建议使用pandas库来提高读取和处理效率:“可以使用pandas库来简化代码并提高效率。pandas库提供了更高级的数据处理功能,能够快速读取和分析 CSV 文件。示例代码如下:”
import pandas as pd
def calculate_average_sales():
data = pd.read_csv('your_file.csv')
if '销量' not in data.columns:
return 0
return data['销量'].mean()
average_sales = calculate_average_sales()
print(f"平均销量为: {average_sales}")
通过这样的方式,DeepSeek 能够帮助程序员快速解决编程过程中遇到的各种问题,提高开发效率和代码质量。
(三)数据分析
在金融分析、市场调研等领域,数据是决策的重要依据,而 DeepSeek 则是处理和分析数据的得力助手。
假设你是一名市场调研分析师,收集了某电商平台近一个月的销售数据,包括商品名称、销售量、销售额、销售地区等信息,存储在一个 Excel 文件中。现在你需要分析不同地区的销售情况,找出销售总额排名前三的地区,并生成可视化报告。
首先,将销售数据文件导入 DeepSeek(如果支持文件上传功能),或者将关键数据以合适的格式(如表格形式)输入给它。然后,在输入框中输入指令:“分析这份销售数据,找出销售总额排名前三的地区,并生成柱状图展示这三个地区的销售额对比情况。”
DeepSeek 经过分析处理,迅速给出结果:“销售总额排名前三的地区分别是:A 地区,销售额为 500 万元;B 地区,销售额为 450 万元;C 地区,销售额为 400 万元。” 同时,它还会生成一个简单的柱状图描述,帮助你使用专业绘图工具(如 Matplotlib、Seaborn 等)或在线绘图平台(如百度图说、图表秀等)来创建可视化图表。例如,使用 Matplotlib 绘制柱状图的代码示例:
import matplotlib.pyplot as plt
regions = ['A地区', 'B地区', 'C地区']
sales = [500, 450, 400]
plt.bar(regions, sales)
plt.xlabel('地区')
plt.ylabel('销售额(万元)')
plt.title('销售总额排名前三的地区')
plt.show()
通过运行这段代码,你就能得到一个直观的柱状图,清晰地展示出不同地区的销售差异。此外,DeepSeek 还可以进一步分析数据,提供更多洞察,比如各地区不同商品类别的销售占比、销售趋势随时间的变化等,为市场决策提供全面的数据支持。
(四)会议与项目管理
在日常工作中,会议安排和项目管理往往需要耗费大量的时间和精力,而 DeepSeek 能够凭借其智能分析和规划能力,为这两项工作带来极大的便利。
在安排一场重要的项目进度汇报会议时,你将参会人员的日程表(假设以 Excel 表格形式呈现,包含姓名、可用时间段等信息)和会议主题、大致时长等关键信息输入给 DeepSeek,然后输入指令:“根据参会人员的日程,筛选出本周内合适的会议时间,会议时长控制在 1.5 小时左右,优先选择下午的时间段。”
DeepSeek 迅速对参会人员的日程进行分析和匹配,给出如下建议:“本周三下午 2 点 - 3 点 30 分,大部分参会人员均有空闲时间,建议在此时间段安排会议。” 同时,它还可以帮助生成会议邀请内容,包括会议主题、时间、地点(如果是线上会议,提供会议链接)、会议议程等信息:“尊敬的各位同事:为了更好地推进项目进度,现定于本周三下午 2 点 - 3 点 30 分召开项目进度汇报会议,会议形式为线上会议,会议链接为 [具体链接]。请各位提前准备好相关汇报材料,准时参加会议。期待大家的积极参与!”
在项目管理方面,当你启动一个新的软件开发项目时,将项目目标(如开发一款功能完善的移动应用程序)、时间节点(如需求分析阶段为 1 - 2 周,开发阶段为 3 - 6 周,测试阶段为 7 - 8 周等)和团队成员信息(包括成员姓名、技能特长、负责模块等)告知 DeepSeek,它能生成详细的项目计划甘特图,明确每个阶段的任务负责人和时间安排。例如,在甘特图中,清晰地展示出需求分析师张三负责 1 - 2 周的需求分析工作,开发人员李四、王五分别负责不同功能模块在 3 - 6 周的开发任务,测试人员赵六负责 7 - 8 周的测试工作等。同时,DeepSeek 还可以定期提醒项目成员任务进度,当某个任务进度滞后时,及时发出预警,帮助项目团队及时调整计划,确保项目顺利推进。
四、使用技巧与注意事项
(一)提问技巧
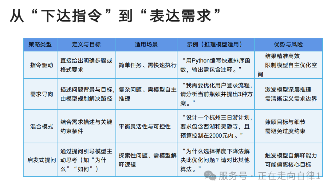
在与 DeepSeek 交互时,清晰准确地表达需求是获取满意答案的关键。使用简洁明了的语言,避免冗长复杂的表述,能够让 DeepSeek 迅速理解你的意图。例如,在询问关于减肥的建议时,不要说 “我最近感觉自己有点胖,想改变一下这种状况,但是不知道从哪里入手,你能给我一些相关的建议吗?” 这种表述过于啰嗦,容易让 DeepSeek 抓不住重点。而应该直接说 “请提供一些科学有效的减肥建议,包括饮食和运动方面”,这样的提问简洁直接,DeepSeek 能够快速给出针对性的回答。
明确目标和背景信息也至关重要。以策划一场公司团建活动为例,若只问 “如何策划团建活动?”,DeepSeek 给出的回答可能比较宽泛,缺乏针对性。但如果提供详细背景信息,如 “我们公司有 50 名员工,预算为 2 万元,希望在周末进行一次户外团建活动,地点在北京市郊,希望活动既能增强团队凝聚力,又能让大家放松身心,请帮忙策划活动方案”,DeepSeek 就能根据这些信息,制定出更贴合实际需求的团建方案,包括推荐合适的团建地点、设计具体的团队合作游戏、安排餐饮和交通等细节。
(二)模式选择
DeepSeek 提供了基础模型、深度思考(R1)和联网搜索三种模式,每种模式都有其独特的特点和适用场景。
-
基础模型 :这是默认模式,无需额外勾选功能。它如同一位反应敏捷的百科助手,能够快速响应日常问题,支持文本生成等基础任务。比如,当你询问 “珠穆朗玛峰的海拔是多少?”“李白有哪些著名的诗歌?” 等简单的常识性问题时,基础模型能在平均 1 秒内给出答案,非常适合日常的百科查询和简单任务处理。
-
深度思考(R1) :此模式堪称逻辑推理专家,专门攻克复杂问题,如数学证明、代码调试、学术分析等。它支持思维链展示,能将推理过程清晰地呈现出来,让你了解答案是如何得出的。例如,在解决数学难题 “证明勾股定理” 时,深度思考模式会逐步展示证明思路和推导过程;当调试代码遇到问题时,它能深入分析代码逻辑,找出错误所在并提供解决方案。不过,由于其处理过程较为复杂,响应速度相对较慢,复杂问题可能需要 2 - 3 分钟才能给出答案。
-
联网搜索 :该模式是实时信息的捕手,基于 RAG 技术整合网络最新数据,知识库更新至 2024 年 7 月。它能够查询动态事件,获取最新的资讯。比如,当你想了解 “2025 年人工智能领域有哪些最新的研究成果?”“最近的热门电影有哪些?” 等时效性较强的问题时,联网搜索模式就能发挥作用,通过实时检索网络信息,为你提供准确及时的回答。但要注意,此模式避免与 R1 模式同时启用,以防逻辑冲突,影响回答的准确性。
在使用过程中,要根据具体任务的性质和需求,灵活选择合适的模式。对于简单的日常问题,优先使用基础模型;遇到复杂的逻辑推理和深度分析任务,启用深度思考(R1)模式;而当需要获取最新的实时信息时,联网搜索模式则是最佳选择。
(三)数据安全与隐私
在使用 DeepSeek 的过程中,数据安全和隐私保护是不容忽视的重要问题。DeepSeek 采用了多种先进的加密技术,如端到端加密,确保数据在传输过程中的安全性,即使数据被截取,也无法被轻易破解和读取。同时,运用同态加密技术,允许在密文上进行特定类型的计算,而不需要先解密数据,进一步保护用户隐私 。
DeepSeek 还采用了数据匿名化和差分隐私技术。数据匿名化去除能够直接识别用户身份的信息,如姓名、身份证号、电话号码等,降低了用户身份被泄露的风险;差分隐私技术则通过向数据中添加少量的噪声来保护个体数据的隐私,防止攻击者通过多次查询来推断出特定用户的隐私信息。
作为用户,我们也需要增强自身的安全意识,遵循相关规定和注意事项。避免在与 DeepSeek 交互时输入银行卡号、密码、身份证等敏感信息,防止个人隐私泄露。如果涉及到重要的商业数据或机密信息,在使用 DeepSeek 处理时,要谨慎评估风险,确保数据的安全性和合规性。
(四)避免过度依赖
虽然 DeepSeek 功能强大,能够在众多工作场景中提供高效的帮助,但它终究不能完全替代人类的思维和创造力。在文案创作中,DeepSeek 可以生成富有创意的文案初稿,但人类的情感体验、对生活的独特感悟以及对品牌的深刻理解,是机器无法复制的。程序员在使用 DeepSeek 辅助编程时,也需要凭借自己的专业知识和经验,对生成的代码进行审查和优化,确保代码的质量和安全性。
在工作中,我们应该合理运用 DeepSeek,将其作为提升工作效率的工具,而不是完全依赖它来完成所有任务。要充分发挥自己的主观能动性,积极思考,勇于创新,将人类的智慧与 DeepSeek 的智能优势有机结合,才能在工作中取得更好的成果,实现自身的价值。
五、未来展望
展望未来,DeepSeek 在工作领域的发展前景令人充满期待,它将持续拓展边界,为我们的工作带来更多的惊喜与变革。
在技术迭代方面,DeepSeek 有望在模型训练和优化上取得更大突破。通过采用更先进的算法和海量的数据进行训练,它将不断提升语言理解和生成能力,使其在处理复杂任务时更加得心应手。在撰写专业的学术论文时,DeepSeek 能够深入理解专业术语和复杂的研究思路,提供更具深度和准确性的文献综述、研究方法建议以及结论分析,为科研工作者节省大量的时间和精力。
随着人工智能技术的不断发展,DeepSeek 将与更多的工具和平台实现深度融合。在办公软件方面,与 Word、Excel、PowerPoint 等的融合,将使文档处理、数据分析和演示文稿制作更加智能化。在 Word 中,DeepSeek 可以实时检查语法错误、优化语句表达,甚至根据用户输入的内容自动生成完整的段落和章节;在 Excel 中,它能够快速分析数据,提供数据可视化建议,并自动生成数据分析报告;在 PowerPoint 中,DeepSeek 可以根据用户提供的文字内容,智能设计幻灯片布局、选择合适的图片和图表,制作出精美的演示文稿。在项目管理平台上,如与 Jira、Trello 等的结合,DeepSeek 将更好地协助项目团队进行任务分配、进度跟踪和风险评估,通过实时分析项目数据,及时发现潜在问题并提供解决方案,确保项目顺利推进。
在行业应用拓展上,DeepSeek 将在更多领域发挥重要作用。在医疗领域,它可以辅助医生进行疾病诊断和治疗方案制定。通过分析患者的病历、症状和检查结果,DeepSeek 能够提供可能的疾病诊断建议,并推荐相应的治疗方法和药物,为医生的决策提供有力支持。在教育领域,DeepSeek 可以作为智能辅导系统,根据学生的学习情况和问题,提供个性化的学习指导和解答,帮助学生更好地掌握知识,提高学习效率。在法律领域,它能够协助律师进行法律文书起草、案例检索和法律风险评估,快速准确地找到相关法律条文和类似案例,为律师的工作提供便利。
DeepSeek 的未来充满无限可能,它将成为推动工作方式变革和效率提升的重要力量。我们应积极关注其发展动态,不断探索和挖掘其更多的应用价值,让 DeepSeek 更好地服务于我们的工作和生活,共同开启智能工作的新篇章。
感谢您耐心阅读本文。希望本文能为您提供有价值的见解和启发。如果您对[DeepSeek:打工人的高效工作神器]有更深入的兴趣或疑问,欢迎继续关注相关领域的最新动态,或与我们进一步交流和讨论。让我们共同期待[DeepSeek:打工人的高效工作神器]在未来的发展历程中,能够带来更多的惊喜和突破。
再次感谢,祝您拥有美好的一天!
