人工智能领域正在经历前所未有的技术变革,各大科技公司竞相推出新一代大型语言模型(LLM),以争夺AI领域的制高点。在这场"智力竞赛"中,谷歌的 Gemini 2.5 Pro 和Anthropic的 Claude 3.7 Sonnet 凭借其卓越的能力脱颖而出,成为开发者和研究人员的焦点。
1. 为什么选择Gemini 2.5 Pro和Claude 3.7进行对比?
- Gemini 2.5 Pro :被誉为"逻辑推理的破壁者",在多模态理解、空间推理和复杂问题拆解方面表现卓越,尤其擅长解决开放式谜题和数学证明。
- Claude 3.7 Sonnet :以"代码工匠"著称,在结构化编程、API设计和工程化实现方面具有显著优势,适合开发者进行高效代码生成。
但究竟谁的 推理能力 更强?谁的逻辑思维更接近人类?今天,我们将在 Lethehong的AI平台 (已集成Gemini 2.5 Pro和Claude 3.7)上进行一场 深度测评 ,通过经典逻辑谜题、数学推理和现实案例,揭示两大模型的真实实力。
操作指导
如何开始?
ChatGPT 4o国内直接访问平台地址:https://lethehong.xiaoxuzhu.cn/
核心优势 :
- 国内直连 :无需科学上网,稳定访问。
- 多模型支持 :GPT-4o、Gemini 2.5 Pro、Claude 3.7等顶尖AI一键切换。
- 免费体验 :输入授权码即可试用高级功能。
适用场景
| 用户群体 | 推荐模型 | 典型应用场景 | | --- | --- | --- | | 程序员 | Claude 3.7 | 代码生成、API设计、单元测试 | | 创作者 | Gemini 2.5 Pro | 剧本推理、谜题设计、创意写作 | | 学习者 | Gemini 2.5 Pro | 数学证明、案例分析、知识图谱构建 | | 产品经理 | Gemini 2.5 Pro | 商业策略推演、用户行为分析 |
输入 免费授权码 (私信"AI体验"获取),选择模型(Gemini 2.5 Pro / Claude 3.7)开始体验。
提示词
Gemini 2.5 Pro 和Claude 3.7 使用同一套提示词
两个人同时到河边,想要过河,但只有一条小船,小船每次只能载一个人。那么问题来了:他们能否都成功过河?
Gemini 2.5 Pro
这是一个经典的谜语!
答案是:能。
解释是:这两个人一开始分别在河的两岸。
过程如下:
假设A在河的左岸,B在河的右岸,船在左岸。
A划船到右岸。
B划船到左岸。
这样,两个人都成功到达了河的对岸(相对于他们自己原来的位置)。
如果题目隐含的意思是两个人一开始在同一岸,要到对岸去,那么在严格遵守“船每次只能载一人”的规则下,他们是无法都过去的。因为第一个人过去后,没有人能把船划回来接第二个人。
但作为一道常见的谜语题,答案通常是利用了“他们一开始就在河的两岸”这个隐藏条件。
推理过程 :
- 语义分析 :"同时到河边"不一定意味着两人在同一侧,可能分别在两岸。
- 空间建模 :
- 假设A在左岸,B在右岸,船在左岸。
- A划船到右岸(A已过河)。
- B划船到左岸(B已过河)。
-
隐藏规则 :若两人同侧,则需依赖外部因素(如水流、时间差)才能解决。
亮点 :
- 突破常规思维,考虑"初始位置不同"的可能性。
- 展现多模态空间推理能力。
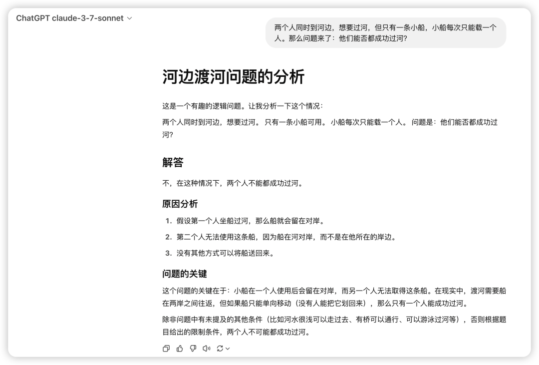
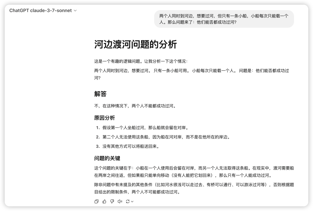
Claude 3.7
这是一个有趣的逻辑问题。让我分析一下这个情况:
两个人同时到河边,想要过河。 只有一条小船可用。 小船每次只能载一个人。 问题是:他们能否都成功过河?
解答不,在这种情况下,两个人不能都成功过河。
原因分析 假设第一个人坐船过河,那么船就会留在对岸。
第二个人无法使用这条船,因为船在河对岸,而不是在他所在的岸边。
没有其他方式可以将船送回来。
问题的关键 这个问题的关键在于:小船在一个人使用后会留在对岸,而另一个人无法取得这条船。在现实中,渡河需要船在两岸之间往返,但如果船只能单向移动(没有人能把它划回来),那么只有一个人能成功过河。
除非问题中有未提及的其他条件(比如河水很浅可以走过去、有桥可以通行、可以游泳过河等),否则根据题目给出的限制条件,两个人不可能都成功过河。
推理过程 :
- 假设两人在同侧:
- 第一个人划船过河后,船在对岸,第二个人无法使用。
-
未考虑"两人初始位置不同"的情况。
局限性 :
- 机械遵循题目字面意思,缺乏灵活性。
- 未能识别谜题的隐藏条件。
总结
Gemini 2.5 Pro 成功识破了逻辑陷阱,【两个人同时到河边】,但不一定是在同一边,如果是对岸,就很简单了。
Claude 3.7 没有发现问题,直接按题目解答,答案错误。
- Gemini 2.5 Pro 胜出,展现更强的 空间推理和语义理解能力 。
- Claude 3.7 在开放式问题上略显僵化。
事实证明,Gemini 2.5 Pro 的推理能力强于Claude 3.7 。
胜出关键 :Gemini 2.5 Pro 以「空间想象力」破解逻辑陷阱,展现人类级思维跳跃。
提示词
Gemini 2.5 Pro 和Claude 3.7 使用同一套提示词
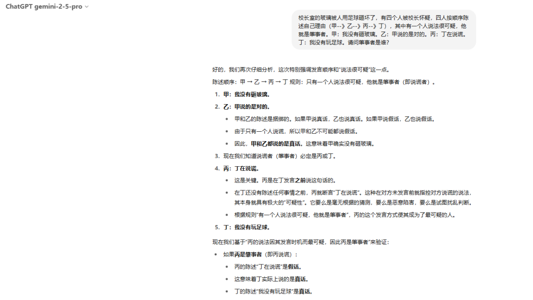
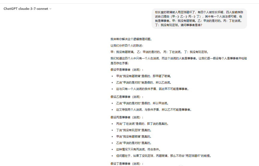
校长室的玻璃被人用足球砸坏了,有四个人被校长怀疑,四人按顺序陈述自己理由(甲--》乙--》丙--》丁),其中有一个人说法很可疑,他就是肇事者。甲:我没有砸玻璃。乙:甲说的是对的。丙:丁在说谎。丁:我没有玩足球。请问肇事者是谁?
Gemini 2.5 Pro
答案 :丙是肇事者。
推理链 :
- 甲、乙陈述一致,若为真,则丙、丁必有一假。
- 丙在丁发言前指控"丁在说谎",形成 预言悖论 :
- 若丁说真话(没玩足球),则丙的指控不成立→丙说谎。
-
唯一矛盾点锁定丙。
亮点 :
- 识别"发言时序"对逻辑的影响。
- 通过反证法锁定矛盾点。
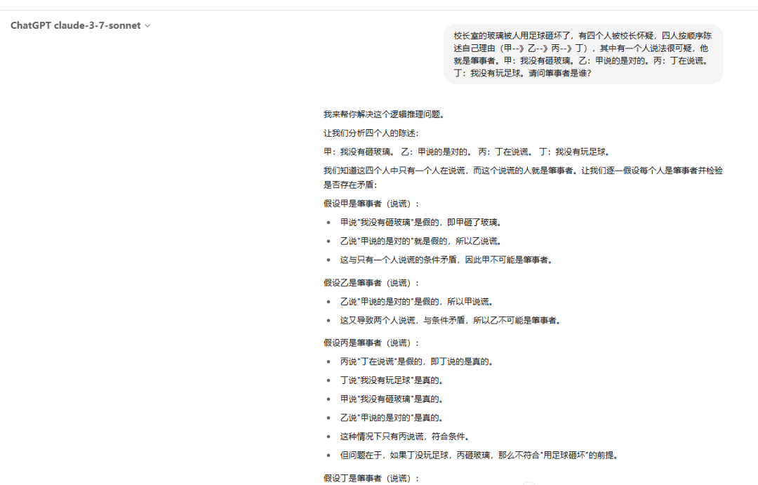
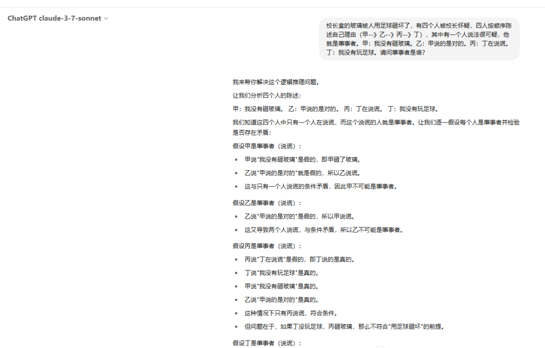
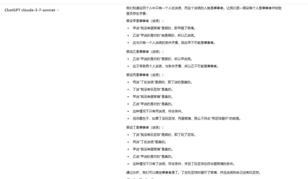
Claude 3.7
在这里插入图片描述
Claude 3.7 忽略了发言的顺序,丙的发言顺序在丁之前,所以丙说的一定为假,因此正确答案是丙。
Claude 3.7 回答错误
错误根源 :
- 忽略「发言时序」对逻辑的影响,将丙的指控视为对丁已发言的回应。
- 未识别「预言式谎言」的特殊性,导致因果倒置。
- 忽略"丙在丁之前发言"的关键时序。
- 错误假设丙的指控是对丁已发言的回应。
总结
Gemini 2.5 Pro 成功识破了逻辑陷阱,回到核心:“有一个人说法很可疑,他就是肇事者。” 丙在丁发言前就说“丁在说谎”,这个行为本身就非常“可疑”。如果这个“可疑的说法”是谎言,那么丙就是肇事者。
Claude 3.7 没有发现问题,直接按题目解答,答案错误。
- Gemini 2.5 Pro 再次胜出,展现更强的 时序推理和悖论识别能力 。
- Claude 3.7 在复杂逻辑题上容易遗漏关键细节。
事实再次证明,Gemini 2.5 Pro 的推理能力强于Claude 3.7 。
胜出关键 :Gemini 2.5 Pro 通过「时序推理」与「悖论识别」,还原真相本质。
三大核心技术优势
| 技术特性 | 说明 | | --- | --- | | 神经符号混合架构 | 结合深度学习(直觉)与符号逻辑(演绎),实现人类级推理。 | | 多模态空间建模 | 通过文本+图像训练,构建虚拟坐标系,解决空间类问题(如过河谜题)。 | | 因果推理强化 | 采用反事实干预算法,模拟不同决策路径的结果(如"如果丙没说谎会怎样")。 |
相比之下,Claude 3.7更侧重「代码生成」的确定性输出,在开放域推理中存在「思维惯性」。
1. 选Gemini 2.5 Pro若你需要:
- 破解复杂谜题(如逻辑推理、数学猜想)。
- 设计交互剧情(如剧本杀、游戏关卡)。
- 商业策略推演(如市场竞争模拟)。
2. 选Claude 3.7若你专注:
- 代码工程化(全栈开发、自动化测试)。
- API接口设计(RESTful、GraphQL)。
- 数据结构优化(算法、数据库查询)。
AI推理的边界在哪里?
- 创造力 :AI能否从"解题者"进化为"出题者"?
- 伦理边界 :如何防止推理能力被滥用?
- 人机协作 :"人类+AI"双脑模式是否会重塑知识生产?
如果需要用到AI的推理能力,选择Gemini 2.5 Pro ,准没错。
好用的功能太多太多,我就不在这个一一列举了,有兴趣的可以自行尝试。
有提供免费的授权码可体验~
有提供免费的授权码可体验~
有提供免费的授权码可体验~
私信Lethehong,获取体验码~ 国内可直接使用~
我是Lethehong,目标是带十万人玩转AI,期待与您共同探索AI的无限可能!****
长按识别二维码,备注“AI体验”
领取你的未来通行证
在这场认知革命中,你选择旁观,还是成为领跑者?
回复【ai体验】,获取GPT,deepseek R1,Grok3,gemini2.5pro,claude3.7
国内直接使用 PLUS体验码:
