大家好,我是苏三,又跟大家见面了。
前言
我亲历过Redis宕机导致损失惨重的教训。
真正的Redis高可用不是简单的主从复制,而是构建能自动愈合的分布式神经系统 。
这篇文章跟大家一起聊聊Redis如何保证高可用,希望对你会有所帮助。
这两天苏三的星球太火爆了,公众号上所有的优惠券都已经抢完了。
还需要优惠券的小伙伴,加一下我微信:li_su123,备注:优惠券,我单独发给你。
一、主从复制:高可用的基石与陷阱
主从复制全流程解析
致命陷阱:异步复制导致的数据丢失
# 主节点写入后宕机(未同步到从节点)
SET order:1001 "confirmed"
# 从节点提升为主节点后,订单状态丢失
解决方案:
// 强制同步写入(谨慎使用)
Jedis jedis = new Jedis("master", 6379);
jedis.waitReplicas(1, 1000); // 等待1个从节点同步
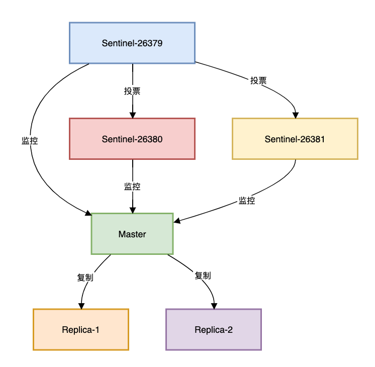
二、哨兵模式:自动故障转移的艺术
三节点哨兵集群部署
哨兵选举四部曲:
- 主观下线(SDOWN) :单个哨兵检测到主节点失联
- 客观下线(ODOWN)
:超过
quorum数量的哨兵确认 - 领导者选举 :基于Raft算法选出主哨兵
- 故障转移 :提升最优从节点为新主节点
Java客户端连接哨兵示例:
Set<String> sentinels = new HashSet<>();
sentinels.add("192.168.1.10:26379");
sentinels.add("192.168.1.11:26379");
JedisSentinelPool pool = new JedisSentinelPool(
"mymaster", sentinels, poolConfig);
try (Jedis jedis = pool.getResource()) {
// 自动路由到当前主节点
jedis.set("config:timeout", "500");
}
三、Redis Cluster:水平扩展的终极方案
数据分片原理
节点通信Gossip协议:
// 模拟节点间状态传播
public void gossip(Node node) {
// 随机选择3个节点交换状态
List<Node> peers = selectRandomPeers(3);
for (Node peer : peers) {
sendPing(peer, currentState);
}
}
跨槽位操作解决方案:
# 错误:多key不在同槽位
MGET user:1001:name user:1002:age
# 正确:使用hash tag强制同槽位
MGET user:{1001}:name user:{1001}:age
四、多级高可用架构设计
电商平台真实案例
四层防护体系:
- 代理层 :Twemproxy自动路由+负载均衡
- 集群层 :双集群互备+就近访问
- 数据层 :1主2从+读写分离
- 灾备层 :跨地域异步复制
五、避坑指南
脑裂问题:最危险的故障模式
发生场景:
解决方案:
# 1. 增加哨兵节点数(至少3个)
sentinel monitor mymaster 192.168.1.10 6379 2
# 2. 设置主节点最小从节点数
min-replicas-to-write 1
缓存雪崩预防
// 缓存穿透+雪崩防护代码示例
public String getProductInfo(String id) {
// 1. 查询缓存
String cacheKey = "product:" + id;
String value = jedis.get(cacheKey);
// 2. 缓存穿透:空值缓存
if ("NULL\_OBJ".equals(value)) returnnull;
// 3. 缓存未命中
if (value == null) {
// 4. 互斥锁防止雪崩
if (jedis.setnx("lock:"+id, "1") == 1) {
jedis.expire("lock:"+id, 3); // 避免死锁
try {
// 5. 数据库查询
value = db.query("SELECT...");
// 6. 空结果防穿透
jedis.setex(cacheKey, 300, value == null ? "NULL\_OBJ" : value);
} finally {
jedis.del("lock:"+id);
}
} else {
// 7. 其他线程等待重试
Thread.sleep(100);
return getProductInfo(id);
}
}
return value;
}
六、监控体系:高可用的生命线
告警规则示例:
# 复制延迟 > 5秒
repl\_delay{instance="*"} > 5
# 内存使用 > 90%
memory\_used\_percentage > 0.9
# 连接数 > 80%上限
connected\_clients / maxclients > 0.8
总结
三级防御体系:
五个核心原则:
- 冗余设计 :最少1主2从,跨机架部署
- 自动故障转移 :哨兵quorum数 = 节点数/2 + 1
- 容量规划 :内存使用率控制在70%以下
- 性能隔离 :业务集群物理隔离
- 混沌工程 :定期模拟节点宕机、网络分区
高可用的本质不是避免故障,而是在故障发生时系统仍能持续提供服务。
通过主从复制、哨兵机制、Cluster集群的三级防御,配合严谨的监控和容量规划,才能构建真正弹性的Redis架构。
最后欢迎加入苏三的星球,你将获得:100万QPS短链系统、复杂的商城微服务系统、苏三AI项目、刷题吧小程序、秒杀系统、商城系统、秒杀系统、代码生成工具等8个项目的源代码、开发教程和技术答疑。
系统设计、性能优化、技术选型、底层原理、Spring源码解读、工作经验分享、痛点问题、面试八股文等多个优质专栏。
还有1V1免费修改简历、技术答疑、职业规划、送书活动、技术交流。
目前星球已经更新了5800+篇优质内容,还在持续爆肝中.....
