大家好,我是苏三,又跟大家见面了。
前言
给大家推荐一个复杂的分布式系统:susan_mall_cloud,里面包含了:缓存、分布式、微服务、网关、锁、链路追踪、限流、负载均衡、集群等很多技术,非常值得一看。
此外,星球中还包含了:100万QPS短链系统、秒杀系统、商城系统、刷题吧小程序、代码生成神器、苏三demo项目等等。
今天给大家介绍一下这些项目,感兴趣的小伙伴,可以加入星球学习,干货满满。
最近有不少小伙伴,通过星球中的项目包装自己的简历之后,拿到了满意的offer。
之前发的优惠券都已经抢完了,今天再发15张优惠券,有需要的小伙伴可以领取一下,数量有限先到先到。
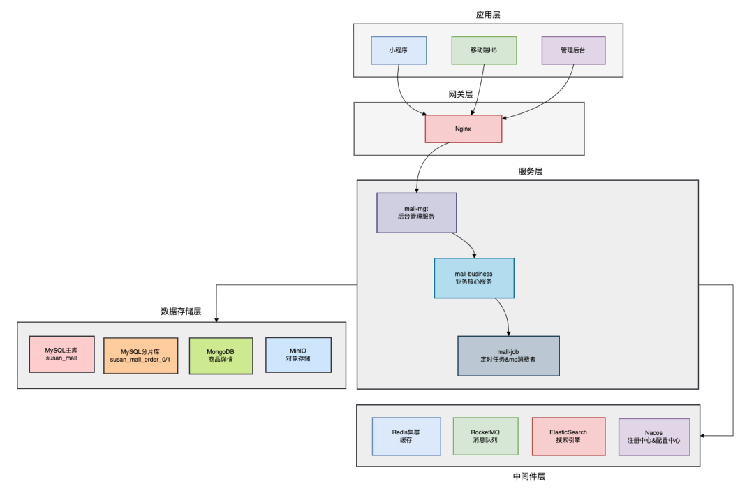
1 商城微服务系统
susan_mall_cloud是微服务项目。
使用了目前业界比较新的技术:JDK17、Spring6、SpringBoot3.3.5、SpringCloud2024、SpringCloud Alibaba2023.0.1.0。
微服务后端包含了:
- susan-mall-common (公共文件)
- susan-mall-gateway (网关服务)
- susan-mall-basic (基础服务)
- susan-mall-auth (权限服务,包含用户和权限相关的)
- susan-mall-product (商品服务)
- susan-mall-order (订单服务)
- susan-mall-pay (支付服务)
- susan-mall-member (会员服务)
- susan-mall-marketing (营销服务)
- susan-mall-admin(后台管理系统API)
- susan-mall-mobile(移动端API)
这个版本在商城已有技术基础之上,又增加了:SpringCloud Gateway、WebFlux、Seata、Skywaking、OpenFeign、Loadbalancer、Sentinel、Nacos、Canal、xxl-job、Prometheus、K8S等。
项目架构图:
下面是商城小程序真实的截图:
看起来是不是非常专业?
没错,这就是一个企业级的项目。
目前包含了多端代码:
- 服务端的网关服务和6个微服务。
- 后台管理系统。
- uniapp小程序。
商城微服务项目很复杂,包含了目前业界微服务系统中使用最主流的技术,强烈推荐一下。
无论在工作中,还是面试中,都可以作为加分项。
特别是SpringCloud Gateway中WebFlux的使用,微服务之间的异常处理,以及微服务之间的通信,都很值得一看。
扫描下方二维码即可加入星球:
原价159,今天券后仅需119,3天后会涨价。
只有 15 张优惠券,数量有限,先到先得。
如果不满意3天内包退。
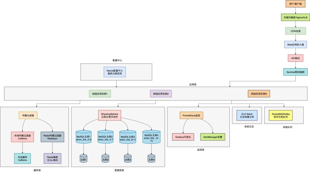
2.100万QPS短链系统
使用技术:JDK21、SpringBoot3.5.3、JPA、Redis、布隆过滤器、Sentinel、Nacos、Redisson、shardingsphere、HikariCP、guava、Prometheus等。
设计了16个数据库,每个数据库包含了64张表。
每天可支持2.6亿以上的数据写入。
100万QPS短链系统架构图如下:
该项目的亮点是:
- 使用了最新的JDK和SpringBoot
- 100万QPS的超高并发请求
- 数据库分库分表设计
- 多级布隆过滤器设计
- Sentinel限流和熔断机制
- Nacos配置Sentinel的限流规则
- Redis集群
- 改进后的雪花算法
- 多级缓存设计
- 多线程的处理
- 完整的单元测试覆盖
- 对项目实时监控
通过这个项目,可以学到很多高并发、流量评估、分库分表、多级缓存、多级布隆过滤器、限流、熔断、多线程、监控、单元测试编写等多方面的知识。
3 商城系统
商城系统目前包含了:SpringBoot后端 + Vue管理后台 + uniapp小程序 ,三个端的完整代码。
商城项目中包含了:基于Docker部署教程、域名解析教程、按环境隔离、网络爬虫、推荐算法、支付宝支付、分库分表、分片算法优化、手写动态定时任务、手写通用分页组件、JWT登录验证、数据脱敏、动态workId、hanlp敏感词校验,手写分布式ID生成器、分布式限流、手写Mybatis插件、两级缓存提升性能、MQ消息通信、ES商品搜索、OSS服务对接、失败自动重试机制、接口幂等性处理、百万数据excel导出、WebSocket消息推送、用户异地登录检测、freemarker模版邮件发送、代码生成工具、重复请求自动拦截、自定义金额校验注解等等一系列功能。
使用的技术:
功能亮点:
商城项目的系统架构图如下:
商城项目无论是毕业设计,还是面试,还是实际工作中,都非常值得一看。
商城项目使用了目前非常主流的技术,手写了很多底层的代码,设计模式、自定义了很多拦截器、过滤器、转换器、监听器等,很多代码可以搬到实际的工作中。
目前星球中包含了商城项目从0~1的完整开发教程,小白也可以直接上手。
星球中有些小伙伴,通过这个项目拿到了非常不错的offer。
扫描下方二维码即可加入星球:
原价159,今天券后仅需119,3天后会涨价。
只有15张优惠券,数量有限,先到先得。
如果不满意3天内包退。
- 秒杀系统
苏三的秒杀系统是专门为高并发而生的。
目前使用的技术有:SpringBoot、Redis、Redission、lua、RocketMQ、ElasticSearch、JWT、freemarker、themelaf、html、vue、element-ui等。
功能包括:商品预热、商品秒杀、分布式锁、MQ异步下单、限流、失败重试、预扣库存、数据一致性处理等。
秒杀系统的系统架构图如下:
涉及到了高并发的多种技术,特别是对页面静态化,倒计时、秒杀按钮控制、分布式锁、预扣库存、MQ处理、数据一致性等,会有比较大的收获。
可以帮你增加高并发的工作经验,也可以写到你的简历中。
5 刷题吧小程序
IT刷题吧是我用AI花了几天时间,设计和开发了一款小程序。
效果图如下:
为了帮助大家能够快速的掌握使用AI开发项目的技巧,提升开发效率,能够先人一步,变成全栈开发工程师。
无论是自己接私活,还是开发公司的项目,都能够用更少的时间,写出更多,更有价值的代码。
苏三在知识星球中给小伙伴们,通过IT刷题吧项目,专门开设了一个AI开发课程。
你看完之后,会发现打开了一扇通向新世界的大门。(有很多惊喜)
这个课程会包含如下内容:
- 如何用AI设计产品原型的?
- 如何用AI生成小程序端和后端的代码结构的?
- 如何用AI生成后端的表结构?
- 如何用AI生成小程序和后端代码?
- 如何生成一套完整的可运行的代码?
- 如何基于图片生成想要的代码?
- 如何搞定小程序页面中的图片问题?
- 如何让小程序端和后端代码调通?
- 生成的代码不理想怎么办?
- 如果在开发过程中遇到了一些问题,用AI如何解决问题?
- 如何生成测试数据?
- 如何制定代码开发规范?
- AI开发工具的使用方法
- AI开发工具卡顿怎么办?
- 如何运行项目?
- 如何上线部署项目? 等等。。。
星球中会交付如下内容:
- IT刷题吧小程序
- SpringBoot后端代码
- 用AI开发项目的完整流程
目前已经全部开发完。
使用AI开发这个项目,从0~1的开发和部署教程。 问题答疑。 通过这个项目,你可以学到使用AI开发项目的具体方法。
如果你掌握了这些方法,开发其他的小程序绰绰有余。
这个项目有极大的价值。
授人予鱼,不如授人以渔。
- 苏三的demo项目
这个项目包含了一些工作中常用的技术点,有很多非常有参考价值的示例。
涵盖:Spring、Mybatis、多线程、事务、常用工具、设计模式、http请求、lamda、io、excel、泛型、注解等多个方面。
本项目的宗旨是分享实际工作中,非常实用的代码技巧,能够让你写出更优雅高效的代码。
此外,后面会收录一下面试中,尤其是笔试中经常会被问题到的代码片段和算法。
- 代码生成器项目
我们用这个代码生成器,可以通过数据库表,一键直接生成controller、service、mapper、entity、菜单sql、vue页面等。
我们在日常开发中,把数据库表设计好了之后,然后通过该工具,能够快速生成一个可以直接运行的CRUD代码。毫不夸张的说,如果在项目中使用它,可以让你的开发效率快速提升,我们真的可以少写30%的代码。
在实际工作中,非常有价值。
如何加入星球?
扫描下方二维码即可加入星球:
原价159,今天券后仅需119,3天后会涨价。
加入星球可以获取这7个项目的代码,和非常详细的教程,还能获得技术答疑。
如果不满意3天内包退。
说句实话,我光是卖代码,一个项目就可以卖100,7个项目可以卖700了。
今天的119,简直是白菜价。
下个月必定会涨价。
加入星球后,你可以跟着文档,从0~1开发项目。
也可以直接运行这些项目。
星球中干货满满,有不少小伙伴有相见恨晚的感觉,让我动力十足。
最近两年多的时间,我将这些年开发和架构道路上,总结的一些经验、问题定位和教训,沉淀到了知识星球:Java突击队 中,可以说干货满满。
还有1V1答疑、修改简历、职业规划、送书活动、技术交流。
星球中你可以开阔一下视野,跟一群优秀的人一起交流和学习,如果工作中有些难题也有人给你出谋划策,这个价格超值!
很多球友拿到了不错的offer:
说实话119元这个价格已经非常便宜了,可能就是一顿饭钱。
但我相信知识星球回馈给你的,将来是十倍或者百倍的价值。
今天扫描下方二维码加入星球:
原价:159,今天券后仅需:119,3天后会涨价。
只有15张优惠券,数量有限先到先得。
随着星球里面干货越来越多,后面会逐步涨价到299,现在加入是非常合适的。
加入星球如果不满意3天内包退。
