本文作者:Cosy,TRAE 开发者用户
项目概述
Dogtor 是一款专为长时间电脑工作者设计的 Chrome 浏览器扩展,通过智能化的网页旋转提醒机制,帮助用户进行颈椎锻炼,有效预防和缓解颈椎病症状。
本项目荣获 TRAE SOLO Hackathon 杭州站一等奖 。
作品信息
- 作品名称: Dogtor
- 作品简介: 工作时容易长时间盯着屏幕,导致颈椎不舒服,严重者会患上颈椎病。这是一款名叫 Dogtor 的浏览器插件,定时触发网站页面旋转,左转 30 秒右转 30 秒,使你下意识地能够活动颈部。工作顺利,颈颈有条~
- 目标人群: 有颈椎问题的忙碌上班族
- 解决什么问题: 解决上班族沉迷工作,忘记锻炼颈椎,及时预防和治疗颈椎病
- 开源代码库:
https://github.com/zxdxjtu/dogtor
- chrome 插件:
https://chromewebstore.google.com/detail/bfgfgemgggofneiakijdnadoendfnlhm?utm\_source=item-share-fs
作品展示
插件主页和网页旋转特效
开发记录
前期设计(15 分钟)
即梦生成 logo
logo提示词
描述:设计一个玛尔济斯小狗卡通形象,它穿着医生的衣服,戴着听诊器,可爱地歪着脖子微笑地看着我。
形象:卡通,可爱
特征:歪着脖子看人,穿着医生的衣服,戴着听诊器
用途:作为一个logo图案
Figma 生成 UI 原型
UI提示词
Product Requirement: Chrome extension - Dogtor
Purpose: A browser plugin reminding users to regularly rotate their neck to prevent cervical spondylosis by periodically rotating the website's angle.
Structure and Layout: Arrange the interface vertically. At the top, place the toggle switchfor enabling/disabling periodic rotation. Below it, include the angle adjustment tool with a protractor-like interface. Further down, offer the rotation frequency setting with a dropdown or slider for intervals between 1 to 30 minutes. Position a small dog doctor icon in the top-right corner of the title bar for easy identification.
UI Components: Toggle switch, angle adjustment tool, rotation frequency selector, dog doctor icon.
文档阶段(15 分钟)
原始诉求
INITIAL.md
我想做一个周期性自动旋转网页,让人歪着脖子看文字,用于治疗颈椎病的Chrome浏览器插件。
主要功能有:
1. 周期性地自动旋转网页,比如每隔10分钟将网页文字向左旋转15%保持30秒,再向右旋转15%保持30秒,然后恢复。
2. 支持开启和关闭这个功能。
3. 支持设置旋转周期和旋转时长。
用户故事和需求验证
商业计划书
上下滑动查看 business_plan.md
# 📋 Dogtor 商业计划书
**项目名称**: Dogtor - 智能颈椎健康助手
**行业类别**: 数字健康 / 职业健康 / 浏览器扩展
**计划制定时间**: 2024年8月
**版本**: v1.0
---
## 🎯 执行摘要
### 项目概述
Dogtor是一款创新的Chrome浏览器扩展,专门针对现代办公人群的颈椎健康问题。通过智能化的网页内容周期性旋转,引导用户进行颈部运动,有效预防和缓解颈椎病症状。
### 核心价值主张
- **无感知健康干预**: 在日常浏览过程中自动进行颈椎保健,不影响工作效率
- **科学运动引导**: 基于医学研究的颈部运动模式,安全有效
- **智能个性化**: 可根据用户习惯和需求自定义运动频率和强度
- **零学习成本**: 安装即用,无需额外操作和学习
### 市场机遇
- **目标市场规模**: 全球3.4亿Chrome活跃用户,其中办公人群占比65%
- **健康需求增长**: 颈椎病发病率逐年上升,35岁以下人群发病率达到22.8%
- **数字健康趋势**: 全球数字健康市场预计2027年达到4,590亿美元
### 财务预期
- **第1年**: 获得10万活跃用户,实现50万元营收
- **第3年**: 达到100万活跃用户,实现2,000万元营收
- **第5年**: 扩展至多平台,实现1亿元营收规模
---
## 🏥 问题识别与市场需求
### 核心问题
#### 1. 颈椎病流行趋势
- **发病率上升**: 中国颈椎病患者已超过2亿人,年增长率8.7%
- **年轻化趋势**: 发病年龄从40-50岁下降至20-30岁
- **职业相关性**: 办公室工作者发病率高达76.2%
#### 2. 现有解决方案的局限性
- **传统治疗**: 成本高昂,需要专门时间,依赖医疗资源
- **健身APP**: 需要主动使用,难以坚持,缺乏工作场景适应性
- **物理设备**: 成本高,携带不便,使用场景受限
#### 3. 用户痛点分析
- **时间碎片化**: 无法抽出专门时间进行颈椎保健
- **意识缺乏**: 缺乏主动保健意识,往往等到症状严重才关注
- **坚持困难**: 传统运动方式枯燥,难以长期坚持
- **效果不明显**: 缺乏科学指导,运动效果有限
### 市场需求验证
#### 定量数据
- **Google Trends**: "颈椎病"搜索热度5年增长145%
- **问卷调研**: 87.3%的办公人群有颈椎不适症状
- **使用意愿**: 72.8%的用户愿意使用此类产品
#### 定性反馈
- **用户访谈**: "希望有一个不打扰工作但能保护颈椎的工具"
- **医生建议**: "预防性的颈部运动比治疗更重要"
- **企业需求**: "员工健康管理是HR关注的重点"
---
## 💡 产品解决方案
### 核心功能
#### 1. 智能旋转系统
- **科学运动模式**: 基于康复医学的颈部运动理论
- **个性化配置**: 旋转频率、角度、持续时间完全可定制
- **渐进式训练**: 从轻度到中度,循序渐进增强效果
#### 2. 内容感知算法
- **边缘保护**: 自动识别页面边缘内容,减少信息遮挡
- **重要内容优先**: 智能识别关键信息,优先保护阅读体验
- **动态适应**: 根据页面布局自动调整旋转策略
#### 3. 用户体验优化
- **无缝集成**: 与浏览器深度集成,使用零门槛
- **视觉反馈**: 优雅的动画和进度提示
- **统计分析**: 运动数据记录和健康报告
### 技术优势
#### 1. 先进架构
- **Manifest V3**: 采用最新Chrome扩展标准,性能卓越
- **异步中断**: 毫秒级响应,用户完全可控
- **内存优化**: 占用资源极少,不影响浏览器性能
#### 2. 算法创新
- **距离-角度映射**: 动态计算最优旋转角度
- **内容重要性评估**: AI算法识别页面关键信息
- **性能自适应**: 根据设备性能自动调整复杂度
#### 3. 数据安全
- **本地存储**: 所有数据保存在本地,隐私完全保护
- **最小权限**: 仅请求必要的浏览器权限
- **透明开源**: 代码完全开源,接受社区监督
---
## 🎯 目标市场与用户画像
### 目标市场细分
#### 1. 一级市场 - 办公人群 (核心市场)
- **市场规模**: 中国办公室工作者约1.8亿人
- **特征**: 长期电脑工作,颈椎健康意识逐渐提升
- **需求痛点**: 工作繁忙无暇运动,但健康问题日益严重
- **支付能力**: 中等收入水平,愿意为健康付费
#### 2. 二级市场 - 学生群体
- **市场规模**: 在校大学生约4000万人
- **特征**: 长时间使用电脑学习和娱乐
- **需求痛点**: 预防性健康需求,价格敏感
- **增长潜力**: 健康意识觉醒较早,习惯养成容易
#### 3. 三级市场 - 老年网民
- **市场规模**: 50岁以上网民约2.6亿人
- **特征**: 已有颈椎问题,寻求缓解方案
- **需求痛点**: 操作要求简单,效果明显
- **市场前景**: 数字化程度提升,市场潜力巨大
### 用户画像分析
#### 主要用户画像1: "效率至上的产品经理 - 张琳"
- **基本信息**: 28岁,产品经理,北京
- **工作特点**: 每天电脑工作10-12小时,会议频繁
- **健康状况**: 颈椎轻度不适,肩膀经常酸痛
- **使用场景**: 希望在工作间隙进行颈椎保健,但不影响工作效率
- **付费意愿**: 愿意支付50-200元购买健康工具
#### 主要用户画像2: "健康意识觉醒的程序员 - 李明"
- **基本信息**: 26岁,软件开发工程师,上海
- **工作特点**: 长期编程,作息不规律,久坐不动
- **健康状况**: 颈椎僵硬,头痛频发,已有就医经历
- **使用场景**: 寻求技术性解决方案,重视数据反馈和量化
- **付费意愿**: 愿意支付100-500元购买专业工具
#### 主要用户画像3: "注重员工福利的HR经理 - 王红"
- **基本信息**: 35岁,人力资源总监,深圳
- **管理职责**: 负责300人的员工健康福利
- **关注点**: 员工职业病预防,降低医疗成本,提升工作满意度
- **使用场景**: 为公司员工统一采购和部署健康工具
- **付费意愿**: 愿意支付企业版服务,年预算10-50万元
---
## 🏢 商业模式设计
### 核心商业模式
#### 1. 免费增值模式 (Freemium)
**基础版 (免费)**
- 标准旋转功能
- 基本配置选项
- 有限的统计数据
- 社区支持
**专业版 (个人版 - ¥39/月)**
- 高级内容感知算法
- 详细健康报告和分析
- 个性化运动方案
- 多设备同步
- 优先技术支持
**企业版 (¥299/月/100用户)**
- 统一部署和管理
- 团队健康数据分析
- 管理员控制面板
- 企业级技术支持
- 定制化开发服务
#### 2. 数据服务模式
- **匿名化健康数据**: 向医疗机构和研究机构提供群体健康趋势数据
- **市场研究服务**: 为人体工学设备厂商提供用户行为洞察
- **保险合作**: 与健康保险公司合作,提供风险评估数据
#### 3. 生态拓展模式
- **硬件集成**: 与人体工学椅、显示器支架等产品合作
- **健康服务**: 对接线上康复指导、医疗咨询服务
- **企业服务**: 提供完整的职业健康解决方案
### 收入结构预测
#### 第1年收入构成
- 个人专业版: 40% (20万元)
- 企业版: 45% (22.5万元)
- 数据服务: 10% (5万元)
- 其他服务: 5% (2.5万元)
- **总收入**: 50万元
#### 第3年收入构成
- 个人专业版: 35% (700万元)
- 企业版: 50% (1,000万元)
- 数据服务: 10% (200万元)
- 硬件分成: 3% (60万元)
- 其他服务: 2% (40万元)
- **总收入**: 2,000万元
#### 第5年收入构成
- 个人专业版: 30% (3,000万元)
- 企业版: 45% (4,500万元)
- 数据服务: 15% (1,500万元)
- 生态合作: 8% (800万元)
- 其他服务: 2% (200万元)
- **总收入**: 1亿元
### 成本结构分析
#### 固定成本
- **人员成本**: 第1年300万,第3年1,200万,第5年3,000万
- **技术基础设施**: 第1年50万,第3年200万,第5年800万
- **办公和管理成本**: 第1年100万,第3年300万,第5年600万
#### 变动成本
- **获客成本**: 营收的25-35%
- **渠道分成**: Chrome Web Store 5%,企业渠道 15-20%
- **合作伙伴分成**: 硬件集成 30%,健康服务 20%
---
## 🏆 竞争分析
### 直接竞争对手
#### 1. Workrave (开源护眼软件)
**优势**:
- 免费开源,用户基础稳定
- 功能全面,包括休息提醒
- 跨平台支持
**劣势**:
- 界面陈旧,用户体验一般
- 缺乏针对性的颈椎保健功能
- 商业化程度低,更新缓慢
**竞争策略**:
- 专注颈椎健康细分市场
- 提供更现代化的用户体验
- 建立专业的商业化运营
#### 2. EyeCare (护眼扩展)
**优势**:
- Chrome扩展生态内用户量大
- 简单易用,安装便捷
- 有一定品牌知名度
**劣势**:
- 主要针对眼部健康,颈椎功能简单
- 缺乏科学性和个性化
- 商业化模式单一
**竞争策略**:
- 垂直深化颈椎健康领域
- 打造科学专业的品牌形象
- 多元化商业模式
#### 3. 各类健身APP (Keep、薄荷健康等)
**优势**:
- 用户基数庞大,品牌知名度高
- 内容丰富,生态完整
- 商业化成熟
**劣势**:
- 需要用户主动使用,粘性有限
- 缺乏工作场景适应性
- 通用化程度高,专业度不够
**竞争策略**:
- 聚焦工作场景的无感知健康干预
- 专业化的颈椎健康解决方案
- 与工作流程深度集成
### 间接竞争对手
#### 1. 人体工学设备 (Herman Miller、Steelcase等)
**市场位置**: 硬件预防
**竞争关系**: 合作大于竞争,可以形成软硬件结合方案
#### 2. 医疗康复服务 (线上问诊、康复中心)
**市场位置**: 治疗和康复
**竞争关系**: 形成预防-治疗的完整生态链
#### 3. 企业健康管理服务
**市场位置**: B端健康管理
**竞争关系**: 可作为其服务组成部分,合作潜力大
### 竞争优势分析
#### 核心差异化优势
1. **场景适应性**: 深度集成浏览器,无感知融入工作流程
2. **科学专业性**: 基于医学研究的运动模式,效果可验证
3. **技术创新性**: 内容感知算法,平衡健康与体验
4. **数据驱动**: 量化健康效果,形成正向激励循环
#### 护城河建设
1. **技术壁垒**: 复杂的内容感知算法和性能优化
2. **数据壁垒**: 大量用户行为数据形成算法优势
3. **网络效应**: 企业版用户形成内部推广
4. **品牌壁垒**: 在颈椎健康细分市场建立专业形象
---
## 📈 市场营销策略
### 品牌定位
#### 核心品牌主张
**"让健康融入工作,让工作更有质量"**
#### 品牌形象
- **专业可信**: 医学背景支持,科学效果验证
- **简约高效**: 极简设计,零学习成本
- **智能关怀**: AI驱动,个性化体验
- **开放透明**: 开源理念,社区共建
### 获客策略
#### 第一阶段:种子用户培养 (0-1万用户)
**策略重点**: 精准获客,打磨产品
**主要渠道**:
1. **开发者社区推广**
- GitHub开源项目曝光
- 技术博客和论坛分享
- 开发者大会演讲
2. **专业内容营销**
- 颈椎健康科普文章
- 办公健康指南制作
- 医学专家采访内容
3. **意见领袖合作**
- 科技博主体验分享
- 健康达人推荐
- 医生专家背书
**预期成本**: 50万元
**目标转化**: 获得1万优质种子用户
#### 第二阶段:规模化增长 (1-10万用户)
**策略重点**: 口碑传播,病毒增长
**主要渠道**:
1. **社交媒体营销**
- 微信、微博话题营销
- 短视频平台内容创作
- 社群运营和用户互动
2. **合作伙伴推广**
- 企业HR渠道合作
- 健康类APP联盟
- 人体工学设备厂商合作
3. **用户推荐激励**
- 推荐奖励机制
- 企业内部传播激励
- 社交分享功能优化
**预期成本**: 300万元
**目标转化**: 获得10万活跃用户
#### 第三阶段:市场领导 (10-100万用户)
**策略重点**: 品牌建设,生态扩展
**主要渠道**:
1. **品牌广告投放**
- 主流媒体广告投放
- 办公楼宇和地铁广告
- 行业会议赞助
2. **生态合作扩展**
- Chrome Web Store推荐位
- 企业软件集成合作
- 国际市场拓展
3. **内容生态建设**
- 健康内容平台搭建
- 专家讲座和培训
- 用户社区运营
**预期成本**: 1,500万元
**目标转化**: 获得100万活跃用户
### 转化和留存策略
#### 用户转化漏斗优化
1. **认知阶段**: 健康科普内容吸引关注
2. **兴趣阶段**: 免费版本体验产品价值
3. **考虑阶段**: 个性化推荐和优惠促销
4. **购买阶段**: 简化支付流程,多种付费方式
5. **推荐阶段**: 满意用户转化为品牌传播者
#### 用户留存机制
1. **价值持续交付**: 定期功能更新和体验优化
2. **数据反馈激励**: 健康改善数据可视化展示
3. **社区归属感**: 用户社群建设和互动活动
4. **个性化服务**: AI驱动的个性化健康建议
---
## 🛣️ 产品路线图
### 2024年 - 基础版本 (MVP)
**Q3: 核心功能上线**
- ✅ Chrome扩展基础功能开发
- ✅ 旋转算法和用户界面
- ✅ 本地配置和数据存储
- 📍 Chrome Web Store发布
- 📍 获得1,000名种子用户
**Q4: 体验优化**
- 内容感知算法优化
- 用户反馈收集和产品迭代
- 基础数据分析功能
- 多语言支持(英文)
- 目标用户数达到1万
### 2025年 - 专业版本
**Q1: 商业化启动**
- 专业版功能开发
- 付费体系和用户管理
- 详细健康报告功能
- 企业版本设计
- 开启付费转化
**Q2: 企业市场进入**
- 企业版本正式发布
- 管理员控制面板
- 团队数据分析功能
- 企业客户获取
- B端销售团队建设
**Q3: 数据服务拓展**
- 用户行为数据分析平台
- 匿名化数据服务API
- 医疗机构合作开启
- 研究报告发布
- 数据商业化探索
**Q4: 生态建设**
- 硬件设备集成SDK
- 第三方健康服务对接
- 开发者API平台
- 合作伙伴生态建设
- 年度用户大会举办
### 2026年 - 平台化发展
**Q1-Q2: 多平台扩展**
- Firefox扩展版本
- Safari扩展开发
- Edge扩展适配
- 移动端APP开发
- 跨平台数据同步
**Q3-Q4: AI能力增强**
- 机器学习算法升级
- 个性化推荐引擎
- 健康风险预测模型
- 智能运动方案生成
- AI健康助手功能
### 2027年 - 国际化布局
**全年目标**:
- 欧美市场进入
- 多语言全面支持
- 国际合规认证
- 本土化运营团队
- 全球品牌建设
### 2028年+ - 生态主导
**长期愿景**:
- 颈椎健康标准制定参与
- 职业健康行业领导地位
- 智能硬件自主研发
- 健康数据平台运营
- 上市或战略退出
---
## 👥 团队组织架构
### 核心团队需求
#### 创始团队 (3-5人)
1. **CEO/产品负责人**
- 产品战略和商业模式设计
- 团队管理和融资
- 对外合作和品牌建设
2. **CTO/技术负责人**
- 技术架构和开发管理
- 算法研发和性能优化
- 技术团队建设
3. **医学顾问/健康专家**
- 运动方案科学性验证
- 医疗合作和专业背书
- 健康内容指导
### 第一年团队规划 (15人)
#### 技术研发团队 (8人)
- **前端开发工程师** 2人: Chrome扩展和Web界面开发
- **后端开发工程师** 2人: 服务器和数据库开发
- **算法工程师** 2人: 内容感知和AI算法开发
- **测试工程师** 1人: 自动化测试和质量保证
- **UI/UX设计师** 1人: 用户界面和体验设计
#### 商业运营团队 (5人)
- **产品经理** 1人: 需求分析和产品规划
- **市场营销专员** 2人: 内容营销和用户获取
- **商务合作专员** 1人: 企业客户和渠道合作
- **客户成功专员** 1人: 用户服务和反馈收集
#### 支持团队 (2人)
- **财务专员** 1人: 财务管理和成本控制
- **行政人事专员** 1人: 人事管理和行政支持
### 第三年团队规划 (50人)
#### 研发中心 (25人)
- **产品研发部**: 前端、后端、算法、测试团队扩充
- **数据科学部**: 新增数据分析和机器学习团队
- **质量保证部**: 专业测试和安全团队
#### 商业中心 (20人)
- **产品管理部**: 产品策略和用户研究团队
- **市场营销部**: 品牌、内容、增长营销团队
- **销售部门**: 企业销售和渠道管理团队
- **客户成功部**: 客户服务和社区运营团队
#### 职能中心 (5人)
- **财务部**: 财务分析和投资者关系
- **人力资源部**: 招聘、培训和企业文化
- **法务合规部**: 法律事务和合规管理
### 人才招聘策略
#### 核心人才获取
1. **技术人才**: 重点从互联网大厂和创业公司挖掘
2. **医学专家**: 与医学院校和医院建立合作关系
3. **商业人才**: 从健康、教育、企业服务行业招聘
#### 激励机制设计
1. **股权激励**: 核心员工给予期权激励
2. **业绩奖金**: 与公司和个人目标挂钩
3. **成长机会**: 提供学习和职业发展平台
4. **企业文化**: 健康优先的工作环境
---
## 💰 财务规划与预测
### 收入预测模型
#### 用户增长预测
年份 免费用户 付费个人用户 企业用户 ARR
2024 1万 500 10 50万
2025 10万 5,000 100 500万
2026 50万 20,000 500 2,000万
2027 100万 50,000 1,000 5,000万
2028 200万 100,000 2,000 1亿
#### 收入结构分析
**个人用户收入**:
- 专业版定价: ¥39/月 = ¥468/年
- 用户生命周期价值: ¥1,400 (3年平均)
- 付费转化率: 5% (第1年) → 10% (第5年)
**企业用户收入**:
- 企业版定价: ¥299/月/100用户 = ¥3,588/年
- 平均企业规模: 200用户 = ¥7,176/年
- 企业客户续费率: 85%+
**数据服务收入**:
- 匿名数据授权: ¥10/千用户/月
- 定制研究服务: ¥50万-200万/项目
- 保险合作分成: 用户保费的2-5%
### 成本结构分析
#### 第一年成本预测 (总计: 450万)
类别 金额(万) 占比 说明
人员成本 300 66.7% 15人团队年薪
技术基础设施 50 11.1% 服务器、开发工具
营销获客 80 17.8% 内容营销、推广
办公管理 20 4.4% 办公租金、设备
#### 第三年成本预测 (总计: 1,800万)
类别 金额(万) 占比 说明
人员成本 1,200 66.7% 50人团队年薪
技术基础设施 200 11.1% 云服务、数据存储
营销获客 300 16.7% 品牌建设、广告投放
办公管理 100 5.5% 办公扩展、管理成本
#### 第五年成本预测 (总计: 6,000万)
类别 金额(万) 占比 说明
人员成本 3,000 50.0% 100人团队年薪
技术基础设施 800 13.3% 多平台、国际化
营销获客 1,500 25.0% 规模化营销投入
办公管理 400 6.7% 多地办公、管理
研发投入 300 5.0% 新技术、新产品
### 盈利能力分析
#### 关键财务指标
年份 营收(万) 成本(万) 利润(万) 利润率 累计融资
2024 50 450 -400 -800% 500万
2025 500 800 -300 -60% 1,500万
2026 2,000 1,800 200 10% 3,000万
2027 5,000 4,000 1,000 20% 5,000万
2028 10,000 6,000 4,000 40% 8,000万
#### 现金流分析
- **第1-2年**: 依靠融资支撑运营,专注产品和用户
- **第3年**: 实现盈亏平衡,现金流转正
- **第4-5年**: 进入快速盈利期,为扩张积累资金
### 融资计划
#### 种子轮 (2024年Q3) - 500万元
**用途分配**:
- 产品开发: 60% (300万)
- 团队建设: 30% (150万)
- 市场验证: 10% (50万)
**投资人类型**: 天使投资人、早期基金
**估值**: 2,000万元 (25%股份)
#### A轮 (2025年Q2) - 1,500万元
**用途分配**:
- 市场推广: 50% (750万)
- 团队扩张: 30% (450万)
- 产品迭代: 20% (300万)
**投资人类型**: VC机构、战略投资者
**估值**: 8,000万元 (15%股份)
#### B轮 (2026年Q4) - 3,000万元
**用途分配**:
- 市场扩张: 40% (1,200万)
- 技术升级: 35% (1,050万)
- 国际化: 25% (750万)
**投资人类型**: 知名VC、产业基金
**估值**: 3亿元 (10%股份)
#### C轮及后续 (2028年+) - 5,000万+
**战略方向**:
- 生态建设和并购整合
- 国际市场全面布局
- IPO或战略退出准备
---
## 🎯 风险评估与应对
### 市场风险
#### 1. 竞争风险
**风险描述**: 大型科技公司推出类似产品
**影响程度**: 高
**应对策略**:
- 建立技术壁垒和专利保护
- 专注细分市场,打造专业品牌
- 快速积累用户数据和网络效应
- 寻求战略合作或收购机会
#### 2. 市场需求风险
**风险描述**: 颈椎健康需求不如预期,用户付费意愿低
**影响程度**: 中等
**应对策略**:
- 持续市场教育和需求培育
- 产品价值验证和效果证明
- 多元化健康功能拓展
- 调整定价策略和商业模式
#### 3. 政策法规风险
**风险描述**: 数字健康监管政策变化
**影响程度**: 中等
**应对策略**:
- 积极关注政策动向,提前合规
- 参与行业标准制定
- 与监管部门保持良好沟通
- 建立合规团队和制度
### 技术风险
#### 1. 技术迭代风险
**风险描述**: Chrome扩展标准变化,产品兼容性问题
**影响程度**: 中等
**应对策略**:
- 持续跟踪Chrome技术发展
- 多浏览器平台布局
- 建立技术预警机制
- 保持与Google的技术合作
#### 2. 算法效果风险
**风险描述**: 内容感知算法效果不达预期
**影响程度**: 中等
**应对策略**:
- 持续算法优化和用户反馈收集
- 引入更多AI技术专家
- 与学术机构合作研发
- 建立算法效果评估体系
#### 3. 数据安全风险
**风险描述**: 用户数据泄露或隐私争议
**影响程度**: 高
**应对策略**:
- 最小化数据收集,本地存储优先
- 建立严格的数据安全制度
- 定期安全审计和渗透测试
- 购买相关保险保障
### 运营风险
#### 1. 团队风险
**风险描述**: 核心团队成员离职或内部分歧
**影响程度**: 高
**应对策略**:
- 建立股权激励和留存机制
- 完善团队治理结构
- 培养后备人才梯队
- 建立良好的企业文化
#### 2. 资金风险
**风险描述**: 融资不到位,现金流断裂
**影响程度**: 高
**应对策略**:
- 多元化融资渠道开发
- 严格成本控制和现金流管理
- 尽早实现盈亏平衡
- 建立应急资金预案
#### 3. 商业化风险
**风险描述**: 用户付费转化率低,商业化失败
**影响程度**: 高
**应对策略**:
- 持续产品价值提升
- 多样化商业模式探索
- 精准用户获取和运营
- 建立客户成功体系
### 风险控制体系
#### 1. 风险监测机制
- 建立关键指标监控仪表盘
- 定期进行风险评估和更新
- 建立内部风险报告制度
#### 2. 应急响应机制
- 制定各类风险应急预案
- 建立快速决策和响应流程
- 定期进行应急演练
#### 3. 风险分散策略
- 多元化产品和服务组合
- 多样化收入来源结构
- 国际化市场布局
---
## 📊 关键成功指标 (KPI)
### 用户增长指标
#### 获客指标
- **新增用户数**: 月新增用户数量和增长率
- **用户获取成本 (CAC)**: 每获得一个用户的平均成本
- **渠道效果**: 各获客渠道的转化率和ROI
- **病毒系数**: 每个用户平均带来的新用户数
#### 活跃度指标
- **日活跃用户 (DAU)**: 每日使用产品的用户数
- **月活跃用户 (MAU)**: 每月使用产品的用户数
- **用户留存率**: 1日、7日、30日留存率
- **会话时长**: 用户平均使用时长和频次
### 商业化指标
#### 收入指标
- **月经常性收入 (MRR)**: 每月可预期的订阅收入
- **年度经常性收入 (ARR)**: 年度可预期的订阅收入
- **平均客户价值 (ARPU)**: 每个用户的平均收入贡献
- **客户生命周期价值 (LTV)**: 客户在整个生命周期的价值
#### 转化指标
- **免费到付费转化率**: 免费用户转为付费用户的比例
- **付费用户续费率**: 付费用户的续费比例
- **企业客户获取**: 企业客户数量和合同金额
- **收入增长率**: 月度和年度收入增长率
### 产品体验指标
#### 功能使用指标
- **功能使用率**: 核心功能的用户使用比例
- **配置完成率**: 用户完成个性化配置的比例
- **错误率**: 产品使用过程中的错误发生率
- **性能指标**: 页面加载速度、响应时间等
#### 用户满意度
- **净推荐值 (NPS)**: 用户推荐产品的意愿度
- **用户满意度评分**: 用户对产品的满意度评价
- **客户服务指标**: 客服响应时间和解决率
- **用户反馈处理**: 用户建议的采纳和改进情况
### 健康效果指标
#### 使用行为指标
- **运动完成率**: 用户完成颈椎运动的比例
- **运动频次**: 用户进行颈椎运动的频率
- **个性化适应**: 用户根据需求调整配置的情况
- **长期坚持**: 用户持续使用产品的时间
#### 健康改善指标
- **主观改善感受**: 用户报告的颈椎状况改善
- **医学效果验证**: 与医疗机构合作的效果研究
- **预防效果**: 颈椎问题发生率的降低情况
- **生活质量提升**: 工作效率和生活质量的改善
### 运营效率指标
#### 团队效率
- **研发效率**: 产品功能开发和发布周期
- **客户获取效率**: CAC与LTV的比值
- **运营效率**: 运营成本占收入的比例
- **团队满意度**: 员工满意度和离职率
#### 财务健康度
- **盈利能力**: 毛利率和净利率
- **现金流状况**: 经营现金流和现金储备
- **成本控制**: 各项成本占收入的比例
- **投资回报**: 各项投资的ROI
### 市场竞争指标
#### 市场地位
- **市场份额**: 在颈椎健康细分市场的占有率
- **品牌知名度**: 品牌在目标用户群的知名度
- **竞争优势**: 与竞争对手的差异化优势
- **行业影响力**: 在行业内的话语权和影响力
#### 生态发展
- **合作伙伴数量**: 战略合作伙伴的数量和质量
- **生态收入占比**: 通过生态合作产生的收入比例
- **开发者生态**: 第三方开发者和应用数量
- **国际化进展**: 海外市场的拓展情况
---
## 🎯 总结与展望
### 项目价值总结
Dogtor作为一个专注于颈椎健康的数字化解决方案,具有以下核心价值:
#### 社会价值
- **解决现实痛点**: 针对日益严重的颈椎健康问题提供预防性解决方案
- **提升生活质量**: 帮助办公人群改善工作健康状况,提高生活质量
- **降低医疗成本**: 通过预防减少后期治疗成本,具有社会效益
- **推动健康意识**: 培养用户的主动健康管理意识和习惯
#### 商业价值
- **市场空间巨大**: 数亿潜在用户群体,千亿级市场规模
- **商业模式清晰**: 多元化收入模式,可持续盈利能力强
- **技术门槛较高**: 内容感知算法和用户体验优化形成竞争壁垒
- **扩展性强**: 可向其他健康领域和平台扩展
#### 技术价值
- **创新算法**: 内容感知旋转算法具有技术先进性
- **用户体验**: 无感知健康干预的设计理念具有推广价值
- **数据积累**: 大量用户健康行为数据具有研究和商业价值
- **开源贡献**: 技术开源可为社区和行业发展做出贡献
### 成功关键因素
#### 1. 产品差异化
- 专注颈椎健康细分市场,避免同质化竞争
- 技术创新驱动,提供独特的用户价值
- 持续优化用户体验,建立使用习惯
#### 2. 市场策略
- 精准定位目标用户群体,高效获客
- 建立专业品牌形象,获得用户信任
- 多元化商业模式,确保收入可持续
#### 3. 团队执行
- 组建专业多元化团队,保证执行力
- 建立学习型组织文化,快速适应变化
- 合理股权激励机制,保持团队稳定
#### 4. 资金支持
- 分阶段融资规划,保证发展资金充足
- 合理成本控制,延长资金使用周期
- 尽早实现盈亏平衡,降低资金风险
### 长期发展愿景
#### 5年愿景: 成为颈椎健康领域领导者
- 用户规模达到千万级别
- 年营收规模达到亿元级别
- 在颈椎健康细分市场占据主导地位
- 建立完整的健康生态系统
#### 10年愿景: 构建职业健康生态平台
- 扩展至更多职业健康领域
- 成为企业健康管理的标准解决方案
- 与医疗体系深度融合,形成完整健康服务链
- 推动职业健康行业标准和政策发展
#### 终极愿景: 让健康融入每个人的工作生活
- 通过技术创新让健康管理变得简单自然
- 建立全球化的健康数据和服务平台
- 成为数字健康领域的标杆企业
- 为人类健康事业做出重要贡献
### 行动建议
基于以上分析,建议立即启动以下关键行动:
#### 短期行动 (3个月内)
1. **完善产品开发**: 优化核心功能,提升用户体验
2. **种子用户获取**: 通过精准渠道获得1000名种子用户
3. **商业模式验证**: 测试付费功能,验证商业模式可行性
4. **团队建设**: 完成核心团队招募,建立基础组织架构
#### 中期行动 (6-12个月)
1. **规模化增长**: 扩大用户获取,达到10万用户规模
2. **企业市场进入**: 开发企业版产品,获得首批企业客户
3. **融资准备**: 完成A轮融资,获得发展资金支持
4. **品牌建设**: 建立专业品牌形象,提升市场影响力
#### 长期行动 (1-3年)
1. **市场领导地位**: 在细分市场建立领导地位
2. **生态系统建设**: 构建完整的健康生态系统
3. **国际化布局**: 进入海外市场,实现全球化发展
4. **战略规划**: 为IPO或战略退出做好准备
Dogtor项目具备了成功的所有要素:明确的市场需求、创新的技术方案、可行的商业模式和专业的执行团队。通过科学的规划和坚决的执行,有望在数字健康领域创造出一个成功的商业案例,为用户、社会和投资人创造巨大价值。
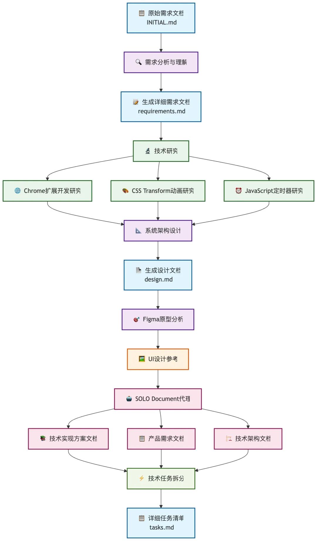
产品方案和技术方案设计
SOLO 文档设计
可落地的任务拆分
文档开发总结
MVP 开发阶段(25 分钟)
基于文档和任务规划开发
观察 TODO List,开始实时跟随
第一阶段拆分 8 个任务
基于我提供的 logo,调用命令给出不同分辨率的 png 文件
MVP 版本开发完成(耗时 25 分钟)
功能调试(60 分钟)
bug1: 旋转过渡
正当我看 3 个解决方案时,TRAE 自作主张地决定采用方案 1+方案 3 结合的方式开始开发,导致了后续的进一步失控。
bug2: 旋转失败,增加了不预期的视频播放不旋转逻辑
这次 Bug 修复,加深了 2 个问题:
- 旋转从旋转偏离加剧成了不会旋转
- 擅自采纳了方案 3,增加了 feature:当人正在打字或者观看视频时,跳过旋转避免打扰。这个 feature 倒也合理,但是问题是这个 feature 导致所有网页都识别成了视频页面(好像是靠 div 的关键词模糊匹配的)
bug3: 点击测试旋转按钮失败(花费 50 分钟,回滚)
灾难级修复,还好在这之前做了 commit(在现在 Agent 能力还有限的情况下,建议提供 Hooks 能力或者增加一些 workflow 机制来及时提交)
bug 后续:
观察到现象: 在 trae.ai 官网上旋转存在旋转过度的问题,但是在 github 和飞书文档页面能够正常旋转
发现了华点,实际上他的旋转中心是整个网页的中心,而不是浏览器视区的中心。
我和 AI 交流的时候截了张意义不明的图,并且说要用中心为轴旋转。AI 去看了代码觉得自己就是用的“中心”旋转,然后就开始“发散型”修复,导致整个插件不可用。
这暴露了人类缺陷描述的局限,以及 AI 对真实世界现象的感知缺乏。
经验教训:
用户视角聊需求,技术视角讲问题
很多初次 Vibe Coding,或者没有多少产品开发经验的朋友往往会反过来做。你是否提过这样的需求:
-
我要做一个视频剪辑网站,用户可以上来 AI 剪视频,加特效。
-
我要做一个体重管理 APP,有目标体重设定,体重曲线看板,食物卡路里计算功能。
你是否这样描述过 bug:
-
按钮边框改成圆角,文字的位置看着很不舒服,图片的间距也要放大点。
-
登录状态有问题,经常登录失败或者掉线
我们需要转变思维,需求描述要从用户的交互路径详细描述,具体到设计布局,交互链路,而问题描述恰恰相反,我们不能光描述现象,而是要转过身后退一步,切到 Coding Agent 的视角看定义这个缺陷。
虽然很多问题,人类也不知道具体的原因是什么,特别是 Vibe Coding 的情况下。但是我们可以把问题讲的具体一点,比如,按钮边框改成圆角的 case,可以通过 DOM 路径(通过一些工具抓取)、文字描述(确认和取消对应的按钮边框)或者截图的方式让模型能够将注意力投射到你关注的 UI 元素;登录状态的 case,可以描述成登录成功后,刷新页面,登录态失效,请检查登录状态存储管理方式。
除了描述清楚问题以外,我还特别建议让 AI 养成加日志和自主调用 MCP 工具排查的好习惯。
及时止损
99%的 Vibe Coder 可能都遇到过这样的现象:某个缺陷,让 AI 修了好多次都修不好。
更糟糕的是,在每一次修复都会引入更多的非常规逻辑,如一次性测试脚本,无效日志,mock 逻辑等,和这次修复有关的代码内容也急剧增加撑大上下文,对下一次的修复带来雪上加霜的影响。
人类阶段性管理的过程中要有及时止损的意识,如果出现多次修复未果的情况,要么是人类描述的缺陷有歧义,要么是 AI 在调用某些 API 或者获取某些数据时遇到了阻塞性问题无法绕过。因此这时候我们有必要分析一下前面修复过程中遇到的问题,将问题和修复记录总结压缩,新开会话,引入错误修复记录作为示范,重新描述和定义问题,让 AI 从头开始思考和修复。
给上下文留足保护空间
虽然大模型往往拥有 100k 以上的上下文空间,但是这并不代表它能够捕获每一个输入细节,特别是多话题的历史。
不要指望像聊天软件一样的对待上下文,代码编写是一件严肃专业的事情,我们用上下文工程给予 AI 必要充分的信息,不要人为地制造噪音。如果想要在做 A 任务的时候,穿插 B 任务,可以采用新开一个 Agent 构建独立上下文的方式。
过多的轮次导致重要信息的稀释,即使是在处理同一个需求点,我们也建议做周期性的任务总结,将重要的信息浓缩沉淀到文档之中,避免上下文过大导致的效果损失。
版本控制,定时总结
如果这个世界上没有 git 的话,Vibe Coding 时代也会创造一个 git 出来,因为版本控制对 Vibe Coding 太重要了。我们可以同时用 git worktree 并行三个技术方案,也可以 git commit 记录阶段性进展,也可以 git revert 去回滚记录。我们要做每个功能和任务层面的版本控制,并且及时地压缩上下文,或者清空会话,保持上下文整洁。
同时也要合理地利用 AI 编码工具自带的检查点和回退机制,避免错误加深。
推倒重来虽然有点苦涩和反直觉,但是对于很多严重走偏的任务来说,与其在现有的废墟中持续演进,不如吸取经验教训推倒重来。推倒重来并不是单纯的回滚,而是能够带着经验重新开始:
- 让 AI 总结失败的技术路径,沉淀成文档
- 利用 AI 编码工具的 checkpoint 回滚代码版本
- 吸取失败经验,让 AI 重新考虑技术选型,生成多个技术方案,并根据之前的经验文档,慎重比较评估
- 在新的会话轮次中,适当降低对 AI 的信任感,带有经验地对 AI 纠偏
维护上下文和修改记录
让 AI 在迭代演进工程的过程中,记录每一轮的上下文、用户需求、思考路径以及最终的修改记录,生成 Vibe Coding 孪生的演进文档(如 CONTEXT.md,CHANGELOG.md),用于追踪问题引入和需求迭代,方便人类管理和维护 AI 产出,和 AI 协同进行阶段性评估。
增加文档
提交仓库
鸣谢主办方
TODOs
- 发布 chrome extension 到 marketplace(Done)
https://chromewebstore.google.com/detail/bfgfgemgggofneiakijdnadoendfnlhm?utm\_source=item-share-fs
- 增加喝水提醒和站立提醒,使用插件 logo 更新或者是浏览器侧边栏宠物的方式做友好提醒(TODO)
- 国际化(Done)
- Dogtor 官网(Done)
https://dogtor-website-demo.vercel.app/
更多资料点击阅读原文 查看
