技术拆解:Rokid CXR-M SDK 如何构建流畅AR演讲提词功能
摘要:本文基于 Rokid CXR-M SDK 的翻译场景、自定义页面、音视频采集与蓝牙/Wi-Fi 协同能力,设计并实现一款面向国际会议、跨境旅游与多语种客服场景的“AI 实时翻译眼镜伴侣”应用。该应用以手机 App 为控制中枢,Rokid Glasses 为第一视角交互终端,通过 SDK 提供的翻译场景 API 实现低延迟语音识别、实时翻译结果推送与 AR 可视化展示,无需眼镜端原生开发即可完成端到端多语言沟通闭环。全文详细阐述系统架构、核心流程、SDK 接口调用逻辑,并提供可复用的 JSON 页面模板与完整代码示例,助力开发者快速构建高价值 AI+AR 应用。
一、引言:打破语言壁垒,让沟通无界
在全球化日益深入的今天,语言障碍仍是跨文化交流的核心痛点。传统翻译设备多依赖手持麦克风或手机 App,无法实现“所见即所说、所说即所译”的沉浸式体验。Rokid Glasses 凭借其轻量化 AR 显示与第一视角摄像头,天然适合作为翻译信息的接收终端;而 Rokid CXR-M SDK 则为手机端提供了完整的控制通道,使开发者能够将复杂的语音识别、机器翻译与 AR 渲染逻辑全部下沉至手机 App,实现“手机处理 + 眼镜显示”的高效协同。
本文聚焦 CXR-M SDK 中的 翻译场景(Translation Scene) 与 自定义页面(Custom View) 两大核心能力,构建一款真正实用的“AI 实时翻译眼镜伴侣”,实现以下目标:
- 佩戴者说话 → 手机 ASR → 云端翻译 → 眼镜 AR 显示对方语言;
- 对方说话 → 眼镜远场拾音 → 手机 ASR → 云端翻译 → 眼镜 AR 显示佩戴者语言;
- 支持对话历史回溯、多语种切换、翻译结果高亮等增强功能。
二、应用场景与功能需求
2.1 典型场景
- 国际商务会谈:双方佩戴眼镜,实时看到对方发言的母语翻译。
- 跨境旅游问路:游客对当地人说话,眼镜立即显示翻译结果。
- 多语种客服中心:客服人员通过眼镜接收客户语音的翻译文本,提升响应效率。
2.2 功能需求拆解
| 模块 | 功能点 | CXR-M SDK 能力支撑 |
|---|---|---|
| 设备连接 | 蓝牙/Wi-Fi 双通道建立 | initBluetooth, initWifiP2P |
| 翻译场景控制 | 开启/关闭翻译模式 | controlScene(CxrSceneType.TRANSLATION, true/false) |
| 语音流处理 | 实时音频采集与传输 | openAudioRecord, AudioStreamListener |
| 翻译结果推送 | 发送多段对话翻译内容 | sendTranslationContent(vadId, subId, temporary, finished, content) |
| AR 显示优化 | 配置字体、位置、区域 | configTranslationText(textSize, x, y, width, height) |
| 增强交互 | 对话历史、语种切换、错误提示 | openCustomView(自定义页面) |
| 媒体回溯 | 同步录音文件用于复盘 | startSync(CxrMediaType.AUDIO) |
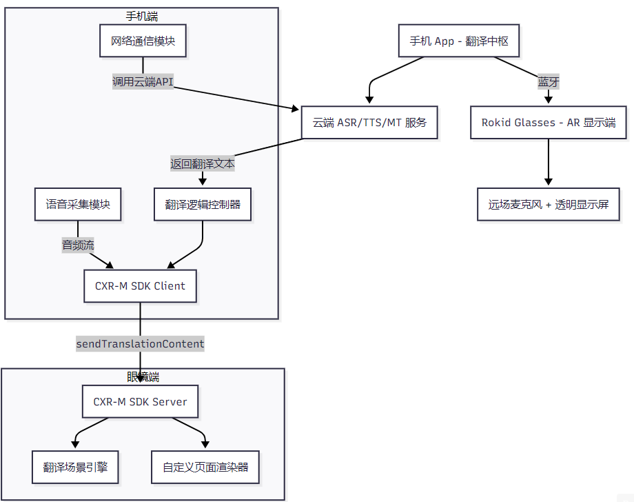
三、系统架构设计
3.1 整体架构图(Mermaid)
关键说明:
- 翻译场景开启后,眼镜自动进入远场拾音模式,仅采集环境语音(即对方说话),不拾取佩戴者语音。
- 佩戴者语音由手机麦克风采集,经 ASR 后翻译,再通过
sendTranslationContent推送至眼镜显示。 - 自定义页面用于展示设置菜单、历史记录等非实时内容。
四、关键技术实现
4.1 设备连接初始化(复用标准流程)
// 权限申请、蓝牙扫描、连接(略,参考文档标准流程)
// 确保蓝牙连接成功后再进入翻译流程
if (CxrApi.getInstance().isBluetoothConnected) {
startTranslationMode()
}
4.2 启动翻译场景
fun startTranslationMode() {
// 1. 开启翻译场景
val status = CxrApi.getInstance().controlScene(
ValueUtil.CxrSceneType.TRANSLATION,
true,
null
)
if (status == ValueUtil.CxrStatus.REQUEST_SUCCEED) {
Log.d("Translate", "翻译场景已启动")
// 2. 配置显示区域(居中,宽屏)
CxrApi.getInstance().configTranslationText(
textSize = 24, // 24sp
startPointX = 100, // X 偏移
startPointY = 300, // Y 偏移
width = 800, // 显示宽度
height = 200 // 显示高度
)
// 3. 开启眼镜端音频流(对方语音)
CxrApi.getInstance().openAudioRecord(
codecType = 2, // OPUS
streamType = "translation_audio"
)
// 4. 设置音频监听
CxrApi.getInstance().setAudioStreamListener(audioStreamListener)
}
}
4.3 语音处理与翻译推送
4.3.1 处理对方语音(眼镜拾音)
private val audioStreamListener = object : AudioStreamListener {
override fun onAudioStream(data: ByteArray?, offset: Int, length: Int) {
// 将音频片段发送至云端 ASR
cloudASRService.transcribe(data, "en-US") { asrResult ->
// 翻译为中文
cloudMTService.translate(asrResult, "en", "zh") { translatedText ->
// 推送翻译结果到眼镜
sendTranslationToGlasses(
vadId = currentVadId++,
subId = 0,
temporary = false,
finished = true,
content = translatedText
)
}
}
}
}
4.3.2 处理佩戴者语音(手机拾音)
// 使用手机麦克风采集佩戴者语音
val recorder = AudioRecord(...)
recorder.startRecording()
val buffer = ByteArray(1024)
while (isRecording) {
recorder.read(buffer, 0, buffer.size)
// 发送至云端 ASR/MT
// 翻译结果同样调用 sendTranslationToGlasses
}
4.3.3 推送翻译内容(核心 API)
fun sendTranslationToGlasses(
vadId: Int,
subId: Int,
temporary: Boolean,
finished: Boolean,
content: String
): ValueUtil.CxrStatus {
return CxrApi.getInstance().sendTranslationContent(
vadId, subId, temporary, finished, content
)
}
参数说明:
vadId:语音活动检测(VAD)的会话 ID,同一句话用相同 ID;subId:同一 VAD 内的子句 ID;temporary:是否为临时结果(流式识别中);finished:是否为最终结果。
4.4 增强功能:自定义页面实现设置与历史
翻译场景仅支持纯文本显示。如需展示语种选择、历史记录、设置按钮等复杂 UI,需切换至自定义页面。
4.4.1 构建设置页面 JSON
{
"type": "LinearLayout",
"props": {
"layout_width": "match_parent",
"layout_height": "match_parent",
"orientation": "vertical",
"paddingTop": "100dp",
"backgroundColor": "#CC000000"
},
"children": [
{
"type": "TextView",
"props": {
"text": "选择目标语言",
"textSize": "20sp",
"textColor": "#FFFFFFFF",
"layout_marginBottom": "30dp"
}
},
{
"type": "TextView",
"props": {
"id": "lang_en",
"text": "English",
"textColor": "#FF00FF00",
"layout_marginBottom": "15dp"
}
},
{
"type": "TextView",
"props": {
"id": "lang_ja",
"text": "日本語",
"textColor": "#FF00FF00"
}
}
]
}
4.4.2 切换场景与监听点击
// 从翻译场景切换到设置页面
CxrApi.getInstance().controlScene(ValueUtil.CxrSceneType.TRANSLATION, false, null)
CxrApi.getInstance().openCustomView(settingJson)
// 监听自定义页面事件(需自行实现点击回调逻辑,SDK 当前不支持事件回传)
// 替代方案:通过定时更新或语音指令触发
注:当前 CXR-M SDK 的自定义页面不支持点击事件回传,因此交互需依赖语音指令或手机端定时轮询状态。
4.5 错误处理与状态通知
// 网络异常
fun handleNetworkError() {
CxrApi.getInstance().notifyNoNetwork()
}
// ASR 失败
fun handleAsrError() {
CxrApi.getInstance().notifyAsrError()
}
// 翻译服务异常
fun handleTranslationError() {
CxrApi.getInstance().notifyAiError()
}
4.6 会话结束与媒体同步
fun endTranslationSession() {
// 关闭翻译场景
CxrApi.getInstance().controlScene(ValueUtil.CxrSceneType.TRANSLATION, false, null)
// 同步录音文件(用于后续复盘)
CxrApi.getInstance().getUnsyncNum { _, audioNum, _, _ ->
if (audioNum > 0) {
CxrApi.getInstance().initWifiP2P(wifiCallback)
CxrApi.getInstance().startSync(
savePath = getExternalFilesDir(null)?.path ?: "",
types = arrayOf(ValueUtil.CxrMediaType.AUDIO),
callback = syncCallback
)
}
}
}
五、用户体验优化建议
- 延迟优化:使用 OPUS 音频编码 + 高效 ASR/MT 模型,端到端延迟控制在 1.5 秒内;
- 显示清晰度:根据眼镜分辨率动态调整
configTranslationText的字体与区域; - 多语种支持:在手机端维护语种映射表,一键切换;
- 离线兜底:集成轻量级离线翻译模型,应对无网场景;
- 电量管理:Wi-Fi 仅在同步时开启,翻译过程仅用蓝牙。
六、总结与展望
本文基于 Rokid CXR-M SDK,完整实现了一套“AI 实时翻译眼镜伴侣”应用方案。其核心优势在于:
- 开箱即用的翻译场景:SDK 封装了远场拾音、文本渲染等底层逻辑,开发者只需关注业务流程;
- 灵活的自定义扩展:通过 Custom View 实现复杂 UI,突破标准场景限制;
- 端云协同架构:手机承担计算密集型任务,眼镜专注显示,资源分配合理。
未来演进方向:
- 支持双向 AR 字幕叠加(双方眼镜同时显示对方翻译);
- 集成Rokid 语音大模型,实现上下文感知翻译;
- 增加手势/眼动交互,提升操作便捷性。
致开发者:Rokid CXR-M SDK 不仅是一个连接工具,更是一个创新平台。通过深入理解其翻译、自定义页面、媒体同步等能力,开发者可以快速构建出具有真实商业价值的 AI+AR 应用。期待您基于本文思路,开发出更多“码上分享,共创 AI+AR 生态新未来”的优秀作品!
附录:关键 API 速查
| 功能 | 方法 |
|---|---|
| 开启翻译场景 | controlScene(CxrSceneType.TRANSLATION, true, null) |
| 推送翻译文本 | sendTranslationContent(vadId, subId, temp, finished, text) |
| 配置显示区域 | configTranslationText(size, x, y, w, h) |
| 开启音频流 | openAudioRecord(2, "translation") |
| 自定义页面 | openCustomView(json), updateCustomView(json) |
