大家好,我是小智,专注 AI 工具,AI 智能体和编程提效coze工作流分享的人很多,尤其是批量抓取小红书笔记并写入飞书表格的,各大博客平台和搜索引擎能搜到的也比比皆是,工作流的质量良莠不齐,有些就是博眼球;有些根本跑不通;本次小智分享的内容就是解决这个工作流跑不起来的问题,相信你在使用的过程中肯定也踩过坑,因为我也踩过。而且花了将近一天的时间,如果看了这篇文章可以帮你解决问题并且能帮你省出时间,是我写这篇指南的宗旨。一开始思路是先找一个已设计好的工作流,毕竟已经有博主发布过这样的实战工作流,就没必要从0开始,如果能按照人家的步骤操作下来当然更好,但结果事与愿违。工作流大概用半小时搭建起来,一运行就开始报错。下面把一些报错踩坑的信息以及如何解决的跟大家分享一下。整体工作流
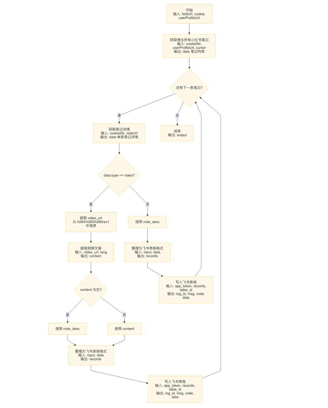
整体工作流
先描述一下这个工作流的
步骤
共
5步
- 
• 1.开始 
- 
• 2.获取博主所有小红书笔记 
- 
• 3.循环获取笔记详情 
- 
• 4.循环体{ 
- 
• 获取笔记详情 
- 
• 选择器判断笔记类型 
- 
• 提取视频文案 
- 
• 判断视频文案是否为空 
- 
• 将笔记数据整理成飞书表格格式 
- 
• 写入飞书表格 
}
- 
• 5.结束 
踩坑1万事开头难,第一步就碰到卡点了,这个工作流在获取博主所有小红书笔记时返回的data是空
{  "msg": "'notes'",  "tips": "技术支持:https://alidocs.dingtalk.com/i/nodes/XPwkYGxZV3vqx0nMSq3ayZ66WAgozOKL",  "code": -1,  "data": {    "auther_info": null,    "cursor": null,    "notes": null,    "has_more": null  }}
解决办法遇到这个问题说明小红书的cookie已经过期,可以通过重新获取cookie的方式来重新运行测试返回结果。注意
不要使用同一个账号抓取多个博主的笔记
,被风控的概率很大,严重的会导致禁止当前使用的IP和账号。抓取次数不要太频繁,一天一次应该就够了,而且抓一次基本所有的博主笔记都已经提取到飞书表格。
踩坑2 插件使用过多,会出现限流问题
限流1-4个小时,请登录账号确认
{  "code": -1,  "data": {    "auther_info": {      "avatar": null,      "desc": null,      "fans": null,      "gender": null,      "red_id": null,      "user_id": null,      "follows": null,      "interaction": null,      "ip_location": null,      "nick_name": null,      "tags": null,      "user_link_url": null    },    "cursor": null,    "notes": [],    "has_more": null  },  "msg": "可能被限流(等1-4小时),请登录账号确认",  "tips": "技术支持:https://alidocs.dingtalk.com/i/nodes/XPwkYGxZV3vqx0nMSq3ayZ66WAgozOKL"}
解决办法这里有3个解决方案
1)换插件
2)cursor参数传空格一般大家都会选择调用量多的插件,比如这个魔法AI,当前工作流的作者也是使用这个小红书魔法插件
3)切换其它账号的cookie
我在尝试等待了1天后还是返回同样的msg,限流1-4小时,所以果断选择了另一个插件
入参参数一样第2个方案并不是我想到的,因为文档中需要传3个参数,其中cookieStr和userProfileUrl是必填,cursor是非必填。后来加了魔法笔记-小红书插件的交流群有热心的网友给解答的,尝试了一下确实可以。
踩坑3 这个踩坑是当时定位问题耗时最长的,因为是在循环体中报的错,需要排查日志
{  "$error": "[720712000]   The input data is incorrect as fields   cannot be extracted from null values.   Please check your input for any empty values."}
最终是在选择器中找到是null的字段
这里的url地址取的是视频字段h264,视频的链接共有4个字段,分别是h264,h265,h266,av1
| h264 |
| ---- |
| h265 |
| h266 |
| av1 |
当循环到第4个笔记时这个字段为null,仔细检查了一下笔记详情返回的数据格式发现只有"note_card_type": "video"时才会返回视频链接地址,如果是"normal"返回的就是null。
解决办法根据note_card_type返回类型增加判断逻辑
如果视频链接地址中有任何一个就返回这个video_url
踩坑4 这个问题主要和飞书表格的字段有关,关于如何授权这里不再细说只要关注链接中的两个字段即可,以我的飞书链接为例
https://rcnsdqcdielf.feishu.cn/base/JP4NbPqdxaWJE6sY2NBcCyJ9n8c?table=tblUf3rdyGyuFYte&view=vewHu4Q1PI
- 
• appToken对应的是table之前的链接地址 
- 
• table_id后对应的table后的值tblUf3rdyGyuFYte最关键的是table表格设置的字段 
这个表格中会有10个字段分别对应
笔记数据整理成飞书表格
这个节点中提取的数据字段,需要和records数组对象中对应的字段保持一致,否则就会报下面的错误
Invalid request: fields[url]: field not found in table
踩坑5 加了判断note_card_type类型后再次运行还是报错,如果video_url为空获取的content内容也为null,还是报同样的踩坑3的错误
解决办法增加判断逻辑判断视频内容是否为空,如果为空就取note_desc的值代码如下:
# 根据content和note_desc参数返回相应的值:如果content有值就返回content,否则返回note_descasync def main(args):    params = args.params        # 获取输入参数    content = params.get('content', '')    note_desc = params.get('note_desc', '')        # 判断content是否有值,如果有值就返回content,否则返回note_desc    if content and content.strip():        result = content    else:        result = note_desc        # 构建输出对象    ret = {        "result": result    }    return ret
最后再重新运行测试,循环体就可以一直执行这个流程提取视频内容和笔记详情——写入到飞书表格,附上一个mermaid流程图方便大家理解
写在最后
本次工作流大家如果还遇到其他的问题欢迎交流群沟通,小智还为大家准备了一些免费的coze工作流,供一些小白玩家练手。
如果本文对您有帮助,也请帮忙点个 赞👍 + 在看 哈!❤️关注
小智AI指南
公众号,AI 路上不迷路
