万有商城 短剧行业AI解决方案专区 重磅发布! 立即进入 >>
精选行业Top AI短剧创作工具,联合头部伙伴打造AI短剧创作全链路解决方案,提供从剧本创作到运营推广的全流程支持,带来制作效率、内容质量与ROI的三重提升!
曾经我以为天生我材必有用,就像这几天曝光大佬的古编剧一样,但事实证明,有时候还是要换个思路去前进,而不是深陷泥潭钻入牛角尖。
我是一名默默无闻的短剧编剧 (其实只是这两年刚改赛道,一直都是影视编剧), 做目前这份短剧相关的工作已经三年了,刚开始的时候,抱着满腔的热情,可以日更五千字。却也常常被退稿打击的怀疑人生——节奏不行、台词没有情感、情绪不到位,每每退稿就像被泼了一盆冷水。直到被好友安利,我才真正理解了“AI也能懂剧本”。
一、被“退稿”这个事想想都心痛
在短剧编剧的世界里,速度就是生命 ,思路得快,码字得快,因为一个月要拍几十部,甚至是夸张的几百部。 自然平台会要求编辑们快产快更,但有时候创作节奏一乱,整个项目真的就会垮掉。
我常常听到制片人和导演的反馈就是:你这个故事啊!“剧情太平”“台词太假”“节奏太慢”。
可问题到底出在哪里,如何解决呢?没人能给你明确的答案,只有那些听了多少遍的反馈套话循环式的攻击你,想想都难受想哭。
而每次改剧本的时候,因为是自己写的,反而不如旁观者看的清楚——你自以为改好了,其实离标准真的还差一大截。
其中有次我记得特别清楚,我连续一周几乎每天都写五千字,满心得以为完成了初稿能松口气。
结果被平台退稿,理由是:“缺少亮点,节奏拖沓”。我崩溃到怀疑自己是不是天生不适合写短剧。
二、第一次用AI评剧本,心砰砰跳的感觉你懂吧
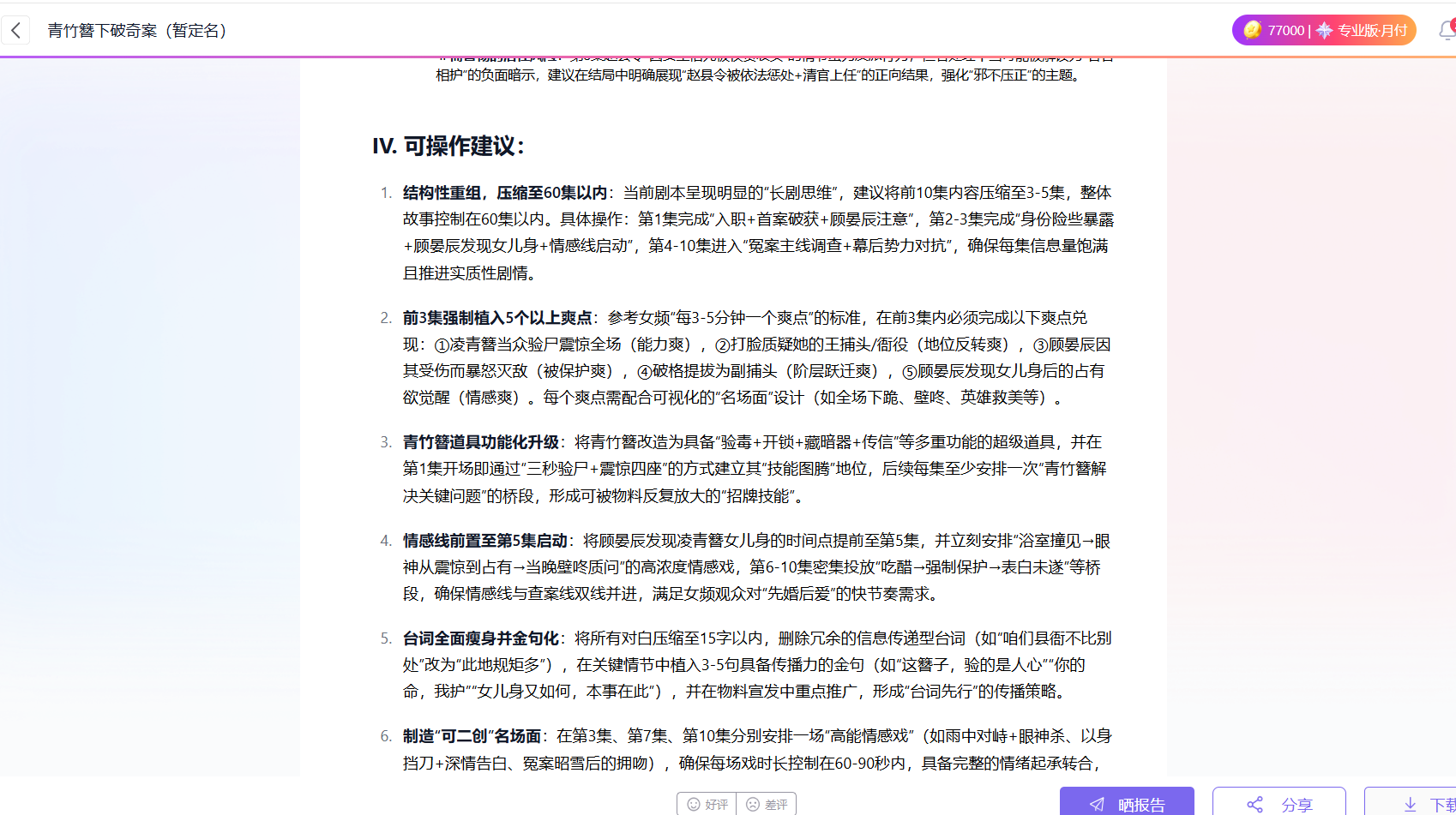
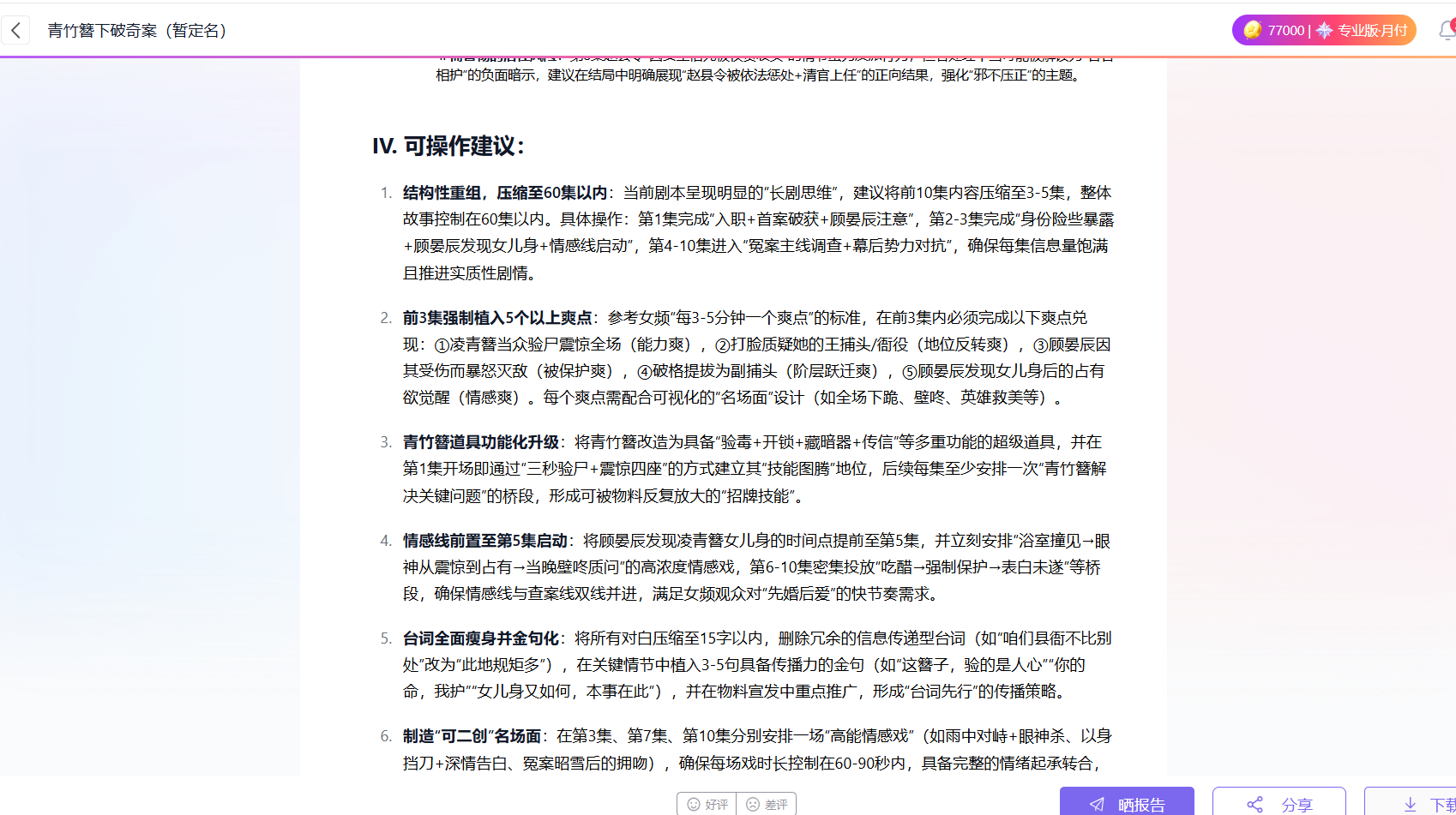
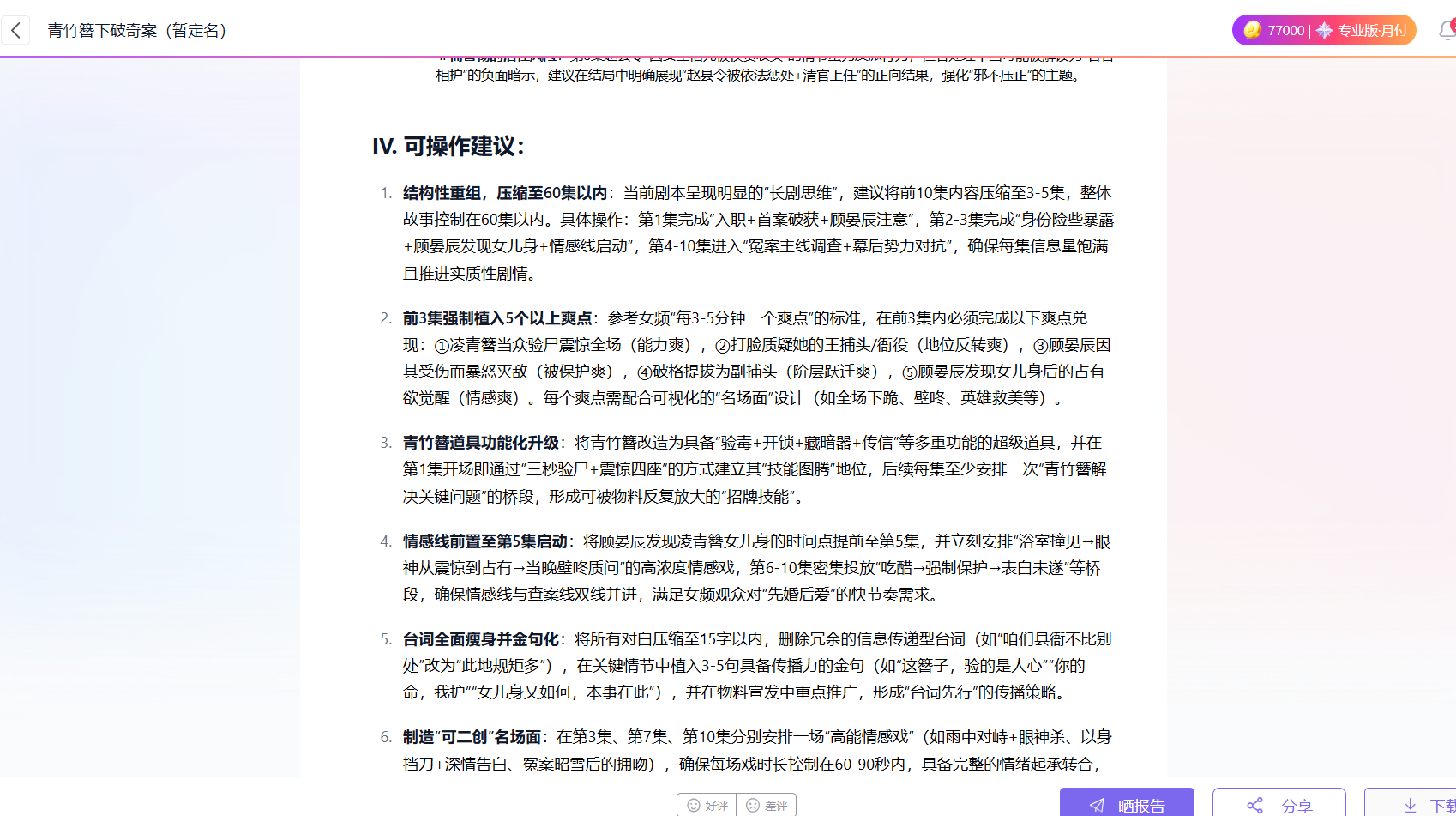
还是要感谢同行,大佬推荐我试用了“创一AI”的【AI评剧本】功能。 上传剧本不到十分钟,我收到了一份5000字的专业剧本分析报告 ,可以说看了这份资料,我才看到了如何上山,前路一下子清晰起来。
报告里不仅有分数,还有详细拆解,对于收稿匹配度和制作难易程度等都做到了细致的分析和讲解,而这让作者会对自己的作品查漏补缺,优化上是有很大帮助。
节奏分析:第3集节奏点密度偏低,建议在主角冲突前加入反转,让观众停不下来;
台词优化:第24句台词太书面化,建议改为自然口语,让角色更有生活感;
钩子建议:首集开头悬念不够强,可强化人物目标和冲突点。 照着修改后,平台编辑的反馈只有一句话——“终于有短剧的味道了。”
那一刻我才明白——原来问题不是我写得不够努力,而是我缺少科学的分析工具。
三、AI拆短片:爆款的节奏秘密被我看透
创一AI还有一个神奇功能——【AI拆短片】。 只要输入短剧视频链接,它就能自动拉出分镜、对白、节奏和镜头逻辑。
我拆过《重生之撕夜》《她的秘密恋人》等爆款短剧,十分钟就搞定过去需要三小时的手动分析。
通过它我发现爆款短剧编剧的秘密其实很科学:每一秒的节奏、每一次冲突和转折,都经过精心布局 ,这里还是要佩服之前不用任何工具的老前辈,她们很强! 话归正题,有了这些数据支持,我再写剧本就不再盲目,只要对标爆款节奏,就能让自己的故事更有吸引力。
四、我的创作效率被“AI提速”三倍
在我还是纯牛马的时候,一部短剧初稿我至少要五天才能完成;现在有了帮手,可以大胆的给老板说两天就能交稿。退稿次数从每月10次降到2次,过稿率直接提升到80%。值得注意的是,AI评剧本生成的每份报告就像一次专业编剧培训课,让我边改边学,写得越来越稳,越来越自信。
有人会有种焦虑,觉得AI来了就是狼来了,会抢占自己的生存空间,但既然是挑战自然也有机遇,如果你勇敢的去学,去接受拥抱这个新鲜事物,然后走在别人的前面,那么自然而然的机会会先找到你,另外AI也会让你更加专业,就比如我们短剧 编剧这个行当,自己看自己生成的内容,往往就是父母看自己的娃,怎么看都是可爱,但换个角度,让AI看,它会提出更多问题,帮你进步,而你要使用它创作也可以,做好司机这个角色就行了!
#创一AI #短剧创作 #短剧编剧 #台词 #评剧本 #短剧干货 #短剧技巧 #我的日常
