在数字化时代,客服是企业与客户互动的核心,传统呼叫中心问题重重:高峰期人力不足、夜间服务真空、重复咨询浪费资源、多语言支持难(需多语种客服)。
尤其是保险、电商、政务、医疗等行业,每天要处理成百上千次的电话咨询。
这些都是高频、重复、标准化的问题,但如果想做到 24 小时电话服务,往往意味着巨大的客服团队与成本投入。
微软最近在 GitHub 上开源了一整套解决方案——Call Center AI ,一个基于 Azure + GPT 的智能语音客服系统。
它是一个开源的AI呼叫中心框架,能实现24小时不间断服务,既能被动接听来电,也能主动拨打外呼。内置speaker diarization过滤不当内容,断线后也可恢复会话。
主要功能
- • 电话接听与拨号 :系统为 AI 客服分配独立电话号码,可 24 小时接打电话
- • 实时语音对话 :支持低延迟流式语音交流,对话可无缝衔接
- • 多语言支持 :自动识别用户语言,支持中英双语及多种语音语调
- • GPT-4.1 驱动 :深度理解上下文,能回答复杂问题或执行操作
- • 自动生成记录 :通话结束后自动总结内容、生成任务或结构化数据
- • 安全合规 :支持敏感数据处理与内容过滤,符合 RAG 最佳实践
- • 云原生部署 :基于 Azure Functions 与 OpenAI API,无服务器架构
- • 成本可控 :按使用量自动扩展资源,降低企业运营成本
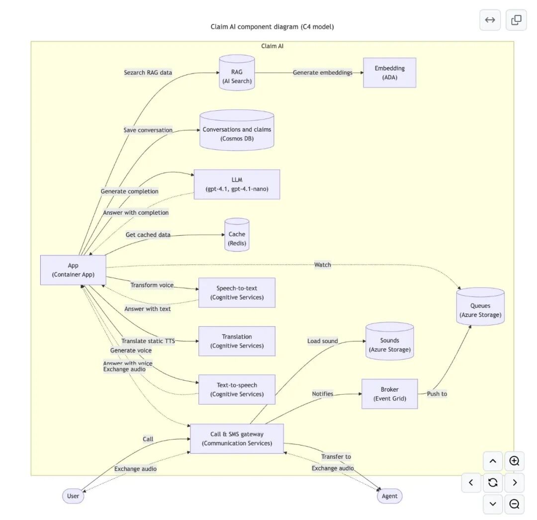
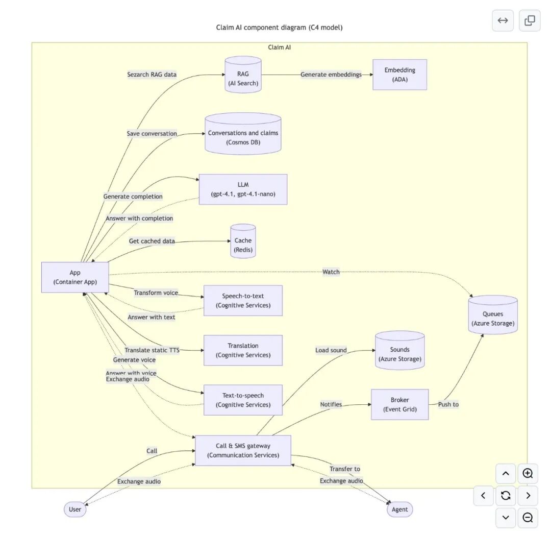
系统架构概览
微软这套系统采用云原生架构 + AI 语音管线 + 数据记录服务三层设计:
① 语音接入层
- • 使用ACS生成企业电话号码
- • 支持接听/拨打电话、语音流式传输
- • 可无缝恢复断线对话
② 智能对话层
- • 基于 GPT-4.1 模型,理解上下文与语义意图
- • 可访问内部知识库,通过 RAG 检索提供个性化回答
- • 支持多语言、语调切换和情感化语音生成
③ 任务与数据层
- • 自动将通话内容摘要化
- • 识别关键任务并生成“待办事项清单”
- • 可提取结构化数据(如理赔表单、订单修改请求)
- • 与企业内部系统(CRM、ERP、数据库)集成
这样的设计,让 AI 客服不只是“会聊天”,而是真正能执行任务、能记事、能学习的智能系统。
另外官方提供了完整的部署文档,支持云端部署和本地部署两种方式,具体可参考项目说明。
适用场景
| 行业 | 应用 | | --- | --- | | 保险 | 理赔进度、报案登记、保单续签 | | 电商 | 订单咨询、退换货、物流通知 | | 医疗 | 预约提醒、报告查询、问诊分流 | | 教育 | 课程咨询、报名提醒、学员回访 | | 政务 | 热线服务、政策咨询、满意度调查 |
写在最后
Call Center AI 并不是一个演示项目,而是一个可落地的系统。
它完整覆盖了从语音输入 → 意图理解 → 信息抽取 → 执行任务 → 数据存储的全流程,支持多语言与低延迟流式语音。
它不是简单的语音机器人,而是一个真正能听、能说、能办事的智能代理,能帮企业节省人力、提升响应速度、优化用户体验。
未来几年,类似的 AI 呼叫中心,很可能成为每个企业的『标配服务入口』。
GitHub 地址:https://github.com/microsoft/call-center-ai
如果本文对您有帮助,也请帮忙点个 赞👍 + 在看 哈!❤️
在看你就赞赞我!
