埋点的背景
目前互联网/软件行业内,广泛使用数据驱动产品迭代,通过精细的数据分析、模型训练为用户提供更好的服务。在此过程中,数据埋点的工作是后续数据分析、模型训练等工作的基础。
数据埋点通常是产品经理、数据分析师,以及推荐系统工程师,基于业务需求(例如:广告的下载安装转化),产品需求(例如:关注按钮的曝光次数以及点击的人数)对用户行为的每一个事件确定埋点需求。客户端工程师进行对应的埋点功能开发,通过 SDK 上报埋点的数据结果,后端记录数据进行一系列处理,并汇总后提供给产品经理、数据分析师,以及推荐系统工程师进行数据分析或模型训练,帮助优化产品运营策略。
经典的消费场景
下面有几种经典的数据消费场景:
我们可以看到,行为分析埋点,需要包括某一事件发生时的前因、后果,以及事件发生对象的特征。在复杂的数据分析、模型训练等需求中,不仅仅需要获知某个事件的发生次数,对埋点上下文尤为关注。此处上下文指的通常有 2 类,分别是:
- 事件发生的页面信息和页面位置信息
- 用户经过怎样的路径来到当前页面,也就是“来源”信息
经典的埋点需求
下面我们结合具体场景,看 1 个简单的埋点需求,“点击收藏”事件
上面左图是西瓜放映厅的推荐列表,右图是某个影片的详情页,点击推荐列表的影片卡片,会跳转到详情页。作为最常见的消费场景,列表和详情都有收藏按钮,我们希望知道每一个收藏事件发生的场景,方便后续优化收藏功能,以及结合用户收藏的情况,优化推荐模型。
埋点需求是上报收藏按钮的点击事件 click_favorite,要求包含收藏影片的信息,所在的场景信息等。
- 如果收藏事件发生在列表页,会上报如下的内容
{
"event": "click\_favorite",
"params": {
"video\_id": "123", // 影片ID
"video\_type": 2, // 影片类型
"page\_name": "feed", // 当前页面
"tab\_name": "long\_video" // 当前所在的底Tab
"channel\_name": "lvideo\_recommend", // 当前所在的频道
}
}
- 如果收藏事件发生在详情页,会上报如下的内容
{
"event": "click\_favorite",
"params": {
"video\_id": "123", // 影片ID
"video\_type": 2, // 影片类型
"page\_name": "detail", // 当前页面
"from\_page": "feed", // 来源页面
"from\_tab\_name": "long\_video" // 来源底Tab
"from\_channel\_name": "lvideo\_recommend", // 来源频道
}
}
现有方案
前端用户交互的界面,通常有复杂的页面层级关系和跳转逻辑,为了准确记录埋点信息,满足上述埋点需求,主要有以下几种实现方案。
直接传参
通过平台支持的参数传递方式,逐个定义并且读写参数;或者基于面向对象程序设计,对每个类添加相应的埋点参数,在类对象的关系中进行埋点参数传递。
对于上面的埋点需求 click_favorite,我们假设列表页和详情页的层级结构是:
- 列表页:CinemaTabFragment(放映厅 Tab)=> VideoChannelFragment(频道)=> VideoViewHolder(卡片)
- 详情页:VideoDetailActivity(详情页 Activity) -> BottomActionBar(底部操作栏)
当然实际情况因为项目的组件抽象复用等原因,往往会有更复杂的层级。直接传参要怎么实现这个埋点需求呢:
- 列表页的 click_favorite 埋点,需要从底 Tab 把所在 Tab 信息传给频道,频道再把底 Tab 和频道信息传给卡片
class CinemaTabFragment {
fun getItem() {
fragment = VideoChannelFragment()
// 配置频道所处的底Tab
fragment.tabName = "long\_video"
return fragment
}
}
class VideoChannelFragment {
var tabName
var channelName
fun onBindViewHolder(position) {
holder.videoInfo = items.get(position)
// 配置卡片的tabName和channelName
holder.tabName = this.tabName
holder.channelName = this.channelName
}
}
class VideoViewHolder {
var tabName
var channelName
var videoInfo
fun clickFavorite() {
// 上报埋点的时候,拼接参数
LogSdk.onEvent("click\_favorite", mapOf(
"tab\_name" to this.tabName,
"channel\_name" to this.channelName,
"video\_id" to this.videoInfo.id,
"video\_type" to this.videoInfo.type,
"page\_name" to "feed"
))
}
}
- 详情页的 click_favorite 埋点,首先需要在列表页点击卡片跳转的时候,把上下文信息通过跳转参数传递给详情页,然后详情页解析出参数,传给底部操作栏
class VideoViewHolder {
var tabName
var channelName
var videoInfo
fun clickJumpDetail() {
intent.putExtra("from\_tab\_name", this.tabName)
intent.putExtra("from\_channel\_name", this.channelName)
intent.putExtra("from\_page", "feed")
intent.putExtra("video\_id", this.videoInfo.id)
startActivity(intent)
}
}
class VideoDetailActivity {
// 详情页还有其他埋点需要报这几个参数,先缓存下来
var fromTabName
var fromChannelName
var fromPage
var videoInfo
fun onCreate() {
// 详情页还有其他埋点需要报这几个参数,缓存在变量里
fromTabName = intent.getString("from\_tab\_name")
fromChannelName = intent.getString("from\_channel\_name")
fromPage = intent.getString("from\_page")
val videoId = intent.getString("video\_id")
videoInfo = loadVideoInfo(videoId)
// 设置参数到底部操作组件
bottomActionBar.fromTabName = fromTabName
bottomActionBar.fromChannelName = fromChannelName
bottomActionBar.fromPage = fromPage
bottomActionBar.videoInfo = videoInfo
}
}
class BottomActionBar {
var fromTabName
var fromChannelName
var fromPage
var videoInfo
fun clickFavorite() {
// 上报埋点的时候,拼接参数
LogSdk.onEvent("click\_favorite", mapOf(
"from\_tab\_name" to this.fromTabName,
"from\_channel\_name" to this.fromChannelName,
"from\_page" to this.fromPage,
"video\_id" to this.videoInfo.id,
"video\_type" to this.videoInfo.type,
"page\_name" to "detail"
))
}
}
这里是简化过的伪代码,即便是这样,依然可以看出直接传参有非常显著的缺陷:
- 每增加一个参数,都需要写大量的重复代码,工程代码膨胀
- 模块间约定了很多埋点参数的协议,耦合程度高,难以维护
- 一些场景的嵌套层次深,经过很多层的参数传递,非常容易漏报埋点参数
单例传参
上述问题有一种轻微缓解的办法,使用单例来进行埋点参数的访问。通过一个单例进行埋点参数的维护,由于单例提供了全局唯一访问入口,程序中的任何位置都能方便地读和写埋点参数。这种方式带来的好处是不需要在每个类都定义大量的埋点参数,只需要访问单例进行修改和读取。
以详情页的 click_favorite 埋点举例,可以通过跳转前把值写入单例,上报埋点时直接从单例获取,而无须再从详情页 Activity 传值给底部操作栏。
object VideoDetailTracker {
var fromTabName
var fromChannelName
var fromPage
var videoInfo
}
class VideoViewHolder {
var tabName
var channelName
var videoInfo
fun clickJumpDetail() {
// 把上下文信息先存到单例
VideoDetailTracker.fromTabName = this.tabName
VideoDetailTracker.fromChannelName = this.channelName
VideoDetailTracker.fromPage = "feed"
VideoDetailTracker.videoInfo = this.videoInfo
startActivity(intent)
}
}
class VideoDetailActivity {
fun onCreate() {
// 详情页不需要再解析埋点参数,也不需要再传递给BottomActionBar
// 只需有正常的功能代码
val videoId = intent.getString("video\_id")
videoInfo = loadVideoInfo(videoId)
}
}
class BottomActionBar {
fun clickFavorite() {
// 上报埋点的时候,直接从单例取出来拼接参数
LogSdk.onEvent("click\_favorite", mapOf(
"from\_tab\_name" to VideoDetailTracker.fromTabName,
"from\_channel\_name" to VideoDetailTracker.fromChannelName,
"from\_page" to VideoDetailTracker.fromPage,
"video\_id" to VideoDetailTracker.videoInfo.id,
"video\_type" to VideoDetailTracker.videoInfo.type,
"page\_name" to "detail"
))
}
}
可以看出来,从列表页 => 详情页以后,在详情页上报埋点,获取页面来源信息,确实比之前更简单了。但仔细想想,这种方案治标不治本,同样有明显的弊端:
- 首先,无法解决列表页这种多实例场景的问题,比如一个推荐列表中有多个卡片,每个卡片的埋点参数都不一样,卡片的埋点参数还是需要自己传
- 单例的数据可能被多个位置写入,且一旦被覆盖就没法恢复,比如这样的路径:列表 -> 详情页 1 -> 相关推荐 -> 详情页 2,进到详情页 2 以后,单例的数据被覆盖了,这时候再回到详情页 1,获取到的埋点参数实际是详情页 2 的,导致埋点参数上报错误。
- 存放和清理的时机难以控制,清理早了会导致埋点参数缺失,忘记清理可能导致后面的埋点获取不到参数
无埋点
无埋点是业界流行的一种埋点方案,所谓的“无埋点”、“全埋点”,是指埋点 SDK 通过编译时插桩、运行时反射或动态代理的方式,自动进行埋点事件的触发和上报,无须客户端工程师手动进行埋点开发工作。由产品经理、数据分析师等在埋点管理后台,使用 XPath 路径、页面视图 id 或者文本匹配等技术,定位到页面视图的位置,过滤出所需的数据。
此方案的优势很明显,客户端只需要一次性的接入,理论上能够搜集到所有页面、视图的曝光、点击等事件,无需客户端同学进行后续的埋点需求开发。
有这么好的事?为什么字节没有广泛使用?此方案的缺陷在于:
- 仅能上报有限的简单事件类型,如页面视图曝光、点击等,无法完成复杂事件的上报,如一次支付行为的操作路径、结果、错误信息等
- 无法自定义参数,主要指跳转的来源、所处的场景等上下文信息,无法满足复杂的数据分析和推荐模型所需的数据要求
- 由产品经理、数据分析师等在埋点管理后台进行的事件录入,把复杂度从开发转嫁给了产品,消费成本较高
- 对页面视图的稳定性有很高的要求,需要约定 id、文本、视图的层级,保持页面结构不变,如果客户端工程师因为一些新需求开发、性能优化等调整了视图结构,将会导致已录入的埋点失效,增加了额外的维护成本
- 全场景的数据上报,可能产生大量的无用数据,消耗大量传输、存储、计算资源
基于责任链的埋点框架
下面介绍下我们正在使用的埋点框架,是怎么解决埋点传参困难、代码冗余的问题,简化埋点开发复杂度的。
分析问题
回顾下刚刚的埋点需求,上报 click_favorite 埋点,复杂度在于上报埋点的对象(列表卡片、详情页底部操作栏),为了埋点需要从其他对象(频道、底 Tab、前面的页面)获取埋点参数。
卡片需要关注自己所在的底 Tab、频道,详情页需要关注自己的来源页面,这显然违反了“关注点分离”的原则。如果我们让每个对象仅关注自己的信息,是否可行?
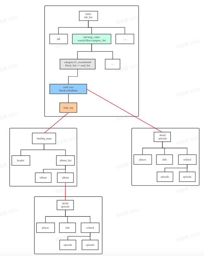
埋点与视图层级的关系
我们回想下列表页的视图层级
是不是会发现所需的埋点参数恰好就分布在视图树的责任链中?
没错,聪明的你已经想到了,我们在收藏按钮被点击时,只需要从收藏按钮的节点按照卡片 -> 推荐频道 -> 放映厅Tab的顺序向上找,就能够拿到所有需要的参数了。既然这个上下级关系(责任链)已经客观存在,我们为什么还需要层层透传埋点,直接利用这个关系不就好了吗?
埋点与页面跳转链路的关系
来源类埋点参数定义,常见的有 from_page、click_position 等,需要在跳转的过程中,从前序页面,传递到后序页面,同时会有些映射规则,比如前序页面的 page_name 到了后序页面,上报 from_page。
那么页面的跳转链路是什么样的呢?我们回想下,跳转到详情页,有很多种路径,比如下面的 2 种:
上面是直接从推荐列表页进详情页:推荐列表 => 详情页
下面是从推荐列表页,点击标签进入选集页,再从选集页进入详情页:推荐列表 => 选集 => 详情页
可以看出页面的跳转链路,逻辑上也是一个树状结构。如果我们结合前面说到的页面内视图层级,把两个树放在一起,会是下面的样子:
是不是发现,我们需要的埋点上下文参数,理论上都可以通过节点的关系找到?
解决问题
有了前面的讨论,我们来看一下怎么把这个问题,抽象成一个框架。
1. ITrackModel
ITrackModel 很简单,这个接口定义了能够填充埋点参数的对象,只要实现了这个接口,就可以在埋点上报的时候添加参数
interface ITrackModel {
fun fillTrackParams(trackParams: TrackParams)
}
2. ITrackNode
ITrackModel 只是定义了填充参数的职责,ITrackModel 对象之间并没有关联,怎么找到所有的 ITrackModel,让它们填充自己的埋点参数呢?在此基础上,我们定义了 ITrackNode 接口
interface ITrackNode: ITrackModel {
fun parentTrackNode(): ITrackNode?
fun referrerTrackNode(): ITrackNode?
}
ITrackModel 继承了 ITrackModel,除了有填充埋点参数的能力外,还会指向父节点和来源节点。
- parentTrackNode:指向父节点,通过它可以建立一个页面内的责任链,在一个页面内,根节点通常是页面的顶层容器,例如 Android 的 Activity
- referrerTrackNode:指向来源节点,通过它可以建立用户跳转的逻辑链路,在用户使用 App 的一个会话中,来源链路根节点通常指启动页面(也可以由 Push、DeepLink 的启动参数构造虚拟的 referrer 节点)
3. 建立页面上下级责任链
定义了 ITrackModel 和 ITrackNode,接下来就是实现每个节点,并且将这些节点连起来。
最通用的方式,是直接实现 ITrackNode,例如在列表场景中,我们可以建立 ViewHolder -> Adapter -> Fragment 的责任链
// 放映厅Tab
class CinemaTabFragment: ITrackNode {
override fun parentTrackNode(): ITrackNode {
return activity as ITrackNode
}
override fun fillTrackParams(trackParams: TrackParams) {
trackParams.putIfNull("tab\_name", "long\_video")
}
}
// 频道Fragment
class VideoChannelFragment: ITrackNode {
override fun parentTrackNode(): ITrackNode {
return parentFragment as ITrackNode
}
override fun fillTrackParams(trackParams: TrackParams) {
trackParams.putIfNull("channel\_name", "lvideo\_recommend")
trackParams.putIfNull("page\_name", "feed")
}
}
// 列表Adapter,这一层没有参数,只是作为中间节点,连接卡片ViewHolder和频道Fragment
class VideoChannelAdapter(private val parent: ITrackNode): ITrackNode {
override fun parentTrackNode(): ITrackNode {
return fragment as ITrackNode
}
}
// 卡片ViewHolder
class VideoViewHolder(private val parent: ITrackNode, val view: View) : ITrackNode {
var videoInfo
override fun parentTrackNode(): ITrackNode {
return parentFragment as ITrackNode
}
override fun fillTrackParams(trackParams: TrackParams) {
trackParams.putIfNull("video\_id", videoInfo.id)
trackParams.putIfNull("video\_type", videoInfo.type)
}
fun clickFavorite() {
// 使用ITrackNode.onEvent上报埋点,会从当前节点开始向上收集埋点参数
this.onEvent("click\_favorite")
}
}
这样,我们就建立起了列表页的上下级责任链,我们可以看到埋点参数都在对应的节点添加了,而不需要再从上级层层传入,上报埋点的代码变得非常简单。
直接实现 ITrackNode 的方式,特别适合 Fragment、Adapter、ViewHolder 等需要我们自定义的类,他们在视图构建中的作用是将视图拆分层级,更好的管理局部的视图、数据和逻辑。然而,我们发现这种方式需要实现每一个节点,并且手动建立节点之间的联系,使用起来还是挺麻烦的。
大部分情况下,我们发现上下级责任链的关系,和视图层级的关系是一致的,而系统已经为我们建立了视图树 ViewTree,那么我们可以利用 ViewTree,来建立上下级责任链。其中 ViewTree 上的每一个 View,只需要实现 ITrackModel 的能力,就可以负责填充埋点参数。
我们利用 View.setTag 可以存放任意对象的特性,为 View 增加了扩展属性
/**
* 设置View的TrackModel
*/
var View.trackModel: ITrackModel?
get() = this.getTag(TAG_ID_TRACK_MODEL) as? ITrackModel
set(value) {
this.setTag(TAG_ID_TRACK_MODEL, value)
}
上面的例子,可以换一种实现方式:
// 放映厅Tab
class CinemaTabFragment: ITrackModel {
override fun fillTrackParams(trackParams: TrackParams) {
trackParams.putIfNull("tab\_name", "long\_video")
}
override fun onViewCreated(view: View) {
// 放映厅Tab根视图,ITrackModel由Fragment实现
view.trackModel = this
}
}
// 频道Fragment
class VideoChannelFragment: ITrackModel {
override fun fillTrackParams(trackParams: TrackParams) {
trackParams.putIfNull("channel\_name", "lvideo\_recommend")
trackParams.putIfNull("page\_name", "feed")
}
override fun onViewCreated(view: View) {
// 频道根视图,ITrackModel由Fragment实现
view.trackModel = this
}
}
// 卡片ViewHolder
class VideoViewHolder(val view: View) : ITrackModel {
var videoInfo
fun bind(videoInfo: VideoInfo) {
this.videoInfo = videoInfo
this.itemView.trackModel = this
}
override fun fillTrackParams(trackParams: TrackParams) {
trackParams.putIfNull("video\_id", videoInfo.id)
trackParams.putIfNull("video\_type", videoInfo.type)
}
fun clickFavorite() {
// 使用View.trackEvent上报埋点,会从当前View开始向上收集埋点参数
itemView.trackEvent("click\_favorite")
}
}
可以看到,利用 ViewTree,为 View 添加 trackModel 的方式,不需要再实现 ITrackNode,手动建立上下级关系。由于 ViewTree 的存在,即便是层级很深的子视图,也可以直接作为埋点节点来使用,而不需要再经过中间的桥接节点。
直接在自定义类实现 ITrackNode,和为 View 添加 ITrackModel,这两种方式可以组合在一起使用。理想的页面上下级链路是这样的,实现 ITrackNode 作为上层节点,更加方便组织逻辑关系复杂的子视图,如首页频道等;层级较深的节点直接利用 ViewTree,方便向上搜索责任链。
4. 建立页面来源责任链
建立来源责任链的建立,指的是页面跳转过程中,将跳转前的节点/上下文参数传递给跳转后的页面,作为后者的来源节点(referrerTrackNode)。
我们利用跳转 Intent 携带来源节点信息:
// 设置当前跳转的来源节点
class VideoViewHolder {
fun clickJumpDetail() {
// 设置跳转的来源节点是当前节点
intent.setReferrerTrackNode(this)
startActivity(intent)
}
}
在跳转后的页面,只需要从 intent 再取出来就可以了
class VideoDetailActivity {
override fun referrerTrackNode(): ITrackNode {
return intent.getReferrerTrackNode()
}
}
值得注意的是,逻辑上应该直接使用当前节点的引用作为下个页面的 referrerTrackNode,但实际使用中,可能会有内存泄漏、链路过于复杂的问题,所以在 setReferrerTrackNode 的时候,我们制作了当前节点的快照,把当前节点的上下文参数都添加进了 Map,传递给下个页面的实际上是这个快照节点。
完成了来源节点的传递,在下个页面怎么使用呢?最简单的是直接把来源节点的所有参数,添加进埋点中,但我们的埋点需求常常会需要一些转换规则,比如:
- 上个页面的 category_name,跳转后上报 parent_category_name
- 上个页面的 page_name,跳转后上报 from_page
因此我们定义了 IPageTrackNode,用来做页面级别的埋点处理
interface IPageTrackNode: ITrackNode {
fun referrerKeyMap(): Map<String, String>
}
通常会由页面的 Activity 实现 IPageTrackNode
class VideoDetailActivity: IPageTrackNode {
var videoInfo
// 定义来源参数映射
override fun referrerKeyMap(): Map<String, String> {
return mapOf(
"page\_name" to "from\_page",
"channel\_name" to "from\_channel\_name",
"tab\_name" to "from\_tab\_name"
)
}
override fun fillTrackParams(trackParams: TrackParams) {
trackParams.putIfNull("video\_id", videoInfo.id)
trackParams.putIfNull("video\_type", videoInfo.type)
trackParams.putIfNull("page\_name", "detail")
}
}
class BottomActionBar {
fun clickFavorite() {
// 上报埋点的时候,直接从当前节点往上收集埋点参数
trackEvent("click\_favorite")
}
}
可以看到这样一来,在详情页上报 click_favorite 埋点也变得简单了。
5. 埋点参数的收集
前面说明了如何建立页面上下级责任链和来源责任链。上报埋点的时候,按照下面的流程,顺着责任链收集埋点参数:
6. 埋点线索:TrackThread
按照前面的内容,我们已经可以建立用户使用整个 App 的过程中,所有上下文的责任链关系,理论上可以上报任意需要的上下文参数。然而实际业务的埋点需求中,还有一类更复杂的场景,需要在多个节点/页面间共享埋点参数。例如西瓜视频创作过程的埋点:
- tab_name:进入创作场景的来源,在一次创作过程中,所有埋点都需要带上这个信息
- is_record/is_cut:是否使用过拍摄、剪辑功能,可能在创作过程中发生变化,在创作过程的任意节点上,需要读写这些参数
以前这类埋点基本会通过单例来维护,单例的话就会遇到前面“单例传参”部分讲到的问题,而我们发现在整个页面上下级和来源责任链都已经建立的情况下,页面的之间的关联不就可以方便地共享参数吗?在一个打开的页面上添加参数,并且共享到后续的页面,参数的生命周期和页面的生命周期绑定,用户离开这个页面后自动消失,不用担心清除和覆盖的问题。
因此我们引入埋点线索(TrackThread)的定义,任意起始节点都可以初始化一个 TrackThread,TrackThread 上能够存放各种类型的 TrackModel,在后续的所有关联节点中,都能够通过已经建立的责任链,访问到 Thread 进行读写。通过任意节点上报埋点,可以指定需要添加哪些 TrackModel 的埋点参数。
//实现ITrackModel接口
class RecordInfo : ITrackModel {
var isRecord = false
override fun fillTrackParams(params: TrackParams) {
params.put("is\_record", isRecord.toYesOrNo())
}
}
// 在某个合适的时机,比如进入拍摄页面,开启埋点thread,添加TrackModel
node.startTrackThread().putTrackModel(RecordInfo())
// 任意节点上更新thread
node.trackThread?.getTrackModel(RecordInfo::class.java).isRecord = true
// 上报埋点
view.newTrackEvent("click\_publish") // 通过newTrackEvent创建Event实例
.with(RecordInfo::class.java) // 声明需要上报TrackThread中的RecordInfo
.emit() // 最终计算并上报埋点
埋点线索适合用于具有会话特性的流程中,方便在流程中共享参数,常见的还有登录、注册的流程,订单创建流程等。
总结
至此,我们基于责任链的埋点开发框架已经差不多介绍完了,从上面的内容可以看出,这个框架更多是约定了一套责任链的协议,通过责任链的存在,方便埋点参数的收集上报。当然我们为了方便使用,也使用到很多语言特性来简化框架的 API,比如通过接口默认实现,Fragment 的父节点默认指向 Activity,通过扩展函数,让 View 可以直接添加 TrackModel 和上报埋点,但这些都不影响协议原本的内涵。
总结下这个方案的优势和问题:
优势
- 埋点需求对原有的功能代码侵入性小,只需实现 ITrackNode 接口建立链路,或者直接使用 ViewTree 的责任链,就可以达到跨层级传参的目的,传参复杂度大大降低,减少代码量和人力成本
- 各个节点不再需要关注其他节点的埋点参数,只需要负责填充自己的参数即可,做到“关注点分离”,同时还能够让每个节点的参数得到复用,无需反复添加同样的参数,理想情况下,一个场景的一个新增参数,只需在相关节点上添加一处,即可做到所有的子节点都能收集到
问题
- 理解成本,就像前端同学使用 React 一样,不可避免地有一些学习成本;同时还需要和数据分析师约定好埋点规范,只有在良好的规范下,埋点框架才能发挥更好的作用
- 无法通过类、参数定义等方式,强制约束埋点参数列表,新来的开发同学做新需求时,可能不知道该传哪些参数
重构现有埋点的建议
一些场景已经有大量埋点逻辑,无法短时间全部改掉。主要原因是因为埋点往往没有“边界”:埋点需要大量的“上下文”与“来源”参数,而我们已经在实践中发现,这些参数是埋点错综复杂的主要原因。
举 2 个例子:进入个人主页埋点(enter_pgc)和点击关注埋点(rt_follow),开发面临的情况是进入个人主页的入口有 100+处,关注组件被引用的场景有 58 处。短时间要修改全部来源参数和上下文参数的传递方式,开发和测试成本很大,一次迭代基本不可能完成。
因此我们建议弄清埋点的“边界”,在此基础上控制每一次重构的影响范围。
重构通用业务组件
通用业务组件指的是像“关注按钮”或者“关注操作”这种有特定业务逻辑、大量使用于各种业务场景的下沉组件。这类组件往往有特定的埋点要求,触发埋点本身不是很复杂的事情,复杂的是怎么获取到触发事件时的上下文信息。对于此类组件,建议:
- 保留新旧两种埋点传参的接口
- 在老接口中对埋点参数进行封装,转发到新接口执行实际的逻辑,同时对老接口标注@Deprecated
- 未来逐步替换到新接口上
重构一个页面的结构
重构一个页面时,期望可以把各个层级定义成 TrackNode 节点,构建完整的责任链。但是一个页面结构中,常常使用了大量其他模块的组件或者功能,而依赖的这些模块还没完成埋点重构。因此重构时依赖到其他模块/组件的情况,建议:
- 对当前模块内的部分构建责任链
- 不改变其他模块的接口,涉及到这些模块埋点参数传递的,在传参的节点上,获取节点的埋点参数,使用老的方式传参
重构一个页面的来源传参方式
一个页面的来源参数,外部可能通过很多种方式,如 Intent、单例等传递过来。为了让页面内责任链上的每个节点,都能够获取到来源的参数,同时兼容外部新老传参的方式,建议:
- 当前页面改造成新的获取来源参数的方式,同时支持按照老的传参方式读取来源参数,需要时可在页面初始化的时机 Mock 一个 referrerTrackNode
- 外部跳转逐步切换到新的来源参数传参方式
加入我们
欢迎加入字节跳动西瓜视频客户端团队,我们专注于西瓜视频 App 的开发和基础技术建设,在客户端架构、性能、稳定性、编译构建、研发工具等方向都有投入。如果你也想一起攻克技术难题,迎接更大的技术挑战,欢迎加入我们!
西瓜视频客户端团队正在热招 Android、iOS 架构师和研发工程师,最 Nice 的工作氛围和成长机会,各种福利各种机遇,在北京、杭州、上海三地均有职位,欢迎投递简历!联系邮箱: liaojinxing@bytedance.com ;邮件标题: 姓名-工作年限-西瓜-Android/iOS/基础技术 。
点个在看杀个 Bug ❤
