动手点关注 干货不迷路 👇
在软件架构领域,框架的功能类似于基础设施服务,是为实现某个业界标准而形成的组件规范。简单理解,框架就是制定一套规范或者规则,开发同学在该规范或者规则下工作。本文通过剖析框架实体 ServiceKit/Adapter ,来窥探其底层结构和架构设计。
随着抖音业务的发展,为保障整体工程演进和迭代计划的高效运行,体系化建设已加速提上日程,Codebase(可通称为产物)融合是其中项目之一。该项目主要为开发同学提供底层复用能力、增强研发团队效能,致力于帮助开发同学轻松高效地研发、管理代码。
Codebase 融合过程中,技术团队在各个业务线方向进行着差异化探索;演进路程上,业务线间耦合越来越强,开发同学迫切需要一套解决方案来做差异化代码隔离。如下图抖音与抖音极速版模块差异所示。
回顾痛点,在过往的开发中,开发者们一般使用宏隔离( isLite or isPad )来区分不同产物之间的差异,但这种方式严重破坏了整个抖音工程的架构体系,以下从几个维度分析。
- 研发效率:需要支持不同宏变量进行 lint ,有重复 lint ,单个组件很难区分项目控制二进制发版频率,二进制需要频繁更新,宏会导致很多混编二进制,影响编译效率,如果以单个文件作为编译缓存单元,宏隔离也会降低编译缓存命中率。
- 可扩展性:扩展性差,缺乏动态能力和插件能力,添加新功能和修改原有功能会导致类实现的代码急剧膨胀。
- 圈复杂度:宏隔离的代码分散,修改和重构成本高。
- 组件粒度:无法支持项目间差异业务独立成组件,背离高内聚、低耦合原则。
我们的目标愿景是要做一套符合抖音工程架构体系,具备高效、通用、便捷能力的框架规范,让开发同学在标准规则下进行编码工作。
启蒙图纸
启蒙设计是着手做事之前的抽象意识,如下图,在多个产物的研发环境下,将共同代码能高效的复用,差异性代码优雅的隔离开。
为了帮助新同学快速入手架构框架,笔者在做此框架 Swift 建设的过程中,基于近段时间经历的几个项目经验,总结出了一套系统性的脑图,下面和大家分享下框架系统化的全景。
框架全景思维
内容较多,但是全景思维还是想要在这里提一下,说不定在哪个阶段上给你灵感;建议从树的根节点出发,选择性的去了解它;如想大致了解,只用进入到 3 层左右,如想深入了解,请走到叶子节点(为了不影响阅读体验,更加细节的节点已经被裁剪掉)。
基于上述框架系统化的思路铺开,整个篇章会先介绍一些设计思想,再进行性能等相关的技术细节。由于篇幅有限,我们将精简出我们认为比较重要的技术点进行重点讲解。
设计思想
适配器模式
在设计模式中,适配器模式 (adapter pattern)有时候也称包装样式或者包装。将一个类的接口转接成用户所期待的。一个适配使得因接口不兼容而不能在一起工作的类能在一起工作,做法是将类自己的接口包裹在一个已存在的类中。
—— 维基 百科 适配器模式
开发同学不用关心各个模块的复杂度、业务的逻辑性、是选择类对象还是实例对象、如何初始化各自单元等,仅需要基于包装好的适配器来做各自的任务调度,类似于万能充电器( 90 后同学时代的产物 :> ),无需关注电池是华为的,还是 OPPO 的,即插即用。
注册与发现
服务注册 - 服务发现思想
- 服务演进
下面三个图简单描述了 web 服务时代从传统服务到微服务时代的历程(传统服务 -> 并发服务 -> 分布式微服务),大家感兴趣可以了解下,这里不过多介绍。
- 微服务
微服务是一种以业务功能为主的服务设计概念,每一个服务都具有自主运行的业务功能,对外开放不受语言限制的 API ,应用程序则是由一个或多个微服务组成。
—— 维基百科,微服务
简单了解微服务后,以服务角度来看,多个 Target 产物根据各业务模块可划分为多个 Adapter 服务,搭配绑定多个适配器协议,这样能达成一对多效果。
我们深入性的介绍下内部设计思路。在使用阶段,一个主类可以向多个适配器类发送消息;在注册过程,一个适配器类可以绑定到多个适配器协议,并且满足两种场景:一是多产物必须实现的接口,可以放在一个公共的协议上,二是单个产物必须实现的接口放在独立的协议上,公共协议 + 独立协议可以进行组合,由同一个有上下文关联的适配器类来实现。
提到微服务,我们不得不了解下两个概念,服务注册与发现。
服务注册
- 服务注册:是将提供某个服务的模块信息注册到一个公共的组件上去。(如下示例代码更加容易理解)
//服务注册
ServiceKit.register(AModuleServer);
服务发现
- 服务发现:是指使用一个注册中心来记录分布式系统中的全部服务的信息,以便其他服务能够快速的找到这些已注册的服务;不管是服务新增和服务删减都能实现自动发现。(如下示例代码更加容易理解)
//服务发现
ServiceKit.get(AModuleServer);
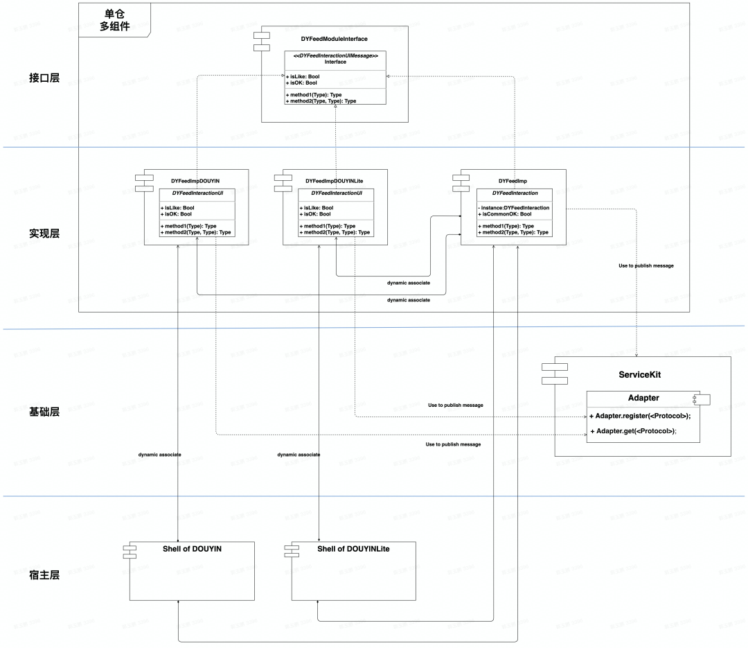
进阶图纸
- 蓝色框 :抖音 Target
- 黑色框 :抖音极速版 Target
- aXXXDOUYINAdapter :是 XXXDOUYINAdapterImpl 的服务实例。
- XXXDOUYINAdapterImpl :是订阅者,发布者是持有 XXXDOUYINAdapterImpl 实例 XXXDOUYINAdapter 的主类。
- **<
XXXDOUYINAdapter** :面向协议编程,抽象 Protocol 接口,抽离各自差异性、公共性代码的接口。
上图再一步概括了整个项目背景(抖音、抖音极速版的两套代码,有重复也有差异,如何将重复的代码继续共用,并且将差异性的代码隔离到各自的Target产物中,不再耦合)、我们要做的过程(通过适配器模式来做任务调度,面向协议编程,抽离共用、差异性的代码为接口形式,在各自Target中,实现各自的协议Impl),以及达成的结果(通过便利性脚手架、辅助工具能让使用者低成本学习和理解,容易上手操作)。
关系图纸
工程视角
从抖音现有工程架构视角,了解设计。
流程实战
接下来我们进行下流程性实战演练。
代码实战中,订阅类在 App 内存创建一个实例,订阅者的生命周期由所有关联的发布者决定,比如多个控制器汇总埋点逻辑到一个加工者, 或比如一个父控制器对应多个子控制器。
技术细节
上述了解设计性图纸之后,我们深入浅出的剖析内部技术细节。
编译插拔
常规思路下,注册会放到 App 启动阶段,但这样做容易拖缓 App 的启动速度。要想做到在最早的时机注册但又不影响启动速度,需要基于编译器特性:__attribute__((section("name"))) 实现,通过 attribute 指令,编译时期写在 .data 段,然后在运行时期读出来。下图介绍编译注解的简单流程。
代码示例
__attribute((used, section(_DY_SEGMENT "," _DY_MSG_ASSOCIATE_SUBSCRIBER_SECTION ))) static _dy_message_pair _DY_MSG_UNIQUE_VAR = \
{\
&_DY_MSG_ASSOCIATE_PROTOCOL_METHOD(INDEX),\
&_DY_MSG_ASSOCIATE_LOGIC_METHOD,\
};
利用上述编译注解的能力,搭配协议反射,就能达到在使用的时候,get 协议进而读取到存储在 .data 段中的内存地址来加载,这个能力也称为懒加载。
支持切面
核心思路如下(伪代码),在注册阶段暴露出代码块模型,可以在块中做类似 AB 的逻辑切面。
isABTest = YES;
Register {
if (isABTest) {
return <ObjectABProtocol>ObjectA.new;
} else {
return <ObjectABProtocol>ObjectB.new;
}
}
循环引用
为了防止 subscriber 与 publisher 在 block 使用 或者 主类与适配器的关联 情况下导致循环引用,适配器底层运用了 NSProxy 来实现。如以下的 case 无需关心内存不释放问题。
- 场景例一
@implementation DYAudioViewForDOUYIN
RegisterAdapters(DYFeedInteractionControllerPrivateProtocol,DYFeedContaineAudioAdapter) {
if (GET_AB_TEST_CASE(enableAutoPlay)) {
return nil;
} else {
return [[DYAudioViewForDOUYIN alloc] init];
}
}
- (void)stopAudio:(BOOL)immediate
{
[[self weakTarget] refresh:^{
[[self weakTarget] refresh];
[self stop];
}];
}
- (void)stop
{
//do something
....
}
@end
- 场景例二
@implementation DYFeedContainer
GetAdapters(DYFeedContaineAudioAdapter,DYFeedContaineVideoAdapter, DYFeedModuleConfig)
- (void)stopPlay
{
id <DYFeedContaineVideoAdapter> adapter = [self DYFeedContaineVideoAdapter];
[[self DYFeedContaineVideoAdapter] stopVideo:^{
[adapter refreshView];
}];
self.myBlock = ^(){
[adapter refreshView];
};
}
@end
绑定关联
绑定关联共分为两部分,强关联与弱关联。
- 强关联:将各适配器强绑定关联在主类上,这样能实现适配器的生命周期跟随主类自动释放,在使用适配器对象时让内存持续处于最优状态。
- 弱关联:将主类弱关联在适配器上,这样能实现在隔离出来的附属类中,通过 Key ( self = 适配器)拿到主类,达到反向通信的效果。
多语言适配
Swift 环境下不能在注册阶段友好的使用 attribute 编译指令,去自定义段能力,要想高性能的使用懒注册能力只能另辟蹊径。
将注册代码块直接放到 MachO 文件中的代码区,通过继承协议 SwiftAdapter ,实现层实现 + (id
)lazyRegister 类方法,runtime 的 Api 映射出 A 类对象,在服务发现的阶段来调用 A 类方法代码,这样能解决“懒注册”问题;然后改造底层框架,控制内部保证只会初始化一次,用户视角无需关心。
E.g.
class ModuleADouYinLiteAdapter: NSObject,SwiftAdapterProtocol {
class func lazyRegister() -> NSObjectProtocol {
return ModuleADouYinLiteAdapter.init()
}
}
便利脚手架
在各语言环境对服务发现与注册接口制造脚手架,使其用起来更加简便。
- Objective - C 宏
接口均用宏来封装。
//服务注册
RegisterAdapters(ModuleDouYinLiteAdapter) {
return ModuleDouYinLiteAdapter.new;
}
//服务发现
GetAdapters(ModuleDouYinLiteAdapter)
- Swift Protocol 扩展
Swift 环境下不能友好的使用宏封装,此时我们可以通过对 Protocol 进行扩展,以达到封装效果。
//服务注册
class func lazyRegister() -> NSObjectProtocol,ModuleDouYinLiteAdapterProtocol {
return ModuleDouYinLiteAdapter.init()
}
//服务发现
Protocol.getAdapter(self,ModuleDouYinLiteAdapterProtocol.self)
OC编码
共有接口差异代码情景
服务注册
服务发现
Swift编码
独有接口差异代码情景
服务注册
- 前置抽象协议接口,懒注册,支持切面。
- 支持在各个 Adapter 实现层中获取 WeakTarget (主类)。
服务发现
就如很多人都喜欢玩的网游地下城与勇士( DNF ),辅助工具“连发”(顾名思义,连续发动,可以联想到传统单发步枪与自动步枪的区别)不仅让玩家节省了不少的按键成本,而且在连招上增强了打击节奏感。同样的道理,我们推荐使用 Xcode 自定义模板工具编程,让使用者减少打出代码的时间成本,在开发中更加聚焦处理编码逻辑。
为让开发同学更加规范使用,我们在代码静态检查阶段进行代码的拦截矫正,同时基于现状列一下几个 Badcase 。
场景例一
- 只进行了分支判断逻辑隔离,没做到代码隔离,这样会将判断逻辑带到主类,使让包大小增加。
// E.g. 错误示例
- (void)masterFunction {
if ([self DYFeedAModuleLiteAdapter]) {
// lite code
} else {
// douyin or other Target code
}
}
//--------------------------------------------------------------------------
//E.g.正确示例
- (void)masterFunction {
[[self DYFeedAModuleAdapter] runFunction];
}
//各自Target实现runFunction协议方法
//in douyin
- (void)runFunction {
// code
}
//in Lite
- (void)runFunction {
// code
}
场景例二
- 在同一个产物内,一个协议被多个类实现( Debug 环境编译阶段会通过断言进行第一次拦截)。
// E.g. 错误示例( douyin targer)
@interface AModuleAdapter<AModuleAdapter>
@interface BModuleAdapter<AModuleAdapter>
//E.g.正确示例(douyin targer)
@interface AModuleAdapter<AModuleAdapter>
@interface BModuleAdapter<BModuleAdapter>
场景例三
- Adapter 方法在不同产品线下可能返回空值,如果想拿 Adapter 做 一些逻辑编码,需要提前判断是否为空。
// E.g. 错误示例
- (DYAModuleFeedType)getType {
return [[self DYModuleAdapter] checkType];
}
//E.g.正确示例
- (DYAModuleFeedType)getType {
return [self DYModuleAdapter] ? [[self DYModuleAdapter] checkType]:/* 兜底逻辑 */;
}
目前为止,多产物适配器框架实体 Adapter 已经在抖音数个平台业务线中批量使用,大部分 OC 业务场景均已覆盖,而且 Swift 场景能力也已建设完毕,框架母体 ServiceKit 已接入 20 + 个 App 。
稳扎稳打
对于核心框架,我们写出的也许只有一行代码,但是会有几百万行甚至上千万行代码会经过它,一定要慎重思考。
加入我们
我们是负责抖音客户端基础能力研发和新技术探索的团队。我们在工程/业务架构,研发工具,研发平台,编译系统等方向深耕,支撑业务快速迭代的同时,保证超大规模团队的研发效能和工程质量。在性能/稳定性/高可用等方面不断探索,努力为全球数亿用户提供最极致的基础体验。同时也在推进 Swift/SwiftUI/端智能/自动化等技术在复杂工程中的落地,为研发提供最前沿的开发体验。细节介绍可以参考:简聊抖音iOS基础技术有哪些岗位适合你。
