点击上方👆蓝字关注我们!
新品上市是一场跨部门的接力赛——市场要调研、营销要策略、投放要预算、公关要物料、项目经理要拉齐所有人。传统流程中,每个环节都要开会对齐、反复传文件、来回改方案,一套流程跑下来,少则一两周,多则一个月。
但现在,借助豆包大模型 2.0 (Doubao-Seed-2.0) 和 ArkClaw ,你可以把整个新品 GTM 流程压缩到一个飞书群聊里完成。项目经理、产品营销、投放经理、公关负责人,每个人只需在群里 @ 一下 ArkClaw,它就能自动调研、写报告、出策略、做预算、改表格、生成 PPT、约会议——全程无需切换工具,所有产出自动串联 。
在 AI 创新巡展的实操演示中,我们完整展示了这套工作流。下面为你拆解从配置 ArkClaw 到完成 7 个关键步骤 的全流程,看看豆包大模型 2.0 与 ArkClaw 是如何让多人协作变得如此丝滑的。
准备工作:搭建你的协同办公助手
在正式开始之前,我们需要在 ArkClaw 中创建一个专属的营销协作助手,并赋予它操作飞书的完整能力。
1. 创建与模型设置
-
访问 ArkClaw 控制台,点击【创建 Claw】并选择高级版。
-
在右上角配置界面,选择 Seed 2.0 Pro 模型,确保底层具备强大的推理和多工具编排能力。
2. 生成 ArkClaw 的配置和协同办公需要的 Skill
在 Trae 中输入以下提示词:
首先你需要先了解ArkClaw(OpenClaw) 是什么,以及Skill创建的规则。
# 分析办公协调场景:
1. 市场调查,收集竞品信息
2. 一键建群拉人;
3. 提炼卖点与策略;
4. 生成投放预算;
5. 一句话自动修改文档、表格;
6. 生成发布会PPT;
7. 预约会议与定时提醒
# 我需要生成ArkClaw需要的配置和Skill:
1. ArkClaw配置: AGENTS.md 、 SOUL.md、IDENTITY.md ,你要先检索关于Openclaw 中这三个文件的作用,再设计这三个文件内容。
2. 场景中涉及到的Skill:
- 联网搜索(byted-web-search)、飞书相关的Skill 我会单独安装,不用考虑;
- 市场调研与竞品分析Skill。支持两阶段调用:第一阶段拆解用户意图并提取搜索关键词;第二阶段根据搜索结果生成结构化调研报告。当用户需要市场调研、竞品分析、行业分析时调用此Skill。
- 企业知识库。包含公司基本信息、品牌定位、完整产品线、新品详细参数和竞争定位。当需要获取公司或产品信息时调用此Skill。
- 产品差异化分析与发布策略生成Skill。基于市场调研数据和公司产品信息,提炼产品差异化卖点,生成完整的发布与销售策略文档。当需要产品定位分析、卖点提炼、GTM策略制定时调用此Skill。
- 线上投放计划与预算分配Skill。根据销售策略生成详细的渠道投放计划,输出为结构化Excel表格。支持预算调整和渠道重新分配。当需要制定投放计划、分配预算、生成投放Excel时调用此Skill。
- 产品发布会PPT生成Skill。第一步:基于产品信息、差异化卖点和销售策略,分析生成PPT大纲,@提出需求的人确认。第二步:确认后生成实际PPTX文件并上传至飞书云空间。当需要生成产品发布会PPT、演示文稿时调用此Skill。
在你完成后,我会自己把这些Skill和相关配置部署到ArkClaw中
在执行完成后,会生成协同办公场景下 ArkClaw 需要的 AGENTS.md、SOUL.md、IDENTITY.md,以及相关的 Skill,这里可以根据公司情况进行修改。
生成完成后,把上面生成的内容上传到 ArkClaw 的网盘,在终端里替换原有 AGENTS.md、SOUL.md、IDENTITY.md(位置在 /root/.openclaw/workspace), 拷贝生成的 Skill 到 /root/.openclaw/workspace/skills 下面。
3. 安装必要技能
在对话框中让 ArkClaw 安装以下技能:
-
联网搜索技能: 用于市场调研和竞品分析。在对话框中输入:
安装火山引擎搜索技能,npx skills add https://skills.volces.com/skills/bytedance/agentkit-samples -s byted-web-search --agent openclaw
获取 API Key 并回传:访问【火山引擎控制台-联网搜索 API】,创建 API Key,将 Key 通过对话框回传给 ArkClaw,完成配置验证。火山引擎控制台链接:
https://console.volcengine.com/search-infinity/api-key
-
飞书官方插件: 用于文档创建/修改、建群、会议预约等全套飞书操作。在对话框中输入:
帮我安装 https://github.com/larksuite/cli
4. 连接到飞书群聊
-
在 ArkClaw 点击【消息渠道】,选择"飞书渠道-极速配对"。
-
使用手机飞书扫码确认,即可自动生成飞书机器人。
-
将机器人拉入项目群,所有人都可以在群里直接 @ 它下达指令。
准备就绪后,正式进入实战!
视频实战:7 步完成新品上市全流程
整个流程由 ArkClaw 调度,底层核心大脑是具备强大推理与多模态能力的豆包大模型 2.0 。以一款户外品牌新款碳纤维登山杖的首发上市为例,4 个角色在同一个群聊中协作完成全部工作。
Step 1:
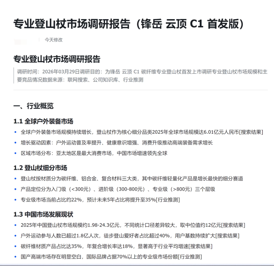
市场调研——一句话启动,自动交付报告
项目经理在群里说:"我们的新款碳纤维专业登山杖已完成研发,即将首发上市,请帮我调研目前专业登山杖的市场规模和主要竞品情况。"
ArkClaw 随即自动执行:调用公司产品信息 Skill 获取自家产品定位 → 调用联网搜索 Skill 检索行业数据 → 整合分析生成完整的市场调研报告 → 创建飞书文档写入报告并返回链接。
这一步充分体现了豆包大模型 2.0 执行靠谱、工具调用稳 的优势:它需要连续调用多个 Skill,拆解搜索意图、筛选有效信息、整合成结构化报告,整个过程一气呵成,不需要人工干预。
实操要点: 直接在群里输入调研需求即可,ArkClaw 会自动判断需要调用哪些工具,最终产出一份带链接的飞书文档。
Step 2:
一键建群拉人——30 秒组建项目团队
项目经理继续说:"报告很详细。请拉一个叫'新品 GTM 冲刺'的飞书群,把产品营销、投放经理、公关负责人拉进来,并把刚才的报告发到群里。"
ArkClaw 立刻创建群聊、拉入指定成员、并将调研报告同步至群内。从单聊无缝切换到多人协作场景,所有人即刻获得相同的信息起点。
实操要点: 告诉 ArkClaw 群名和要拉的人,它会自动完成建群、拉人、发文档三步操作。
Step 3:
提炼卖点与策略——基于报告自动推导
场景切换到产品营销经理。她在群里 @ArkClaw:"基于上面这份市场调研报告,结合我们公司的品牌定位,帮我提炼新品差异化卖点,并输出发布与销售策略。"
ArkClaw 先读取之前生成的调研报告,再调用公司信息 Skill 获取品牌定位,最终输出差异化卖点分析(如"极轻量化""抗雪地高压")和配套的销售策略文档。
这里体现了豆包大模型 2.0 领先的推理与规划能力 :它不是简单地复述报告内容,而是将外部市场数据与内部品牌定位交叉分析,推导出有商业逻辑的策略结论。
实操要点: 注意 Prompt 中"基于上面这份报告"的表述——ArkClaw 能够理解群聊上下文中的文档引用,无需重复粘贴。
Step 4:
生成投放预算——一句话出 Excel
投放经理接过话:"卖点很清晰。根据刚确定的销售策略,帮我制定一份具体的线上投放计划 Excel,预算 100 万。"
ArkClaw 读取上一步的策略文档,自动规划渠道分配(抖音、小红书等)、预估曝光量,生成结构化的投放计划 Excel 表格。
实操要点: ArkClaw 会根据策略中提到的目标人群和渠道偏好,自动分配预算权重,而不是简单平均分。
Step 5:
原表修改——复合指令精准执行
投放经理临时变卦:"策略有变,请把刚刚那份预算表的总预算砍到 80 万,直接更新原表格。"
这是一条典型的复合指令——数值约束(砍到 80 万)+ 逻辑约束(重新分配权重)+ 操作约束(直接更新原表格,不要新建)。ArkClaw 精准理解全部约束,在原 Excel 上完成修改并重新计算各渠道的预算和预估曝光量。
这一步是豆包大模型 2.0 复杂指令遵循能力 的集中展示:面对多约束叠加的自然语言指令,模型既不遗漏条件,也不过度发挥。
实操要点: 明确说"直接更新原表格",ArkClaw 就会在原文件上修改;如果不说,默认会新建副本。
Step 6:
生成发布会 PPT——跨文档自动提取
公关负责人说:"投放计划收到了,马上要办发布会。请提取我们的用户画像、差异化卖点和销售策略,帮我生成一份新品发布会 PPT。"
ArkClaw 回溯之前多个步骤的产出文档,提取关键信息,自动生成一份结构完整的发布会 PPT。
这一步体现了长链路上下文保持能力 :ArkClaw 需要回溯整个对话历史,从不同步骤的不同文档中精准提取所需信息,而不是让用户重新整理一遍素材。
实操要点: 无需告诉 ArkClaw 信息在哪个文档里,它会自动从群聊历史中找到对应的产出。
Step 7:
预约会议与定时提醒——自动化收尾
项目经理做最后收尾:"大家辛苦了。请创建一个下午 3 点的'新品发布冲刺会',拉取群内所有人。"
ArkClaw 自动获取群成员列表,创建飞书会议并发送日程邀请,同时设置会前定时提醒,确保每位参会人准时到场。
实操要点: ArkClaw 会自动识别"群内所有人"指的是当前群成员,无需逐一列出名字。
为什么这套工作流跑得通?Doubao-Seed-2.0 的能力支撑
看完整个流程你会发现,这不是 7 个独立的 AI 操作,而是一条环环相扣的链路——每一步的输入都依赖前一步的输出,任何一环断裂都会导致后续全部失败。
这正是豆包大模型 2.0 的核心价值所在:
长链路不崩。 7 个步骤跨越 4 个角色、调用十余个不同 Skill,模型始终保持对全局上下文的理解,不会在中途"忘掉"前面的产出或"搞混"不同角色的需求。
复杂指令不漏。 "基于上面的报告提炼卖点""预算砍到 80 万直接更新原表"——这些都是多约束叠加的自然语言指令,模型能精准拆解每一条约束并逐一执行。
工具调用不飘。 全程涉及联网搜索、文档创建/读取/修改、建群拉人、Excel 生成、PPT 生成、会议预约等多种工具,每次调用都稳定可靠,没有"调错工具"或"传错参数"的情况。
交互自然不僵。 面对不同角色的不同表述风格,ArkClaw 的回复始终得体——既有信息密度,又有协作意识,主动 @ 相关人查阅确认,像一个真正靠谱的项目协作者。
结语
跨部门协作从来都不是技术问题,而是信息流转和流程衔接的问题。豆包大模型 2.0 与 ArkClaw 的组合,把"调研 → 策略 → 预算 → 物料 → 会议"这条原本需要多人、多工具、多轮沟通才能跑通的链路,压缩到一个群聊里自动完成。
这并不意味着 AI 要替代任何一个角色——恰恰相反,每一步的决策权仍然在人手中(投放经理可以随时改预算、公关可以要求调整 PPT)。AI 做的,是把决策之间的执行成本降到最低。
如果你的团队也经常面对"开了无数次会还是对不齐"的困境,不妨试试这套基于 ArkClaw 的协同办公工作流,体验一下什么叫"一个群聊搞定所有事"。
关注公众号回复:ArkClaw 攻略 ,领取“养虾宝典”,开启 AI 进化之旅。
