文档备案控制台登录立即注册
首页
AI 大模型体验中心AI 大模型体验中心AI 大模型体验中心
动手实验室动手实验室动手实验室
Agent 评测集Agent 评测集Agent 评测集
AI 案例广场AI 案例广场AI 案例广场
火山杯大赛学习中心
社区
去发布
首页
AI 大模型体验中心AI 大模型体验中心AI 大模型体验中心
动手实验室动手实验室动手实验室
Agent 评测集Agent 评测集Agent 评测集
AI 案例广场AI 案例广场AI 案例广场
学习中心
社区
灿若星河
灿若星河
文章
专栏
问答
灿若星河
灿若星河
团队开发提速80%!MonkeyCode统一环境告别无效排错
AI人工智能开源语言
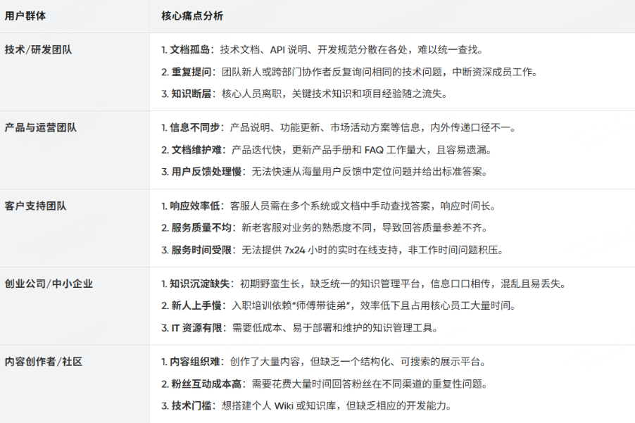
如果你是经常出差的全栈开发者,总会被本地运行环境、物理终端设备牢牢限制日常工作,各类棘手问题频繁出现。更换设备就得重新搭建本地编译运行环境,重装 IDE 编辑器、配置系统环境变量、调试第三方依赖库耗费大量时间,细微配置差错都要长时间排查,直接拖累项目迭代进度。外出通勤、异地办公时未携带主力开发主机,突发线上 BUG 修复、接口参数调整、业务逻辑改动等临时任务无法处理,极易延误工作、影响合作口碑。
1
1
0
0
灿若星河
灿若星河
新人入职5分钟上手!MonkeyCode一键同步团队环境,提升协作效率
AI人工智能语言
一、程序员深陷开发环境诸多烦恼身为后端开发者,绝大多数从业者都曾被繁杂的开发环境配置困扰,日常开发里几大普遍痛点屡屡让人耗费心力。更换办公设备就得全盘重新搭建开发环境,从各类运行环境、编译工具到数据库与中间件逐一安装调试,反复核对环境变量,耗费大半天甚至一整天时间,此前调试顺畅的项目,换设备后又要重头梳理,大量工作时间白白耗费在无效操作上。日常外出出差、通勤途中遇到紧急工作需求,手边没有电脑便无从
5
1
0
0
灿若星河
灿若星河
免费又能打!PandaWiki开源AI知识库,新手20分钟就能部署
AI人工智能开源
作为一名长期和知识库系统打交道的开发者,今天想和大家好好聊聊PandaWiki这款宝藏工具——它不是那种冷冰冰的技术产品,而是一款能真正帮我们省时间、提效率的开源AI知识库系统。不管你是想搭建个人技术博客、团队内部文档库,还是企业级FAQ,它都能轻松hold住,再搭配百智云BeeParser智能文档解析服务,更是能解决很多实际使用中的痛点,今天就从我的真实使用体验出发,和大家详细拆解它的功能、用法
29
0
0
0
灿若星河
灿若星河
无网不能写代码?救急!MonkeyCode离线插件,没网也能AI补全
AI人工智能开源低代码
每一个深耕研发一线的开发者,都藏着一本“内耗账本”:半天配环境、半天写代码,改个简单Bug要翻遍日志,忙来忙去却没成效,堪称竹篮打水——一场空;Code Review耗掉团队大半时间,赶版本时只能熬夜排队等任务;用云端AI工具怕代码泄露,用本地工具又受限于单任务瓶颈……我们试过Cursor、Copilot、通义灵码等无数辅助工具,却始终逃不过“只能补代码,不能解全忧”的局限——直到MonkeyCo
44
0
0
0
灿若星河
灿若星河
知识管理不踩雷,PandaWiki这波真的稳
AI人工智能开源
宝子们!有没有被传统Wiki的“死板格式”“难用检索”逼疯过? 写文档要切换格式、导资料乱成一团、查东西翻半天找不到……别慌!PandaWiki带着全新升级来救场啦!作为AI大模型驱动的开源知识库,这次咱们玩波大的——格式+内容双重焕新,主打一个“好用、好写、好查”,不管是技术大佬、职场打工人,还是小团队、个人创作者,都能轻松拿捏,彻底告别知识管理的烦恼~ 一、格式 新 突破 再也不用跟格式“死磕
53
0
0
0
灿若星河
灿若星河
团队效率up 亲测PandaWiki,每天多省1.5小时
AI人工智能开源
收藏夹堆成山,却找不到一篇能用的干货;云盘文档杂乱无章,检索一次要花半小时;团队知识分散流失,新人上手慢、老员工重复劳动……你是否也正被这些知识管理难题困住?在信息爆炸的当下,“囤积知识”早已不是难题,难的是让零散信息活起来、用起来,真正为个人成长、团队效率、业务增长赋能。而PandaWiki的出现,正是为了解决这一核心痛点——它不是一款普通的文档工具,而是集AI赋能、极简操作、多场景适配于一体的
19
0
0
0
灿若星河
灿若星河
企业数据管理场景:安全难保障,PandaWiki守护数据安全
AI人工智能开源
引言:当知识库沦为“数字垃圾场”,当零散资料难以转化为生产力,当传统工具陷入“难部署、低智能”的困境,我们亟需一款能让知识“活起来”的神器——PandaWiki,基于RAG检索增强生成技术、AI原生驱动的开源知识库系统,以轻量之姿打破桎梏,依托分布式架构与国产化适配能力,用智能之力重构知识管理的全新体验。痛点剖析:在这个信息过载的时代,我们总在疯狂囤积知识,却屡屡陷入“存而不用”的内耗:网盘里的P
30
0
0
0
灿若星河
灿若星河
团队文档版本混乱难统一 PandaWiki 在线编辑 + 发布管理轻松解决
AI人工智能开源
哈喽~今天用轻松易懂的教学氛围,带大家从头到尾吃透 PandaWiki  AI 原生开源知识库,不仅讲透核心用法、部署逻辑,还结合全新行业实操案例,顺带把BeeParser 智能解析能力怎么和 PandaWiki 搭配用,一次性给大家讲明白,新手也能跟着一步步落地。一、先搞懂:PandaWiki 到底是什么?很多小伙伴第一次接触会疑惑,它和普通文档工具、网盘文档有啥不一样?其实 PandaWiki
45
0
0
0
灿若星河
灿若星河
私有化部署+细粒度权限,PandaWiki守住技术团队敏感数据底线
AI人工智能开源
作为长期被文档分散、检索低效、新人上手慢、知识断层困扰的技术人,我试过不少 Wiki 与文档工具,直到上手PandaWiki—— 这款 AI 驱动的开源知识库,才真正解决了研发场景的核心痛点。它不是简单的文档托管,而是把AI 创作、AI 问答、AI 语义搜索深度嵌入全流程,私有化部署、轻量易维护,对中小团队极度友好。一、先讲清楚:PandaWiki 到底是什么?PandaWiki 是AI 大模型驱
93
0
0
0
灿若星河
灿若星河
出差党福音 MonkeyCode平板/手机就能开发,再也不被电脑绑架
AI人工智能语言
家人们谁懂啊!做后端开发5年,我曾被“配环境2小时、写代码10分钟”逼到崩溃,被PR Review排队熬到深夜,直到上手MonkeyCode,才算真正摆脱了这些无效内耗,今天不搞虚的,全程基于官方文档实测,结合3个新鲜热乎的实战案例+真实使用心得,不吹不黑,纯干货分享,帮你少走弯路、直接落地,和繁琐研发流程说拜拜~先给大家掏心窝子说结论:MonkeyCode真不是市面上那种“只会补全代码”的AI工
81
0
0
0
灿若星河
灿若星河
RAG原生架构实操:PandaWiki 告别关键词检索,技术问询秒级响应
AI人工智能开源
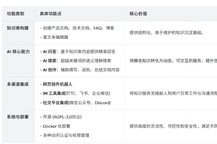
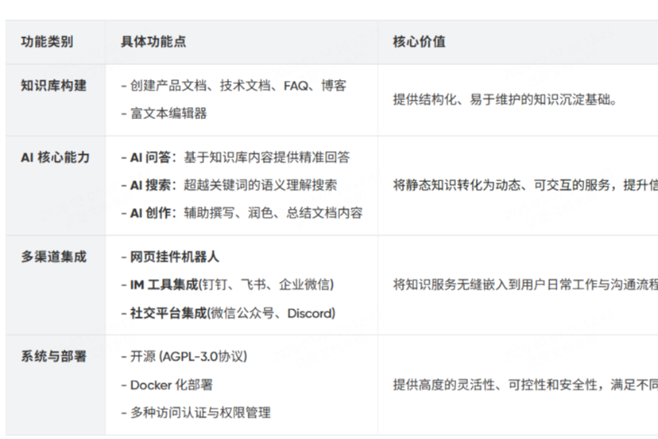
企业数字化转型中,技术标准沉淀、知识安全管控成为制造业技术团队核心刚需。传统文档管理普遍存在数据孤岛、检索低效、存量资料整理成本高等痛点。基于 AGPL-3.0 开源协议 的 PandaWiki AI 原生知识库系统,依托 大模型驱动 + RAG 检索增强生成架构,结合 BeeParser 百智云智能文档解析服务,构建开源可控、私有化部署的全链路知识治理方案,可快速搭建产品文档、技术文档、FAQ、
65
0
0
0
灿若星河
灿若星河
对比10款Wiki后,我果断选择PandaWiki:AI原生+一键部署太香了
AI人工智能开源
在 AI 全面融入研发协作的今天,传统 Wiki 系统早已跟不上节奏:文档写得慢、检索靠关键词、问答靠人工、存量资料难利用、部署还复杂。今天给大家带来一款真正开箱即用、AI 原生、开源免费的知识库工具 ——PandaWiki,它能让你几分钟搭起一套支持智能创作、语义搜索、AI 问答的私有文档平台,Docker 一键跑起,团队直接落地。先认识:为什么值得一看**PandaWiki 是一款AI 大模型
205
0
0
0
灿若星河
灿若星河
告别环境冲突!MonkeyCode沙箱隔离,多项目并行不打架
AI人工智能
先给结论:全自动研发载体不是普通AI编程,而是把「环境、Git、AI、协作」打包成一套全自动研发体系,不用反复配环境、不用盯着AI改代码、不用手动做Code Review,手机打开网页都能写项目,这才是AI编程该有的样子。一、先破误区:它和Cursor/Copilot根本不是一类东西很多人一上来就问:与Cursor比怎么样?本质区别一句话:传统AI编程工具是IDE里的AI助手,得你指挥它才干活,一
46
0
0
0
灿若星河
灿若星河
优秀企业都在用!PandaWiki的知识管理逻辑太香了
AI人工智能开源
在组织数字化转型中,知识管理正从静态文档存储转向智能检索、精准问答、高效创作的全链路能力升级。 作为 AI 原生的开源知识库系统,以轻量化部署、多源内容接入、灵活权限管控与深度 AI 集成,为团队知识沉淀提供成熟方案;搭配智能文档解析能力,可打通非结构化文档到 AI 可用数据的关键链路,大幅降低知识库落地门槛与维护成本,为不同行业提供可复用的知识智能化路径。一、核心能力:从文档管理到知识智能 聚焦
120
0
0
0
灿若星河
灿若星河
BeeParser毫秒级解析,助力PandaWiki实现文档结构化升级
AI人工智能开源
在企业数字化转型进程中,知识管理正从传统文档存储向智能检索、精准问答、高效创作的全链路能力演进。遵循AGPL‑3.0协议的AI驱动开源知识库,以轻量化部署、多源内容接入、灵活权限管控为核心优势,为团队知识沉淀提供了成熟方案;搭配智能文档解析能力,可打通非结构化文档到AI可用数据的关键链路,大幅降低知识库落地门槛与维护成本。一、开源知识库核心能力与技术价值开源知识库聚焦文档构建、AI创作、智能问答、
55
0
0
0
灿若星河
灿若星河
AI研发落地关键:流程化、规范化、安全化实战解析
AI人工智能开源语言
很多开发者对AI编程的印象还停留在写片段、补代码,但真正落地到团队项目、需求评审、架构设计、Code Review全链路时,大多AI都显得“水土不服”。最近深度实践了AI全流程研发模式,结合行业实践与真实项目落地,聊一聊如何把AI从“辅助写代码”变成覆盖需求→设计→开发→审查的工程化研发助力。一、先搞懂:AI研发的核心的是“流程化落地”AI研发的核心,不是单纯用AI写代码,而是将AI深度融入专业团
151
0
0
0
灿若星河
灿若星河
协同部署:内网环境下的科研知识管理方案
AI人工智能开源
在技术文档、产品手册、FAQ体系、内部知识库等场景中,非结构化文档处理效率低、知识检索精准度不足、系统部署维护成本高是普遍痛点。AI驱动的轻量化知识管理与文档解析技术,可实现多格式非结构化文档标准化转换与高效知识运营,形成从文档解析到知识复用的完整闭环。本文基于相关技术官方文档与实战经验,从技术架构、核心能力、全新落地案例、使用心得展开,为技术团队提供可复用的实践方案。一 、轻量化AI知识管理核心
69
0
0
0
灿若星河
灿若星河
开源AI知识库避坑指南合规与实用管控方案
AI开源
基于AGPL-3.0开源协议的AI大模型驱动知识库系统,核心具备AI创作、智能问答、多源集成等能力,兼容多格式编辑导出,可灵活适配多元场景。本文依托该系统官方核心功能,结合企业SaaS客服知识库、研发团队跨端知识协同两大创新案例,分享实操方法与落地要点。一、AI 开源 驱动知识库核心技术能力解析AI开源驱动知识库区别于传统Wiki工具的核心能力如下:1. AI全链路驱动:支持对接多平台大模型API
80
0
0
0
灿若星河
灿若星河
团队研发提效秘籍:AI全流程赋能实操解析
AI人工智能语言
接触过不少AI编程,都始终停留在“辅助敲代码”表层,难以撬动研发模式变革。直到体验了全流程AI赋能,才感受到技术的重构力量——将AI嵌入研发全链路,从环境搭建到模型适配,重塑了个人与团队的开发范式。一、告别环境配置内耗:智能隔离研发环境的核心价值环境配置是研发隐形内耗:新接手项目需半天以上配置依赖版本,多项目并行易出现环境冲突,本地调试风险高、跨设备同步繁琐。传统方式每周仅解决Python与Nod
252
0
0
0
灿若星河
灿若星河
开源知识库核心技巧:AI赋能+权限优化,解锁知识库高效用法
AI人工智能开源
企业级知识管理中,Confluence笨重冗余、Wiki.js门槛高,PandaWiki以“AI原生+开源可控+轻量高效”成为中小型研发团队优选。多数使用者仅用其实现文档存储,本文以分享视角,结合“Confluence/Wiki.js替代迁移+研发团队知识管理”双场景新案例,分享实操、心得与避坑指南。一、选型避坑:PandaWiki vs Confluence/Wiki.js,为什么更优?技术团队
107
0
0
0