更多技术交流、求职机会,欢迎关注字节跳动数据平台微信公众号,回复【1】进入官方交流群
Data Catalog 产品,通过汇总技术和业务元数据,解决大数据生产者组织梳理数据、数据消费者找数和理解数的业务场景,并服务于数据开发和数据治理的产品体系。本文介绍了火山引擎 DataLeap 套件下Data Catalog系统的构建和迭代过程,概要介绍核心设计以及部分关键实现。
元数据与Data Catalog
元数据,一般指描述数据的数据,对数据及信息资源的描述性信息。在当前大数据的上下文里,通常又可细分为技术元数据和业务元数据。
Data Catalog,是一种元数据管理的服务,会收集技术元数据,并在其基础上提供更丰富的业务上下文与语义,通常支持元数据编目、查找、详情浏览等功能。
元数据是Data Catalog系统的基础,而Data Catalog使元数据更好的发挥业务价值。
Data Catalog的业务价值
火山引擎 DataLeap 套件下Data Catalog系统主要服务于两类用户的两种核心场景。
对于数据生产者来说,他们利用Data Catalog系统来组织、梳理自己负责的各类元数据。生产者大部分是大数据开发的同学。通常,生产者会将某一批相关的元数据以目录等形式编排到一起,方便维护。另外,生产者会持续的在技术元数据的基础上,丰富业务相关的属性,比如打业务标签,添加应用场景描述,字段解释等。
对于数据消费者来说,他们通过Data Catalog查找和理解他们需要的数据。在用户数量和角色上看,消费者远多于生产者,涵盖了数据分析师、产品、运营等多种角色的同学。通常,消费者会通过关键字检索,或者目录浏览,来查找解决自己业务场景的数据,并浏览详情介绍,字段描述,产出关系等,进一步的理解和信任数据。
另外,Data Catalog系统中的各类元数据,也会向上服务于数据开发、数据治理两大类产品体系。
在大数据领域,各类计算和存储系统百花齐放,概念和原理又千差万别,对于元数据的采集、组织、理解、信任等,都带来了很大挑战。因此,做好一个Data Catalog产品,本身是一个门槛低、上限高的工作,需要有一个持续打磨提升的过程。
旧版本痛点
字节跳动Data Catalog产品早期为能较快解决Hive的元数据收集与检索工作,是基于LinkedIn Wherehows进行二次改造 。Wherehows架构相对简单,采用Backend + ETL的模式。初期版本,主要利用Wherehows的存储设计和ETL框架,自研实现前后端的功能模块。
随着字节跳动业务的快速发展, 公司内各类存储引擎不断引入,数据生产者和消费者的痛点都日益明显。之前系统的设计问题,也到了需要解决的阶段。具体来说:
-
用户层面痛点:
- 数据生产者: 多引擎环境下,没有便捷、友好的数据组织形式,来一站式的管理各类存储、计算引擎的技术与业务元数据
- 数据消费者: 各种引擎之间找数难,元数据的业务解释零散造成理解数难,难以信任
-
技术痛点:
- 扩展性:新接入一类元数据时,整套系统伤筋动骨,开发成本月级别
- 可维护性:经过一段时间的修修补补,整个系统显的很脆弱,研发人员不敢随便改动;存储依赖重,同时使用了MySQL、ElasticSearch、图数据库等系统存储元数据,维护成本很高;接入一种元数据会增加2~3个ETL任务,运维成本直线上升
新版本目标
基于上述痛点,火山引擎 DataLeap 研发人员重新设计实现Data Catalog系统,希望能达成如下目标:
- 产品能力上,帮助数据生产者方便快捷组织元数据,数据消费者更好的找数和理解数
- 系统能力上,将接入新型元数据的成本从月级别降低为星期甚至天级别,架构精简,单人业余时间可运维
业界产品调研
站在巨人的肩膀上,动手之前火山引擎 DataLeap 研发人员针对业界主流DataCatalog产品做了产品功能和技术调研。因各个系统都在频繁迭代,数据仅供参考。
| 产品分类 | 产品名称 | 支持元数据种类 | 重要产品功能 | 机器学习能力 | 获取信息途径 | 特点分析 |
|---|---|---|---|---|---|---|
| 独角兽 | C** | 40+ | 搜索、血缘、标签、评价与打分、认证、问答、Connector市场等 | 有 | demo和文档 | 功能丰富,成熟度高,产品设计上有诸多可借鉴之处 |
| A** | 60+ | 搜索、血缘、标签、问答、Connector市场等 | 有 | demo和文档 | 功能较丰富,成熟度较高,产品能力可做参考 | |
| 开源 | A** A** | 10+ | 搜索、血缘、标签等 | 无 | 源码和文档 | 离线相关数据源支持较好,类型系统和存储系统设计巧妙,但产品侧能力弱。近期迭代较缓慢 |
| L** D** | 40+ | 搜索、血缘、标签、统计大盘等 | 无 | 源码和文档 | 发展较快,背后商业化公司支持力度大,有在线demo环境可随时体验,功能简单直接 | |
| 商业化 | A** P** | 30+ | 搜索、血缘、标签、统计大盘等 | 无 | 产品体验和文档 | 功能较简单,与其公有云结合紧密,部分功能有借鉴意义 |
升级思路
根据调研结论,结合字节已有业务特点,火山引擎 DataLeap 研发人员敲定了以下发展思路:
- 对于搜索、血缘这类核心能力,做深做强,对齐业界领先水平
- 对于各产品间特色功能,挑选适合字节业务特点的做融合
- 技术体系上,存储和模型能力基于Apache Atlas改造,应用层支持从旧版本平滑迁移
架构设计
元数据的接入
-
元数据接入支持T+1和近实时两种方式
-
上游系统:包括各类存储系统(比如Hive、 Clickhouse等)和业务系统(比如数据开发平台、数据质量平台等)
-
中间层:
- ETL Bridge:T+1方式运行,通常是从外部系统拉取最新元数据,与当前Catalog系统的元数据做对比,并更新差异的部分
- MQ:用于暂存各类元数据增量消息,供Catalog系统近实时消费
- 与上游系统打交道的各类Clients,封装了操作底层资源的能力
核心服务层
系统的核心服务,根据职责的不同,细拆为以下子服务:
- Catalog Service:支持元数据的搜索、详情、修改等核心服务
- Ingestion Service:接受外部系统调用,写入元数据,或主动从MQ中消费增量元数据
- Resource Control Plane:通过各类Clients,与底层的存储或业务系统交互,操作底层资源,比如建库建表,能力可插拔
- Q&A Service:问答系统相关能力,支持对元数据的字段含义、使用场景等提问和回答,能力可插拔
- ML Service:负责封装与机器学习相关的能力,能力可插拔
- API Layer:以RESTful API的形式整合系统中的各类能力
存储层
针对不同场景,选用的不同的存储:
- Meta Store:存放全量元数据和血缘关系,当前使用的是HBase
- Index Store:存放用于加速查询,支持全文索引等场景的索引,当前使用的是ElasticSearch
- Model Store:存放推荐、打标等的算法模型信息,使用HDFS,当ML Service启用时使用
元数据的消费
-
数据的生产者和消费者,通过Data Catalog的前端与系统交互
-
下游在线服务可通过OpenAPI访问元数据,与系统交互
-
Metadata Outputs Layer:提供除了API之外的另外一种下游消费方式
- MQ:用于暂存各类元数据变更消息,格式由Catalog系统官方定义
- Data warehouse:以数仓表的形式呈现的全量元数据
产品功能升级
产品能力上的升级迭代,大致分为以下几个阶段:
- 基础能力建设(2017-2019):数据源主要是离线数仓Hive,支持了Hive相关库表创建、元数据搜索与详情展示、表之间血缘,以及将相关表组织成业务视角的数据专题等
- 中阶能力建设(2019-2020年中):数据源扩展了Clickhouse与Kafka,支持了Hive列血缘,Q&A问答系统等
- 架构升级(2020年中-2021年初):产品能力迭代放缓,基于新设计升级架构
- 能力提升与快速迭代(2021年至今):数据源扩展为包含离线、近实时、业务等端到端系统,搜索和血缘能力有明显增强,探索机器学习能力,产品形态更成熟稳定。另外我们还具备了ToB售卖的能力。
构建一个好的Data Catalog系统,需要考虑的核心产品设计和技术设计有很多。篇幅所限,本文只概要介绍技术设计中最核心重要的部分,更多细节展开可参照后续的文章。
数据模型统一
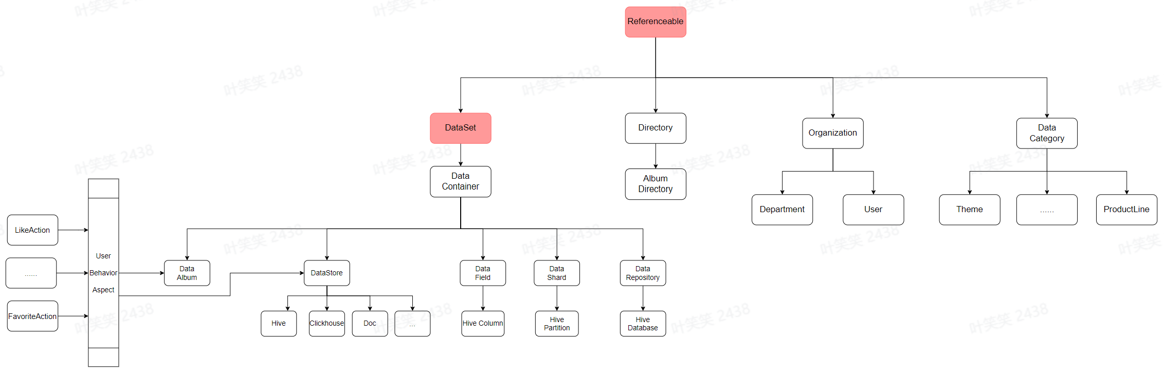
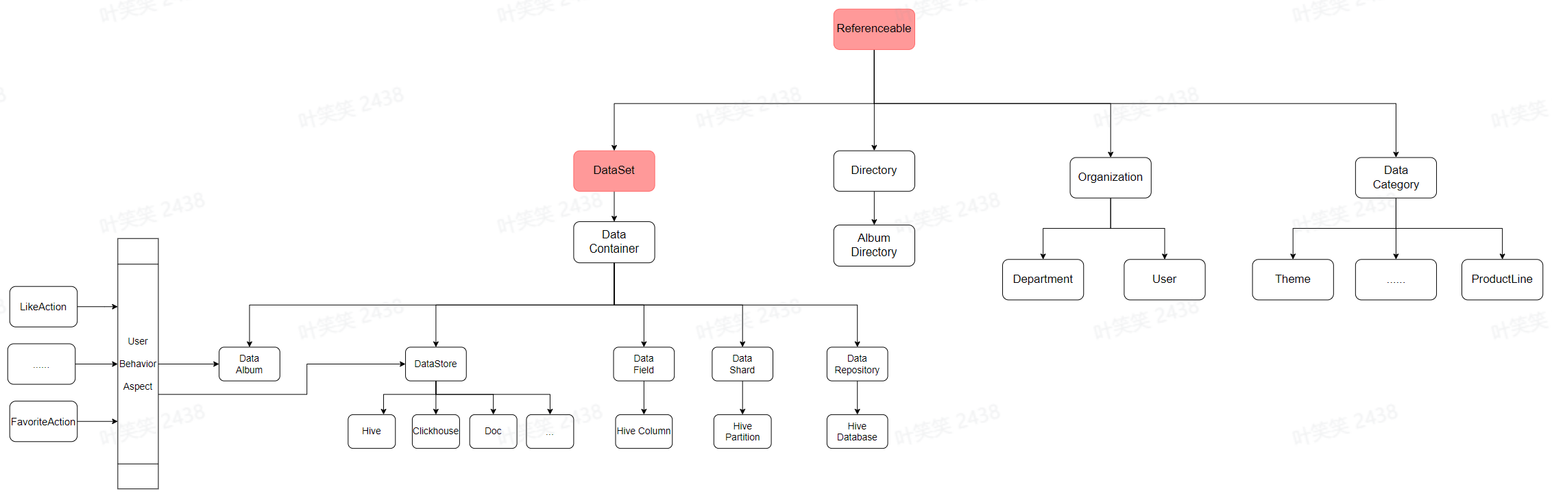
将不同元数据的数据模型统一,是降低接入成本和维护成本的重要前提。系统的数据模型,火山引擎 DataLeap 研发人员基本参照了Apache Atlas的设计与实现。一些基本概念简单介绍如下:
- 类型(Type):描述一类元数据,由多个属性组成。例如,hive table是一类元数据,hive_db也是一类元数据。Type可具备继承关系。按面向对象的编程思想,可以理解type为一个Class。
- 实例(Entity):代表一个type的具体事例。一个entity可能作为一个属性存在于另一个entity中,例如hive_table中的db属性,db本身也是一个entity。在面向对象的编程思想中,一个entity可以认为是一个class的instance。
- 属性(Attribute):属性的集合组合而成为一个Type。属性本身的类型(typeName)可能是一个自定义的type,也可能是一种基础类型,包括date,string等。例如,db是hive_table的一个属性,column也是hive_table的一个属性。
- 关系(Relationship):一种特殊的Entity,用以描述两个Entity之间的关联模式。
在实际应用这套类型系统时,我们有两个方面比较有特点:
- 继承与组合的广泛使用
字节的业务场景十分复杂,为了充分复用各种元数据类型之间的相似能力,又获得足够的定制灵活性,火山引擎 DataLeap 研发人员为每类元数据设计了父Type。比如,Hive Table和Clickhouse Table,都含有名称、描述、字段等属性,他们都继承自DataStore这个父Type。
另外一种情况,有些类型的实体可以作用于多种其他的实体,比如一张Hive表和一堆被组织在一起的业务报表,都可以被用户收藏或点赞。我们将收藏、点赞这些行为也抽象为实体,并通过关系与Hive表、业务报表集合等相关联。这种思想,类似编程中的组合或者是切面的概念。
- 调整类型加载机制
在实践中我们意识到,跟某种数据源相关联的能力,应该尽可能收敛到一起,这可以极大的降低后续的维护成本。对于一种元数据类型定义,也在这种考虑的范围之内。火山引擎 DataLeap 研发人员调整了Apache Atlas加载类型文件的机制,使其可以从多个package,以我们定义过的目录结构和先后顺序加载。这也为后面的标准化奠定了基础。
数据接入标准化
为了最终达成降低接入和维护成本的目标,统一了类型系统之后,第二步就是接入流程的标准化。
火山引擎 DataLeap 研发人员将某一种元数据类型的接入逻辑封装为一个connector,并通过提供SDK的方式简化connector的编写成本。
以使用最广泛的T+1 bridge接入的connector SDK为例,我们参照时下流行的Flink流式处理框架,结合T+1 bridge的业务特点,实现了如下模型:
- Source:从外部存储计算系统等批量拉取最新的全量元数据。数据结构和字段通常由外部系统决定。概念上可对齐Flink的source operator。
- Diff Operator:接收source的输出,并从Catalog Service拉取当前系统中的全量元数据,做差异对比,产出差异的部分。概念上对齐Flink中的某一种自定义的ProcessFunction。
- Event Generate Operator:接收Diff Operator的输出,根据Catalog系统定义好的格式,将差异的metadata转化成event格式,比如对于新建的metadata,转换成CreateEvent。概念上对齐Flink中的某一种自定义的ProcessFunction。
- Sink:接收Event Generate Operator的输出,将差异的metadata写入Ingestion Service。概念上对齐Flink的sink operator。
- Bridge Job:组装pipeline,做运行时控制。概念上对齐Flink的Job。
当需要接入新的元数据时,通常只需要重新编写Source和Diff Operator,其他组件都是可直接复用的。标准化的connector极大的节省接入和运维成本。
搜索优化
搜索是Data Catalog中,除了详情浏览外,最广泛使用的功能,也是数据消费者找数最主要的手段。在火山引擎 DataLeap 系统中,每天有70%以上的用户都会使用搜索功能。
搜索是一个相对成熟的技术领域,针对元数据的检索可以看作是垂直领域的搜索引擎。本节概要介绍在设计实现元数据搜索引擎时的收获,更多的细节展开,会有后续的文章。
在实际场景中,火山引擎 DataLeap 研发人员发现公司内的元数据搜索,与通用搜索引擎相比,有两个十分显著的特点:
- 搜索中存在部分很强的Pattern:用户搜索元数据时,有一些隐式的习惯,通过挖掘埋点中的固定pattern,给了我们针对性优化的机会。
- 行为数据规模有限:公司内部的元数据搜索用户,通常是千级别,而每天搜索的点击次数是万级别,这个规模远远小于对外的通用搜索引擎,也造成很多模型没法及时收敛,但也一定程度上给与我们简化问题的机会。
火山引擎 DataLeap 研发人员设计的元数据搜索,架构如上图所示。粗略来看,可以划分为两大部分:
- 离线部分:负责汇集各类与搜索相关的数据,做数据清洗或者模型训练,根据不同的用途,写入不同的存储,供给在线搜索模块使用。
- 在线部分:分为搜索理解、召回、精排三个主要阶段,步骤和概念上与通用搜索引擎对齐。
针对上面分析的特点,火山引擎 DataLeap 研发人员在搜索优化时,有两个对应的策略:
- 对于强Pattern,广泛使用Rule-Based的优化手段:比如,火山引擎 DataLeap 研发人员发现很大一部分用户在搜索Hive时,会使用“库名.表名”的pattern,在识别到query语句中有“.”时,火山引擎 DataLeap 研发人员会优先尝试根据库名和表名检索
- 激进的个性化:因用户规模可控,且某位用户通常会频繁使用某个领域的元数据,火山引擎 DataLeap 研发人员记录了很多用户的历史行为细节,当query语句与过去浏览过元数据有一定文本相关性时,个性化相关的得分会有较大提升
血缘能力
血缘能力是Data Catalog系统的另外一个核心能力。自动化的,端到端的血缘能力,是很多业界系统宣称的亮点功能。构建完备的血缘能力,既可以帮助生产者梳理、组织他们负责的元数据,也可以帮助数据消费者找数和理解数据的上下文。
字节非常关注数据价值,业务也复杂,对我们数据血缘链路的建设也提出了很高的要求。本节只概要介绍火山引擎 DataLeap 研发人员搭建血缘链路时考虑的核心问题,更多细节可以参照之前的文章:字节跳动内部的数据血缘用例与设计。
首先,数据血缘的系统边界是:从RDS和MQ开始,一路途径各种计算和存储,最终汇入指标、报表和数据服务系统。
其次,在设计系统时,火山引擎 DataLeap 研发人员充分考虑了血缘链路的多样性和复杂性。如下图所示,火山引擎 DataLeap 研发人员通过T+1和近实时的方式,获取各类任务系统中的信息,根据任务类型,调用不同的解析服务,将格式化过的血缘数据写入Data Catalog系统,供给下游的API调用或者MQ、离线数仓消费。
最后,在血缘质量衡量上,火山引擎 DataLeap 研发人员通过定义有效的血缘准确率、覆盖率和时效性,来确保血缘信息的准确、全面和实时性。
当前,我们的血缘能力已经广泛应用于字节的数据资产、数据开发和数据治理等领域。
存储层优化
如前面介绍,在存储层,火山引擎 DataLeap 研发人员借用了Atlas的设计与实现。Atlas的底层使用JanusGraph做图引擎。JanusGraph 是基于Gremlin 图查询语义实现的计算引擎,其底层存储支持HBase/Cassadra/BerkeleyDB等KCV结构的存储,同时,使用ElasticSearch作为索引查询支持。
当火山引擎 DataLeap 研发人员将越来越多的元数据接入系统,图存储中的点和边分别到达百万和千万量级,读写性能都遇到了比较大的问题。我们做了部分源码的修改,这边介绍其中比较重要的两个,更多细节请参照后续的文章。
读优化:开启MutilPreFetch 能力
在我们的图库中,存在很多超级点,也就是关系十分庞大的元数据。举两种情况,一是列十分多的大宽表,对于一些机器学习的表,甚至会超过1万列;另外一种情况是被广泛引用的底表,比如埋点底表的一级血缘下游就超过了1万。在读取这类数据时,我们发现性能极差。
与关系型数据库慢查询优化类似,我们通过监控埋点收集到慢查询语句,借助gremlin的profile函数,分析query plan中的问题,并通过构建索引或者改写语句与配置等,做相应的优化。
开启JanusGraph的MutilPreFetch查询开关,是其中一种情况。该特性的大致实现原理是,在属性过滤的时候, 批量并行获取所有关联顶点的属性,再在内存做属性过滤,而未开启该特性时,则会找到对端的顶点后,每个顶点单独去获取属性再做过滤条件。
需要注意的是,该机制在触发优化时的前置条件
Janusgraph 0.4版本以上且配置打开
语句中不包含limit
语句中包含has
查询结果行数不超过cache.tx-cache-size值
写优化:去除Guid全局唯一性检查
对于超大元数据的写入请求,也有比较严重的性能问题。比如超过3000列的写入,火山引擎 DataLeap 研发人员发现需要消耗接近15分钟。
通过模拟单个超大表写入,并使用arthas火焰图跟踪相关代码, 火山引擎 DataLeap 研发人员发现在每个JanusGraph图顶点写入时,都会做guid的全局唯一性校验,这里十分耗时。
通过分析,火山引擎 DataLeap 研发人员发现guid在全局上默认是唯一的,没有必要做这个唯一性检查,同时,我们定义了业务语义上全局唯一的qualifiedName,以此减少不必要的唯一性重复检查。
配合其他的优化,我们在一次写入大量节点时,节省不少开销,最终性能大致如下:
| 优化前 | 优化后 | |
|---|---|---|
| 小表(10列以内) | 1~2s | <100ms |
| 中表(100-500列) | 3-5min | 2~5s |
| 超大表(3000列以上) | 15min以上,经常写入失败 | 0.5~1min,可写入 |
文中阐述的部分Data Catalog技术和产品功能已经通过 火山引擎 大数据研发治理 套件 DataLeap 对外开放。
接下来,火山引擎 DataLeap 研发人员提升Data Catalog系统,会主要集中在以下几个方面:
首先,是将元数据往数据资产转化。当前,团队收集了丰富的技术类元数据和一部分业务类元数据,如何将各类元数据,与真实的业务场景关联,将没有直接业务价值的元数据转化为有直接业务价值的数据资产,是团队正在探索的方向。
其次,是更广泛的应用智能能力。Data Catalog中有很多可以落地的智能化场景,比如搜索推荐,自动打标等,团队已经做了一些基础的尝试,接下来会进行更广泛的推广。
最后,开放能力的搭建。在元数据接入方面,团队准备将其封装成产品能力,提供类似connector市场的功能,便于在ToB市场做更敏捷的合作与推广;另外计划与开源和商用的敏捷报表等做更好的打通,可以将系统能力展现在各类报表系统里。
点击跳转大数据研发治理套件 DataLeap了解更多
