更多技术交流、求职机会,欢迎关注字节跳动数据平台微信公众号,回复【1】进入官方交流群
数据血缘描述了数据的来源和去向,以及数据在多个处理过程中的转换。数据血缘是组织内使数据发挥价值的重要基础能力。本文从字节的数据链路概况开始,介绍了数据血缘在字节的应用场景,总体设计,数据模型以及衡量指标。
为了明确问题的讨论范围,我们首先介绍一下字节的数据链路。
-
字节的数据的来源分为两种:
- 端数据:APP和Web端通过埋点SDK发送的,经过LogService,最终落入MQ
- 业务数据:APP,Web和第三方服务所进行的业务操作,通过各种应用的服务,最终落入RDS,RDS中的数据,经过Binlog的方式,汇入MQ
-
MQ中的数据,在MQ之间有分流的过程,做转换格式,流量拆分等
-
离线数仓的核心是Hive,数据通过各种手段最终汇入其中,使用主流的HiveSQL或SparkJob做业务处理,流入下游Clickhouse等其他存储
-
实时数仓的核心是MQ,使用主流的FlinkSQL或通用FlinkJob做处理,期间与各种存储做SideJoin丰富数据,最终写入各种存储
-
典型的数据出口有三类:
- 指标系统:业务属性强烈的一组数据,比如“抖音日活”
- 报表系统:以可视化的形式,各种维度展示加工前或加工后的数据
- 数据服务:以API调用的形式进一步加工和获取数据
在字节, 数据血缘 的系统边界是:从 RDS 和 MQ 开始,一路途径各种计算和存储,最终汇入指标、报表和数据服务系统。
在讨论技术细节之前,需要先讲清楚血缘的应用场景与业务价值,进一步明确数据血缘需要解决的问题。不同的应用场景,对于血缘数据的消费方式,血缘的覆盖范围,血缘的质量诉求,都会有所差别。
| 领域 | 场景举例 | 场景描述 | 场景特点 |
|---|---|---|---|
| 数据资产 | 引用热度计算 | 资产被频繁消费和广泛引用,是对自身权威性的有利佐证,类似网页引用中的PageRank值,我们根据资产的下游血缘情况,定义了资产定义引用热度值。热度高的资产,更值得被信任。 | 离线方式批量消费血缘数据;覆盖范围越广越好;少量错误不会造成恶劣影响 |
| 理解数据上下文 | 在找数据时,通过查看一份数据资产的血缘,来更多的了解它的“前世今生”,可以更好的判定当前资产是不是自己需要的,或者是不是值得信赖的。就像了解一个人,可以从他周围的朋友中得到很多信息一样,是对这个人“生平”很好的补充。 | 实时方式获取血缘数据;覆盖范围越广越好;少量错误不会造成恶劣影响 | |
| 数据开发 | 影响分析 | 当处于血缘上游的研发同学修改任务前,通过查看自己的下游,通知对应资产或任务的负责人,进行相应的修改,否则会造成严重的生产事故 | 实时方式获取血缘数据;覆盖范围越广越好;血缘错误可能会造成严重事故 |
| 归因分析 | 当某个任务出现问题时,通过查看血缘上游的任务或资产,排查出造成问题的根因是什么 | 实时方式获取血缘数据;覆盖范围越广越好;血缘错误会影响效率 | |
| 数据治理 | 链路状态追踪 | 事先挑选已知的核心任务,通过血缘关系,自动化的梳理出其所在的核心链路,并做重点的治理与保障 | 离线方式批量消费血缘数据;覆盖核心链路;血缘错误可能会造成严重事故 |
| 数仓治理 | 数仓规范化治理,包括但不限于:数仓分层中不合理的逆向引用;数仓分层不合理;冗余的表与链路等 | 离线方式批量消费血缘数据;覆盖离线和实时数仓;少量错误不会造成恶劣影响 | |
| 数据安全 | 安全合规检查 | 资产本身具有安全等级,资产的安全等级不应该低于上游资产的安全等级,否则会有权限泄露风险。基于血缘,通过扫描高安全等级资产的下游,来排除安全合规风险 | 离线方式批量消费血缘数据;覆盖离线和实时数仓;错误可能会造成安全风险 |
| 标签传播 | 首先根据规则自动识别(或人工)部分资产的安全标签,基于血缘,将标签自动传播到下游更广泛的资产 | 离线方式批量消费血缘数据;覆盖离线和实时数仓;少量不准确不会造成恶劣影响 |
概览
通过对字节血缘链路和应用场景的讨论,可以总结出血缘整体设计时需要考虑的两个关键点:
- 可扩展性:在字节,业务复杂而庞大,整条数据链路中,使用到的各种存储有几十种,细分的任务类型也是几十种,血缘系统需要可以灵活的支持各种存储和任务类型
- 开放的集成方式:消费血缘时,有实时查询的场景,也有离线消费的场景,还有可能下游系统会基于当前数据做扩展
字节数据血缘系统的整体架构可以分为三部分:
- 任务接入:以某种方式,从任务管理系统中获取任务信息
- 血缘解析:通过解析任务中的信息,获取到血缘数据
- 数据导出:负责将血缘数据存储到Data Catalog系统中,并供下游系统消费
任务接入
有两个关键的设计考虑:
-
提供两种可选的链路,以应对不同下游系统对于数据实时性的不同要求:
- 近实时链路:任务管理系统将任务的修改的消息写入MQ,供血缘模块消费
- 离线链路:血缘模块周期性的调用任务管理系统的API接口,拉取全量(或增量)任务信息,进行处理
-
定义统一的Task模型,并通过TaskType来区分不同类型任务,确保后续处理的可扩展性:
- 不同任务管理系统,可能管理相同类型的任务,比如都支持FlinkSQL类型的任务;同一任务管理系统,有时会支持不同类型的任务,比如同时支持编写FlinkSQL和HiveSQL
- 新增任务管理系统或者任务类型,可以添加TaskType
血缘解析
有两个关键的设计考虑:
-
定义统一的血缘数据模型LineageInfo,将在下一章节中展开讨论
-
针对不同的TaskType,灵活定制不同的解析实现,也支持不同TaskType可服用的兜底解析策略。比如:
- SQL类任务:比如HiveSQL与FlinkSQL,会调用SQL类的解析服务
- Data Transfer Service(DTS)类:解析任务中的配置,建立源与目标之间的血缘关系
- 其他类任务:比如一些通用任务会登记依赖和产出,报表类系统的控制面会提供报表来源的库表信息等
数据导出
-
血缘解析所产出的LineageInfo,会首先送入DataCatalog系统
-
支持三种集成方式:
- 对于Data Catalog中血缘相关API调用,实时拉取需要的血缘数据
- 消费MQ中的血缘修改增量消息,以近实时能力构造其他周边系统
- 消费数仓中的离线血缘导出数据,做分析梳理等业务
血缘数据模型的定义,是确保系统可扩展性和方便下游消费集成的关键设计之一。
概览
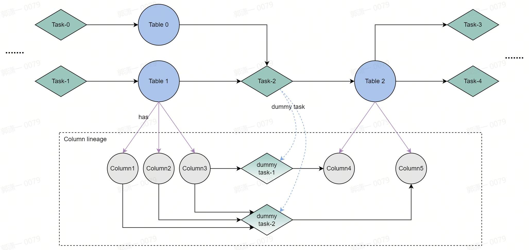
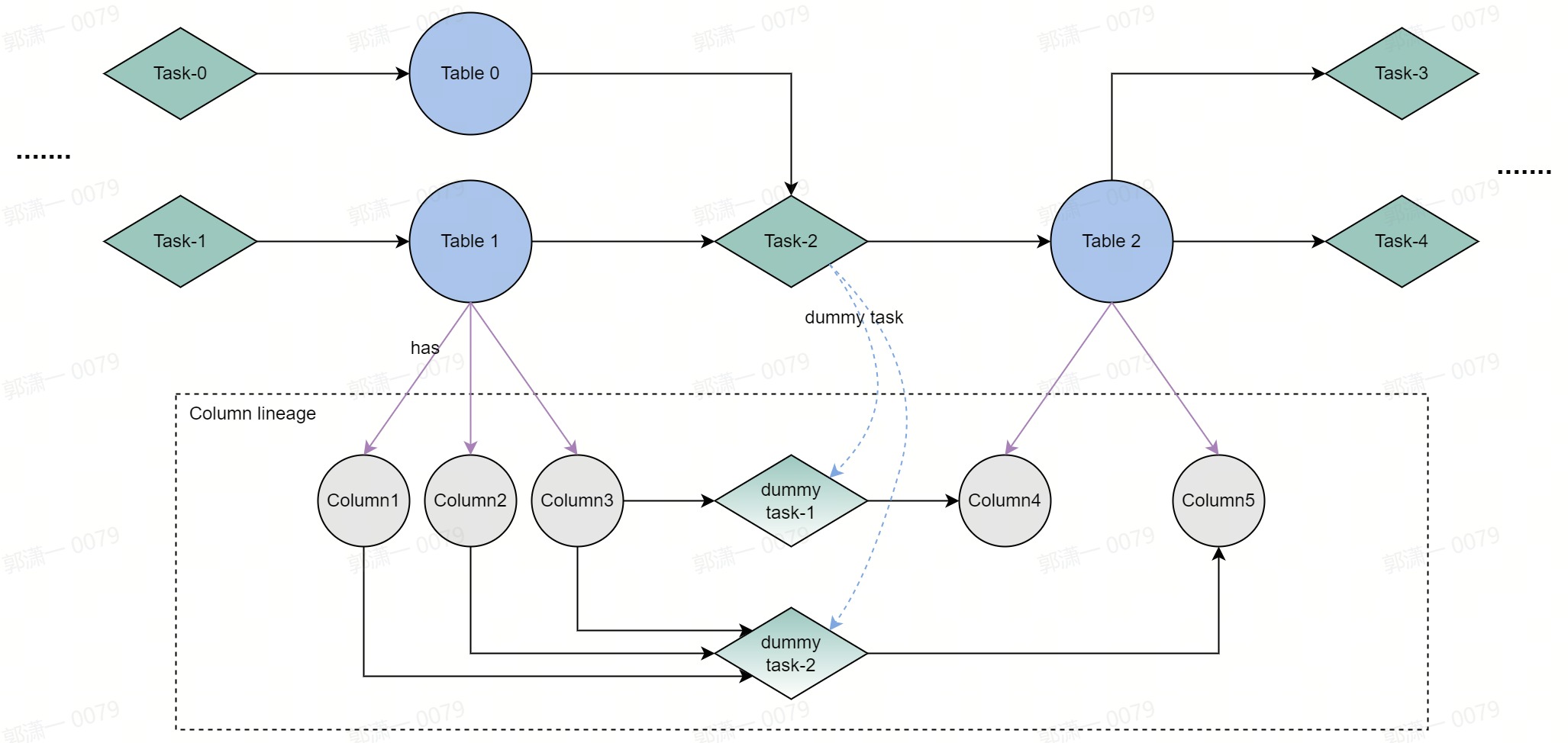
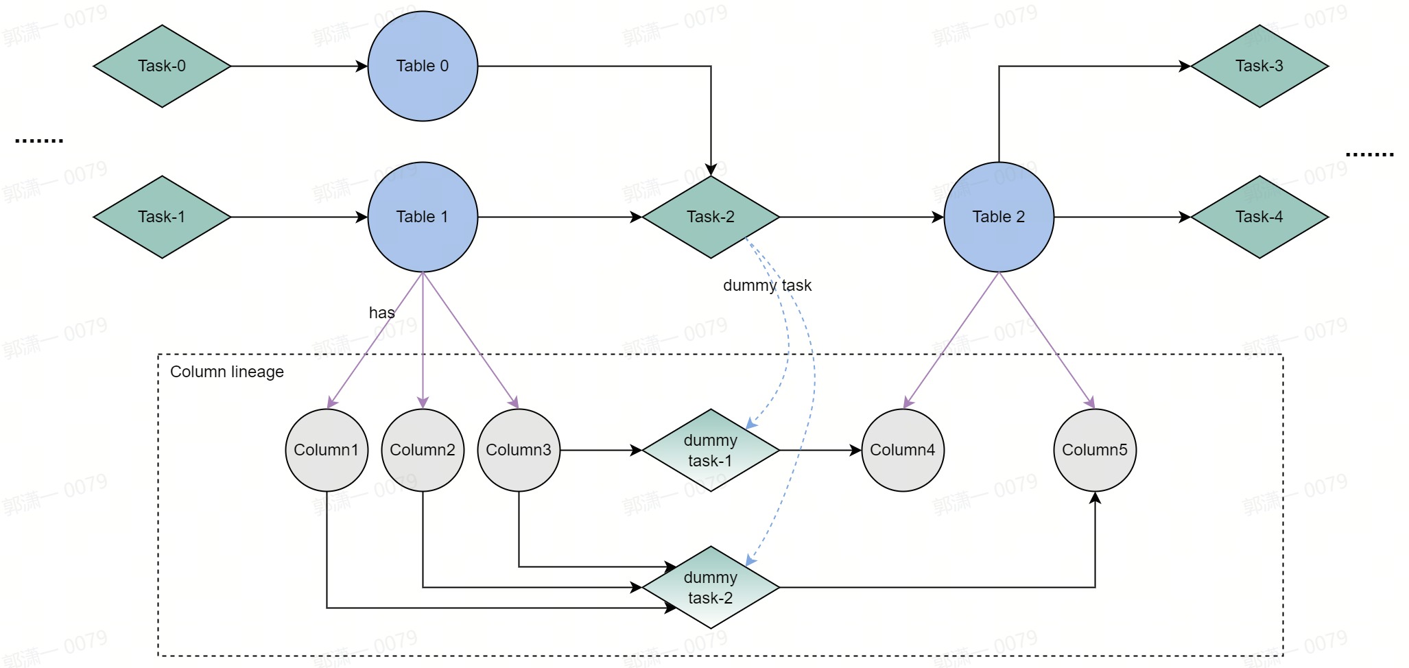
我们以图的数据模型来建模整套血缘系统。图中包含两类节点和两类边:
- 数据节点:对于存储数据的介质的抽象,比如一张Hive表,或者是Hive表的一列
- 任务节点:对于任务(或链路)的抽象,比如一个HiveSQL脚本
- 从数据节点指向任务节点的边:代表一种消费关系,任务读取了这个数据节点的数据
- 从任务节点指向数据节点的边:代表一种生产关系,任务生产了这个数据节点的数据
将任务节点和数据节点统一到一张图上的2点优势:
- 将血缘的生命周期与任务的生命周期统一,通过更新任务关联的边来更新血缘关系
- 可以灵活的支持从任务切入和从数据节点切入的不同场景。比如数据资产领域从数据节点切入的居多,而数据开发领域从任务切入的场景居多,不同的应用场景可以在一张大图上灵活遍历
字段(Column)级血缘
字段血缘是血缘模型中的边界情况,单独拿出来简单讨论。
在实现时,有两种可供选择的思路:
| 方案 | 优势 | 劣势 | 备注 |
|---|---|---|---|
| 1:复用任务节点,为字段之间的关系添加特殊定义的边 | 直观上更容易理解 | 边类型数量可能爆炸,写入与遍历复杂 | 上下游的Column之间映射关系多时,劣势明显 |
| 2:在字段之间添加冗余的任务节点,复用边的语义 | 统一了数据模型与遍历过程。 | 冗余了任务节点 | 通常字段之间的任务节点没有实际意义,如果想知道由什么任务引入的关联关系,可以多查询一次虚拟节点与任务节点之间的边。 |
我们最终采用了第2种方案。
实际推广血缘时,最常被用户问到的问题就是,血缘质量怎么样,他们的场景能不能用。面对这种灵魂拷问,每个用户都单独评估一遍的开销过大,所以我们花了很多精力讨论探索出了最常用的三个技术指标,以佐证血缘质量。用户可以根据这些指标,判断自己的场景是否适用。
准确率
定义:假设一个任务实际的输入和产出与血缘中该任务的上游和下游相符,既不缺失也不多余,则认为这个任务的血缘是准确的,血缘准确的任务占全量任务的比例即为血缘准确率。
准确率是用户最关注的指标,像数据开发的影响分析场景,血缘的缺失有可能会造成重要任务没有被通知,造成线上事故。
不同类型的任务,血缘解析的逻辑不同,计算准确率的逻辑也有区别:
- SQL类任务:比如HiveSQL和FlinkSQL任务,血缘来源于SQL的解析,当SQL解析服务给出的质量保证是,成功解析的SQL任务,产生的血缘关系就一定是准确的,那么这类任务的血缘准确率,就可以转化成SQL解析的成功率。
- 数据集成(DTS)类任务:比如MySQL->Hive这类通道任务,血缘来源于对用户登记上下游映射关系的配置,这类血缘的准确率,可以转化成对于任务配置解析的成功率。
- 脚本类任务:比如shell,python任务等,这些血缘来源于用户登记的任务产出,这类血缘的准确率,可以转化成登记产出中正确的比例。
注意一个问题,上面所讲的准确率计算,转化的时候都有一个前提假设,是程序按照我们假定的方式运行,实际情况并不一定总是这样。其实这件事情没必要特别纠结,血缘就像我们在运行的其他程序一样,都可能因程序bug,环境配置,边界输入等,产生不符合预期的结果。
作为准确率的补充,我们在实践中通过三种途径,尽早发现有问题的血缘:
- 人工校验:通过构造测试用例来验证其他系统一样,血缘的准确性问题也可以通过构造用例来验证。实际操作时,我们会从线上运行的任务中采样出一部分,人工校验解析结果是否正确,有必要的时候,会mock掉输出,持续运行校验。
- 埋点数据验证:字节中的部分存储会产生访问埋点数据,通过清洗这些埋点数据,可以分析出部分场景的血缘链路,以此来校验程序中血缘产出的正确性。比如,HDFS的埋点数据可以用来校验很多Hive相关链路的血缘产出。
- 用户反馈:全量血缘集合的准确性验证是个浩瀚的过程,但是具体到某个用户的某个业务场景,问题就简化多了。实际操作中,我们会与一些业务方深入的合作,一起校验血缘准确性,并修复问题。
覆盖率
定义:当至少有一条血缘链路与资产相关时,称为资产被血缘覆盖到了。被血缘覆盖到的资产占关注资产的比例即为血缘覆盖率。
血缘覆盖率是比较粗粒度的指标。作为准确率的补充,用户通过覆盖率可以知道当前已经支持的资产类型和任务类型,以及每种覆盖的范围。
团队内部,我们定义覆盖率指标的目的有两个,一是圈定出我们比较关注的资产集合,二是寻找系统中缺失的整块的任务类型。
以Hive表为例,字节生产环境的Hive表已经达到了几十万级别,其中有很大一部分,是不会被长期使用与关注的。计算血缘覆盖率时,我们会根据规则圈选出其中的部分,比如,过去7天有数据写入的,作为分母,在这之上,看血缘覆盖率是多少。
当血缘覆盖率低时,通常说明我们漏掉了某种任务类型或者圈选的资产范围不合理。举个例子,在初期时,我们发现MQ的血缘覆盖率只有个位数,分析后发现,我们漏掉了以另外一种格式定义的流式数据集成任务。
时效性
定义:从任务发生修改,到最终反应到血缘存储系统的端到端延时。
对于一些用户场景来说,血缘的时效性并没有特别重要,属于加分项,但是有一些场景是强依赖。不同任务类型的时效性会有差异。
数据开发领域的影响分析场景,是对血缘实时性要求很高的场景之一。用户在圈定修改的影响范围时,如果只能拉取到昨天为止的状态,是会产生严重业务事故的。
提升时效性的瓶颈,通常不在血缘服务方,而是任务管理系统是否可以近实时的将任务相关的修改,以通知形式发送出来。
部分数据血缘技术已经通过火山引擎大数据研发治理套件DataLeap对外开放。接下来,字节数据血缘方面的工作,会主要集中在三个方向:
首先,是持续提升血缘的准确性。当前我们的血缘准确性已经提升到了可用的状态,但是依然需要人工的校验与修复。如何持续稳定的提升准确性,是探索的重要方向。
其次,是血缘的标准化建设。除了数据血缘之外,应用级别的血缘其实也很重要,在解决方案上,我们希望做到通用与标准。当前业务方会基于数据血缘拼接一些自己业务领域的链路,完成标准化后,这部分用例可以复用整套基础设施,定制产品层面的展现就好了。
最后,是加强对外部生态的支持。细分下来有两个方向,一是探索通用的SQL类血缘解析引擎,当前,新接入一种SQL类的引擎血缘,成本是比较高的;二是支持开源或公有云上产品的端到端血缘。
点击跳转大数据研发治理套件DataLeap了解更多
