谈到数据仓库, 一定离不开使用Extract-Transform-Load (ETL)或 Extract-Load-Transform (ELT)。 将来源不同、格式各异的数据提取到数据仓库中,并进行处理加工。传统的数据转换过程一般采用Extract-Transform-Load (ETL)来将业务数据转换为适合数仓的数据模型,然而,这依赖于独立于数仓外的ETL系统,因而维护成本较高。
ByConity 作为云原生数据仓库,从0.2.0版本开始逐步支持 Extract-Load-Transform (ELT),使用户免于维护多套异构数据系统。本文将介绍 ByConity 在ELT方面的能力规划,实现原理和使用方式等。
ETL场景和方案
ELT与ETL的区别
- ETL:是用来描述将数据从来源端经过抽取、转置、加载至目的端(数据仓库)的过程。Transform通常描述在数据仓库中的前置数据加工过程。
-
ELT 专注于将最小处理的数据加载到数据仓库中,而把大部分的转换操作留给分析阶段。相比起前者(ETL),它不需要过多的数据建模,而给分析者提供更灵活的选项。ELT已经成为当今大数据的处理常态,它对数据仓库也提出了很多新的要求。
资源重复的挑战
典型的数据链路如下:我们将行为数据、日志、点击流等通过MQ/ Kafka/ Flink将其接入存储系统当中,存储系统又可分为域内的HDFS 和云上的 OSS& S3 这种远程储存系统,然后进行一系列的数仓的ETL操作,提供给 OLAP系统完成分析查询。
但有些业务需要从上述的存储中做一个分支,因此会在数据分析的某一阶段,从整体链路中将数据导出,做一些不同于主链路的ETL操作,会出现两份数据存储。其次在这过程中也会出现两套不同的ETL逻辑。
当数据量变大,计算冗余以及存储冗余所带来的成本压力也会愈发变大,同时,存储空间的膨胀也会让弹性扩容变得不便利。
业界解决思路
在业界中,为了解决以上问题,有以下几类流派:
- 数据预计算流派:如Kylin等。如果Hadoop系统中出报表较慢或聚合能力较差,可以去做一个数据的预计算,提前将配的指标的cube或一些视图算好。实际SQL查询时,可以直接用里面的cube或视图做替换,之后直接返回。
- 流批一体 派:如 Flink、Risingwave。在数据流进时,针对一些需要出报表或者需要做大屏的数据直接内存中做聚合。聚合完成后,将结果写入HBase或MySQL中再去取数据,将数据取出后作展示。Flink还会去直接暴露中间状态的接口,即queryable state,让用户更好的使用状态数据。但是最后还会与批计算的结果完成对数,如果不一致,需要进行回查操作,整个过程考验运维/开发同学的功力。
- 湖仓 一体&HxxP:将数据湖与数据仓库结合起来。
ELT in ByConity
整体执行流程
ELT任务对系统的要求:
-
整体易扩展:导入和转换通常需要大量的资源,系统需要通过水平扩展的方式来满足数据量的快速增长。
-
可靠性和容错能力:大量的job能有序调度;出现task偶然失败(OOM)、container失败时,能够拉起重试;能处理一定的数据倾斜
-
效率&性能:有效利用多核多机并发能力;数据快速导入;内存使用有效(内存管理);CPU优化(向量化、codegen)
-
生态& 可观测性:可对接多种工具;任务状态感知;任务进度感知;失败日志查询;有一定可视化能力
ByConity 针对ELT任务的要求,以及当前场景遇到的困难,新增了以下特性和优化改进。
分阶段执行(Stage-level Scheduling)
原理解析
-
当前 ClickHouse的 SQL 执行过程如下:
- 第一阶段,Coordinator 收到分布式表查询后将请求转换为对 local 表查询发送给每个 shard 节点;
- 第二阶段,Coordinator 收到各个节点的结果后汇聚起来处理后返回给客户端;
-
ClickHouse 将Join操作中的右表转换为子查询,带来如下几个问题都很难以解决:
- 复杂的query有多个子查询,转换复杂度高;
- Join表较大时,容易造成worker节点的OOM;
- 聚合阶段在Cooridnator,压力大,容易成为性能瓶颈;
不同于ClickHouse,我们在ByConity 中实现了对复杂查询的执行优化。通过对执行计划的切分,将之前的两阶段执行模型转换为分阶段执行。在逻辑计划阶段,根据算子类型插入exchange算子。执行阶段根据exchange算子将整个执行计划进行DAG切分,并且分stage进行调度。stage之间的exchange算子负责完成数据传输和交换。
关键节点:
- exchange节点插入
- 切分stage
- stage scheduler
- segment executer
- exchange manager
这里重点来讲一下exchange的视线。上图可以看到,最顶层的是query plan。下面转换成物理计划的时候,我们会根据不同的数据分布的要求转换成不同的算子。source层是接收数据的节点,基本都是统一的,叫做ExchangeSource。Sink则有不同的实现,BroadcastSink、Local、PartitionSink等,他们是作为map task的一部分去运行的。如果是跨节点的数据操作,我们在底层使用统一的brpc流式数据传输,如果是本地,则使用内存队列来实现。针对不同的点,我们进行了非常细致的优化:
-
数据传输层
- 进程内通过内存队列,无序列化,zero copy
- 进程间使用brpc stream rpc,保序、连接复用、状态码传输、压缩等
-
算子层
- 批量发送
- 线程复用,减少线程数量
带来的收益
因为ByConity 彻底采用了多阶段的查询执行方式,整体有很大的收益:
-
Cooridnator更稳定、更高效
- 聚合等算子拆分到worker节点执行
- Cooridnator节点只需要聚合最终结果
-
Worker OOM减少
- 进行了stage切分,每个stage的计算相对简单
- 增加了exchange算子,减少内存压力
-
网络连接更加稳定、高效
- exchange算子有效传输
- 复用连接池
自适应的调度器(Adaptive Scheduler)
Adaptive Scheduler 属于我们在稳定性方面所做的特性。在OLAP场景中可能会发现部分数据不全或数据查询超时等,原因是每个worker是所有的query共用的,这样一旦有一个worker 较慢就会导致整个query的执行受到影响。
计算节点共用存在的问题:
- Scan 所在的节点负载和不同查询所需的扫描数据量相关,做不到完全平均;
- 各 Plan Segment 所需资源差异大;
这就导致worker节点之间的负载严重不均衡。负载较重的worker节点就会影响query整体的进程。因此我们做了以下的优化方案:
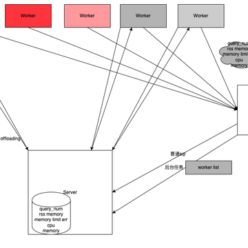
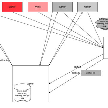
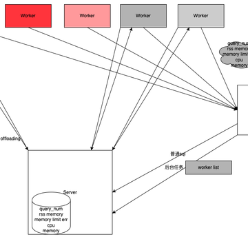
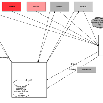
- 建立 Worker 健康度机制。Server 端建立 Worker 健康度管理类,可以快速获取 Worker Group 的健康度信息,包括CPU、内存、运行Query数量等信息。
- 自适应调度:每个SQL 根据 Worker 健康度动态的进行选择以及计算节点并发度控制。
查询的队列机制(Query Queue)
我们的集群也会出现满载情况,即所有的worker都是不健康的或者满载/超载的,就会用查询队列来进行优化。
我们直接在server端做了一个manager。每次查询的时候manager会去check集群的资源,并且持有一个锁。如果资源不够用,则等待资源释放后去唤醒这个锁。这就避免了Server端不限制的下发计算任务,导致worker节点超载,然后崩掉的情况。
当前实现相对简单。server是多实例,每个server实例中都有queue,所持有的是一个局部视角,缺乏全局的资源视角。除此之外,每个queue中的查询状态没有持久化,只是简单的缓存在内存中。
后续,我们会增加server之间的协调,在一个全局的视角上对查询并发做限制。也会对server实例中query做持久化,增加一些failover的场景支持。
异步执行(Async Execution)
ELT任务的一个典型特征就是:相对于即时分析,他们的运行时间会相对较长。一般ELT任务执行时长为分钟级,甚至到达小时级。
目前 ClickHouse的客户端查询都采用阻塞的方式进行返回。这样就造成了客户端长期处于等待的情况,而在这个等待过程中还需要保持和服务端的连接。在不稳定的网络情况下,客户端和服务端的连接会断开,从而导致服务端的任务失败。
为了减少这种不必要的失败,以及减少客户端为了维持连接的增加的复杂度。我们开发了异步执行的功能,它的实现如下:
- 用户指定异步执行。用户可以通过settings enable_async_query = 1的方式进行per query的指定。也可以通过set enable_async_query = 1的方式进行session级别的指定。
- 如果是异步query,则将其放到后台线程池中运行
- 静默io。当异步query执行时,则需要切断它和客户端的交互逻辑,比如输出日志等。
针对query的初始化还是在session的同步线程中进行。一旦完成初始化,则将query状态写入到metastore,并向客户端返回async query id。客户端可以用这个id查询query的状态。async query id返回后,则表示完成此次查询的交互。这种模式下,如果语句是select,那么后续结果则无法回传给客户端。这种情况下我们推荐用户使用async query + select...into outfile的组合来满足需求。
未来规划
针对ELT混合负载,ByConity 0.2.0版本目前只是牛刀小试。后续的版本中我们会持续优化查询相关的能力,ELT为核心的规划如下:
故障恢复能力
-
算子Spill
- Sort、Agg、Join 算子Spill;
- Exchange Spill 能力;
-
Recoverability 容错恢复
- 算子执行恢复:ELT任务运行时长较长时,中间 Task的偶发失败会导致整个Query失败,支持Task 级别重试可以极大地降低环境原因导致的偶发失败;
- Stage重试:当节点失败时,可以进行 Stage级别的重试;
- 保存队列作业状态的能力;
-
Remote Shuffle Service:当前业界开源的 shuffle service通常为Spark定制,没有通用的客户端,比如c++客户端。后续我们会补充这部分能力。
资源
- 计算资源可指定:用户可指定query需要的计算资源;
- 计算资源预估/预占:可动态预估query需要的计算资源,并通过预占的方式进行调配;
- 动态申请资源:当前worker均为常驻进程/节点。动态申请资源可以提高利用率;
- 更细粒度的资源隔离:通过worker group或者进程级别的隔离,减少各query之间相互影响;
欢迎加入社区,与我们共建
ByConity 项目 GitHub 地址:
用户手册:
https://byconity.github.io/zh-cn/docs/introduction/background-and-technical-architecture
扫码添加小助手
