看板/仪表盘/Dashboard是数据分析结果的呈现。用于向读者传达有效的数据信息和业务见解,让数据更清晰直观的展示业务面貌,帮助读者发现关键指标,提升决策速度。
由于看板本身承载的价值,搭建一个清晰可用的数据看板显得至关重要。一个设计糟糕,信息冗余的数据看板不仅无法传达有用的信息,还可能使数据比原本更难以理解。
本文分为上、下两篇,将手把手教你如何搭建一个“好看”的数据看板。
文 | Zhanglu、Lily
来自字节跳动数据平台BI数据应用团队
写在前面
在此之前,需要先探讨一个问题:何谓“好看” ❓ ❓ ❓
好看可以从两个角度去理解, 一是易于理解( Easy to read), 即清晰准确的呈现指标全貌,让读者无需花费时间和精力去解读,能够第一时间读懂数据。 二是美观优雅(Good-looking), 即通过规则又协调的页面,吸引读者注意力尽可能多的停留在看板上。
因此,制作看板的致胜秘诀主要体现在以下三个方面:
讲好故事(Tell a good story)
一个好的数据看板应当能够将数据连接到业务中,回答查看者的问题。查看者能够在短时间内准确无误的接收并理解数据的业务意义,洞察业务现状。
因此一个看板是否成功的制胜秘诀首先在于看板是否具有一个好的故事线。
摆好数据(Present convincing data)
一个数据看板中通常包含十个及以上的图表,图表内又包含大量的数据信息,每一个图表该以何种格式呈现,每一个数据该以何种单位展示,都是摆好数据需要考虑的问题。
随时间迁移的销售额波动用折线图会更生动,大金额销售额数据的展示加上单位后缀会比直接的数据更直观。因此,摆好数据对提升数据看板可读性,增强数据信息传递的效率至关重要。
做好设计(Deliver a nice design)
俗话说:人靠衣裳马靠鞍。要想看板一鸣惊人,好设计重中之重!
在数据可视化的项目中,设计原则备受重视,好设计加持下的数据看板,能够巧用布局和排版,突出看板核心故事线,更快速地向阅读者传递有效的业务信息,令数据与业务跃然纸上。
内容与结构篇
假设你是某教育产品的分析师,客户成功主管今天联系你,希望你能做一个看板帮助他了解所有线上课程的核心指标,以评估线上课程当前的用户满意度及可能存在的问题。
收到这个任务的你,该如何去设计这个看板呢?
阅读者的角色 + 阅读者希望看到的信息 = 看板需要讲述的故事
具体来讲,分以下两个步骤。
明确看板阅读者角色(who to present) :
不同角色的用户对于数据看板的诉求各有不同,譬如,对于企业高管,更关注核心指标,关注目标和现状之间的差距,关注当前业务主要风险点;而对于业务leader,更关注利润增长、销售漏斗,关注业务异常表现,希望能够监控部门员工的核心KPI等。
不同角色对看板内数据的需求不同,只有明确了谁是目标受众,才能进一步确定看板内的数据内容。
确定呈现的数据内容(what to present) :
明确了阅读者角色后,我们可以通过调研甚至访谈确认数据需求(譬如:需要哪些纬度的哪些指标?),这部分工作不仅体现在看板搭建初期,在看板的运维阶段同样关键,了解到大家想看到什么数据,并结合看板阅读者查阅诉求的更迭,不断更新非常重要。
精雕深层的数据细节(reader stratification) :
每个看板可能存在多个读者,不同用户对于数据颗粒度的要求不同。因为为了支撑阅阅读者更自由的数据探索,展现数据不同层次的信息,支撑用户自主提取出更深层的信息,看板制作者应适当嵌入上钻下钻、多表联动、图表跳转、智能归因等交互,增强阅读者体验。
图表与数据篇
现在你已经确定了看板内的图表素材,但看板看起来仍平淡无奇,图表内的数据读起来依然费劲。
于是你发现问题可能出在了图表的选择和数据的呈现上,但是怎样才能让数据代表的业务意义生动立体,跃然纸上呢?
选对图表类型,图表信息秒掌握:
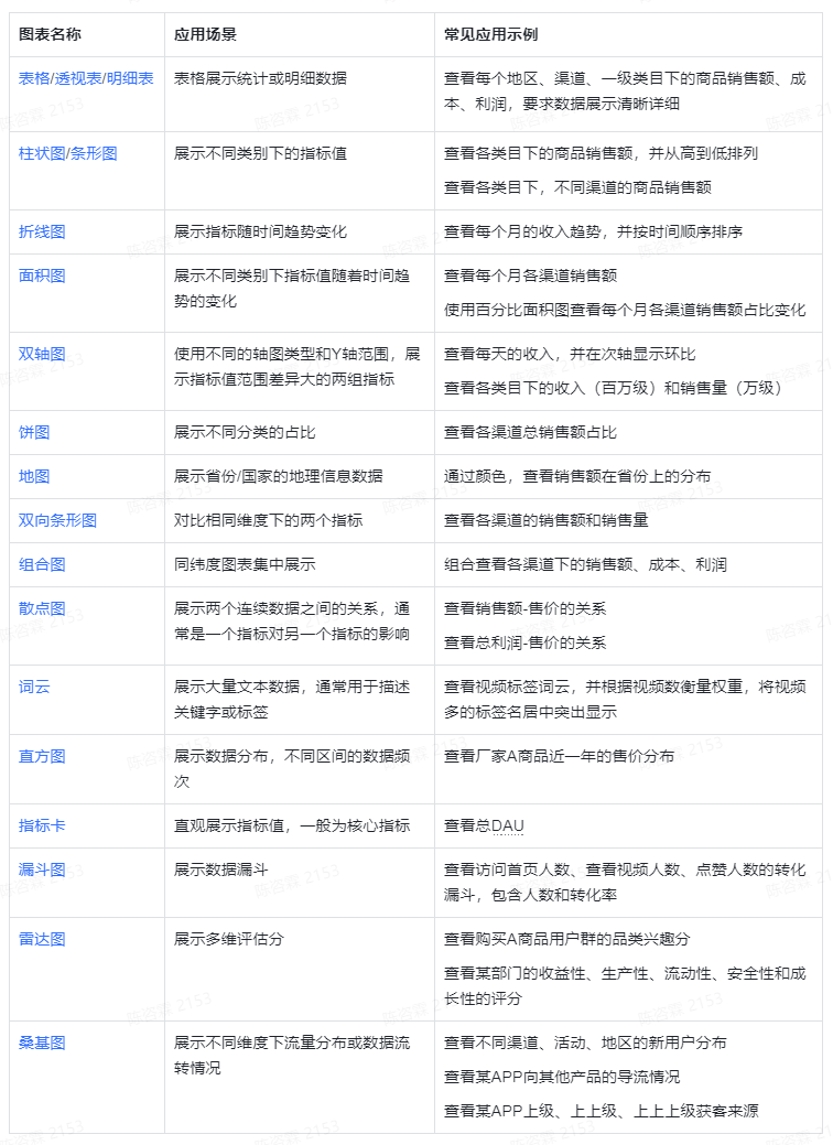
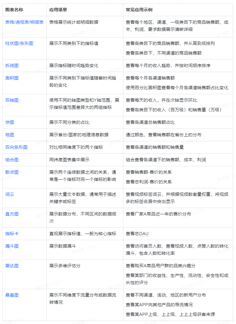
俗话说“ 一 图胜千言”,数据分析看板的呈现都是以图表为载体,选对了图表才能更快速的向阅读者传达准确无误的信息。但BI产品提供的图表种类繁多,应用场景各有不同,我们该如何选择图表来展示自己的数据呢?
通常根据需要展示数据的结构,我们可以将图表分为四大类型:比较、关系、构成、分布/地理。在此基础上,结合数据变量,再判断使用哪种图表类型更合适一些。🏆 一张祖传的宝图赠予你!
在此我们准备了产品支持的图表类型及其常见应用场景示例,欢迎各位同学品鉴赏玩。
巧用数据配置,数据层次秒知晓
选好了图表类型,并不意味着大功告成。图表标题、单位、图例、标签等都对用户解读数据有较大帮助,其中尤其是绘图区的数据格式深藏玄机。产品中提供了以下数据的配置选项,灵活使用这些功能,对于精确展示数据特征,突出数据层次非常有帮助。
数据格式
图表内的数据配置是影响读者阅读理解图表信息的核心因素,看板配置者应从以下几个方面兼顾配置,让数据更直观,更醒目。
- 字段名 :对于字段名称较易混淆、可能表意不清、系统自动生成的衍生字段等字段名,建议你通过设置别名或设置字段信息,提升字段的可读性,降低看板的运维成本。
例如将日期修改为出库日期,明确该日期的动作指向;将系统自动生成的字段显示销售额的差异百分比-1M修改为销售额上月同比,令名称更符合读者阅读习惯。
- 字段值 :字段格式的设置也同样至关重要,如5亿相比于5,000,123,345,明显更易理解且误读风险更低。在图表设计中,应当结合数据本身的业务意义,设置单位、格式、配上前后缀。例如对于销售额数据,在后缀处加上单位元、美元;对于增长率,占比等数据,将数据格式设置为百分比等。
条件格式
图标集、色阶和、数据条是常见的条件格式,可在数据中强化视觉效果。使用条件格式,可以更轻松地同时比较一定区域内的指标值。
-
图标集: 图标集可以更直观地对数据进行分类展示。根据阈值范围,显示不同的图标,让读者能够快速对数据根据大小分组。
-
色阶: 色阶可帮助读者更好地了解数据分布情况。设置色阶后,数值将由大到小产生渐变色,对于存在异常值或需定制化色阶的场景,也可以自行配置最大值、最小值。
-
数据条: 数据条有助于读者对指标值比大小,也有助于找到较大或较小的数值。数据条越长,值越大;数据条越短,值越小。
分析功能
- 排序、TopN设置:默认按照哪一项数据排序。利用排序组件将读者高关注的数据突出显示。产品提供的排序功能组件支持对图表的横轴、纵轴及图形中的维度字段进行排序。
- 统计项设置(合计/百分比等):哪些数据进行二次统计。利用统计项陈列统计数据,形成明细数据与统计数据的对比,帮助读者了解数据特征,洞察业务。
- 参考线设置:为了让数据图表更加清晰易懂,通常需要为图表添加例如目标线、控制线、平均线等参考线,辅助分析工作。
表格样式
表格,因其能清晰地展示大量维度以及指标汇总,备受报表制作者的欢迎。但也正因为表格内数据量巨大,如何优化表格配置,在展示大量数据同时,突出关键信息显得至关重要。在此,简单介绍几个表格样式设计的小技巧。
- 单元格的底色和内容要有一定的对比性:文字建议使用与看板色对比较鲜明的颜色,同时为协助用户阅读,可使用斑马纹提升浏览速度;
- 避免使用深色的、粗线条的边框,避免边框喧宾夺主;
- 对重点关注的数据进行高亮提示,可以配合条件格式功能使用。
更多交互配置,自助分析随心配
如何满足不同用户的不同粒度数据的查阅需求,让看板“动”起来呢?巧用筛选器和动态维度指标两个功能,提升看板查看者的分析自由度。
筛选器
筛选功能可以帮读者更迅速的筛选图表,并查看所需数据。比如某零售业销售数据看板,对于不同城市的店长来说,他们希望能够快速锁定自己所在大区,甚至门店,查看该部分业务的表现数据。
在为看板配置筛选器时,应着重关注以下几点:
-
筛选项设置:即哪些维度需要添加筛选,阅读者通常想要从哪些口径对数据进行查询。筛选项的设置需要基于较高的业务理解度才能给出,如果没有什么思路,不妨调研几个业务方,他们或许有答案。
-
默认查询时间:设置看板默认查询时间,查看者一进来就能看到最新的数据。
-
其他极端情况考虑:数据极限值去除,时间范围限定,取数为空时的处理等等,这类数据需要结合业务场景,进行排除或转化。
动态维度指标
同一指标想从多个维度自由分析?某个维度口径下想看看多个指标的表现?不同同学可能在意的指标不同,一个一个绘图低效又占地?
此时可以尝试动态维度/动态指标功能,用筛选的方式切换分析维度和指标,以满足不同查看者对不同维度/指标分析需求。
本文下篇将讲解“设计与排版”的基本思路与实操技巧,敬请关注!
🎁 60分钟快速入门
智能数据洞察产品课程
- 30天免费使用 机会,立即开通
- 完成学习获取字节专属结课证书 和精美大礼包
- 体系化知识点梳理,从0入门 BI工具
- 详细教学指导 ,手把手教你完成业务销售分析报告
扫描 二维码 或点击 “阅读原文” 立即领取!
产品介绍
火山引擎智能数据洞察:
智能数据洞察是一款支持大数据明细级别自助分析的增强型 ABI 平台。从数据接入、数据整合,到查询、分析,最终以数据门户、数字大屏、管理驾驶舱的可视化形态呈现给业务用户,让数据发挥价值。后台回复数字“5”了解产品
**
点击 阅读原文,** 立即领取60分钟智能数据洞察课程
