互联网时代数据呈现爆发式增长,数字化、实时化的趋势明显加快,基于数据驱动的业务场景也不断涌现。如何保障在 Kubernetes 上统一运行离线任务和批计算任务,已经成为云原生基础设施的基本能力之一。
- 系列第一篇 | 从节点中心转型 Serverless 化架构的利器
- 系列第二篇 | 面对降本增效,如何有效提升装箱率?
Argo Workflows 是一个基于云原生 Kubernetes 的开源工作流引擎,通过 Kubernetes 的 CRD 实现。它常被用来在 Kubernetes 集群上编排并行工作流,将工作流中的每一个任务实现为一个容器独立运行,具备轻量级、可扩展且易于使用的特点。
Argo Workflows 常见于以下应用场景:
- 批处理和数据分析。企业收集的数据一般都需要经过处理才能被使用,Argo Workflows 允许开发人员在 Kubernetes 集群中执行批处理的整个过程,周期性自动完成大量重复数据作业的处理;
- AI 模型训练。模型训练通常都有规范化的流程:数据收集、数据预处理、模型构建、模型编译、模型训练和模型评估等。这一流程同样可以通过 Argo Workflows 在 Kubernetes 集群中自动执行,从而实现资源成本的有效控制;
- 基础设施自动化。Argo Workflows 也可以被用于自动化基础设施流程,比如自动管理云资源配置等,降低运维复杂度,让开发人员更有效率。
随着以生成式人工智能为代表的新一代人工智能问世,越来越多企业开始将 AI 模型能力应用到各行各业,Argo Workflows 也在 HPC、图片处理、仿真计算、游戏 AGI、自动驾驶数据处理、科学计算等领域有了越来越广泛的应用。本文将介绍如何在火山引擎容器服务 VKE、弹性容器 VCI 中运行 Argo Workflows。
背景信息
火山引擎弹性容器实例 VCI(Volcengine Container Instance)是云原生团队基于字节跳动内部深度实践,推出的一种无服务器 Serverless 和容器化的计算服务。
在企业级场景下,由于可以在短时间内并发执行多个独立的工作流,每条工作流执行中的任务往往完成某一个特定的操作,运行时长变化很大,Argo Workflows 通常对底层容器环境的资源弹性需求很高。弹性容器 VCI 具备秒级启动、高并发创建、沙箱容器安全隔离的优势,允许用户只为所用计算资源的“业务实际运行时间”付费(装箱率高),天然适合被用于支撑 Argo Workflows 在各类场景中的应用(www.volcengine.com/docs/6460/76908)。
弹性容器 VCI 环境准备
首先,登录火山引擎控制台,由于弹性容器 VCI 是容器服务 VKE 中的服务,可参考以下文档在容器服务 VKE 中先创建集群:https://www.volcengine.com/docs/6460/70626。
选择容器网络模型为 VPC-CNI(近期也会发布对弹性容器 VCI 对 Flannel 网络模型的支持)。
安装 Argo Workflows
按照社区文档安装 Argo Workflows:https://argoproj.github.io/argo-workflows/installation/
可以通过以下方式快速部署 Argo Workflow 的体验环境:
kubectl apply -n argo -f https://github.com/argoproj/argo-workflows/releases/download/v3.5.5/install.yaml
customresourcedefinition.apiextensions.k8s.io/clusterworkflowtemplates.argoproj.io created
customresourcedefinition.apiextensions.k8s.io/cronworkflows.argoproj.io created
customresourcedefinition.apiextensions.k8s.io/workflowartifactgctasks.argoproj.io created
customresourcedefinition.apiextensions.k8s.io/workfloweventbindings.argoproj.io created
customresourcedefinition.apiextensions.k8s.io/workflows.argoproj.io created
customresourcedefinition.apiextensions.k8s.io/workflowtaskresults.argoproj.io created
customresourcedefinition.apiextensions.k8s.io/workflowtasksets.argoproj.io created
customresourcedefinition.apiextensions.k8s.io/workflowtemplates.argoproj.io created
serviceaccount/argo created
serviceaccount/argo-server created
role.rbac.authorization.k8s.io/argo-role created
clusterrole.rbac.authorization.k8s.io/argo-aggregate-to-admin created
clusterrole.rbac.authorization.k8s.io/argo-aggregate-to-edit created
clusterrole.rbac.authorization.k8s.io/argo-aggregate-to-view created
clusterrole.rbac.authorization.k8s.io/argo-cluster-role created
clusterrole.rbac.authorization.k8s.io/argo-server-cluster-role created
rolebinding.rbac.authorization.k8s.io/argo-binding created
clusterrolebinding.rbac.authorization.k8s.io/argo-binding created
clusterrolebinding.rbac.authorization.k8s.io/argo-server-binding created
configmap/workflow-controller-configmap created
service/argo-server created
priorityclass.scheduling.k8s.io/workflow-controller created
deployment.apps/argo-server created
deployment.apps/workflow-controller created
在 Argo Workflows 中 argoexec 是用来辅助任务 Pod 运行的 sidecar,默认 argoexec 会从 argoproj/argoexec:<版本> 拉取镜像,因为国内访问海外资源的不稳定性,可以通过修改 Argo Workflows 的 workflow-controller-configmap 配置项,设置 sidecar 容器从火山引擎的镜像仓库拉取镜像,减少镜像拉取时间,提高 Pod 的运行效率。
可以参考的 workflow-controller-configmap 配置项如下:
apiVersion: v1
data:
executor: |
imagePullPolicy: IfNotPresent
image: paas-cn-shanghai.cr.volces.com/argoproj/argoexec:v3.5.5
resources:
requests:
cpu: 0.1
memory: 64Mi
limits:
cpu: 0.5
memory: 512Mi
kind: ConfigMap
metadata:
name: workflow-controller-configmap
namespace: argo
使用 VCI 运行 Argo Workflows 任务
本示例参考社区文档创建一个非常简单的工作流程模板:
apiVersion: argoproj.io/v1alpha1
kind: Workflow
metadata:
generateName: argo-vci-demo-
spec:
entrypoint: hello-hello-hello
templates:
- name: hello-hello-hello
steps:
- - name: hello1
template: whalesay
arguments:
parameters:
- name: message
value: "hello1"
- - name: hello2a
template: whalesay
arguments:
parameters:
- name: message
value: "hello2a"
- name: hello2b
template: whalesay
arguments:
parameters:
- name: message
value: "hello2b"
- name: whalesay
inputs:
parameters:
- name: message
container:
image: paas-cn-shanghai.cr.volces.com/argoproj/whalesay:latest
command: [cowsay]
args: ["{{inputs.parameters.message}}"]
工作流执行过程会通过运行多个任务 Pod 完成。我们之所以推荐使用弹性容器 VCI,是因为离线任务如果使用常规云服务器,往往难以合理利用节点资源、产生浪费:
- 不同任务对于计算资源(CPU、内存等)的需求差异较大:由于云服务器的 CPU、内存规格情况较为固定,很多时候提供的云资源和实际需要的云资源难以“完美匹配”,从而出现计算资源过剩(同时也无法被其他任务利用),导致整体资源装箱率较低;
- 不同离线任务运行的启动和结束时间不同:这会导致云服务器产生资源“碎片”,即小块未被利用的资源分布在不同的云服务器上,并难以被新的离线任务有效利用;
- 在某些业务场景下离线任务之间存在依赖关系或者优先级差异:这意味着某些任务往往需要等待其他任务完成之后才能启动,这种依赖性进一步加剧了云服务器资源利用率的挑战。
而火山引擎弹性容器 VCI 允许用户为实际运行中的业务所占用的计算资源付费,无任何资源闲置浪费,可以帮助用户极大提升装箱率、降低云成本、减轻运维负担(详见《面对降本增效,如何有效提升装箱率?》) 。同时,弹性容器 VCI 也能通过在业务峰值期间提供充足算力、结合镜像缓存秒级拉起容器,为用户提供更极致的弹性体验。
下面,我们列举了通过火山引擎弹性容器 VCI 运行 Argo Workflows 的三种方式来执行示例工作流
方式一:通过 podMetadata 指定任务 Pod 使用 VCI 运行
对需要使用 VCI 方式运行 Pod,弹性容器 VCI 支持通过特定 Annotation 指定实例规格族和子网,可以参考文档:https://www.volcengine.com/docs/6460/76917。
我们可以通过在 workflow template 中设置 podMetadata 信息,给工作流创建的 Pod 自动加上相应的 annotations。 让 VKE 调度器把任务 Pod 调度到弹性容器运行。
apiVersion: argoproj.io/v1alpha1
kind: Workflow
metadata:
generateName: argo-vci-demo-
spec:
entrypoint: hello-hello-hello
# This spec contains two templates: hello-hello-hello and whalesay
templates:
- name: hello-hello-hello
# Instead of just running a container
# This template has a sequence of steps
steps:
- - name: hello1
template: whalesay
arguments:
parameters:
- name: message
value: "hello1"
- - name: hello2a
template: whalesay
arguments:
parameters:
- name: message
value: "hello2a"
- name: hello2b
template: whalesay
arguments:
parameters:
- name: message
value: "hello2b"
- name: whalesay
inputs:
parameters:
- name: message
container:
image: paas-cn-shanghai.cr.volces.com/argoproj/whalesay:latest
command: [cowsay]
args: ["{{inputs.parameters.message}}"]
# podGC:
# strategy: OnPodCompletion # 任务Pod执行完后,completed的Pod会被删除
podMetadata:
annotations:
vke.volcengine.com/burst-to-vci: enforce
vke.volcengine.com/preferred-subnet-ids: subnet-5g1mi8e6aby873inqlbgzmar,subnet-22jvxc4z6vthc7r2qr1q8g9x4,subnet-22jvxceucg3cw7r2qr17sj10n
vci.vke.volcengine.com/preferred-instance-family: vci.u1 #指定 VCI 的规格族
在命令行提交 Argo Workflows 执行:
argo submit -n argo argo-vci-demo.yaml --serviceaccount argo
很快可以从 Argo Workflows 的网页控制台看到任务的执行情况
也可以从火山引擎容器服务的控制台,看到对应任务的 Pod 创建和执行的情况,可以看到执行任务的每个 Pod 都有 VCI 的标识,表示这些 Pod 都使用弹性容器实例的方式完成执行。
默认 Argo Workflows 会在容器环境保留 Pod 的信息。当有大量工作流执行的环境里,这些保留信息会占用大量存储空间,增加运维难度。
我们可以在 workflow 模版中设置 podGC 的 strategy 为 OnPodCompletion。工作流创建的 Pod 会在执行完成后自动删除。
podGC:
strategy: OnPodCompletion # 任务Pod执行完后,completed的Pod会被删除
podMetadata:
annotations:
vke.volcengine.com/burst-to-vci: enforce
vke.volcengine.com/preferred-subnet-ids: subnet-5g1mi8e6aby873inqlbgzmar
vci.vke.volcengine.com/preferred-instance-family: vci.u1 #指定 VCI 的规格族
方式二:通过 VKE 容器服务的 Resource Policy 实现 VCI 调度
火山引擎容器服务提供弹性资源优先级调度策略,支持通过自定义资源策略(ResourcePolicy),设置工作负载的 Pod 被弹性调度到不同类型节点(例如包年包月 ECS、按量付费 ECS、虚拟节点)的顺序。
参考在线文档:弹性资源优先级调度--容器服务-火山引擎
我们可以在工作流的运行空间中创建相应的 resource policy,通过设置 resource policy 中的 label selector 选定带指定 label 的 Pod 按照预定的资源优先级来运行,实现工作流相关的 Pod 按照业务需求或者资源情况在集群常驻节点(ECS 节点)和弹性容器之间灵活调度。
本示例的容器集群,有一个默认的节点池,节点池 ID:pcodl592d75mk89oame6g,节点中有一台小规格的常驻 ECS 节点。
在 Argo 命名空间中创建 Resource Policy,让带有 resource: vci label 的 Pod 高优调度到弹性容器运行。
apiVersion: scheduling.vke.volcengine.com/v1beta1
kind: ResourcePolicy
metadata:
name: vke-resourcepolicy # ResourcePolicy 对象名称。
namespace: argo # ResourcePolicy 所属命名空间。该命名空间必须与被调度的 Pod 命名空间相同。
spec:
selector: # 被 ResourcePolicy 管理的 Pod 的 Label 选择器。
resource: vci
subsets: # 资源池配置。
- name: ecs-pool # 资源池名称。
maxReplicas: 5 # 调度到该资源池的 Pod 数量上限。
maxReplicasRatio: "0.1" # 调度到该资源池的 Pod,占所有 Pod 的比例阈值,当超过该阈值时,不再向该资源池调度 Pod。
whenNotReachMax: ScheduleAnyWay # 调度策略,有 DoNotSchdedule 和 ScheduleAnyWay 两个取值。
nodeSelectorTerm:
- key: cluster.vke.volcengine.com/machinepool-name # 资源池标签键,此处的 machinepool-name 为资源池(节点池)ID 标签键。
operator: In
values: # 资源池标签值,即实际的资源池(节点池)ID。
- pcodl592d75mk89oame6g
- name: vci-pool # 资源池名称。
maxReplicas: 100
maxReplicasRatio: "0.1"
nodeSelectorTerm:
- key: type
operator: In
values:
- virtual-kubelet # 匹配到 VCI 资源对应的虚拟节点。
tolerations: # 如果 Pod 被调度到该资源池,需要给 Pod 打上额外的容忍度。
- effect: NoSchedule
key: vci.vke.volcengine.com/node-type
operator: Equal
value: vci
因此,我们对示例的工作流也做了一些简单的调整,让工作流的某一些步骤创建的 Pod 带上 resource policy 配置的标签: resource: vci
apiVersion: argoproj.io/v1alpha1
kind: Workflow
metadata:
generateName: argo-vci-resourcepolicy-demo-
spec:
entrypoint: hello-hello-hello
templates:
- name: hello-hello-hello
steps:
- - name: hello1
template: whalesay
arguments:
parameters:
- name: message
value: "hello1"
- - name: hello2a
template: whalesay-vci
arguments:
parameters:
- name: message
value: "hello2a"
- name: hello2b
template: whalesay-vci
arguments:
parameters:
- name: message
value: "hello2b"
- name: whalesay
inputs:
parameters:
- name: message
container:
image: paas-cn-shanghai.cr.volces.com/argoproj/whalesay:latest
command: [cowsay]
args: ["{{inputs.parameters.message}}"]
- name: whalesay-vci
inputs:
parameters:
- name: message
container:
image: paas-cn-shanghai.cr.volces.com/argoproj/whalesay:latest
command: [ cowsay ]
args: [ " {{inputs.parameters.message}} " ]
metadata:
labels:
resource: vci
提交并执行任务:
argo submit -n argo argo-vci-resourcepolicy-demo.yaml --serviceaccount argo
从容器服务控制台可以看到符合 resource policy 选择条件的 Pod 使用弹性容器执行。
方式三:通过 VKE 容器服务的 vci-profile 无侵入实现任务 Pod调度到VCI
前面提到的两种方式,需要对 Argo Workflow 的工作流配置进行一些修改。有一些情况下,对工作流本身的配置修改可行性不高,例如:已经有大量存量工作流,修改工作量大。或者工作流归属过个不同团队,跨团队沟通修改配置执行难度大。
这种情况下,我们可以通过使用 vci-profile 的方式无侵入的调整 Argo Workflows 的任务 Pod 的执行方式。
vci-profile 是 VCI 配置文件,提供集群或命名空间维度的 VCI 资源使用统一配置以及全局固定配置的能力。减少用户对于业务工作负载 YAML 的修改,同时能够更加便捷、高效以及无侵入式使用 VCI 能力,避免用户混淆运维管理和业务管理的情况。 具体使用方式可以参考:https://www.volcengine.com/docs/6460/1209385。
以下示例通过创建一个名为 argo-jobs 的 namespace,然后创建 vci-profile 和相关的调度匹配规则,让 argo-jobs 命名空间中创建的 Pod 自动使用弹性容器方式运行,这种方式不需要对原 workflows 的配置进行修改。
- 创建 argo-jobs 命名空间,为该命名空间加上 label: vci=true,作为后续 vci-profile 中调度选择器进行规则匹配使用。
root@ecs-jumpbox:~/argo-workflow# kubectl create ns argo-jobs
namespace/demo-ns created
root@ecs-jumpbox:~/argo-workflow# kubectl label namespaces argo-jobs vci=true
namespace/demo-ns labeled
- 创建 Argo Workflows 在 argo-jobs 命名空间运行任务所需要的 Role 和 Service Account
root@ecs-jumpbox:~/argo-workflow# cat argo-role-sa.yaml
apiVersion: v1
kind: ServiceAccount
metadata:
name: argo
namespace: argo-jobs
---
apiVersion: rbac.authorization.k8s.io/v1
kind: Role
metadata:
name: argo-role
namespace: argo-jobs
rules:
- apiGroups:
- coordination.k8s.io
resources:
- leases
verbs:
- create
- get
- update
- apiGroups:
- ""
resources:
- secrets
verbs:
- get
- apiGroups:
- ""
resources:
- pods
verbs:
- patch
- apiGroups:
- argoproj.io
resources:
- workflowtaskresults
verbs:
- patch
- create
---
apiVersion: rbac.authorization.k8s.io/v1
kind: RoleBinding
metadata:
name: argo-binding
namespace: argo-jobs
roleRef:
apiGroup: rbac.authorization.k8s.io
kind: Role
name: argo-role
subjects:
- kind: ServiceAccount
name: argo
namespace: argo-jobs
- 创建 vci-profile,该 vci-profile 的设置指定在 argo-jobs 命名空间中创建的 Pod 都使用弹性容器方式执行。
root@ecs-jumpbox:~/argo-workflow# cat vci-profile.yaml
apiVersion: v1
kind: ConfigMap
metadata:
name: vci-profile # ConfigMap 名称,必须为 vci-profile。
namespace: kube-system # vci-profile 文件所属命名空间,必须为 kube-system。
data:
preferredSubnetIds: subnet-5g1mi8e6aby873inqlbgzmar
tlsEnable: "true" # VCI Pod 是否开启并采集日志到火山引擎日志服务。
securityContextPrivilegedConfig: ignore # VCI Pod 的特权模式兼容性配置。
dnsPolicyClusterFirstWithHostNetConfig: clusterFirst # VCI Pod 内部的 DNS 解析行为配置。
volumesHostPathConfig: ignore # VCI Pod 挂载节点文件目录的配置。
hostIpConfig: podIp # VCI Pod 的 status.hostIP 反显字段配置。
enforceSelectorToVci: "true" # 是否强制调度 selectors 选中的 Pod 到 VCI。
selectors: |
[
{
"name": "selector-argo-jobs-namespace",
"namespaceSelector": {
"matchLabels": {
"vci": "true"
}
},
"effect": {
"annotations": {
"vci.volcengine.com/tls-enable": "true"
},
"labels": {
"created-by-vci": "true"
}
}
}
]
root@ecs-jumpbox:~/argo-workflow# kubectl create -f vci-profile.yaml
configmap/vci-profile created
root@ecs-jumpbox:~/argo-workflow# kubectl get cm vci-profile -n kube-system -o yaml
apiVersion: v1
data:
dnsPolicyClusterFirstWithHostNetConfig: clusterFirst
enforceSelectorToVci: "true"
hostIpConfig: podIp
preferredSubnetIds: subnet-5g1mi8e6aby873inqlbgzmar
securityContextPrivilegedConfig: ignore
selectors: |
[
{
"name": "selector-argo-jobs-namespace",
"namespaceSelector": {
"matchLabels": {
"vci": "true"
}
},
"effect": {
"annotations": {
"vci.volcengine.com/tls-enable": "true"
},
"labels": {
"created-by-vci": "true"
}
}
}
]
tlsEnable: "true"
volumesHostPathConfig: ignore
kind: ConfigMap
metadata:
creationTimestamp: "2024-03-31T04:25:07Z"
name: vci-profile
namespace: kube-system
resourceVersion: "1143669"
uid: 471c7e00-61a4-4853-89e0-ee2389a7fe4d
- 在 Argo 上运行标准的工作流
apiVersion: argoproj.io/v1alpha1
kind: Workflow
metadata:
generateName: argo-vci-vcipolicy-demo-
spec:
entrypoint: hello-hello-hello
templates:
- name: hello-hello-hello
steps:
- - name: hello1
template: whalesay
arguments:
parameters:
- name: message
value: "hello1"
- - name: hello2a
template: whalesay
arguments:
parameters:
- name: message
value: "hello2a"
- name: hello2b
template: whalesay
arguments:
parameters:
- name: message
value: "hello2b"
- name: whalesay
inputs:
parameters:
- name: message
container:
image: paas-cn-shanghai.cr.volces.com/argoproj/whalesay:latest
command: [cowsay]
args: ["{{inputs.parameters.message}}"]
argo submit -n argo-jobs argo-vci-vcipolicy-demo.yaml --serviceaccount argo
从容器服务控制台可以看到运行情况。
对原始工作流配置没有修改的情况下,通过 vci-profile 的方式,可以让 argo-jobs 命名空间中的 Pod 都使用弹性容器的方式运行。
Argo Workflows 的运行监控
Argo Workflows 支持对 Prometheus 暴露工作流相关的监控指标
参考文档:https://argoproj.github.io/argo-workflows/metrics/
Argo Workflows 的主要任务服务 workflows-controller 对外暴露 metrics 采集端口:
name: workflow-controller
ports:
- containerPort: 9090
name: metrics
protocol: TCP
- containerPort: 6060
protocol: TCP
可以使用火山引擎托管 Prometheus 服务 VMP 对运行的 Argo Workflows 进行监控。
参考配置文档: https://www.volcengine.com/docs/6731/176835
配置示例:
apiVersion: monitoring.coreos.com/v1
kind: PodMonitor
metadata:
labels:
volcengine.vmp: "true"
name: argo-workflow-controller-discover
namespace: argo
spec:
namespaceSelector:
matchNames:
- argo
podMetricsEndpoints:
- interval: 15s
path: /metrics
port: metrics
relabelings:
- action: replace
replacement: argo-workflow-demo
targetLabel: app
selector:
matchLabels:
app: workflow-controller
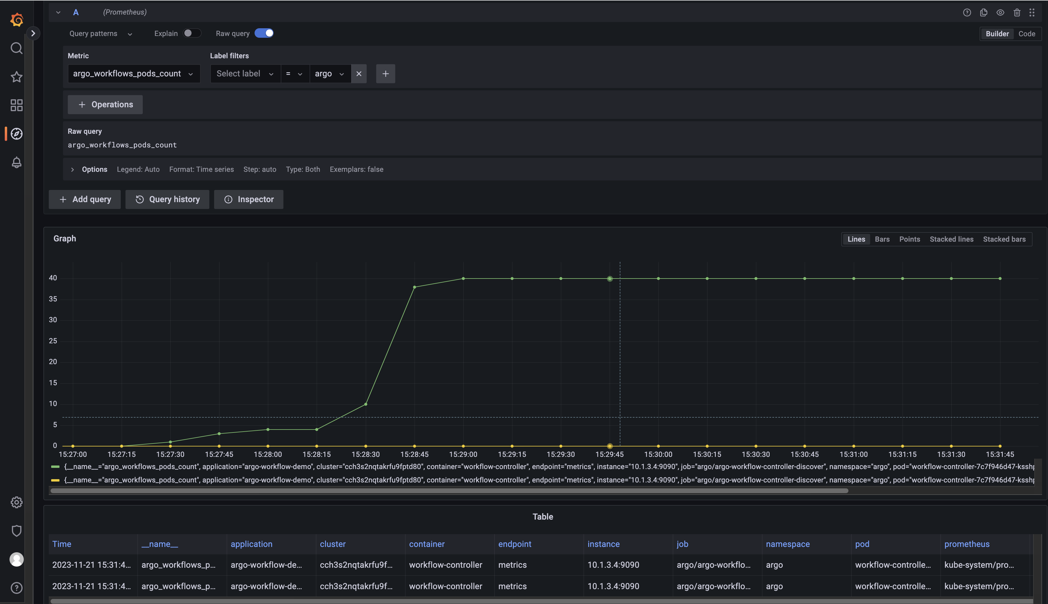
通过配置 Grafana 并使用托管 Prometheus 作为数据源,可以查询到 Argo Workflows 相关的监控指标
例如:argo_workflows_pods_count
示例:
动画渲染是影视/广告设计等行业重要工作环节,一个短视频的渲染需要大量的计算资源和渲染时间。
可以把对一个动画视频的渲染流程,使用 Argo Workflows 创建一个工作流,把动画渲染任务拆分成可以并行运行的渲染动画中的每一帧,生成每一帧的静态图片,然后再通过工具转换成最终的视频文件。
本示例中使用开源的动画制作和渲染工具:https://www.blender.org/
渲染动画文件:https://studio.blender.org/characters/5f1ed640e9115ed35ea4b3fb/showcase/1/
动画文件存在在火山引擎的对象存储(TOS):https://xmo-sh-tos.tos-cn-shanghai.volces.com/restaurant_anim_test/rain_restaurant.blend
对象存储通过 VCI 支持的 TOS CSI 挂载到运行目录 /data
配置文件如下:
root@ecs-jumpbox:~# kubectl get pv shared-data-pv -n argo-jobs
NAME CAPACITY ACCESS MODES RECLAIM POLICY STATUS CLAIM STORAGECLASS REASON AGE
shared-data-pv 20Gi RWX Retain Bound argo-jobs/shared-data-pvc 3d20h
root@ecs-jumpbox:~# kubectl get pvc -n argo-jobs
NAME STATUS VOLUME CAPACITY ACCESS MODES STORAGECLASS AGE
shared-data-pvc Bound shared-data-pv 20Gi RWX 3d20h
root@ecs-jumpbox:~# cat blender_cpu_render.vci.rain_restaurant.yaml
apiVersion: argoproj.io/v1alpha1
kind: Workflow
metadata:
generateName: render-
spec:
entrypoint: main
parallelism: 100
activeDeadlineSeconds: 864000
arguments:
parameters:
- name: filename
value: '/data/restaurant_anim_test/rain_restaurant.blend'
- name: sliceSize
value: 10 #每个渲染任务渲染10帧图片
- name: start
value: 1 # 从动画文件的第一帧开始渲染
- name: stop
value: 300 # 渲染到第300帧
- name: outputLocation
value: "/data/output/rain_restaurant_300/"
- name: samples
value: 300
volumes:
- name: data-storage
persistentVolumeClaim:
claimName: shared-data-pvc
templates: # This defines the steps in our workflow.
- name: main
steps:
- - name: slice
template: gen-slices
- - name: render
template: render-blender
arguments:
parameters:
- name: start
value: "{{item.start}}"
- name: stop
value: "{{item.stop}}"
withParam: "{{steps.slice.outputs.result}}"
- name: gen-slices
script:
image: cr-demo-cn-beijing.cr.volces.com/xmo/python:3.8-slim-buster
command: [python]
source: |
import json
import sys
frames = range({{workflow.parameters.start}}, {{workflow.parameters.stop}}+1)
n = {{workflow.parameters.sliceSize}}
slices = [frames[i * n:(i + 1) * n] for i in range((len(frames) + n - 1) // n )]
intervals = map(lambda x: {'start': min(x), 'stop': max(x)}, slices)
json.dump(list(intervals), sys.stdout)
- name: render-blender
metadata:
annotations:
vke.volcengine.com/burst-to-vci: enforce # 指定渲染任务 Pod 调度到VCI
inputs:
parameters:
- name: start
- name: stop
artifacts:
- name: blender_samples
path: /blender_samples.py
raw:
data: |
import bpy
bpy.data.scenes["Scene"].cycles.samples = {{workflow.parameters.samples}}
retryStrategy:
limit: 1
container:
image: paas-cn-shanghai.cr.volces.com/argoproj/blender:3.3.1-cpu-ubuntu18.04
command: ["blender"]
workingDir: /
args: [
"-b",
"{{workflow.parameters.filename}}",
"--engine", "CYCLES",
"--factory-startup", "-noaudio",
"--use-extension", "1",
"-o", "{{workflow.parameters.outputLocation}}",
"--python", "blender_samples.py",
"-s", "{{inputs.parameters.start}}",
"-e", "{{inputs.parameters.stop}}",
"-a"
]
resources:
requests:
memory: 8Gi
cpu: 1
limits:
cpu: 2
memory: 16Gi
volumeMounts:
- name: data-storage
mountPath: /data
从 Argo workflows 的控制台显示 10 个并行渲染任务运行。这样比常规单任务渲染,理论速度要快 10 倍。
渲染结束后,所有任务运行创建的 Pod 被释放,对 VCI 来说的计费结束。用户只需要按照 Pod 运行实际时长和 CPU/内存用量计费。
欢迎在火山引擎控制台使用 VKE/VCI 运行您的 Argo Workflows。 如需开通 VKE 服务/咨询更多问题,请扫描下方二维码联系我们!
相关链接
[1] 火山引擎: www.volcengine.com
[2] VCI:www.volcengine.com/docs/6460/76908
[3] VKE:www.volcengine.com/product/vke
[4] CR:www.volcengine.com/product/cr
[5] VMP:www.volcengine.com/product/vmp
[6] 弹性容器实例:从节点中心转型 Serverless 化架构的利器
火山引擎云原生团队
火山引擎云原生团队主要负责火山引擎公有云及私有化场景中 PaaS 类产品体系的构建,结合字节跳动多年的云原生技术栈经验和最佳实践沉淀,帮助企业加速数字化转型和创新。产品包括容器服务、镜像仓库、分布式云原生平台、函数服务、服务网格、持续交付、可观测服务等。
