不知道大家有没有注意到现在大模型百花齐放,但是模型参数大小却非常一致,基本都是7B,13B,65B等。那么,为什么被设计成这么大呢?
网络上有很多解释,笔者结合自己的理解,分享其中可能的原因。
最直接的就是历史传承,因为最初OpenAI在 gpt-3 就是这么干的,然后,Meta借鉴了OpenAI的做法,推出了llama的7B,13B,33B,65B四个尺寸。由于llama在开源领域的地位,其他模型厂商都基本遵守了这样的约定,形成了当下的局面。
适配推理设备。特别是对于一些参数量小的模型是为了适配不同级别的GPU显存,常见的显寸大小从4G到80G不等,我们知道显存占用的公式:
模型空间大小 = 参数量 *参数精度
ully,公众号:AI工程化一文探秘LLM应用开发(11)-模型部署与推理(模型大小与推理性能的关系)
这使得能够很方便地在单卡上部署推理,降低使用的门槛。以chatGLM2-6B为例,它有62亿参数,权重参数文件采用BF16精度存储,实际显存占用大概为12.5GB,一个英伟达T4显卡(16GB)就能跑起来。
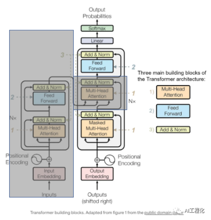
模型结构上的设计。从模型结构上看,当前大模型都是采用的transfomer模型的decoder-only结构 (未遮盖部分)。 其参数量受到隐藏层维度,层数,注意力头数等影响,而这些参数取值既参考GPT-3,也是结合。 下面是llama和gpt系列模型的参数量统计:
| 实际参数量P |
| 隐藏层维度d_model
| 层数N
| 注意力头数h
| 估算参数量
| | 6.7B
| 4096
| 32
| 32
| 6590300160
| | 13.0B
| 5120
| 40
| 40
| 12730761216
| | 32.5B
| 6656
| 60
| 52
| 32045531136
| | 65.2B
| 8192
| 80
| 64
| 64572358656
|
llama
gpt-3
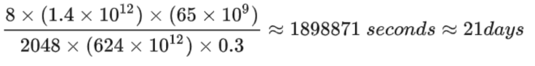
性能、成本与训练时间的综合平衡。根据 一文探秘LLM应用开发(12)-模型部署与推理(大模型相关参数计算及性能分析) ,模型训练时间可以估算:6TP/(nXu),其中X是计算显卡的峰值FLOPS,n为卡的数量,u为利用率。以LLaMA-65B为例,在2048张80GB显存的A100上,在1.4TB tokens的数据上训练了65B参数量的模型。80GB显存A100的峰值性能为624TFLOPS,设GPU利用率为0.3,则所需要的训练时间为:
后台回复“进群”入群讨论。
