本文将从 ResNet的本质 、ResNet 的原理 、ResNet 的应用 三个方面,带 您一文搞懂 残差神经网 络 Residual Neural Network|
ResNet
。
残差神经网络ResNet
一、 ResNet 的本质
ResNet的定义: 残差神经网络(ResNet)是一种深度卷积神经网络(CNN)的架构, 它通过引入“残差学习”来解决深度网络训练中的退化问题。
通过绕过某些中间层级,将层的激活值直接链接到后续层,从而创建一个残差块。这些残差块被堆叠起来以创建ResNet。
残差神经网络ResNet34
退化问题 (Degradation Problem) : 随着网络层数的增加,网络的性能并不是持续提升的,而是在达到一定深度后, 性能会趋于饱和,甚至出现下降。
这种现象与直观相悖,因为一般来说,更多的层意味着网络有更强的学习能力,应该能够学习到更复杂的函数映射。
退化问题 (Degradation Problem)
残差学习 (Residual Learning) : 它是 一种训练深度神经网络的技术 ,旨在解决随着网络深度增加而出现的退化问题。
在ResNet中,残差学习通过引入“快捷连接”(shortcut connections)或“跳跃连接”(skip connections)来实现,这些连接允许从网络中较早的层直接传递输入到后面的层。
残差学习(Residual Learning)
ResNet的本质: 残差网络背后的策略是让网络去拟合残差映射,而不是让层去学习底层的映射。 因此,网络不是去拟合比如H(x)这样的初始映射,而是去拟合H(x) - x这样的残差映射。
****F(x) = H(x) - x,得出
H(x) = F(x) + x
。****
ResNet的本质
二、 ResNet 的原理
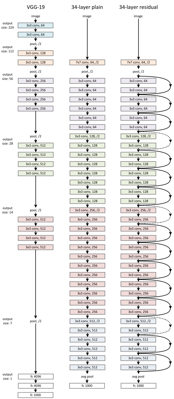
ResNet的架构 : ResNet34 使用的受 VGG-19 启发的 34 层普通网络架构,随后添加了快捷连接。随后通过这些快捷连接将该架构转变为残差网络,如下图所示:
ResNet34的架构
残差块(Residual Block) : 在ResNet(残差网络)架构中,多个残差学习块(Residual Learning Building Blocks)通常是串联在一起的。
残差块(Residual Block)
在ResNet的不同版本中,如ResNet18、ResNet34、ResNet50、ResNet101、 ResNet152等, 残差块的数量是根据网络的总层数而定的。
ResNet不同版本
以ResNet34为例,它包含34层,其中包括 一个7x7的卷积层(算作一层),然后是16个残差块(每个残差块包含两层卷积),最后连接上一个全连接层(最后一层),所以总层数为34层。
ResNet34的架构
ResNet 的工作原理 : ResNet通过残差块和跳跃连接缓解梯度消失,利用降采样和全局池化提取关键特征,通过全连接层分类或回归,并借助批量归一化和ReLU加速训练和泛化。
ResNet34的工作原理
ResNet34的工作流程可以简要概括如下:
- 输入层:首先,图像数据作为输入被送入ResNet34的第一个卷积层,这通常是一个7x7的卷积层,用于初步提取图像特征。
- 残差块:随后,图像数据通过一系列残差块(Residual Blocks)。每个残差块都包含两层卷积层,用于进一步提取图像特征。重要的是,每个残差块都通过跳跃连接(Skip Connection)实现, 这意味着每个残差块的输入都会直接加到其输出上。
- 降采样:在残差块之间,可能会通过改变卷积的步长或使用额外的卷积层来实现降采样操作,以减小特征图的尺寸并保留空间层次结构。
- 全连接层:在所有残差块之后,全局平均池化层将特征图的空间维度减小到1x1,生成一个特征向量。 然后,这个特征向量被传递给一个或多个全连接层(也称为密集连接层或线性层),用于执行分类或回归任务。
- 输出:最后,ResNet34输出预测结果。对于分类任务,输出通常是一个概率分布向量,表示图像属于各个类别的概率;对于回归任务,输出则可能是具体的数值。
在整个工作流程中,批量归一化(Batch Norm)和ReLU激活函数通常被用于每个卷积层和全连接层之后,以加速训练并提高模型的泛化能力。
ResNet34的工作流程
三、 ResNet 的应用
计算机视觉(Computer Vision) :
一门研究如何使机器“看”的科学,更进一步地说,就是指用摄影机和计算机代替人眼对目标进行识别、跟踪和测量等机器视觉,并进一步做图像处理,用计算机处理成为更适合人眼观察或传送给仪器检测的图像。
计算机视觉(Computer Vision)
ResNet在计算机视觉领域的应用广泛且显著,特别是在 图像识别、目标检测和图像分割 等关键任务中展现出卓越性能。
ResNet应用计算机视觉
以下是ResNet在计算机视觉中的3个主要应用:
图像识别 (Image Recognition) : ResNet通过其深度学习和残差学习机制,能够准确识别图像中的物体、场景或文字,为图像分类和识别任务提供了强有力的支持。
图像识别(Image Recognition)
目标检测 (Object Detection) : 在目标检测任务中,ResNet能够有效地提取图像中的目标特征,并结合区域提议网络(RPN)等方法,实现对图像中多个目标的准确检测和定位。
目标检测(Object Detection)
图像分割( Image Segmentation ) : 对于图像分割任务,ResNet通过其强大的特征提取能力,能够实现对图像中不同区域的精细分割,为医学影像分析、自动驾驶等领域的应用提供了重要支持。
图像分割(Image Segmentation)
