TensorFlow的高阶API主要是tensorflow.keras.models.
本章我们主要详细介绍tensorflow.keras.models相关的以下内容。
-
模型的构建(Sequential、functional API、Model子类化)
-
模型的训练(内置fit方法、内置train_on_batch方法、自定义训练循环、单GPU训练模型、多GPU训练模型、TPU训练模型)
-
模型的部署(tensorflow serving部署模型、使用spark(scala)调用tensorflow模型)
〇,模型构建方法概述
可以使用以下3种方式构建模型:使用Sequential按层顺序构建模型,使用函数式API构建任意结构模型,继承Model基类构建自定义模型。
对于顺序结构的模型,优先使用Sequential方法构建。
如果模型有多输入或者多输出,或者模型需要共享权重,或者模型具有残差连接等非顺序结构,推荐使用函数式API进行创建。
如果无特定必要,尽可能避免使用Model子类化的方式构建模型,这种方式提供了极大的灵活性,但也有更大的概率出错。
下面以IMDB电影评论的分类问题为例,演示3种创建模型的方法。
import numpy as np
import pandas as pd
import tensorflow as tf
from tqdm import tqdm
from tensorflow.keras import *
train_token_path = "./data/imdb/train\_token.csv"
test_token_path = "./data/imdb/test\_token.csv"
MAX_WORDS = 10000 # We will only consider the top 10,000 words in the dataset
MAX_LEN = 200 # We will cut reviews after 200 words
BATCH_SIZE = 20
# 构建管道
def parse\_line(line):
t = tf.strings.split(line,"\t")
label = tf.reshape(tf.cast(tf.strings.to_number(t[0]),tf.int32),(-1,))
features = tf.cast(tf.strings.to_number(tf.strings.split(t[1]," ")),tf.int32)
return (features,label)
ds_train= tf.data.TextLineDataset(filenames = [train_token_path]) \
.map(parse_line,num_parallel_calls = tf.data.experimental.AUTOTUNE) \
.shuffle(buffer_size = 1000).batch(BATCH_SIZE) \
.prefetch(tf.data.experimental.AUTOTUNE)
ds_test= tf.data.TextLineDataset(filenames = [test_token_path]) \
.map(parse_line,num_parallel_calls = tf.data.experimental.AUTOTUNE) \
.shuffle(buffer_size = 1000).batch(BATCH_SIZE) \
.prefetch(tf.data.experimental.AUTOTUNE)
一,Sequential按层顺序创建模型
tf.keras.backend.clear_session()
model = models.Sequential()
model.add(layers.Embedding(MAX_WORDS,7,input_length=MAX_LEN))
model.add(layers.Conv1D(filters = 64,kernel_size = 5,activation = "relu"))
model.add(layers.MaxPool1D(2))
model.add(layers.Conv1D(filters = 32,kernel_size = 3,activation = "relu"))
model.add(layers.MaxPool1D(2))
model.add(layers.Flatten())
model.add(layers.Dense(1,activation = "sigmoid"))
model.compile(optimizer='Nadam',
loss='binary\_crossentropy',
metrics=['accuracy',"AUC"])
model.summary()
import datetime
baselogger = callbacks.BaseLogger(stateful_metrics=["AUC"])
logdir = "./data/keras\_model/" + datetime.datetime.now().strftime("%Y%m%d-%H%M%S")
tensorboard_callback = tf.keras.callbacks.TensorBoard(logdir, histogram_freq=1)
history = model.fit(ds_train,validation_data = ds_test,
epochs = 6,callbacks=[baselogger,tensorboard_callback])
%matplotlib inline
%config InlineBackend.figure_format = 'svg'
import matplotlib.pyplot as plt
def plot\_metric(history, metric):
train_metrics = history.history[metric]
val_metrics = history.history['val\_'+metric]
epochs = range(1, len(train_metrics) + 1)
plt.plot(epochs, train_metrics, 'bo--')
plt.plot(epochs, val_metrics, 'ro-')
plt.title('Training and validation '+ metric)
plt.xlabel("Epochs")
plt.ylabel(metric)
plt.legend(["train\_"+metric, 'val\_'+metric])
plt.show()
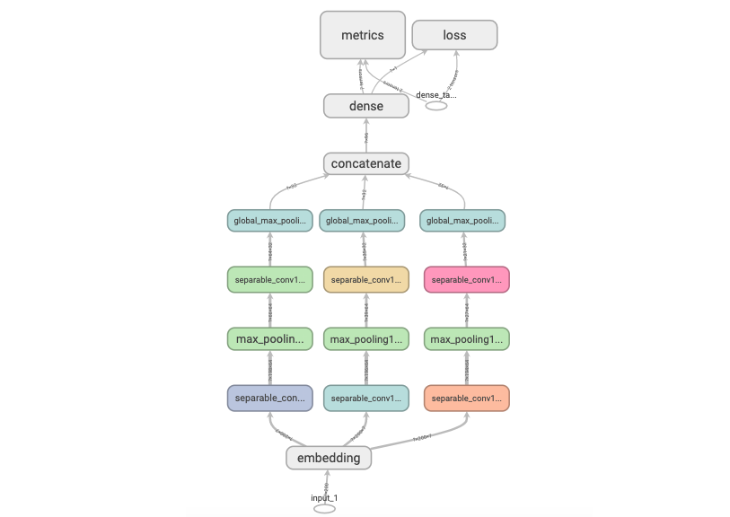
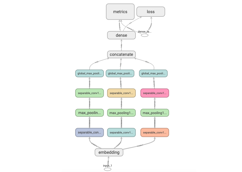
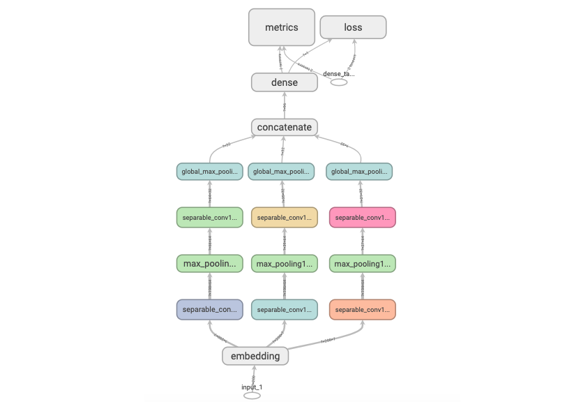
二,函数式API创建任意结构模型
tf.keras.backend.clear_session()
inputs = layers.Input(shape=[MAX_LEN])
x = layers.Embedding(MAX_WORDS,7)(inputs)
branch1 = layers.SeparableConv1D(64,3,activation="relu")(x)
branch1 = layers.MaxPool1D(3)(branch1)
branch1 = layers.SeparableConv1D(32,3,activation="relu")(branch1)
branch1 = layers.GlobalMaxPool1D()(branch1)
branch2 = layers.SeparableConv1D(64,5,activation="relu")(x)
branch2 = layers.MaxPool1D(5)(branch2)
branch2 = layers.SeparableConv1D(32,5,activation="relu")(branch2)
branch2 = layers.GlobalMaxPool1D()(branch2)
branch3 = layers.SeparableConv1D(64,7,activation="relu")(x)
branch3 = layers.MaxPool1D(7)(branch3)
branch3 = layers.SeparableConv1D(32,7,activation="relu")(branch3)
branch3 = layers.GlobalMaxPool1D()(branch3)
concat = layers.Concatenate()([branch1,branch2,branch3])
outputs = layers.Dense(1,activation = "sigmoid")(concat)
model = models.Model(inputs = inputs,outputs = outputs)
model.compile(optimizer='Nadam',
loss='binary\_crossentropy',
metrics=['accuracy',"AUC"])
model.summary()
import datetime
logdir = "./data/keras\_model/" + datetime.datetime.now().strftime("%Y%m%d-%H%M%S")
tensorboard_callback = tf.keras.callbacks.TensorBoard(logdir, histogram_freq=1)
history = model.fit(ds_train,validation_data = ds_test,epochs = 6,callbacks=[tensorboard_callback])
三,Model子类化创建自定义模型
# 先自定义一个残差模块,为自定义Layer
class ResBlock(layers.Layer):
def \_\_init\_\_(self, kernel\_size, **kwargs):
super(ResBlock, self).__init__(**kwargs)
self.kernel_size = kernel_size
def build(self,input\_shape):
self.conv1 = layers.Conv1D(filters=64,kernel_size=self.kernel_size,
activation = "relu",padding="same")
self.conv2 = layers.Conv1D(filters=32,kernel_size=self.kernel_size,
activation = "relu",padding="same")
self.conv3 = layers.Conv1D(filters=input_shape[-1],
kernel_size=self.kernel_size,activation = "relu",padding="same")
self.maxpool = layers.MaxPool1D(2)
super(ResBlock,self).build(input_shape) # 相当于设置self.built = True
def call(self, inputs):
x = self.conv1(inputs)
x = self.conv2(x)
x = self.conv3(x)
x = layers.Add()([inputs,x])
x = self.maxpool(x)
return x
#如果要让自定义的Layer通过Functional API 组合成模型时可以序列化,需要自定义get\_config方法。
def get\_config(self):
config = super(ResBlock, self).get_config()
config.update({'kernel\_size': self.kernel_size})
return config
# 自定义模型,实际上也可以使用Sequential或者FunctionalAPI
class ImdbModel(models.Model):
def \_\_init\_\_(self):
super(ImdbModel, self).__init__()
def build(self,input\_shape):
self.embedding = layers.Embedding(MAX_WORDS,7)
self.block1 = ResBlock(7)
self.block2 = ResBlock(5)
self.dense = layers.Dense(1,activation = "sigmoid")
super(ImdbModel,self).build(input_shape)
def call(self, x):
x = self.embedding(x)
x = self.block1(x)
x = self.block2(x)
x = layers.Flatten()(x)
x = self.dense(x)
return(x)
# 自定义模型,实际上也可以使用Sequential或者FunctionalAPI
tf.keras.backend.clear_session()
model = ImdbModel()
model.build(input_shape =(None,200))
model.summary()
model.compile(optimizer='Nadam',
loss='binary\_crossentropy',
metrics=['accuracy',"AUC"])
import datetime
logdir = "./tflogs/keras\_model/" + datetime.datetime.now().strftime("%Y%m%d-%H%M%S")
tensorboard_callback = tf.keras.callbacks.TensorBoard(logdir, histogram_freq=1)
history = model.fit(ds_train,validation_data = ds_test,
epochs = 6,callbacks=[tensorboard_callback])
猜你喜欢❤️:
公众号后台回复关键字: tensorflow ,获取本书github项目源码和对应数据集!
