体验微信公众号接入微信对话开放平台智能机器人

技术

我是大林,坐标北京

从事互联网研发工作,方向主攻AI、NLP、知识图谱、大模型算法攻城狮工作。


微信对话开放平台新发布「对话即服务 」,5分钟搭建,免费专属智能对话机器人

无门槛 低成本 :零代码机器人开发,扫码完成服务接入。预置技能和对话策略,智能数据预测、智能数据挖掘,实现快速上线。

微信生态全覆盖 :覆盖完整微信生态,公众号、小程序、视频号、微信客服、企业微信,更有网页开放接口,一次开发解决所有场景。

picture.image

微信小程序当时刚发布的时候,打着「即开即用」的宣传走入大众视线

今天微信对话开放平台,打着「对话即服务」的口号

是不是有点类似的感觉?

迫不及待的体验一下

5分钟是否能创建一个对话机器人?

平台地址

创建机器人

  • 机器人名称:随意起一个,比如智能助手
  • 所属行业:包含自媒体、食品、生活服务、房地产、汽车、游戏等等,选择适合自己。

picture.image 设置机器人信息

picture.image 选择所属行业

确实,不用5分钟就可以创建一个服务助手,里面可以设置「对话配置」、「d对话策略」、「数据运营」、「客户运营」、「基础配置」等信息。

picture.image

机器人配置

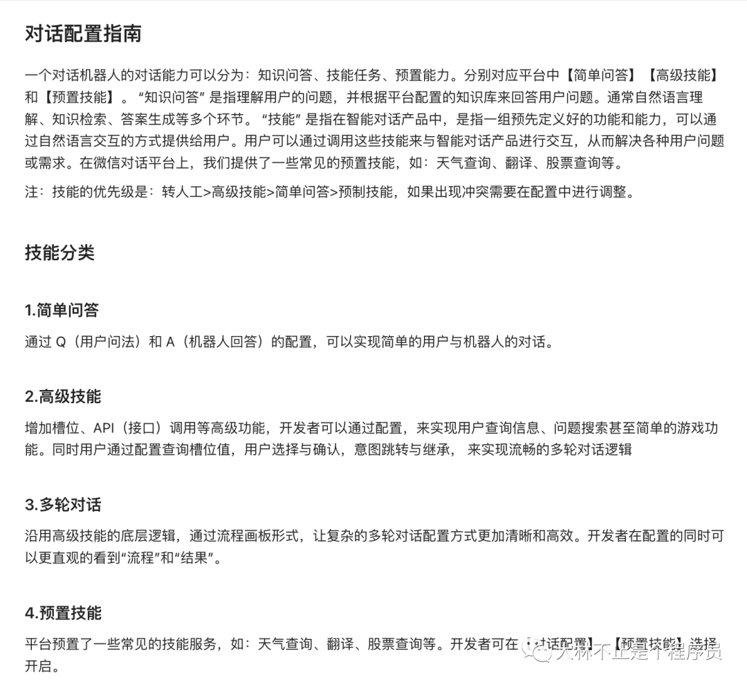
「对话配置」里面包含简单回答、高级技能、多轮对话、预置技能,具体配置可以自己实践

picture.image 对话配置

接入公众号

  • 首次绑定 :「发布管理 」-「应用绑定 」-「公众号 」- 微信扫码 就可以绑定了

绑定之后出现了一句话,非认证账号部分功能无法使用 ,于是查看了文档,给出了解释:不同类型的公众号接入平台机器人后,具备不同的运营权限。仅当公众号类型为服务号或微信认证订阅号时,才可以使用人工接入及标签化运营功能

picture.image 绑定公众号

picture.image 非认证账号部分功能无法使用

-首次发布 :「发布管理 」-「应用绑定 」-点击「去发布

picture.image

picture.image

发布后可以在手机端可电脑端体验,同时也可以在自己的公号后台体验测试,如果觉得哪里配置不对,可以回到对话平台修改对话配置

  • 修改发布 :「发布管理 」-「上线发布 」-「发布

picture.image

我的配置

我这里面只做了一些简单回答的配置

picture.image 我的简单回答配置

picture.image 我的简单回答配置

还可以设置同义的关键词:比如你输入「微信群」、「交流群」、「进群」、「交流」都得到同样的回复。

picture.image 同义问题问法

picture.image 后台回复

picture.image

其他的配置大家可以根据自己的接入场景自行定制

比如高级技能、预置技能、多轮对话等

picture.image 高级技能

picture.image 预置技能

picture.image 多轮对话

具体的可以参考文档:https://developers.weixin.qq.com/doc/aispeech/platform/SKILL.html

感兴趣的可以去后台体验,有其他问题可以后台私信我


持续关注AIGC相关动态、研究报告、相关资料、商业落地等,包括但不限于AIGC相关问题、AI绘画相关落地、国内大模型研究进展、开源模型进展、资料汇总等

0
0
0
0
关于作者
关于作者

文章

0

获赞

0

收藏

0

相关资源
边缘云原生操作系统设计与思考
《火山引擎边缘云原生操作系统设计与思考》 徐广治 | 火山引擎边缘云资深架构师
相关产品
评论
未登录
看完啦,登录分享一下感受吧~
暂无评论