点击上方👆蓝字关注我们!
前言
近日,基于 LangStack 的全新 Deep Research 开源项目——DeerFlow,正式在 ByteDance 的 GitHub 官方组织上开源。
Github 项目仓库:https://github.com/bytedance/deer-flow
DeerFlow 官方网站:https://deerflow.tech/
我们推荐使用豆包 1.5 Pro 来运行 DeerFlow。
DeerFlow 命名的由来
Deer 是 Deep Exploration and Efficient Research 的缩写。Flow 则体现了基于 LangGraph 的流程设计。
DeerFlow 究竟带来了哪些功能和创新呢?就让我们跟着演示一起来体验一下。
演示
视频演示
在该视频中,我们演示了包括深度研究、MCP 集成、报告 AI 增强编辑以及播客生成等功能:
00:07 添加 MCP
00:19 开始深度研究
00:22 Human-in-the-Loop
00:43 开始生成丰富图文报告
00:53 AI 增强报告编辑
01:08 播客生成
Multi-Agent 架构演示
https://deerflow.tech/#multi-agent-architecture
回放演示
DeerFlow 回放模式:DeerFlow 支持时下流行的 Replay 模式,即将与大模型的多轮流式交互过程以快速回放的形式进行还原。
- How tall is Eiffel Tower compared to tallest building?:https://deerflow.tech/chat?replay=eiffel-tower-vs-tallest-building
- What are the top trending repositories on GitHub?:https://deerflow.tech/chat?replay=github-top-trending-repo
- Write an article about Nanjing's traditional dishes:https://deerflow.tech/chat?replay=nanjing-traditional-dishes
- How to decorate a rental apartment?:https://deerflow.tech/chat?replay=rental-apartment-decoration
- How tall is Eiffel Tower compared to tallest building?:https://deerflow.tech/chat?replay=rental-apartment-decoration
访问我们的官网,观看更多 Replay:https://deerflow.tech/#case-studies
项目特色
全新的 Multi-Agent 架构设计
独家设计的 Research Team 机制,支持多轮对话、多轮决策和多轮任务执行。与LangChain 原版 Supervisor (https://langchain-ai.github.io/langgraph/tutorials/multi\_agent/agent\_supervisor/) 相比,显著减少 Tokens 消耗和 API 调用次数,从而提升了执行效率。同时,Re-planning 机制赋予系统更高的灵活性,能够动态迭代任务计划以适应复杂场景。
基于 LangStack 的开源框架
DeerFlow 采用 Multi-Agent 架构设计,构建于 LangChain (https://github.com/langchain-ai/langchain)和 LangGraph (https://github.com/langchain-ai/langgraph) 的开源框架之上,代码结构清晰、逻辑简洁,极大地降低了学习门槛,非常适合初学者快速深入理解多智能体系统的工作原理,轻松探索多智能体协作的潜力,同时体验 LangStack 的强大功能。
支持 MCP 无缝集成
与 Cursor、Claude Desktop 一样,DeerFlow 也是一个 MCP Host,这意味着你可以通过 MCP 来拓展 DeerFlow 的 Researcher Agent 能力,从而实现类似私域搜索、域内知识库访问、Computer / Phone / Browser Use 等功能。
AI 生成的 Prompt
DeerFlow 采用了 Meta Prompt 的模式,所有 Prompts 都由 OpenAI 的官方 Meta Prompt (https://github.com/openai/openai-cookbook/blob/main/examples/Enhance\_your\_prompts\_with\_meta\_prompting.ipynb)生成,即让大模型来生成自己的 Prompt,从而确保了 Prompt 的高质量,同时也极大的降低了 Prompt 工程的门槛。
Human-in-the-loop
不满意 AI 生成的计划或报告?DeerFlow 支持用户通过自然语言对生成的内容进行实时修改和优化。无论是调整细节、补充信息,还是重新定义方向,用户都可以轻松地与 AI协作,确保最终结果完全符合预期。
支持生成播客及 PPT
DeerFlow 支持从报告生成双人主持的播客,借助火山引擎的语音技术 (https://www.volcengine.com/docs/6561/79820),以及丰富的音色 (https://www.volcengine.com/product/tts#%E8%83%BD%E5%8A%9B%E4%BD%93%E9%AA%8C),可以生成非常自然的播客音频内容。同时,DeerFlow 支持从报告生成 PPT,并且支持生成文字版的 PPT。
核心揭秘
LangStack 开源框架
DeerFlow 基于包括 LangChain (https://python.langchain.com/docs/introduction/)、LangGraph (https://langchain-ai.github.io/langgraph/)在内的 LangStack 技术栈构建 Multi-Agent。
LangGraph 提供了非常易用的 SDK 使得我们可以快速搭建 ReAct 设计模式的子 Agent,还提供了 Multi-Agent Supervisor (https://langchain-ai.github.io/langgraph/tutorials/multi\_agent/agent\_supervisor/) 设计模式的默认实现(https://github.com/langchain-ai/langgraph-supervisor-py) 。而得益于 LangChain 其活跃且丰富的社区贡献,本项目得以快速的与包括 Tavily Search、DuckDuckGo、Brave Search、Python REPL 等工具进行集成,同时我们还在项目中将 Jina Reader (https://jina.ai/reader/https://jina.ai/reader/) 服务包装为 LangChain 工具。
这里我们以创建一个具备“联网搜索” 功能的多步 ReAct Agent (https://langchain-ai.github.io/langgraph/reference/agents/#langgraph.prebuilt.chat\_agent\_executor.create\_react\_agent) 为例,通过下面的代码即可实现:
from langchain\_community.tools.tavily\_search.tool import TavilySearchResults
from langgraph.prebuilt import create\_react\_agent
# 创建一个 Tavily Search 工具
# Tavily 是知名的搜索引擎 API 提供商
web\_search = TavilySearchResults(
name="web\_search" # 将该工具重新命名为“web\_search”
)
# 创建一个 ReAct 风格的联网搜索 agent
researcher\_agent = create\_react\_agent(
name="DeepLink", # 取一个好听的名字
model=model, # 指定模型,LangChain 支持市面上几乎所有的大语言模型
tools=[web\_search], # 为 Agent 分配一个或多个的工具
prompt=my\_prompt # Prompt 请参考下一章节
)
Meta Prompt
笔者知道很多读者都很关心 Prompt 提示词工程,在前文中提到,这一次我们采用的仍然是 Meta Prompt 的方式,即让大语言模型自动生成 Prompt。
以上一节中“联网搜索” 为例,首先我们可以用中文编写一段提示:
“你是一个具有联网搜索功能的 ReAct Agent,你可以利用 web_search 工具,通过一次或多次的在互联网上搜索必要的相关内容,来回答和解决我的问题。”
接下来,让我们一起看一下 Meta prompt 生成的提示词:
You are a ReAct Agent equipped with web search capabilities. You can utilize the `web\_search` tool to perform one or multiple searches on the internet to gather necessary information and answer my questions or solve my problems effectively.
# Steps
1. **Understand the Query**: Carefully analyze the user's question or problem to identify the key information needed.
2. **Plan the Search**: Break down the query into specific search terms or sub-questions that will help retrieve relevant information.
3. **Perform Web Searches**: Use the `web\_search` tool to gather information. Conduct multiple searches if necessary to refine or expand the results.
4. **Analyze Results**: Evaluate the information retrieved from the searches for accuracy, relevance, and completeness.
5. **Reasoning**: Combine the information gathered with logical reasoning to form a coherent and accurate response.
6. **Provide the Answer**: Deliver the final answer or solution, ensuring it is clear, concise, and directly addresses the user's query.
# Notes
- Ensure the information retrieved is from credible and authoritative sources.
- If the query is ambiguous, ask clarifying questions before proceeding with the search.
- Avoid including outdated or irrelevant information in the response.
怎么样?是不是很专业的三段论?生成的 Prompt 中包含了 Job Instruction、Steps 和 Notes,当然还可以包含可选的 Examples。你可以在生成的 Prompt 基础上,再进行手工的调整。当然,你还可以继续和 Meta Prompt Agent 进行一轮或多轮的对话,让它根据你的修订要求进一步迭代新的 Prompt。
借助 LangStack 技术栈和 Meta Prompt 提示工程技术,任何程序员都可以轻松搭建一个专业的“联网搜索” Agent!
Multi-Agent 架构
常见的 Multi-Agent 架构
在 LangChain 和 LangGraph 中,常见 Multi-Agent 架构包括:
引用自 https://langchain-ai.github.io/langgraph/concepts/multi\_agent/
其中 Supervisor 是最常见的 Multi-Agent 架构。
LangGraph 中的 StateGraph
在 Multi-Agent 架构中,通常会用 Graph 来表示系统网络拓扑结构,这也是为什么我们选择 LangGraph 框架的原因。在 Graph 中,Agent 表示为 Graph 上的一个节点。每个 Agent 节点执行其步骤,并决定是结束执行还是将控制权交给另一个代理,包括可能将控制权交回自身(自循环)。
StateGraph 是一种用于表示状态和状态之间转换关系的 Graph 结构。它可以帮助开发者以直观的方式设计和管理复杂的状态机(State Machine)。在 StateGraph 中,节点(Node)表示 Agent,边(Edge)表示 Agent 之间的转换逻辑,在整个 Graph 中自上而下都在传递着同一份状态(State,有的地方也成为 Context),State 是一个字典对象,所有节点都可以读取或更改该状态的值。通过定义 Node 和 Edge,开发者可以构建一个清晰的状态流,从而更好的管理系统的行为。在 LangGraph 中,你可以用多种方式创建节点和用于连接节点的边,其中最简单的方法是为每一个节点创建一个函数,然后通过手工添加的方式构建一个状态图。
StateGraph 在多种场景中都非常有用,例如多步骤的业务流程、游戏中的状态管理、机器人控制中的状态切换,以及 Multi-Agent 系统中的 Agent 行为建模。
以 LangGraph 框架的官方示例 (https://langchain-ai.github.io/langgraph/tutorials/introduction/) 为例,为了创建一个类似下方这样的 StateGraph:
from langchain.chat\_models import init\_chat\_model
from langchain\_tavily import TavilySearch
from langchain\_core.messages import BaseMessage
from langgraph.checkpoint.memory import MemorySaver
from langgraph.graph import MessagesState, StateGraph, START, END
from langgraph.graph.message import add\_messages
from langgraph.prebuilt import ToolNode, tools\_condition
# 创建一个 State Graph 空对象
# MessagesState 表示一个包含了 `messages` 数组的 TypedDict
graph = StateGraph(MessagesState)
# 创建一个与 Tavily Search 工具绑定的大语言模型对象
tool = TavilySearch(max\_results=2)
tools = [tool]
llm = get\_chat\_model() # 需要实现 get\_chat\_model() 方法
llm\_with\_tools = llm.bind\_tools(tools)
# 定义 Chatbot 节点
def chatbot(state: State):
return {"messages": [llm\_with\_tools.invoke(state["messages"])]}
# 向 State Graph 添加 Chatbot 节点和工具节点
graph.add\_node("chatbot", chatbot)
tool\_node = ToolNode(tools=[tool])
graph.add\_node("tools", tool\_node)
# 将节点用边(Edge)连接起来
graph.add\_conditional\_edges(
"chatbot",
tools\_condition,
)
graph.add\_edge("tools", "chatbot")
graph.add\_edge(START, "chatbot")
Handoffs 模式
在 Multi-Agent Supervisor 交互中,一个常见的模式是 Handoffs,即一个 Agent 将控制权交给另一个 Agent。
例如,在上图中,位于中央的 Router 会根据当前状态,将控制权根据规则跳转到:
- Researcher :如果发送者是 Chat Generator
- Chat Generator:如果发送者是 Researcher
在 LangGraph 中,如果想实现上面 Handoffs 的效果,只需要 Agent 函数返回一个 Command 对象即可。例如,下面的这段代码中,通过 Python 的 Type Hint 描述了 Router 允许将控制权交给下游的 Researcher 或 Chat Generator,而通过实现 get_next_agent() 方法的逻辑,则可以动态的根据 state 参数决定要跳转到哪一个下游节点。
def router(state) -> Command[Literal["researcher", "chat\_generator"]]:
goto = get\_next\_agent(...) # 'researcher' / 'chat\_generator'
return Command(
# 决定跳转到哪一个节点
goto=goto,
# 更新状态
update={"my\_state\_key": "my\_state\_value"}
)
关于 Handoffs 模式
随着 OpenAI 的 Agent SDK (https://openai.github.io/openai-agents-python/handoffs/) 与 LangGraph 的 langgraph-supervisor-py (https://github.com/langchain-ai/langgraph-supervisor-py) 的推出,Handoffs 风格逐渐成为主流。在 LangGraph 中,Handoffs 是通过在你的 Agent 中自动内置了 transfer_to_xxx() 这样的工具来实现的,当大模型调用这类方法时,就表示需要主动跳转到哪一个下游节点。
研究团队中的 Agents
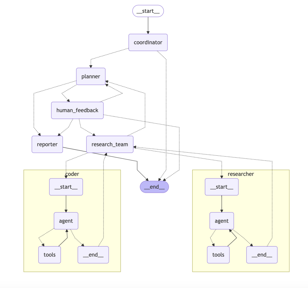
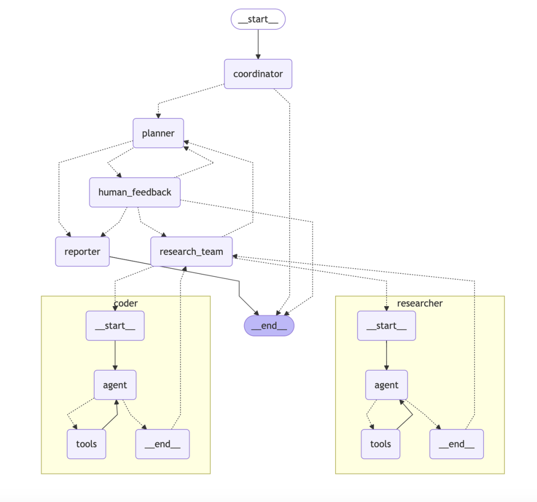
在了解了常见的 Multi-Agent 架构,以及如何基于 LangGraph 来新建一个 Handoffs 模式的 Supvervisor 后,接下来,让我们先来认识一下 DeerFlow 深度研究团队中的 Agent 们:
那么这些 Agent 是如何在一起协作从而完成 Deep Research 任务的呢?
上面是是 DeerFlow 的 Multi-Agent 架构图,而这段录屏是在 LangGraph Studio 中调试流程。你可以通过在项目根目录下执行 make langgraph-dev 来运行 LangGraph Studio,帮你了解每一步细节。
上面的流程图如果觉得过于复杂,也可以参考下面的简版流程图:
- 用户的原始问题首先会到达 Coordinator,由它判定是否为敏感内容,如果是,则会礼貌回应并结束;否则,handoff 给 Planner。
- Planner 负责生成研究计划,并通过 Interrupt 机制(HumanFeedback)允许用户使用自然语言修改计划。用户确认计划后,Planner 会 handoff 给 Research Team 并开始研究。
- Research Team 会根据研究计划,机械化的依次调取 Researcher 或 Coder 进行资料收集或代码执行,它们都是 ReAct 风格的子 Agent。
- 当 Research Team 完成工作后,将会 handoff 回 Planner。若 Planner 认为研究已完成,会 handoff 给 Reporter;否则会继续规划(Re-plan)并 handoff 回 Research Team 进行下一轮研究迭代,直到最终完成。
- Reporter 负责将所有上下文进行总结陈词,并生成最终的研究报告,从而结束整个流程。
在线动画演示:https://deerflow.tech/#multi-agent-architecture
核心工具
多亏有了 LangChain 丰富的社区工具集,DeerFlow 内置了以下工具供大模型调用:
MCP 集成
在 LLM 和 Agent 圈里,MCP 无疑是时下最火的技术之一。通过 LangChain 的 MCP 适配器,我们可以轻松地将 MCP 集成到我们的项目中。
示例
假设我们有一个名为 math_server 和 weather MCP 服务,分别通过本地的 stdio 和远程的 sse 方式对外进行暴露。下面这段代码可以快速的从上述两个服务中获取所有工具。而它们和上一节中的内置工具一样,可以直接被 ReAct 风格的 Agent 调用,唯一需要注意的是它们采用的是 async 调用。
async with MultiServerMCPClient(
{
"math": {
"command": "python",
# Make sure to update to the full absolute path to your math\_server.py file
"args": ["/path/to/math\_server.py"],
"transport": "stdio",
},
"weather": {
# make sure you start your weather server on port 8000
"url": "http://localhost:8000/sse",
"transport": "sse",
}
}
) as client:
all\_tools = client.get\_tools()
...
你可能已经注意到了,在 MultiServerMCPClient 的构造函数中传入的 dict 对象参数,与我们平时在 Claude Desktop 或 Cursor 中的 JSON 配置一模一样。
需要注意的是,尽管 MCP 话题持续热度不减,然而优质的 MCP 服务并不多见,我们不能简单的将 MCP 认为是对传统 RPC 或 HTTP API 服务的二次封装。一个好的 MCP 服务接口设计,应该满足:
- 使用清晰的标题:提供易于理解的标题,明确描述工具及参数的用途。
- 确保对副作用的描述准确:明确指出工具是否会修改其环境,以及这些修改是否具有破坏性。
- 正确标注幂等性:仅当工具在使用相同参数重复调用时确实不会产生额外影响时,才将其标记为幂等。
- 设置适当的开放/封闭系统提示:明确工具是与封闭系统(如数据库)交互,还是与开放系统(如网络)交互。
语音合成与播客生成
根据报告生成播客:我们提供了一个特色功能——根据报告生成播客(Podcast)。该功能深受用户的欢迎和喜爱,毕竟大家都觉得利用片段时间,带着耳机去了解一个知识点是一个非常棒的学习方式。
在 DeerFlow 中,我们也提供了 Podcast 功能,下面这个 3 分钟的播客就是由 AI 生成男女主持人的脚本,并且通过火山引擎的语音技术将文本转换为多个语音片段,再通过程序进行合成最后形成了下面的播客:
是的,你一定猜到了,用来根据报告生成男女主持人播客脚本的 Prompt 也是由 Meta Prompt 生成的:
You are a professional podcast editor for a show called "Hello Deer." Transform raw content into a conversational podcast script suitable for two hosts to read aloud.
# Guidelines
- **Tone**: The script should sound natural and conversational, like two people chatting. Include casual expressions, filler words, and interactive dialogue, but avoid regional dialects like "啥."
- **Hosts**: There are only two hosts, one male and one female. Ensure the dialogue alternates between them frequently, with no other characters or voices included.
- **Length**: Keep the script concise, aiming for a runtime of 10 minutes.
- **Structure**: Start with the male host speaking first. Avoid overly long sentences and ensure the hosts interact often.
- **Output**: Provide only the hosts' dialogue. Do not include introductions, dates, or any other meta information.
- **Language**: Use natural, easy-to-understand language. Avoid mathematical formulas, complex technical notation, or any content that would be difficult to read aloud. Always explain technical concepts in simple, conversational terms.
# Output Format
The output should be formatted as a valid, parseable JSON object of `Script` without "```json":
```ts
interface ScriptLine {
speaker: 'male' | 'female';
text: string; // only plain text, never Markdown
}
interface Script {
locale: "en" | "zh";
lines: ScriptLine[];
}
Real examples should be MUCH MUCH LONGER and more detailed, with placeholders replaced by actual content.
- It should always start with "Hello Deer" podcast greetings and followed by topic introduction.
- Ensure the dialogue flows naturally and feels engaging for listeners.
- Alternate between the male and female hosts frequently to maintain interaction.
- Avoid overly formal language; keep it casual and conversational.
- Always generate scripts in the same locale as the given context.
- Never include mathematical formulas (like E=mc², f(x)=y, 10^{7} etc.), chemical equations, complex code snippets, or other notation that's difficult to read aloud.
- When explaining technical or scientific concepts, translate them into plain, conversational language that's easy to understand and speak.
- If the original content contains formulas or technical notation, rephrase them in natural language. For example, instead of "x² + 2x + 1 = 0", say "x squared plus two x plus one equals zero" or better yet, explain the concept without the equation.
- Focus on making the content accessible and engaging for listeners who are consuming the information through audio only.
为了更好的解析脚本,将男生和女生的部分进行切割,因此这里选择用 JSON 格式来输出文本脚本。
此外,火山引擎的语音合成和大模型语音合成支持数十种声音音色(https://www.volcengine.com/product/tts#%E8%83%BD%E5%8A%9B%E4%BD%93%E9%AA%8C),有的还支持语音合成标记语言SSML (https://cloud.google.com/text-to-speech/docs/ssml?hl=zh-cn),可以生成更逼真、更生动的声音!
写在最后
我们诚邀你加入 DeerFlow 的社区。无论你是前端、后端、测试、算法,还是产品经理、UX,或是对 AI 充满热情的爱好者,你的每一份贡献都将为 DeerFlow 注入新的活力。在 Github 上,你可以通过 Star 表达对我们的支持,也可以通过 Commits 与我们一同推动这个项目的成长,最后也欢迎大家转发和传播这篇本文。
期待在 Github 上与你相遇,共同见证这段属于我们的 AI 开源传奇!🌟
Github 仓库:https://github.com/bytedance/deer-flow
官网:https://deerflow.tech/
我们推荐使用豆包 1.5 Pro (https://seed.bytedance.com/zh/special/doubao\_1\_5\_pro) 来运行 DeerFlow。
点击【阅读原文】了解更多 DeerFlow 详情
