最近越来越多朋友来问我:
“越哥,有没有扣子从0到1的实战教程?”
“我想做个智能体,用扣子是不是最方便?”
确实,作为目前中文生态里最适合非专业开发者上手的智能体平台 ,Coze 扣子 已经成了很多人迈进 AI 创作和 AI 产品第一步的首选。
它界面好看,功能强大,还能一键发布到飞书、小程序、网页,是真正的“0门槛智能体搭建平台”。
但问题也来了:
官方文档比较规范,社区经验太杂,很多人连“空间”和“项目”的区别都没整明白,就在工作流里一头扎进提示词里调不出来。
所以,我决定写一篇扣子Coze智能体小白入门教程 ,一站式带你搞懂扣子的基础逻辑、核心概念、关键操作和落地场景。
先看思维导图,文章较长,收藏+转发慢慢看。
跟着这篇走,让你的第一个 AI 智能体真正跑起来,真正掌握从0到1,再到批量自动化的能力。
一、为什么推荐扣子
扣子是目前最适合非技术人的智能体平台 ,不管你是运营、自媒体、产品经理,甚至是小公司老板,学会它,你就多了一个“复制自己的方法”。
借助扣子提供的可视化设计与编排工具,你可以通过零代码或低代码的方式,快速搭建出基于大模型的各类 AI 项目,满足个性化需求、实现商业价值。
举个真实例子
我有个做短视频矩阵的朋友,团队3个人,内容量每周要上100条。从脚本、配音、剪辑、封面全靠人力,压得够呛。
后来我教她用扣子,搭了一个“视频自动生成工作流 ”,一条视频只需要输入一句话标题,就能:
- 自动写脚本(带情绪、结构、金句)
- 自动生成配音
- 自动出视频+封面
- 生成剪映草稿,发给剪辑去二次编辑
从此,她的短视频产能提升了3倍 ,工作量下降了一半 。
而这样的能力,你不需要写代码,不需要懂AI底层,只需要搭建好“工作流 ”,就能把AI变成你的一条流水线。
你可以在上面创建AI助手,赋予它身份、任务、能力,还能把多个助手组成工作流,批量处理复杂任务。
它的核心理念是:流程化的智能体工作流。
不像DeepSeek那样“问一句答一句”,在扣子你可以搭建:
-
有身份的角色(数字人、客服、顾问)
-
多步骤协作(从写脚本、生成封面、发通知)
-
插件接入(微信、飞书、剪映)
-
流程触发(按钮触发、定时执行、关键词自动响应)
二、基本功:核心概念扫盲
这一章我们要打牢地基。别着急搭建工作流,先搞懂几个关键概念。
听我一句劝,很多人用扣子用着用着就废了,就是因为一开始不懂这些基本结构,上来就先动手,导致后面流程搞乱、变量丢失、提示词出错,最后放弃。
扣子的产品结构长啥样
- 空间 = 项目和资源的“大容器”
- 项目 = 具体搭建智能体或AI应用的地方
- 智能体 = 独立运行的AI助手,能完成任务
- AI应用 = 更完整的系统级AI产品
- 资源库 = 插件/知识/数据库等工具的集合,支持共享
进入扣子后台,你会看到以下几个板块:
必须搞懂的关键词解释
免费版和专业版的差异
👉建议:刚开始免费试用,学会后再考虑升级个人专业版,并且单独购买资源包,** 性价比最高。**
团队版和企业版适合开发团队使用,个人用不到。
如果觉得官方Token消耗太快,可以参考这篇:
手把手教你:在扣子智能体中添加 HTTP 插件接入 ChatGPT-4o
扣子适合谁
如果你满足以下任意一条,都建议你上手:
- 会用DeepSeek写文案,但想批量生成内容
- 想用AI搞副业、做产品、接私活
- 想打造自己的AI助手工具(像小程序一样)
扣子不是一个AI,而是一个搭建AI流程的平台,你可以像拼积木一样,把不同能力的智能体、插件串联起来。
三、入门:打造第一个智能体
读教程是一回事,动手做出来 才算真本事。
本章我们来手把手教你,如何从零创建第一个扣子智能体,15分钟以内完成 。即使是AI小白,跟着这个流程走一遍,你就能掌握最关键的几个操作概念:提示词设计、变量配置、对话式应用发布。
目标很简单:
用扣子创建一个“写小红书爆款文案”的智能体,发布成一个能互动的网页助手。
教程案例访问地址:
https://www.coze.cn/store/agent/7522099514841546792
创建智能体
登录Coze平台(https://www.coze.cn),点击左侧+号“创建智能体”。
按要求填写智能体信息,图标可以通过AI自动生成,也可以本地上传图片,填写完成后,点击“确认”按钮。
编写提示词(Prompt)
进入智能体的编辑页面,编辑页分为三个区域:左侧是编排,可以选择运行模式及填写人设与回复逻辑;中间是工具,可以选择大语言模型及工具;右侧是调试,验证是否达预期效果。
运行模式支持“单Agent(LLM模式)”、“单Agent(工作流模式)”、“多Agents”,按官方说法“单Agent(LLM模式)”和“单Agent(工作流模式)”是适合处理简单逻辑,“多Agents”适合处理复杂逻辑。
咱们创建个简单的智能体,所以选择“单Agent(LLM模式)”。
在编辑页左侧的“人设与回复逻辑”框,填写智能体的提示词,提示词内容与智能体功能相关,填写完成后,可点击右上角的“优化”按钮,让Coze帮你优化一下提示词。
比如我填写了“现在你是小红书爆款文案创作专家,根据用户输入的主题,创作三种不同类型的爆款文案,并且给出场景建议”,点击优化后得到的提示词是按角色、技能、限制3方面描述的,我们可继续根据自己需求修改完善。
给智能体添加技能
给智能体添加开场白,这样用户体验更好。开场白支持插入图片、链接,设定文本格式等,按自己需求调整。
在角色--语音,增加语音功能,让智能体直接语音聊天。
预览与调试
智能体提示词和技能添加完成后,可以在编辑页右侧“预览与调试”界面,通过对话框测试是否符合预期。
发布智能体
调试确认智能体功能正常后,点击右上角的“发布”按钮,发布智能体。
发布时填写发布记录(非强制),选择发布平台,默认是“扣子智能体商店”,勾选完成后,点击右上角的“发布”按钮。
发布智能体到商店
发布完成后,在工作空间--个人空间--项目开发,可以看到刚才发布的的 Bot。
选择商店,发布智能体,发布出去到商店。
在商店搜索:“小红书爆款文案 ”,可以搜到
使用智能体
请先与已发布的智能体进行完整对话测试,验证所有交互功能是否正常运作。确认系统稳定无误后,即可将体验链接分享给好友。
总结你学到了什么?
-
智能体 = 角色设定 + 提示词 + 变量输入
-
一个好提示词的核心是结构、风格和复用性
-
创建后可以一键发布成网页应用、对话助手
-
整个过程 0代码,只靠配置 ,人人可学,人人可用
四、进阶一:理解「工作流」的威力
如果你已经用扣子创建了几个简单的智能体,比如写个爆款小红书文案、生成一段短视频脚本,那恭喜你已经入门。
但如果你还停留在“一个智能体 = 一段提示词”的层级,你离真正的智能体生产力革命,还差一步:
学会搭建“工作流”——让多个大模型自动协同完成任务。
就像一个公司不是只有一个员工,它是流程 + 协作 + 工具组成的。
什么是工作流(Workflow)
在扣子里,“流程”就是你可以把多个大模型节点、工具、插件串在一起,每个步骤完成一个任务,自动依次执行。
比如说,我有一个“短视频自动生成流程”:
输入一句视频标题 → 生成脚本 → 生成分镜头 → 生成数字人视频 → 导出剪映草稿 → 打开剪映编辑
这个流程,每一个步骤是一个智能体或工具,但通过工作流组合起来,一次输入,就能完成整条内容生产链条。
为什么工作流很重要?
- 批量操作: 一键触发,不用一个个点
- 自动协作: 各个环节自动衔接,像AI流水线
- 可复用: 你设计好一次,就可以一直用、复用、出售
- 可升级: 随着需求加步骤、接插件,打造“数字员工”
工作流与对话流
扣子提供以下两种类型的工作流:
- 工作流(Workflow):用于处理功能类的请求,可通过顺序执行一系列节点实现某个功能。
- 对话流(Chatflow):是基于对话场景的特殊工作流,更适合处理对话类请求。
工作流的核心在于节点,每个节点是一个具有特定功能的独立组件,代表一个独立的步骤或逻辑。这些节点负责处理数据、执行任务和运行算法,并且它们都具备输入和输出。
每个工作流都默认包含一个开始节点和一个结束节点。
- 开始节点是工作流的起始节点,定义启动工作流需要的输入参数。
- 结束节点用于返回工作流的运行结果。
通过引用节点输出,你可以将节点连接在一起,形成一个无缝的操作链。
如同传统的软件工程, Agent工程也有一个迭代的范式:
-
梳理流程: 梳理工作流程SOP, 并拆解成多个单一「任务」和多个「任务执行流程」.
-
「任务」工具化: 自动化每一个「任务」, 形成一系列的小工具, 让机器能完成每一个单一任务.
-
建立规划: 串联工具, 基于agent框架让bot来规划「任务执行流程」.
-
迭代优化: 不停迭代优化「任务」工具和「任务执行流程」规划, 造就能应对实际场景的Agent
扣子工作流核心结构
一个标准流程包含以下几类核心节点:
你可以把这些像“积木”一样拼在一起,构建各种复杂度的自动化系统。
流程实操案例:小红书图文创作
智能体地址:
https://www.coze.cn/store/agent/7518415967509053451?from=bots\_card
工作流核心步骤:
- 话题生成 :输入关键词或领域,AI 生成选题+标题+5段内容提纲
- 文案创作 :根据结构提示词,让智能体一段段写出爆款口吻文案
- 图像生成 :调用图生图/文生图工具,生成与每段内容匹配的插图
- 图文组合 :自动整理成小红书标准格式(标题+正文+图)
使用技巧:流程中的变量和上下文传递
每个节点之间,可以通过变量来传值,比如:
节点1输出的
图文内容
→ 成为节点2的输入
节点2输出的
脚本摘要
→ 成为剪映草稿的标题
使用
${变量名}
进行引用和传递
学会使用变量,是从“低效手工串联” → “高效自动协作”的关键。
工作流是智能体真正释放生产力的关键。你掌握的工作流越多,越完整,就越像一套AI产线。
而你的价值,不在于你用AI写了一段话,而在于你设计了一条自动产出价值的流程链。
五、进阶二:提示词工程与上下文设计
很多人用扣子搭了流程,却发现效果一般般:输出没爆点、格式不统一、情绪没抓住用户、每次跑出来的结果都东一榔头西一锤子。
问题出在哪?不是平台,而是你写的提示词(Prompt)不行。
提示词是智能体的灵魂,而上下文是让它持续“懂你”的关键。
这一节,我们来深入讲讲,怎么写出真正好用的提示词,以及如何设计上下文。
什么是提示词工程?
Prompt,不只是“你想让AI干嘛”,而是要把你的需求结构化、具象化、可重复。
一个好提示词 = 角色设定 + 输出结构 + 风格情绪 + 示例演示
万能提示词结构公式
你是一个[角色定位],请你根据以下要求输出内容:
1. 输出形式:[格式要求,如分段、表格、分镜]
2. 风格语气:[专业、口语、励志、煽情]
3. 内容要求:[用户输入 + 背景知识]
4. 输出示例:[可以提前喂一段参考内容]
📌示例:小红书爆款生成提示词
你是一个头部小红书博主,擅长写高转化种草文案。
请根据以下产品/主题,生成一篇爆款图文内容,要求:
1. 标题要有冲突、数字或对比,吸引点击
2. 正文要包含痛点引导、真实案例、明确行动
3. 风格口语化、适合20-35岁女性阅读
4. 输出结构:标题 + 正文 + 引导语 + 标签
产品关键词:${产品名}
上下文的作用:让AI更懂你
默认情况下,AI是“无记忆”的,每次都是从头开始。但在扣子里,你可以通过上下文链条,让前一个智能体的输出成为下一个的输入,让AI形成一个“共识流程”。
例如:
- 第一步生成了图文内容(变量A)
- 第二步的提示词中,你可以写:
请你参考以下图文内容,提取出其中的三句话用于视频脚本开头:
${变量A}
这样一来,生成的视频脚本就和上一步的内容强关联,实现一致性表达。
提示词进阶技巧
提示词的复用与封装
当你写出了一个好提示词,不要每次都手动复制。
- 可以封装成「模板工作流」,多流程之间调用
- 导出成 JSON 或分享到团队
👉 你甚至可以打包卖你的提示词模板和工作流,这是现在很多内容创业者的变现路径。
六、进阶三:插件、数据、API连接
到了这个阶段,你已经会做智能体了,也搭过流程了。
那接下来,你需要“出圈” —— 让智能体连接更多外部世界,变成一个真正能动手干活的系统。
扣子最强大的能力之一:插件连接 + API调用 + 第三方数据输入输出。
这才是能赚钱、能自动运转、能进公司系统的能力。
什么是插件?
简单理解:
- 智能体:你赋予它大脑,做内容/判断/输出。
- 插件:你赋予它手脚,去执行实际动作,比如发微信、打开网页、调用接口等。
插件是行动器(Actuator),而你构建的流程,是把“脑”和“手”连接起来的回路系统。
插件是一个工具集,一个插件内可以包含一个或多个工具(API)。
目前,扣子集成了类型丰富的插件,包括资讯阅读、旅游出行、效率办公、图片理解等 API 及多模态模型。使用这些插件,可以帮助你拓展智能体能力边界。
例如,在你的智能体内添加新闻搜索插件,那么你的智能体将拥有搜索新闻资讯的能力。
如果扣子集成的插件不满足你的使用需求,你还可以创建自定义插件来集成需要使用的 API。
插件用法举例
例如,一个天气查询的 API Service 可能会包含以下两个 API:
那么在创建插件时,每个 API 就是一个插件下的一个工具。
插件创建教程
参考我之前创建的插件,已经有2.4K人使用。
教程参考: 0门槛!教你用扣子智能体创建插件上架市场赚钱(完全免费)
七、实战:短视频工作流拆解
短视频是2024年最具流量价值的赛道,而智能体 + 扣子流程,已经成为越来越多内容团队的“内容中台”。
很多人会问我:
“你用扣子到底能不能自动做视频?真的能做一条爆款吗?”
答案是:能,而且我们已经做了上百条了。
三大类视频工作流模型
在短视频自动化中,我们大致把流程分为三类:
1️⃣ 数字人口播类
自动生成脚本 → 配音 → 生成数字人视频 → 发草稿
适合情感、育儿、财经、玄学、自媒体培训等领域
2️⃣ 图生视频类
输入图片/图文 → 自动生成动态短视频(带字幕、音乐、转场)
适合旅游、美食、产品展示、图文号转视频
3️⃣ 导出剪映草稿类
扣子生成结构+字幕+封面 → 输出剪映 JSON → 上传剪映
适合团队批量剪辑、有后期处理需求的账号
标准短视频工作流结构
👇以下是我们真实跑通的一个“自动短视频生成流程”示意图:
[输入视频主题]
→ [脚本生成智能体](格式+情绪控制)
→ [画面描述智能体](每段脚本配画面)
→ [配音工具 or 数字人插件](生成语音或视频)
→ [剪映草稿插件](导出JSON)
→ [企业微信发送 or Notion归档]
🔄可加循环节点,一键生成多个主题、多个角度。
拆解关键节点逻辑
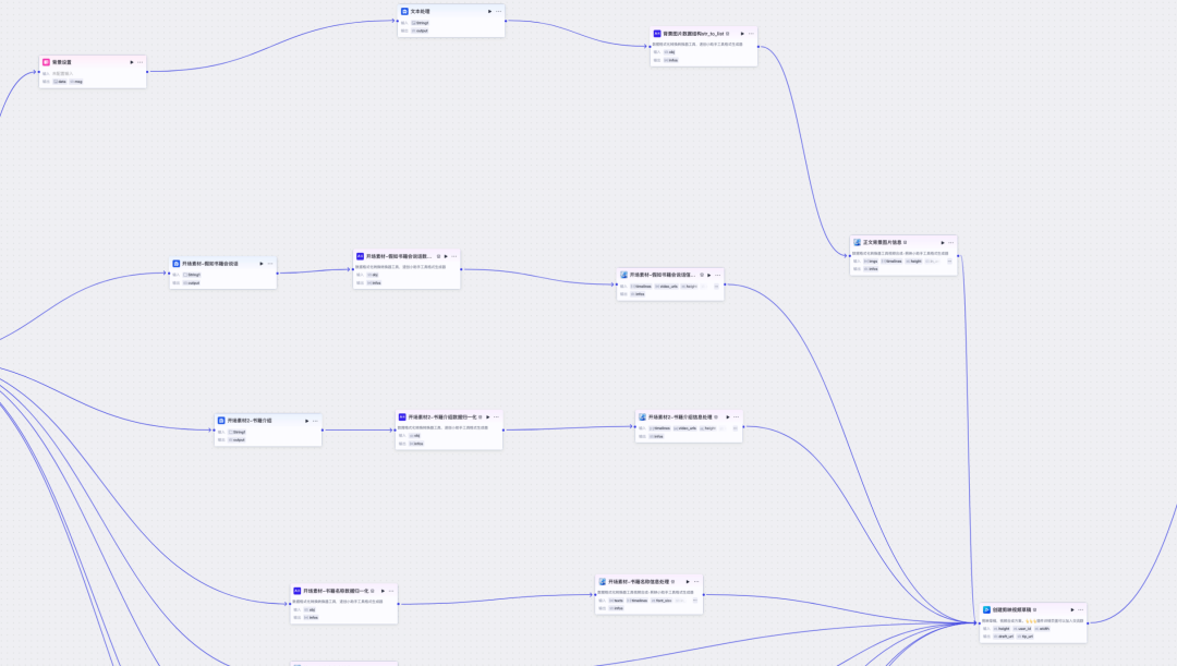
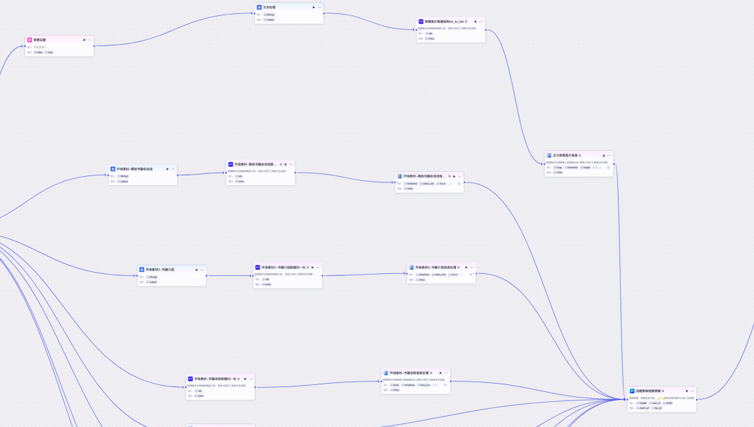
示例:假如书籍会说话拆书视频流程拆解
这个案例工作流有上百个节点,需要可以联系我。
应用体验地址:
https://www.coze.cn/store/agent/7520567805587259438?from=bots\_card&bid=6gnki8o60701i
1️⃣ 项目与目标定义
- 目标:自动生成“书籍对话”短视频,形式如两本书或书与作者通过“对话”介绍知识点。
- 特征:多句对话文案、配音、字幕、封面背景画面配合关键帧动画,最终输出剪映草稿。
2️⃣ 核心工作流模块设计
我们提炼出6大模块:
3️⃣ 子工作流 + 主工作流的设计
- 【子流程】:专门生成文案文本、TTS音频和时长信息,例如每段语音时长等
- 【主流程】:循环调用子流程拼接不同文案段,合成完整视频草稿。
👉子流程生成好 textList、audioList、durationList,主流程通过循环结构组合它们成视频草稿。
最后结果演示:
工作流依赖插件
空间工作流除了依赖本地知识库,部分自动化还需要使用外部MCP插件服务:
-
数字人生成依赖 飞影、蝉镜插件,可使用免费额度
-
部分工作流支持需要依赖 剪映小助手,目前免费
-
部分工作流需要依赖飞书多维表格,需要自行配置
-
视频合成工作流需要依赖MathMind视频API,需要自行采购
八、实战:智能客服系统搭建
很多人一提到“客服”,脑子里就浮现出一个画面:反复回答用户问题、机械操作、容易出错、没人想干。
但其实在AI时代,客服,是最早可以被AI替代的一环 。
如果说一个客服智能体的“外壳”是人设,那它的“灵魂”,就是知识库。没有知识库的智能体,只能扯淡;有了知识库,它才能专业、靠谱、可控。
这节我们讲两个实战重点:
-
如何打造有专业度的知识库体系
-
如何把智能体一键接入公众号,做成 AI 客服对话系统
知识库是智能体的“长期记忆”
大模型的通病是:容易“瞎编” 。
要解决这个问题,最实在的方式就是喂它“靠谱的内容”——也就是我们自己搭建的知识库。
什么是扣子的知识库?一句话理解:
它是一个可以上传文档、网页、表格等资料,并通过关键词或语义“召回”内容片段,供智能体调用的知识系统。
你可以存什么样的内容?
扣子的知识库支持各种数据来源,非常实用:
- ✅ 网页资料(如 Notion、官网文档)
- ✅ 本地 Word / PDF / Excel 文件
- ✅ 在线表格(飞书表格、Airtable)
- ✅ 结构化数据库内容
上传后,系统会自动把长文内容“切片”,方便智能体检索调用,也支持你自定义分段规则(比如按段落、字数、标题切分)。
你甚至可以建多个知识库,分模块喂不同的智能体 。
检索原理讲人话:两种方式
- 全文检索(关键词匹配) :跟 Ctrl + F 类似,找包含关键字的段落。
- 向量检索(语义匹配) :找“意思接近”的内容段,更灵活精准。
检索到的内容片段,会作为上下文送给大模型进行回答 。这就是让它“看懂知识”的方式。
知识库 vs 记忆,别傻傻分不清
举个例子:
你做了个租房平台的客服Bot,
房源信息、常见问题这类静态资料就放进知识库;
而“张三咨询了两次都看中朝阳区房子”这种用户行为就放进记忆里。
做一个能用的客服智能体,只需要三步
这部分案例实践部分直接看官方文档:
https://www.coze.cn/open/docs/tutorial/0\_code\_wechat\_customer\_service
第1步:构建智能体 + 绑定知识库
- 创建一个新智能体项目,设置好名称、头像、人设
- 设置提示词,让它知道自己是“客服,不是AI专家”
- 上传知识库:推荐两个方向的资料
- ✅ 产品使用手册(例如“扣子平台操作文档”)
- ✅ 常见问题文档(可以用 Excel 表格,Q&A 结构)
支持多种导入方式,比如输入一个网页URL,它会自动爬文导入。
第2步:添加客服常用插件
-
🔍搜索插件 :当知识库没命中时,自动联网找答案
-
🖼️图片理解插件 :可以识别用户上传的报错截图,做视觉理解
第3步:设置欢迎语 + 流程调试
欢迎语建议参考模板:
你好,欢迎来到【你的品牌名】
🎉
有任何问题都可以问我,我是AI客服小助手。
咨询产品/使用教程/常见问题,一问就答
️
设置好后,可以直接在编排页面调试对话,确认它的回答是否合理。
谁适合搭建智能客服系统?
- 卖课的教育机构
- 带货的主播/商家
- 有私域SaaS服务的创业者
- 做ToB售前售后支持的公司
你只需要搭建一次,就能解放80%的客服人力,服务千百人。
九、一句话总结全文
写到这,你已经学完了:
-
如何从零搭建一个智能体
-
如何用流程连接多个智能体
-
如何用插件打通系统,连接剪映、企业微信等外部世界
-
如何打造爆款内容流水线
-
如何构建知识库+AI客服
扣子不是AI工具,它是让普通人变产品经理,让“想法变产品”的神兵利器。
AI时代不会奖励看得懂的人,而是奖励做出来并用起来的人 。
“别人是把AI当工具用,而你,是在用AI构建自己的系统、打造自己的产品、实现自己的自由 。”
希望这篇教程,能成为你智能体旅程的起点。
🚀 下一步怎么走?
你现在有三个选择:
1️⃣ 动手做出第一个智能体
- 选一个你熟悉的行业
- 找一个别人每天都在重复的动作
- 把它用智能体+流程+插件变成自动系统
从内容创作、客服系统、再到知识问答,每一个场景都值得你尝试。
2️⃣ 加入我们的实战社群(推荐)
-
获取100+热门扣子工作流,支持复制到自己空间
-
团队空间介绍:
https://ncnlnt2dfp74.feishu.cn/wiki/LO8gwjVlIiqNiWkoZ7ccKDtXnqf
3️⃣ 寻找商业合作与项目共创
如果你是:
- 公司想部署客服系统/知识库系统
- 教育机构/IP方/培训营运营团队
- 希望共建标准化智能体产品
欢迎加我微信,探讨项目共创合作。
📢 加入1500+实战派AI从业者共创社群!
我们的AI社群围绕扣子、Dify、n8n、LangChain等主流智能体平台搭建,聚集了来自阿里、抖音、头部高校等背景的AI高手,以及跨境、人力资源、电商等行业的实战派,正在围绕AI智能体展开共创对接。
🎯 大家都在看
全景图来了:2025年AI智能体创业搞钱地图(平台、路径、变现方法)
