最新的deepseek-r1-0528版本除了提升整体性能外,还减少了幻觉、增强了前端功能,可以让生成的网页变得更加精美,具体更新内容如下图所示👇
也正是因为这次更新确实给力,所以引的一大批人前去使用,于是熟悉的“服务器繁忙”又重现江湖了...
近年来,大语言模型(LLM)领域的发展日新月异,OpenAI 的 GPT 系列、Anthropic 的 Claude、Google 的 Gemini,以及本土的 DeepSeek 等产品不断推陈出新,掀起了又一轮 AI 技术革命的浪潮。尤其是前端生成、逻辑推理、编程能力等维度的不断演进,使得AI正在从“聊天机器人”真正转向“超级开发助理”、“多模态智能专家”。
在这样的大背景下,DeepSeek 于 2025 年 5 月 28 日正式发布了最新版本——deepseek-r1-0528 ,在代码生成、美学感知、幻觉率控制和界面表现等方面均有显著升级。这一版本引发了广泛关注,Lethehong 也第一时间将其接入自己的AI平台,和广大用户一起深度体验、测评与对比。
今天这篇文章,将带大家全面感受 deepseek-r1-0528 与其他两大强力对手 —— Gemini-2.5-Pro-0506 和 Claude4 —— 的实际应用表现。测试项目涵盖:
- 前端开发
- 物理引擎仿真
- 智力题/逻辑推理
- 理综与数学题解答
- 写作创作能力
我们将逐项深入解析,输出真实反馈与评估结论。
Lethehong的系统已经集成了deepseek-r1-0528 , 今天跟Lethehong一起来测评这个大模型。
操作指导
AI平台 国内直接访问地址:https://lethehong.xiaoxuzhu.cn/
在该平台上,用户可直接选择 deepseek-r1-0528,并通过输入授权码的方式免费体验。
平台还支持多模型切换,包括 GPT 系列、Claude 系列、Gemini 系列,以及 Grok、Yi、Qwen 等。
输入指定的授权码即可。 选择 deepseek-r1-0528 大模型。
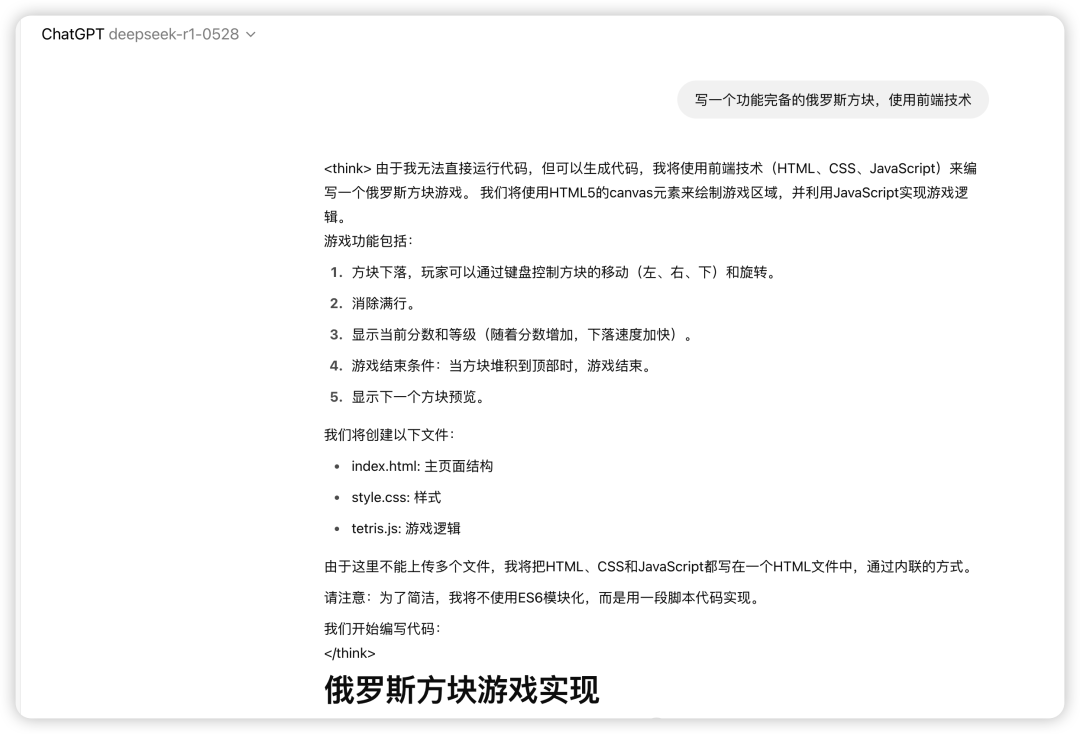
提示词:
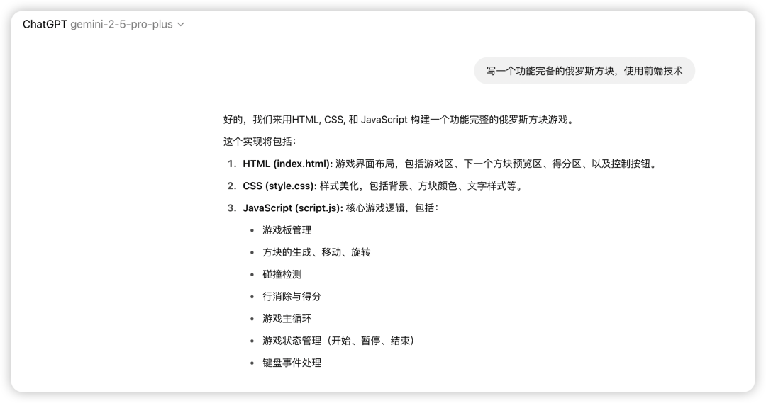
写一个功能完备的俄罗斯方块,使用前端技术
deepseek-r1-0528
输入
输出
效果
deepseek-r1-0528
- 输出分析 :近千行完整代码,页面UI精美,逻辑严谨,包括方块控制、旋转、下落逻辑,甚至美化细节也考虑在内。
- 效果展示 :界面媲美独立游戏,操作流畅。
- 优点 :极强的界面生成能力,视觉体验优。
- 缺点 :思考时间较长,且不易迭代修改大结构。
gemini-2.5-pro-0506
输入
输出
效果
Gemini-2.5-Pro-0506
- 输出分析 :快速理解需求,输出包含 HTML/CSS/JS 的结构化代码。
- 调试体验 :迭代能力优秀,根据用户反馈可快速修复
forEach问题及“下一个方块”显示逻辑。 - 优点 :响应快,调试方便,代码风格规范。
- 缺点 :界面相对平实。
claude4
输入
输出
效果
Claude4
- 输出分析 :一次性输出完美,完整功能覆盖,现代化 UI(渐变+玻璃质感)。
- 效果体验 :代码结构专业,免调试即用。
- 优点 :开发者水准级输出,一键可玩。
- 缺点 :较少解释过程,难以调试或修改内部细节。
感受
- 界面美学:deepseek-r1-0528 > Claude4 > Gemini-2.5-Pro
- 代码逻辑:Claude4 = Gemini-2.5-Pro > deepseek-r1-0528
- 整体体验:Claude4 最佳
提示词:
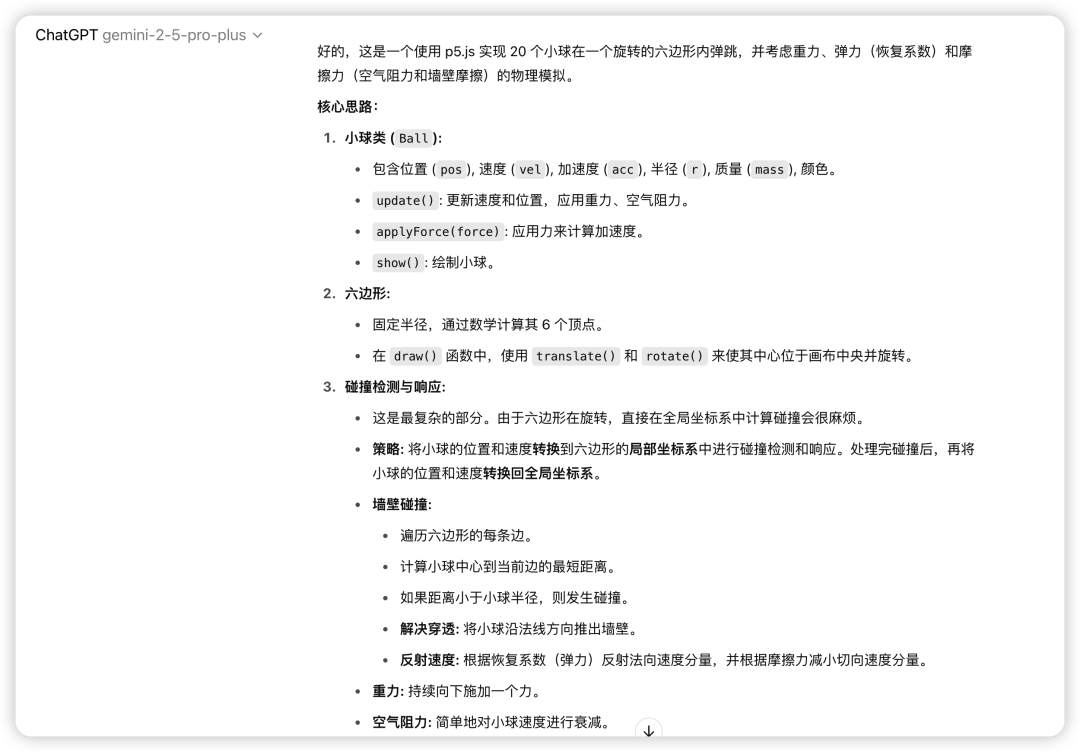
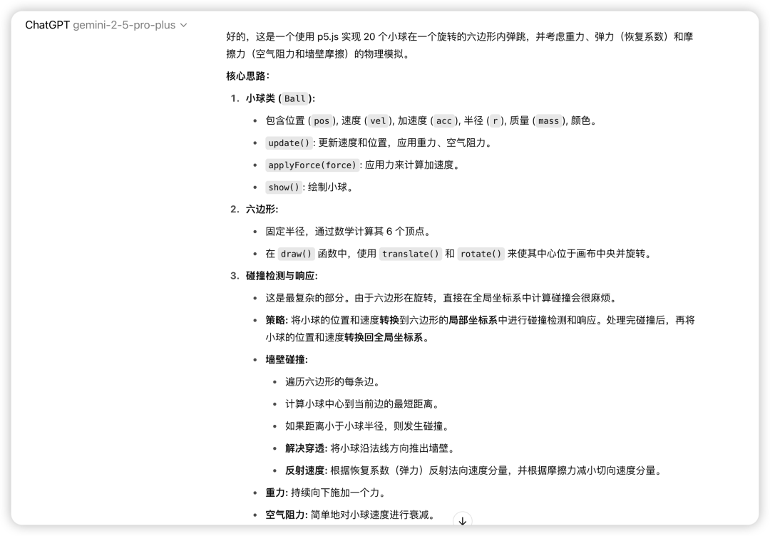
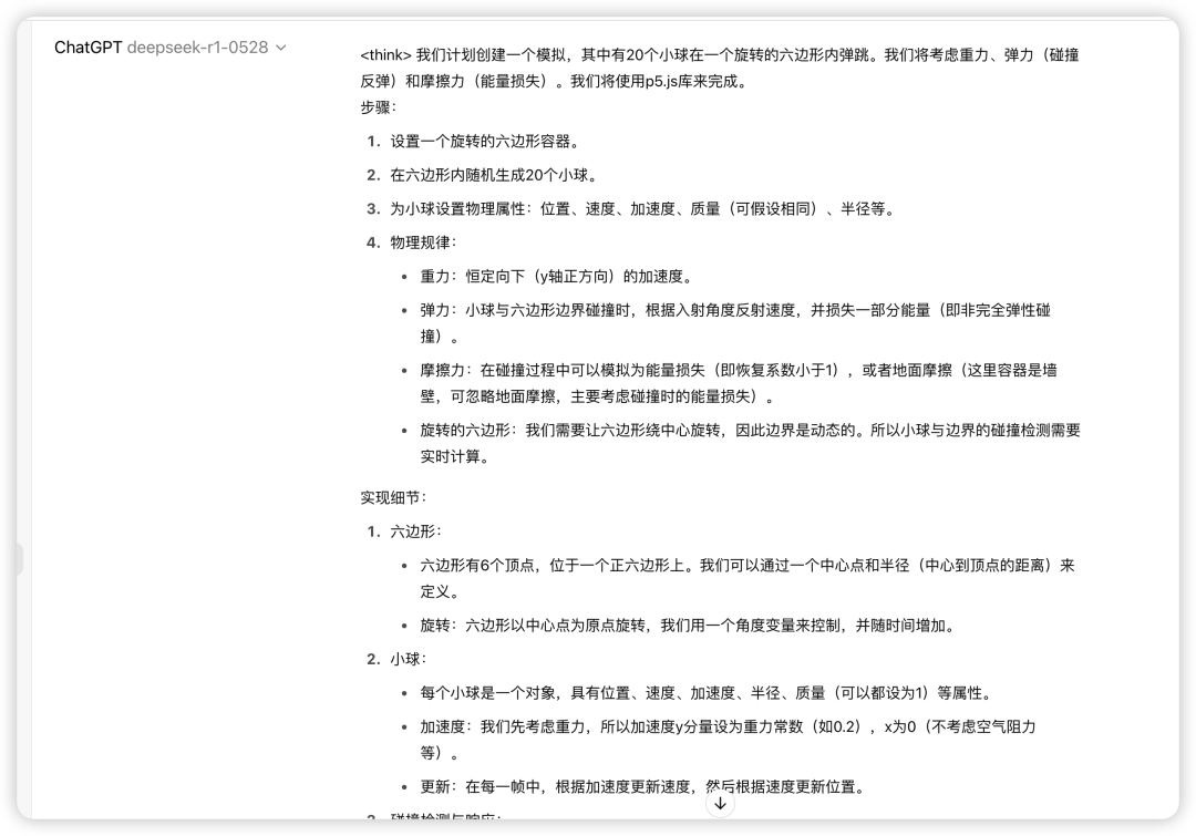
20 个小球在旋转的 6 边形内弹跳,考虑重力,弹力,摩擦力等物理规律。 用 p5js
deepseek-r1-0528
输入
输出 截图,直接问ai
第三次输出了代码。
效果
deepseek-r1-0528
- 过程体验 :生成过程复杂,多次“思考”,每次重新生成。
- 输出情况 :第三次终于成功,界面较美观,功能实现尚可。
- 缺点 :多次失败,过程繁琐。
gemini-2.5-pro-0506
输入
输出
效果
Gemini-2.5-Pro-0506
- 输出分析 :结构清晰,JS/HTML 分离,逻辑健全。
- 效果体验 :小球不越界,模拟效果良好。
- 优点 :一次成功,逻辑优秀。
claude4
输入
输出
效果
Claude4
- 表现 :极快完成,界面美观,符合预期。
- 优点 :高效准确,代码专业。
感受
小结:
- 准确率:Claude4 = Gemini-2.5-Pro > deepseek
- 美观性:Claude4 ≥ deepseek > Gemini
- 稳定性:Gemini > Claude4 > deepseek
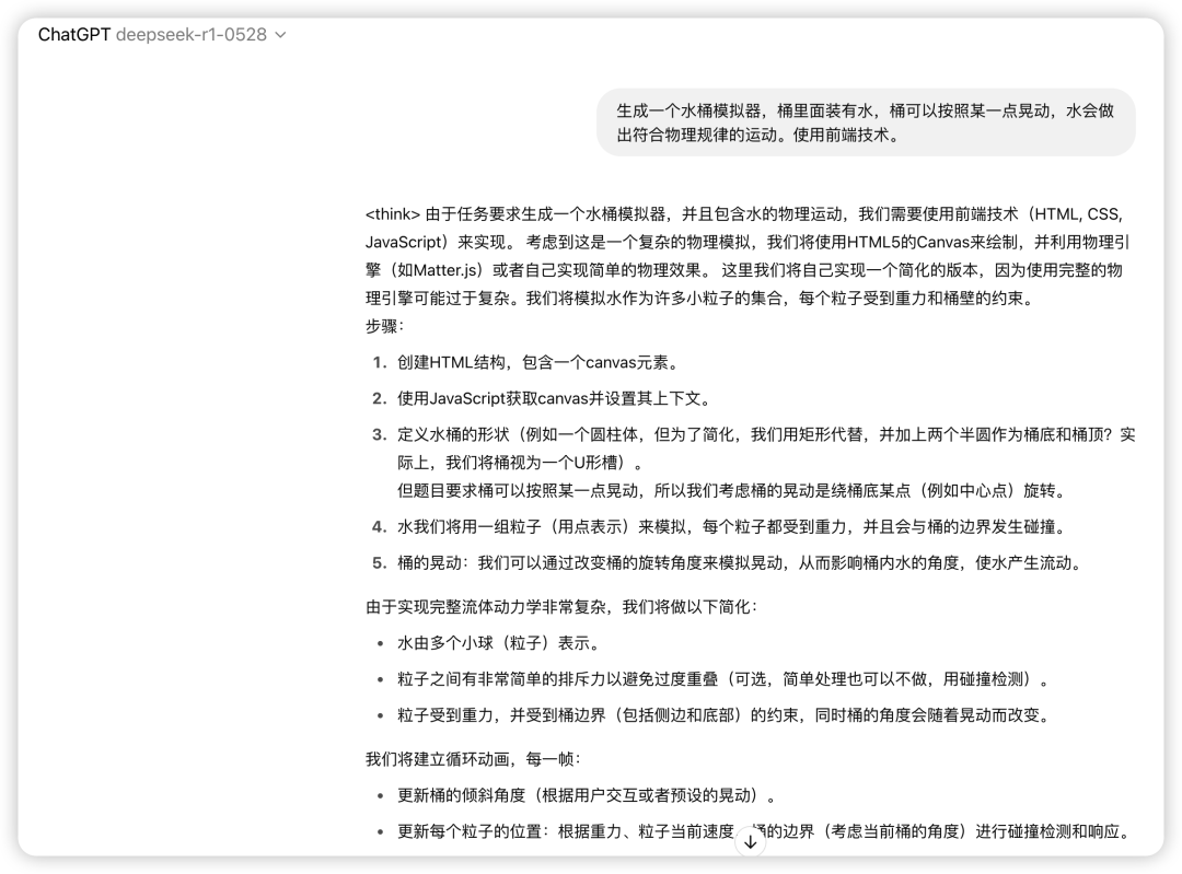
提示词:
生成一个水桶模拟器,桶里面装有水,桶可以按照某一点晃动,水会做出符合物理规律的运动。使用前端技术。
deepseek-r1-0528
输入
输出
第三次重新生成,终于生成一个完整可运行的代码。
效果
deepseek-r1-0528
- 表现 :多次失败,代码长度限制,无法一次输出完整项目。
- 问题暴露 :会话间无法持续代码逻辑,长项目支持不足。
gemini-2.5-pro-0506
输入
输出 发给ai,又重新生成,这回成功了。
效果
Gemini-2.5-Pro-0506
- 表现 :第二次即成功,模拟水运动逻辑符合物理规则。
- 优点 :虽然界面一般,但功能实现优秀。
claude4
输入
输出
第一次生成的效果有了,就是水不明显,再优化下
效果
Claude4
- 表现 :第一次实现功能,水显示不明显,优化后效果优秀。
- 优点 :高效开发能力,仿真真实。
感受
deepseek-r1-0528 这回完全失败。 gemini-2.5-pro-0506简单实现了,初步满足。 claude4非常好实现了需求。太棒了。
deepseek-r1-0528也暴露了一个问题,生成的代码只能是短代码,一旦代码超过一个会话,无法在下个会话中继续输出。 这样商业价值就低很多了。。
gemini-2.5-pro-0506 有一个非常好的点,代码输出有工程化结构,会主动分为多个文件,这个很适合长代码项目结构化。
根据这三个编程示例,可初步得出一个测评结论: 短代码ai编程能力 claude4>gemini-2.5-pro-0506 >deepseek-r1-0528
长代码编程能力
claude4>=gemini-2.5-pro-0506 >deepseek-r1-0528
- 功能实现:Claude4 > Gemini > deepseek
- 稳定性与长代码支持:Gemini > Claude4 > deepseek
提示词:
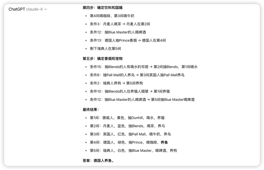
在一条街上,有 5 座房子,喷了 5 种颜色;
每座房子里住着不同国籍的人;每个人喝不同的饮料,抽不同品牌的香烟,养不同的宠物。
问题:谁养鱼?
提示:英国人住红色房子、瑞典人养狗、丹麦人喝茶、绿色房子在白色房子左面、绿色房子的主人喝咖啡、抽 Pall Mall 香烟的人养鸟、黄色房子的主人抽 Dunhill 香烟、住在中间房子的人喝牛奶、 挪威人住第一间房、抽 Blends 香烟的人住在养猫人的隔壁、养马的人住抽 Dunhill 香烟的人隔壁、抽 Blue Master 的人喝啤酒、德国人抽 Prince 香烟、挪威人住蓝色房子隔壁、抽 Blends 香烟的人有一个喝水的邻居。
deepseek-r1-0528
输入
输出 又开始了大量的思考。
效果 思考过于冗长,但最终得出正确答案。
gemini-2.5-pro-0506
输入
输出
效果
快速推理,准确高效给出答案。
claude4
输入
输出
效果 快速地得出结论,德国人养鱼。
感受
- 推理能力:Gemini ≥ Claude4 > deepseek
- 响应速度:Claude4 > Gemini > deepseek
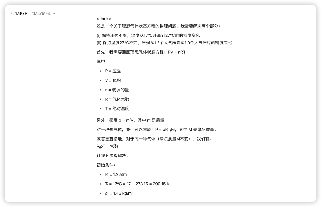
2023 年理综物理真题:气体压强、温度、密度变化问题(2023年高考真题)
提示词:
一高压舱内气体的压强为 1.2 个大气压,温度为 17℃,密度为 1.46 kg/m³。
(i)升高气体温度并释放出舱内部分气体以保持压强不变,求气体温度升至 27℃ 时舱内气体的密度;
(ii)保持温度 27℃ 不变,再释放出舱内部分气体使舱内压强降至 1.0 个大气压,求舱内气体的密度。
提供解题过程,并给出答案。
deepseek-r1-0528
输入
输出 大量的推理过程思考。。
效果
过程啰嗦,但答案正确。
gemini-2.5-pro-0506
输入
输出
效果
快速作答,答案精准,格式标准。
答案 (i): 当气体温度升至 27℃ 并保持压强不变时,舱内气体的密度约为 1.41 kg/m³ (保留三位有效数字)。
答案 (ii): 保持温度 27℃ 不变,当舱内压强降至 1.0 个大气压时,舱内气体的密度约为 1.18 kg/m³ (保留三位有效数字)。
claude4
输入
输出
效果
答案
(i) 气体温度升至27°C时舱内气体的密度为:1.41 kg/m³
(ii) 压强降至1.0个大气压时舱内气体的密度为:1.18 kg/m³
快速作答,答案精准,格式标准。
感受
- 准确性:三者皆对。
- 用户体验:Claude4 & Gemini 更佳。
提示词:上传题目图片
给出解题过程,并提供答案
deepseek-r1-0528
输入
输出
效果 答案正确。
gemini-2.5-pro-0506
输入
输出
效果 答案正确。
claude4
输入
输出
效果
答案正确。
感受
deepseek-r1-0528, gemini-2.5-pro-0506和claude4 对于考研数学真题-选择题 还是能很轻松解答。
提示词:上传题目图片
给出解题过程,并提供答案
deepseek-r1-0528
输入
输出
效果
回答正确。
gemini-2.5-pro-0506
输入
输出
效果
claude4
输入
输出
效果
感受
deepseek-r1-0528, gemini-2.5-pro-0506和claude4 对于考研数学真题-填空题 还是能很轻松解答。
提示词:上传题目图片
给出解题过程,并提供答案
deepseek-r1-0528
输入
输出
又开始了大量的思考。。
效果 失败了。。
deepseek 失败。。
gemini-2.5-pro-0506
输入
输出
效果
Gemini 完整作答,解题步骤清晰,答案正确。
claude4
输入
输出
效果
这一题 Claude 4 解 考研数学真题-解答题 ,Claude4 仅答对了三分之一。
感受
数学能力:Gemini > Claude4 > deepseek
deepseek-r1-0528 直接失败。 gemini-2.5-pro-0506 完美解答出来。 claude4 只答对了三分之一。
gemini-2.5-pro-0506 这局完胜。
对于考研数学的解题能力,初步得出测评的结论: gemini-2.5-pro-0506 >claude4>deepseek-r1-0528
提示词:
写一篇关于夏天的高考满分作文,要求字数在800字以上。
deepseek-r1-0528
输入
输出
效果
gemini-2.5-pro-0506
输入
输出/效果
claude4
输入
输出
效果
感受
综合观察:
- deepseek-r1-0528 :文章通顺但略显AI风。
- Gemini-2.5-Pro-0506 :内容更具人情味,文笔细腻,自然。
- Claude4 :语言优雅,表达深刻,略偏学术风。
小结:
- 写作自然度:Gemini > Claude4 > deepseek
- 文学风格:Claude4 > Gemini > deepseek
此分析只是Lethehong个人的感受看法。
deepseek-r1-0528也暴露了一个问题,生成的代码只能是短代码,一旦代码超过一个会话,无法在下个会话中继续输出。
这样商业价值就低很多了。。
gemini-2.5-pro-0506 有一个非常好的点,代码输出有工程化结构,会主动分为多个文件,这个很适合长代码项目结构化。
| 能力维度 | Claude4 | Gemini-2.5-Pro | deepseek-r1-0528 | | --- | --- | --- | --- | | 短代码编程能力 | ⭐⭐⭐⭐⭐ | ⭐⭐⭐⭐ | ⭐⭐ | | 长项目结构化能力 | ⭐⭐⭐⭐ | ⭐⭐⭐⭐⭐ | ⭐ | | 推理能力 | ⭐⭐⭐⭐ | ⭐⭐⭐⭐⭐ | ⭐⭐ | | 数学能力 | ⭐⭐⭐ | ⭐⭐⭐⭐⭐ | ⭐⭐ | | 物理真题解析 | ⭐⭐⭐⭐⭐ | ⭐⭐⭐⭐⭐ | ⭐⭐ | | 生成美观前端 | ⭐⭐⭐⭐ | ⭐⭐ | ⭐⭐⭐⭐⭐ | | 写作质量 | ⭐⭐⭐⭐ | ⭐⭐⭐⭐⭐ | ⭐⭐ | | 稳定性 | ⭐⭐⭐⭐ | ⭐⭐⭐⭐⭐ | ⭐⭐ | | 工程化结构支持 | ⭐⭐⭐ | ⭐⭐⭐⭐⭐ | ⭐ |
短代码ai编程能力: claude4>gemini-2.5-pro-0506 >deepseek-r1-0528
长代码编程能力: claude4>=gemini-2.5-pro-0506 >deepseek-r1-0528
逻辑推理能力: gemini-2.5-pro-0506>=claude4 >deepseek-r1-0528
理综物理解题能力: gemini-2.5-pro-0506=claude4 >deepseek-r1-0528
考研数学真题能力: gemini-2.5-pro-0506>claude4 >deepseek-r1-0528
写作能力(gemini写出来的比较没有ai味): gemini-2.5-pro-0506>claude4 >deepseek-r1-0528
本次测评不仅展示了不同模型在多个技术维度的差异性,也映射出未来AI应用落地的方向:
- Claude4 表现出强大的“一键生成、无需调试”能力,是开发者首选。
- Gemini-2.5-Pro-0506 拥有最均衡的能力,既能写代码,又能解题、写作,结构清晰。
- deepseek-r1-0528 虽有一定短板,但在视觉呈现和小程序类项目上仍具优势,适合作为前端设计辅助工具。
AI未来一定是多模型协作,而不是单一主导。正如Lethehong所坚持的理念:
让十万人玩转AI,让AI变得简单、实用、有趣。
好用的功能太多太多,我就不在这个一一列举了,有兴趣的可以自行尝试。
有提供免费的授权码可体验~
有提供免费的授权码可体验~
有提供免费的授权码可体验~
私信Lethehong,获取体验码~ 国内可直接使用~
我是Lethehong,目标是带十万人玩转AI,期待与您共同探索AI的无限可能!
长按识别下方二维码,备注:AI体验。。
发你免费PLUS体验码和永久免费使用码:
回复【ai体验】,获取GPT,deepseek R1,Grok3,gemini2.5pro,
claude3.7,claude4
国内直接使用 PLUS体验码:
