AQS
AQS 核心思想是,如果被请求的共享资源空闲,则将当前请求资源的线程设置为有效的工作线程,并且将共享资源设置为锁定状态。如果被请求的共享资源被占用,那么就需要一套线程阻塞等待以及被唤醒时锁分配的机制,这个机制 AQS 是用 CLH 队列锁实现的,即将暂时获取不到锁的线程加入到队列中。
AQS定义了两种资源获取方式:独占(只有一个线程能访问执行,又根据是否按队列的顺序分为公平锁和非公平锁,如ReentrantLock) 和共享(多个线程可同时访问执行,如Semaphore/CountDownLatch,Semaphore、CountDownLatCh、 CyclicBarrier )。ReentrantReadWriteLock 可以看成是组合式,允许多个线程同时对某一资源进行读。
AQS底层使用了模板方法模式, 自定义同步器在实现时只需要实现共享资源 state 的获取与释放方式即可,至于具体线程等待队列的维护(如获取资源失败入队/唤醒出队等),AQS已经在上层已经帮我们实现好了。
同步器的可重写方法
同步器的模板方法
AQS框架:
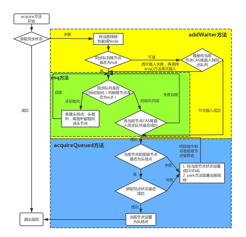
AQS模型如下图:
双向链表中,第一个节点为虚节点,其实并不存储任何信息,只是占位。真正的第一个有数据的节点,是在第二个节点开始的。
-
AQS state字段(int类型,32位),该字段用来描述有多少线程持有锁。
-
在独享锁中这个值通常是0或者1(如果是重入锁的话state值就是重入的次数),在共享锁中state就是持有锁的数量.
-
我们发现在ReentrantLock虽然有公平锁和非公平锁两种,但是它们添加的都是独享锁。根据源码所示,当某一个线程调用lock方法获取锁时,如果同步资源没有被其他线程锁住,那么当前线程在使用CAS更新state成功后就会成功抢占该资源。而如果公共资源被占用且不是被当前线程占用,那么就会加锁失败。所以可以确定ReentrantLock无论读操作还是写操作,添加的锁都是都是独享锁。
ReentrantReadWriteLock
在ReentrantReadWriteLock中有读、写两把锁,所以需要在一个整型变量state上分别描述读锁和写锁的数量(或者也可以叫状态)。 于是将state变量“按位切割”切分成了两个部分,高16位表示读锁状态(读锁个数),低16位表示写锁状态(写锁个数 )
获取写锁源码:
/**
* 获取写锁
Acquires the write lock.
* 如果此时没有任何线程持有写锁或者读锁,那么当前线程执行CAS操作更新status,
* 若更新成功,则设置读锁重入次数为1,并立即返回
* <p>Acquires the write lock if neither the read nor write lock
* are held by another thread
* and returns immediately, setting the write lock hold count to
* one.
* 如果当前线程已经持有该写锁,那么将写锁持有次数设置为1,并立即返回
* <p>If the current thread already holds the write lock then the
* hold count is incremented by one and the method returns
* immediately.
* 如果该锁已经被另外一个线程持有,那么停止该线程的CPU调度并进入休眠状态,
* 直到该写锁被释放,且成功将写锁持有次数设置为1才表示获取写锁成功
* <p>If the lock is held by another thread then the current
* thread becomes disabled for thread scheduling purposes and
* lies dormant until the write lock has been acquired, at which
* time the write lock hold count is set to one.
*/
public void lock() {
sync.acquire(1);
}
/**
* 该方法为以独占模式获取锁,忽略中断
* 如果调用一次该“tryAcquire”方法更新status成功,则直接返回,代表抢锁成功
* 否则,将会进入同步队列等待,不断执行“tryAcquire”方法尝试CAS更新status状态,直到成功抢到锁
* 其中“tryAcquire”方法在NonfairSync(公平锁)中和FairSync(非公平锁)中都有各自的实现
*
* Acquires in exclusive mode, ignoring interrupts. Implemented
* by invoking at least once {@link #tryAcquire},
* returning on success. Otherwise the thread is queued, possibly
* repeatedly blocking and unblocking, invoking {@link
* #tryAcquire} until success. This method can be used
* to implement method {@link Lock#lock}.
*
* @param arg the acquire argument. This value is conveyed to
* {@link #tryAcquire} but is otherwise uninterpreted and
* can represent anything you like.
*/
public final void acquire(int arg) {
if (!tryAcquire(arg) &&
acquireQueued(addWaiter(Node.EXCLUSIVE), arg))
selfInterrupt();
}
protected final boolean tryAcquire(int acquires) {
/*
* Walkthrough:
* 1、如果读写锁的计数不为0,且持有锁的线程不是当前线程,则返回false
* 1. If read count nonzero or write count nonzero
* and owner is a different thread, fail.
* 2、如果持有锁的计数不为0且计数总数超过限定的最大值,也返回false
* 2. If count would saturate, fail. (This can only
* happen if count is already nonzero.)
* 3、如果该锁是可重入或该线程在队列中的策略是允许它尝试抢锁,那么该线程就能获取锁
* 3. Otherwise, this thread is eligible for lock if
* it is either a reentrant acquire or
* queue policy allows it. If so, update state
* and set owner.
*/
Thread current = Thread.currentThread();
//获取读写锁的状态
int c = getState();
//获取该写锁重入的次数
int w = exclusiveCount(c);
//如果读写锁状态不为0,说明已经有其他线程获取了读锁或写锁
if (c != 0) {
//如果写锁重入次数为0,说明有线程获取到读锁,根据“读写锁互斥”原则,返回false
//或者如果写锁重入次数不为0,且获取写锁的线程不是当前线程,根据"写锁独占"原则,返回false
// (Note: if c != 0 and w == 0 then shared count != 0)
if (w == 0 || current != getExclusiveOwnerThread())
return false;
//如果写锁可重入次数超过最大次数(65535),则抛异常
if (w + exclusiveCount(acquires) > MAX_COUNT)
throw new Error("Maximum lock count exceeded");
//到这里说明该线程是重入写锁,更新重入写锁的计数(+1),返回true
// Reentrant acquire
setState(c + acquires);
return true;
}
//如果读写锁状态为0,说明读锁和写锁都没有被获取,会走下面两个分支:
//如果要阻塞或者执行CAS操作更新读写锁的状态失败,则返回false
//如果不需要阻塞且CAS操作成功,则当前线程成功拿到锁,设置锁的owner为当前线程,返回true
if (writerShouldBlock() ||
!compareAndSetState(c, c + acquires))
return false;
setExclusiveOwnerThread(current);
return true;
}
释放写锁源码:
/*
* Note that tryRelease and tryAcquire can be called by
* Conditions. So it is possible that their arguments contain
* both read and write holds that are all released during a
* condition wait and re-established in tryAcquire.
*/
protected final boolean tryRelease(int releases) {
//若锁的持有者不是当前线程,抛出异常
if (!isHeldExclusively())
throw new IllegalMonitorStateException();
//写锁的可重入计数减掉releases个
int nextc = getState() - releases;
//如果写锁重入计数为0了,则说明写锁被释放了
boolean free = exclusiveCount(nextc) == 0;
if (free)
//若写锁被释放,则将锁的持有者设置为null,进行GC
setExclusiveOwnerThread(null);
//更新写锁的重入计数
setState(nextc);
return free;
}
获取读锁源码:
/**
* 获取读锁
* Acquires the read lock.
* 如果写锁未被其他线程持有,执行CAS操作更新status值,获取读锁后立即返回
* <p>Acquires the read lock if the write lock is not held by
* another thread and returns immediately.
*
* 如果写锁被其他线程持有,那么停止该线程的CPU调度并进入休眠状态,直到该读锁被释放
* <p>If the write lock is held by another thread then
* the current thread becomes disabled for thread scheduling
* purposes and lies dormant until the read lock has been acquired.
*/
public void lock() {
sync.acquireShared(1);
}
/**
* 该方法为以共享模式获取读锁,忽略中断
* 如果调用一次该“tryAcquireShared”方法更新status成功,则直接返回,代表抢锁成功
* 否则,将会进入同步队列等待,不断执行“tryAcquireShared”方法尝试CAS更新status状态,直到成功抢到锁
* 其中“tryAcquireShared”方法在NonfairSync(公平锁)中和FairSync(非公平锁)中都有各自的实现
* (看这注释是不是和写锁很对称)
* Acquires in shared mode, ignoring interrupts. Implemented by
* first invoking at least once {@link #tryAcquireShared},
* returning on success. Otherwise the thread is queued, possibly
* repeatedly blocking and unblocking, invoking {@link
* #tryAcquireShared} until success.
*
* @param arg the acquire argument. This value is conveyed to
* {@link #tryAcquireShared} but is otherwise uninterpreted
* and can represent anything you like.
*/
public final void acquireShared(int arg) {
if (tryAcquireShared(arg) < 0)
doAcquireShared(arg);
}
protected final int tryAcquireShared(int unused) {
/*
* Walkthrough:
* 1、如果已经有其他线程获取到了写锁,根据“读写互斥”原则,抢锁失败,返回-1
* 1.If write lock held by another thread, fail.
* 2、如果该线程本身持有写锁,那么看一下是否要readerShouldBlock,如果不需要阻塞,
* 则执行CAS操作更新state和重入计数。
* 这里要注意的是,上面的步骤不检查是否可重入(因为读锁属于共享锁,天生支持可重入)
* 2. Otherwise, this thread is eligible for
* lock wrt state, so ask if it should block
* because of queue policy. If not, try
* to grant by CASing state and updating count.
* Note that step does not check for reentrant
* acquires, which is postponed to full version
* to avoid having to check hold count in
* the more typical non-reentrant case.
* 3、如果因为CAS更新status失败或者重入计数超过最大值导致步骤2执行失败
* 那就进入到fullTryAcquireShared方法进行死循环,直到抢锁成功
* 3. If step 2 fails either because thread
* apparently not eligible or CAS fails or count
* saturated, chain to version with full retry loop.
*/
//当前尝试获取读锁的线程
Thread current = Thread.currentThread();
//获取该读写锁状态
int c = getState();
//如果有线程获取到了写锁 ,且获取写锁的不是当前线程则返回失败
if (exclusiveCount(c) != 0 &&
getExclusiveOwnerThread() != current)
return -1;
//获取读锁的重入计数
int r = sharedCount(c);
//如果读线程不应该被阻塞,且重入计数小于最大值,且CAS执行读锁重入计数+1成功,则执行线程重入的计数加1操作,返回成功
if (!readerShouldBlock() &&
r < MAX_COUNT &&
compareAndSetState(c, c + SHARED_UNIT)) {
//如果还未有线程获取到读锁,则将firstReader设置为当前线程,firstReaderHoldCount设置为1
if (r == 0) {
firstReader = current;
firstReaderHoldCount = 1;
} else if (firstReader == current) {
//如果firstReader是当前线程,则将firstReader的重入计数变量firstReaderHoldCount加1
firstReaderHoldCount++;
} else {
//否则说明有至少两个线程共享读锁,获取共享锁重入计数器HoldCounter
//从HoldCounter中拿到当前线程的线程变量cachedHoldCounter,将此线程的重入计数count加1
HoldCounter rh = cachedHoldCounter;
if (rh == null || rh.tid != getThreadId(current))
cachedHoldCounter = rh = readHolds.get();
else if (rh.count == 0)
readHolds.set(rh);
rh.count++;
}
return 1;
}
//如果上面的if条件有一个都不满足,则进入到这个方法里进行死循环重新获取
return fullTryAcquireShared(current);
}
/**
* 用于处理CAS操作state失败和tryAcquireShared中未执行获取可重入锁动作的full方法(补偿方法?)
* Full version of acquire for reads, that handles CAS misses
* and reentrant reads not dealt with in tryAcquireShared.
*/
final int fullTryAcquireShared(Thread current) {
/*
* 此代码与tryAcquireShared中的代码有部分相似的地方,
* 但总体上更简单,因为不会使tryAcquireShared与重试和延迟读取保持计数之间的复杂判断
* This code is in part redundant with that in
* tryAcquireShared but is simpler overall by not
* complicating tryAcquireShared with interactions between
* retries and lazily reading hold counts.
*/
HoldCounter rh = null;
//死循环
for (;;) {
//获取读写锁状态
int c = getState();
//如果有线程获取到了写锁
if (exclusiveCount(c) != 0) {
//如果获取写锁的线程不是当前线程,返回失败
if (getExclusiveOwnerThread() != current)
return -1;
// else we hold the exclusive lock; blocking here
// would cause deadlock.
} else if (readerShouldBlock()) {//如果没有线程获取到写锁,且读线程要阻塞
// Make sure we're not acquiring read lock reentrantly
//如果当前线程为第一个获取到读锁的线程
if (firstReader == current) {
// assert firstReaderHoldCount > 0;
} else { //如果当前线程不是第一个获取到读锁的线程(也就是说至少有有一个线程获取到了读锁)
//
if (rh == null) {
rh = cachedHoldCounter;
if (rh == null || rh.tid != getThreadId(current)) {
rh = readHolds.get();
if (rh.count == 0)
readHolds.remove();
}
}
if (rh.count == 0)
return -1;
}
}
/**
*下面是既没有线程获取写锁,当前线程又不需要阻塞的情况
*/
//重入次数等于最大重入次数,抛异常
if (sharedCount(c) == MAX_COUNT)
throw new Error("Maximum lock count exceeded");
//如果执行CAS操作成功将读写锁的重入计数加1,则对当前持有这个共享读锁的线程的重入计数加1,然后返回成功
if (compareAndSetState(c, c + SHARED_UNIT)) {
if (sharedCount(c) == 0) {
firstReader = current;
firstReaderHoldCount = 1;
} else if (firstReader == current) {
firstReaderHoldCount++;
} else {
if (rh == null)
rh = cachedHoldCounter;
if (rh == null || rh.tid != getThreadId(current))
rh = readHolds.get();
else if (rh.count == 0)
readHolds.set(rh);
rh.count++;
cachedHoldCounter = rh; // cache for release
}
return 1;
}
}
}
释放读锁源码:
/**
* Releases in shared mode. Implemented by unblocking one or more
* threads if {@link #tryReleaseShared} returns true.
*
* @param arg the release argument. This value is conveyed to
* {@link #tryReleaseShared} but is otherwise uninterpreted
* and can represent anything you like.
* @return the value returned from {@link #tryReleaseShared}
*/
public final boolean releaseShared(int arg) {
if (tryReleaseShared(arg)) {//尝试释放一次共享锁计数
doReleaseShared();//真正释放锁
return true;
}
return false;
}
/**
*此方法表示读锁线程释放锁。
*首先判断当前线程是否为第一个读线程firstReader,
*若是,则判断第一个读线程占有的资源数firstReaderHoldCount是否为1,
若是,则设置第一个读线程firstReader为空,否则,将第一个读线程占有的资源数firstReaderHoldCount减1;
若当前线程不是第一个读线程,
那么首先会获取缓存计数器(上一个读锁线程对应的计数器 ),
若计数器为空或者tid不等于当前线程的tid值,则获取当前线程的计数器,
如果计数器的计数count小于等于1,则移除当前线程对应的计数器,
如果计数器的计数count小于等于0,则抛出异常,之后再减少计数即可。
无论何种情况,都会进入死循环,该循环可以确保成功设置状态state
*/
protected final boolean tryReleaseShared(int unused) {
// 获取当前线程
Thread current = Thread.currentThread();
if (firstReader == current) { // 当前线程为第一个读线程
// assert firstReaderHoldCount > 0;
if (firstReaderHoldCount == 1) // 读线程占用的资源数为1
firstReader = null;
else // 减少占用的资源
firstReaderHoldCount--;
} else { // 当前线程不为第一个读线程
// 获取缓存的计数器
HoldCounter rh = cachedHoldCounter;
if (rh == null || rh.tid != getThreadId(current)) // 计数器为空或者计数器的tid不为当前正在运行的线程的tid
// 获取当前线程对应的计数器
rh = readHolds.get();
// 获取计数
int count = rh.count;
if (count <= 1) { // 计数小于等于1
// 移除
readHolds.remove();
if (count <= 0) // 计数小于等于0,抛出异常
throw unmatchedUnlockException();
}
// 减少计数
--rh.count;
}
for (;;) { // 死循环
// 获取状态
int c = getState();
// 获取状态
int nextc = c - SHARED_UNIT;
if (compareAndSetState(c, nextc)) // 比较并进行设置
// Releasing the read lock has no effect on readers,
// but it may allow waiting writers to proceed if
// both read and write locks are now free.
return nextc == 0;
}
}
/**真正释放锁
* Release action for shared mode -- signals successor and ensures
* propagation. (Note: For exclusive mode, release just amounts
* to calling unparkSuccessor of head if it needs signal.)
*/
private void doReleaseShared() {
/*
* Ensure that a release propagates, even if there are other
* in-progress acquires/releases. This proceeds in the usual
* way of trying to unparkSuccessor of head if it needs
* signal. But if it does not, status is set to PROPAGATE to
* ensure that upon release, propagation continues.
* Additionally, we must loop in case a new node is added
* while we are doing this. Also, unlike other uses of
* unparkSuccessor, we need to know if CAS to reset status
* fails, if so rechecking.
*/
for (;;) {
Node h = head;
if (h != null && h != tail) {
int ws = h.waitStatus;
if (ws == Node.SIGNAL) {
if (!compareAndSetWaitStatus(h, Node.SIGNAL, 0))
continue; // loop to recheck cases
unparkSuccessor(h);
}
else if (ws == 0 &&
!compareAndSetWaitStatus(h, 0, Node.PROPAGATE))
continue; // loop on failed CAS
}
if (h == head) // loop if head changed
break;
}
}
对同一个线程来说(可重入),在线程持有读锁的情况下,该线程不能取得写锁(因为获取写锁的时候,如果发现当前的读锁被占用,就马上获取失败,不管读锁是不是被当前线程持有)。
对同一个线程来说(可重入),在线程持有写锁的情况下,该线程可以继续获取读锁(获取读锁时如果发现写锁被占用,只有写锁没有被当前线程占用的情况才会获取失败)。
• 读锁使用的是共享锁,多个读锁可以一起获取锁,互相不会影响,即读读不互斥;
• 读写、写读和写写是会互斥的( 多线程情况 ),前者占有着锁,后者需要进入AQS队列中排队;
• 多个连续的读线程是一个接着一个被唤醒的,而不是一次性唤醒所有读线程;
• 只有多个读锁都完全释放了才会唤醒下一个写线程;
• 只有写锁完全释放了才会唤醒下一个等待者,这个等待者有可能是读线程,也可能是写线程;
• 读写所允许同一时刻被多个读线程访问,但是在写线程访问时,所有的读线程和其他的写线程都会被阻塞。
• 读写锁保证了写操作对后续的读操作的可见性
• 锁降级:遵循获取写锁,获取读锁再释放写锁的次序,写锁能够降级为读锁
锁降级指的是写锁降级成为读锁。如果当前线程拥有写锁,然后将其释放,最后再获取读锁,这种分段完成的过程不能称之为锁降级。锁降级是指把持住(当前拥有的)写锁,再获取到读锁,随后释放(先前拥有的)写锁的过程。
public void processData() {
readLock.lock();
if (!update) {
// 必须先释放读锁
readLock.unlock();
// 锁降级从写锁获取到开始
writeLock.lock();
try {
if (!update) {
// 准备数据的流程(略)
update = true;
}
readLock.lock();
} finally {
writeLock.unlock();
}// 锁降级完成,写锁降级为读锁
}
try {// 使用数据的流程(略)
} finally {
readLock.unlock();
}
}
参考
-
https://tech.meituan.com/2019/12/05/aqs-theory-and-apply.html
-
https://www.cnblogs.com/chengxiao/archive/2017/07/24/7141160.html
关注公众号 获取更多精彩内容
