想发论文,完全找不到创新点?好不容易有思路,改模型、调代码却无从下手?那你一定不要错过“即插即用模块”,这个涨点利器,轻松解决你所有烦恼!
其可以帮助我们简化模型设计,快速搭建模型结构,不需要从零开始实现所有组件,建模速度和实验速度都飙升!此外,这些模块还都有标准的接口,可以很方便地替换不同的模块。在实际操作中,我们只需要通过并行、串联、多尺度融合等方式,对其进行排列组合,便能实现高效涨点。比如模型TBSN便是通过该方法,只改动了一行代码,就中稿了AAAI25!
为让大家使用方便,我给大家整理了150个超级好用的即插即用模块和源码,涉及多个种类:注意力机制、快速傅里叶变体、卷积变体、特征融合、下采样;以及Mamba、KAN等前沿技术;还有时间序列、多模态等热门方向。
扫描下方二维码,回复「即插模块」
免费获取全部论文合集及项目代码
即插即用注意力机制
HCF-Net: Hierarchical Context Fusion Network for Infrared Small Object Detection
内容:论文提出面向红外弱小目标检测的 HCF-Net,将任务重新建模为端到端的语义分割问题。针对红外图像中小目标尺寸极小、信噪比低、背景杂波强、多次下采样易丢失关键信息等难点,作者设计了三个互补模块:①并行补丁感知注意力 PPA,利用多分支并行卷积与局部-全局 patch 交互注意力,在编码-解码各阶段保持细粒度特征;②维度感知选择融合 DASI,嵌入跳跃连接,对不同维度特征进行通道分组自适应加权,强化小目标显著性;③多扩张通道精炼 MDCR,采用不同膨胀率的深度可分离卷积与跨头通道重排,捕获多感受野空间差异,进一步抑制背景噪声。
即插即用卷积
Wavelet Convolutions for Large Receptive Fields
内容:本文提出 WTConv,一种将小波变换(WT)嵌入深度可分离卷积的即插即用模块,以对数级参数增长换取指数级扩大的感受野,使 CNN 在无需大幅增加计算量的前提下即可获得近似全局感受野,显著提升 ImageNet 分类、ADE20K 语义分割和 COCO 检测等任务的精度,同时增强模型对形状的偏好、对扰动的鲁棒性,并优于现有大核卷积或频域方法。
扫描下方二维码,回复「即插模块」
免费获取全部论文合集及项目代码
即插即用特征融合
ConDSeg: A General Medical Image Segmentation Framework via Contrast-Driven Feature Enhancement
内容:ConDSeg 提出一种通用医学图像分割框架,通过“一致性强化”预训练提升编码器在弱光、低对比度下的鲁棒性;利用“语义信息解耦”模块将特征显式拆分为前景、背景与不确定区域,并设计互补损失逐步消除不确定性;随后由“对比驱动特征聚合”模块以对比信息引导多尺度特征融合,抑制共现伪相关;最后借助“尺寸感知解码器”对不同尺寸病灶分别预测,在五个公开数据集上刷新 SOTA,验证了对多种模态场景的泛化性。
即插即用特征提取
SCConv: Spatial and Channel Reconstruction Convolution for Feature Redundancy
内容:本文提出轻量级“空间-通道重建卷积”模块 SCConv,通过“空间重建单元 SRU”先利用 Group Norm 的尺度因子分离高-低信息特征并交叉重构以抑制空间冗余,再由“通道重建单元 CRU”以 Split-Transform-Fuse 策略将通道分组后分别用高效 GWC+PWC 及廉价 1×1 卷积提取-重用特征并自适应融合,从而在无需改动网络结构的情况下直接替换标准 3×3 卷积,显著降低参数量与 FLOPs(可减至 1/5),并在 CIFAR、ImageNet、VOC 及 COCO 等分类/检测任务上持续提升精度,实现更优的准确-复杂度平衡。
即插即用Mamba
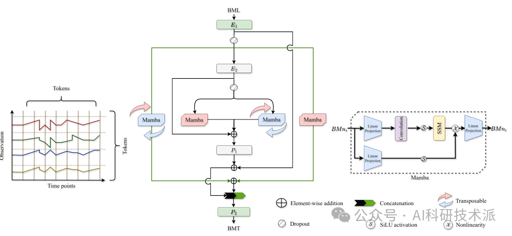
TimeMachine: A Time Series is Worth 4 Mambas for Long-term Forecasting
内容:本文提出 TimeMachine,首个仅基于 Mamba 这一选择性状态空间模型的长期多元时间序列预测框架。它通过两阶段分辨率递减的嵌入方式提取多尺度全局-局部上下文线索,并以四路并行的 Mamba 模块统一处理通道独立与通道混合两种情形,在保持线性复杂度与极小内存占用的同时,在七个标准基准上全面超越 Transformer 等 11 个 SOTA 方法,兼具高精度、高可扩展性与高内存效率。
扫描下方二维码,回复「即插模块」
免费获取全部论文合集及项目代码
