截止2025年6月31日,全国累计已有439款生成式人工智能服务完成备案,233款生成式人工智能应用或功能完成登记。
一、什么情况下需要做大模型备案?
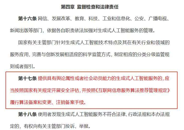
根据《生成式人工智能服务管理暂行办法》规定:提供具有舆论属性或者社会动员能力的生成式人工智能服务的,应当按照国家有关规定开展安全评估,并按照《互联网信息服务算法推荐管理规定》履行算法备案和变更、注销备案手续。 简单来说就是,面向境内公众提供生成文本、图片、音频、视频等内容,且可能具备舆论属性或社会动员能力的服务,就需要进行大模型备案与算法备案。
二、谁做备案?谁做登记呢?
- 自研大模型
企业自主研发的大模型,面向境内公众提供生成式人工智能服务,且具备舆论属性或社会动员能力的模型就需要进行大模型备案和算法备案。
- 调用第三方模型基座进行微调训练
调用第三方已备案的模型基座进行二次开发微调和训练,且具备舆论属性或社会动员能力的模型也需要进行大模型备案和算法备案。
- 调用第三方模型基座未经过二次开发及微调训练的
通过API接口或其他方式直接调用已备案模型能力的生成式人工智能应用或功能,未经过二次开发及微调训练的,需要做大模型登记和算法备案。
三、大模型备案材料清单
(1)生成式人工智能服务上线备案表
核心内容:
- 基本信息: 模型名称、版本号、应用领域、开发单位等。
- 服务范围: 明确面向的用户群体、具体服务内容及服务方式。
- 研制信息: 说明训练算力资源、训练语料和标注语料的来源与规模、语料合法性证明、算法模型架构及训练框架等。
- 安全评估: 列出保障数据安全、隐私保护和内容合规性所采取的具体技术和管理措施,证明模型符合国家相关安全标准。
(2)安全评估报告(最核心材料)
需依据《生成式人工智能服务安全基本要求》等国家标准编写,报告篇幅通常超过 100 页
核心内容:
- 语料安全评估: 详细说明训练数据来源、采集方式、授权情况、分析语料中违法不良信息占比、及个人信息保护措施等内容。
- 技术安全措施: 覆盖五大类31 小类安全风险,评估模型生成内容的合规性等。
- 应急响应预案: 评估模型在遇到安全事件时的应急响应能力,包括响应流程、责任分工及处置措施等。
(3)模型服务协议
核心内容:
- 用户权益保护: 明确用户数据的收集、使用、存储和共享规则,包括隐私条款、未成年人保护措施及数据删除权限
- 内容治理责任: 约定用户不得利用模型生成违法内容,明确平台对违规内容的处置权
- 投诉争议解决: 提供用户投诉渠道、处理流程及时限、设定争议解决的机制和程序,包括协商、调解、仲裁或诉讼等方式。
(4)语料标注规则
核心内容:
- 标注团队资质: 明确标注团队的专业背景、资质认证和相关经验,确保团队成员具备必要的语言处理能力和专业知识。
- 标注流程方式: 阐述标注的整个流程,从数据预处理、分配标注任务、进行标注、质量控制到最终的审核和修正,确保流程的透明性和可追溯性。
- 标注技术支持:描述用于标注的工具和技术支持,包括软件平台、算法辅助、数据库管理等,以提高标注效率和准确性。
(5)拦截关键词列表
核心内容:
- 覆盖范围: 至少涵盖《生成式人工智能服务安全基本要求》附录 A 中的 17 类安全风险(如政治敏感、暴力恐怖、色情低俗),每类关键词不少于 200 个,总规模不少于1万个。
- 动态更新: 建立机制每月更新关键词库,特别是应对网络热点事件
- 地域差异: 不同地区的备案要求不同,例如北京地区要求提供20-50w关键词
(6)评估测试题集
需严格按照《生成式人工智能服务安全基本要求》编制测试题集,确保题库的合规性、客观性及准确性。
核心内容:
- 生成内容测试题库: 总题量≥2000 题,需完整覆盖 五大类31小 类安全风险
- 拒答测试题库: 总题量≥500 题,验证模型对敏感但合法问题的响应能力
- 非拒答测试题库: 总题量≥500 题,覆盖我国制度、文化、历史等领域,确保模型正常回答能力
- 地域差异: 不同地区的备案要求不同,例如北京地区要求提供至少5w道测试题。
大模型备案是生成式 AI 服务合规运营的必要条件,建议相关企业提前规划备案流程,并密切关注属地政策动态,确保备案材料符合最新要求。
以上就是本篇文章的全部内容,有其他备案问题的小伙伴欢迎在评论区交流~
