近日,“大数据杀熟”“算法歧视”“信息茧房”等话题,引发了社会各界的高度关注,网信办的清朗行动巡查力度也加大了,不少小伙伴们都在纷纷询问算法备案的相关事项,正好我们上一批通过了20家单位的算法备案,结合相关经验,今天给大家整理了一篇保姆级攻略,都是大家比较关心的内容,涵盖的干货较多,建议点赞收藏噢,感兴趣的小伙伴可以直接在评论区交流~
(1)算法备案的法律法规
算法备案工作主要依据三项重大法规开展:
- 《互联网信息服务算法推荐管理规定》 https://www.gov.cn/zhengce/zhengceku/2022-01/04/content_5666429.htm凡在中国境内,应用算法推荐技术向用户提供互联网信息服务的企业或机构,必须依法进行算法备案。
- 《互联网信息服务深度合成管理规定》 https://www.gov.cn/zhengce/zhengceku/2022-12/12/content_5731431.htm
- 《生成式人工智能服务管理暂行办法》 https://www.gov.cn/zhengce/zhengceku/202307/content_6891752.htm
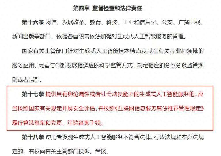
其中第三项法规指出,做大模型备案的也需要按照按照《互联网信息服务算法推荐管理规定》履行算法备案手续。
(2)算法备案的范围
备案覆盖的产品类型极为广泛,包括网站、APP、小程序、公众号、插件及 API 接口等。无论产品是否已上线,只要涉及算法应用,均需提前完成备案。
(1)生成合成(深度合成)算法
此类算法通过深度学习技术生成或编辑文本、图像、音频、视频等内容,是目前备案中最常见的类型。典型应用包括 AI 换脸软件、智能文案生成工具等。备案时需重点说明内容生成机制,以及防止虚假信息传播的技术措施。
(2)个性化推送算法
基于用户行为数据实现精准信息分发,备案需披露用户数据收集范围、推送逻辑,以及避免信息茧房的优化方案。
(3)排序精选算法
用于调整信息展示顺序,如热搜榜单、商品搜索排序等。备案时需明确排序权重(如点击量、时效性等),并说明如何防范恶意刷榜等问题。
(4)检索过滤算法
包含信息检索与内容过滤功能,搜索引擎是典型代表。备案需说明关键词匹配规则、敏感内容过滤机制,以及误判修正流程。
(5)调度决策算法
用于供需匹配与路径规划,常见于打车、外卖、物流领域。备案需阐述调度逻辑、应急响应机制,确保服务公平性。
算法备案分为初审与复审阶段,初审主要是审核备案主体的信息,复审主要审核产品功能信息。备案主体信息审核通过后才能进行算法备案
- 营业执照彩色复印件
- 法定代表人身份证彩色复印件
- 算法安全负责人身份证彩色复印件
- 算法安全负责人工作证明彩色扫描件
- 《算法备案承诺书》
- 《落实算法安全主体责任基本情况》
- 《算法安全自评估报告》(核心材料)
- 《拟公示内容》
(1)主体备案——初审
在备案系统注册账号,进入“主体备案” 模块,填写企业基本信息,上传营业执照与 ICP备案资质,落实算法安全主体责任基本情况材料;提交后等待审核,周期约 7-10 个工作日,审核通过后可进行复审材料准备
(2)算法信息填报——复审
选择对应算法类型(如生成合成类),填写算法名称、应用场景、技术原理等基础信息;上传自评估报告与拟公示内容,需确保文档格式为 PDF,且内容无涉密信息
(3)产品信息补充——复审
填写产品名称、月活跃用户数、服务形态;说明算法在产品中的具体功能,补充合规措施,未成年人保护机制等。
算法备案的整体周期一般在2-4个月左右,复审通过后,网信办将按批次择期统一公示,发放备案号。
算法备案是强制性备案,不做算法备案直接上架产品被查到会受到行政处罚甚至刑事追责等严重后果。
- 产品运营限制:各大应用商店已将算法备案号列为算法服务类产品上线的必要资质条件,未取得备案号的产品无法通过审核上线。对于已上线的产品,也会被强制下架处理,直接影响企业业务的正常开展。
- 行政处罚:依据《互联网信息服务算法推荐管理规定》,违规企业将面临一万元以上十万元以下的罚款。情节严重的,可能被责令暂停相关业务、停业整顿或吊销相关业务许可证。
- 刑事追责:若因未备案算法引发重大安全事故、造成严重社会危害或涉及违法犯罪行为,企业相关责任人将依法承担刑事责任。
以上以上就是本篇文章的全部内容,希望对大家有所帮助。如有其他备案相关问题,欢迎在评论区留言交流!
