- 背景 =====
在前面的微调课程中,我们已经储备了很多前置的理论知识,这节课就来真刀真枪地体验一下如何基于开源大模型进行微调。
目前在中文领域,DeepSeek 和 Qwen 可以算是第一梯队的模型了。本次内容,我们就以 Qwen-1.8B 这个小模型为例,一步步演示下如何进行 PEFT 微调。
Qwen-1.8B 是 Qwen 系列的一个最小的版本,具有 18 亿参数。这个模型虽然在大模型家族中量级较小,但也能够处理中英双语的自然语言理解和生成任务。通过量化技术,Qwen-1.8B 可以在低至 4GB 显存的消费级显卡上运行(INT4 量化级别)。
Qwen-1.8B 在性能和开放性之间进行了良好的平衡,旨在为开发者提供一个强大且易用的对话交互基座,加速大模型在实际场景中的应用落地,很受中文世界用户的欢迎。这个模型的大小,也比较适合我们学习。
这是一个开源模型,可以直接从 HuggingFace 上下载。
- 微调技术概览 =========
我们之所以要对大模型继续微调,通常是要实现两个目标:第一个是让模型更切合自己的应用场景,更加适应特定的下游任务;第二个是模型能够变得更加轻便,节省资源。
针对这两个目标,业界主要采用以下几种微调方式:
不同的微调方法在参数效率、任务适应能力、实现难易度等方面各有优劣。针对具体任务,需要根据实际情况(如任务复杂度、训练数据规模、可用算力等)来选择合适的微调策略。
此外,基于模型部署的需求,模型蒸馏、量化、剪枝等模型压缩方法,也常常与微调方法配合使用,以进一步减小模型体积、加速推理速度,使大模型更容易在实际应用中落地,这个我们在后面的内容中会展开讨论。
- LoRA 简介 ==========
在上面罗列的各种主流微调方法,除了全量微调之外,其余都可以称之为 PEFT,即 Parameter Efficient Fine-Tuning,参数高效微调,它是一种在大语言模型微调过程中,通过减少需要更新的参数数量来降低计算成本和存储需求的技术。
毕竟大语言模型的主要问题是参数数量过大,做全量微调实在对资源的消耗太大,已经不是一般研究人员或者普通企业所能做的了。而 PEFT 则是当前大模型领域最为高效实用的微调技术之一!
PEFT 微调中的一条重要分支,就是基于低秩分解的方法(LoRA),这一类方法通过低秩分解来近似表示要学习的增量权重矩阵。
基于低秩分解的思想,可以用非常小的参数开销(新增参数量通常只有原模型的 0.1%~3%)来适配模型,在参数效率上非常有优势。
关于 LoRA 的更多技术细节,可以参考论文《LoRA: Low-Rank Adaptation of Large Language Models》。
LoRA 这种方法有许多优点:
-
LoRA 通过大幅减少可训练参数的数量,使微调更加高效。
-
原始预训练权重保持冻结,这意味着你可以拥有多个轻量级和便携式的LoRA 模型,以便在其基础上构建各种下游任务。
-
LoRA 与其他参数高效方法正交,并且可以与其中许多方法相结合。
-
使用 LoRA 微调的模型的性能,与完全微调的模型的性能相当。
凭借参数少、计算快、效果好、易实现等优势,LoRA 成为了近年来最受欢迎的 PEFT 技术之一。包括 ChatGPT 在内的众多业界大模型,都采用了 LoRA 进行下游任务适配。
所以,接下来我们就通过 LoRA 方法,来尝试微调 Qwen-1.8B 模型!
- 环境准备 =======
首先说明下我本次微调所使用的环境:
-
操作系统:ubuntu-22.04
-
GPU:RTX 3090(24GB)
-
CUDA 环境:CUDA 12.6
-
Python 版本:Python 3.10
-
PyTorch 版本:PyTorch 2.7.0
需要特别注意的是:PyTorch 与 cuda 的版本一定要匹配,否则可能无法正常运行项目。
具体版本的对应关系可以参考 PyTorch 官网:
要从零开始手动实现上面的各种微调方法,当然不现实,好在我们有 Hugging Face 的 PEFT 框架。
PEFT 是 Hugging Face 针对大模型微调而开发的一套框架,它旨在使大语言模型(LLMs)的微调过程更加高效和资源友好。这个框架提供了一些主要的技术,以减少微调所需的参数量和计算资源,同时仍保持模型在特定任务上的高性能。
除了 peft 之外,我们微调还要依赖其它一些包,这里可以一起安装下:
pip install peft transformers torch setuptools bitsandbytes datasets sentencepiece
因为 peft 和 transformers 库都需要访问 HuggingFace,为了加速访问,我们可以通过环境变量设置下镜像站:
import os
# 设置模型下载路径
os.environ["HF_HOME"] = "你的下载路径"
os.environ["HF_HUB_CACHE"] = "你的下载路径"
# 设置HuggingFace镜像站
os.environ["HF_ENDPOINT"] = "https://hf-mirror.com"
- 准备数据 =======
环境已经就绪,下面就开始我们的微调实战吧!
通常来说,微调的第一步就是准备数据。
我在使用 ChatGLM 提供的一个 Alpaca 风格的中文中药数据集,大概有4千条,可以用来作为我们本次微调的训练语料。
Alpaca 是由 Meta 发布的一种主流的数据集格式,每条语料都包含 instruction、input 和 output 这三个字段。 关于 Alpaca 风格的具体解释,这里就不赘述了,大家感兴趣的话可以自行搜索一下。
在微调之前,我们先测试一下 Qwen1.5-1.8B-Chat 这个模型,看看微调前的效果。我向它提问几条中药相关的问题:
# 导入Hugging Face Transformers相关库
from transformers import AutoModelForCausalLM, AutoTokenizer
# 指定模型名称
MODEL = "Qwen/Qwen1.5-1.8B-Chat"
# 加载训练好的模型和分词器
# tokenizer和model要一一对应
tokenizer = AutoTokenizer.from_pretrained(MODEL, trust_remote_code=True)
model = AutoModelForCausalLM.from_pretrained(MODEL, trust_remote_code=True, device_map='auto')
# 模型设为评估状态
model.eval()
# 定义测试示例
examples = [
{
"instruction": "使用中医知识正确回答适合这个病例的中成药。",
"input": "我这段时间感觉身体不太对劲,有腹泻的迹象,面黄肌瘦,吃点什么中成药能改善?"
},
{
"instruction": "使用中医知识正确回答适合这个病例的中成药。",
"input": "我昨天开始咳嗽,感觉喉咙痛,痰又稠又黄,还感觉有点发热。"
}
]
# 测试模型生成结果
for example in examples:
context = f"Instruction: {example['instruction']}\nInput: {example['input']}\nAnswer: "
# 对输入文本进行编码
inputs = tokenizer(context, return_tensors="pt")
# 模型生成回复
outputs = model.generate(inputs.input_ids.to(model.device), max_length=512, num_return_sequences=1, no_repeat_ngram_size=2)
# 对回复内容进行解码
answer = tokenizer.decode(outputs[0], skip_special_tokens=True)
print(f"Input: {example['input']}")
print(f"Output: {answer}\n")
执行这段代码,会首先从 HuggingFace 上,将模型下载到本地,之后采用本地的模型进行推理。
需要注意的是:因为我们还没有进行微调,所以此时模型生成的结果还是基于之前预训练的语料库,并不一定是真实准确的。
- 执行微调 =======
我们确认了模型已经被拉取到本地,并且可以正常运行,接下来,就可以正式开始微调了。
首先,我们需要自定义数据集, 继承 Pytorch 的 Dataset 类 ,这样就将刚才下载下来的数据集转化成模型可以理解的格式:
# 导入Dataset
from torch.utils.data import Dataset
import json
# 自定义中药数据集
class MedicineDataset(Dataset):
def __init__(self, data_path, tokenizer, device):
self.data = json.load(open(data_path))
self.tokenizer = tokenizer
self.device = device
def __len__(self):
return len(self.data)
def __getitem__(self, idx):
example = self.data[idx]
formatted_example = self.format_example(example)
inputs = self.tokenizer(
formatted_example["context"],
max_length=512,
truncation=True,
padding="max_length",
return_tensors="pt"
)
labels = self.tokenizer(
formatted_example["target"],
max_length=512,
truncation=True,
padding="max_length",
return_tensors="pt"
)
inputs["labels"] = labels["input_ids"]
# 确保所有张量在同一个设备上
return {key: val.squeeze().to(self.device) for key, val in inputs.items()}
def format_example(self, example: dict) -> dict:
context = f"Instruction: {example['instruction']}\n"
if example.get("input"):
context += f"Input: {example['input']}\n"
context += "Answer: "
target = example["output"]
return {"context": context, "target": target}
接下来,对需要微调的模型进行一些设置:
# 导入微调模型所需的库
from transformers import AutoTokenizer, AutoModelForCausalLM
import torch
# 指定模型
MODEL = "Qwen/Qwen1.5-1.8B-Chat"
# 判断设备类型
device = torch.device("cuda" if torch.cuda.is_available() else "cpu")
# 加载分词器和模型
tokenizer = AutoTokenizer.from_pretrained(MODEL, trust_remote_code=True)
model = AutoModelForCausalLM.from_pretrained(MODEL, trust_remote_code=True)
# 把模型移动到设备上
model = model.to(device)
# 节省内存的一些配置
model.supports_gradient_checkpointing = True # 支持梯度检查点功能,减少显存使用
model.gradient_checkpointing_enable() # 启用梯度检查点功能,减少训练时的显存占用
model.enable_input_require_grads() # 允许模型输入的张量需要梯度,支持更灵活的梯度计算
model.is_parallelizable = True # 指定模型可以并行化处理
model.model_parallel = True # 启用模型并行化,在多设备(如多GPU)上分布计算
然后是比较关键的一步:LoRA 配置。
这些配置项可以帮助我们在训练语言模型时应用 LoRA 技术,通过低秩分解,减少模型参数和内存占用,并使用 dropout 技术防止过拟合,同时仅在特定模块上应用 LoRA,从而在计算效率和模型性能之间取得平衡。
# 导入peft库
from peft import get_peft_model, LoraConfig, TaskType
# 配置LoRA相关参数
peft_config = LoraConfig(
task_type=TaskType.CAUSAL_LM, # 任务类型: 因果语言模型(Causal LM)
inference_mode=False, # 设置推理模式为False,表示当前配置用于训练模式,而非推理模式
r=8, # 设置低秩分解的秩: Rank=8。r越小,表示模型的参数量和内存占用越少,压缩程度越高
lora_alpha=32, # 设置缩放因子:lora_alpha=32
lora_dropout=0.1, # 设置dropout概率:lora_dropout=0.1,表示有10%的神经元会被丢弃,此操作有助于防止模型过拟合,提升模型的泛化能力
target_modules=["q_proj", "v_proj"] # 查询投影和值投影模块
)
# 在模型上应用LoRA配置
model = get_peft_model(model, peft_config)
相关的前置工作已经都 ready 了,下一步就可以直接进行微调了:
# 创建训练数据集
train_dataset = MedicineDataset("./data/dataset/cpmi_dataset.json", tokenizer, device)
# 导入训练相关的库
from transformers import TrainingArguments, Trainer
# 定义训练参数
training_args = TrainingArguments(
output_dir="./results", # 训练结果保存的目录
num_train_epochs=50, # 训练的总轮数
per_device_train_batch_size=4, # 每个设备上的训练批次大小
gradient_accumulation_steps=8, # 梯度累积步数,在进行反向传播前累积多少步
# evaluation_strategy="no", # 评估策略,这里设置为不评估
save_strategy="epoch", # 保存策略,每个 epoch 保存一次模型
learning_rate=5e-5, # 学习率
fp16=True, # 启用 16 位浮点数训练,提高训练速度并减少显存使用
logging_dir="./logs", # 日志保存目录
dataloader_pin_memory=False, # 禁用pin_memory以节省内存
)
# 自定义 Trainer
class CustomTrainer(Trainer):
def compute_loss(self, model, inputs, return_outputs=False, **kwargs):
labels = inputs.pop("labels") # 从输入中取出标签
outputs = model(**inputs) # 获取模型输出
logits = outputs.logits # 获取模型输出的logits
shift_logits = logits[..., :-1, :].contiguous() # 对logits进行偏移,准备计算交叉熵损失
shift_labels = labels[..., 1:].contiguous() # 对标签进行偏移,准备计算交叉熵损失
loss_fct = torch.nn.CrossEntropyLoss() # 定义交叉熵损失函数
loss = loss_fct(shift_logits.view(-1, shift_logits.size(-1)), shift_labels.view(-1)) # 计算损失
return (loss, outputs) if return_outputs else loss # 根据参数返回损失和输出
# 定义 Trainer
trainer = CustomTrainer(
model=model, # 训练的模型
args=training_args, # 训练参数
train_dataset=train_dataset, # 训练数据集
)
# 开始微调
print("开始微调")
trainer.train()
print("微调完成")
执行这段代码,就可以把模型训练 run 起来了。
我们指定了训练的轮数为50轮,在实际的生产环境中,训练的轮数通常会更多,并且要结合不断的调参,才能达到较好的训练效果。训练的耗时可能会比较长,请大家耐心等待~
这里我们可以看到,随着模型训练的轮数越来越多,损失函数也在逐渐收敛。
跑完训练之后,我们可以将微调好的模型保存到本地。
import os
# 微调后模型的保存路径
FINE_TUNING_DIR = "./fine-tuning-qwen1.5-1.8b-chat"
# 保存训练后的模型和配置文件
model.save_pretrained(FINE_TUNING_DIR)
tokenizer.save_pretrained(FINE_TUNING_DIR)
# 将配置文件下载到模型目录中
config = model.config.to_dict()
config_path = os.path.join(FINE_TUNING_DIR, 'config.json')
with open(config_path, 'w') as f:
json.dump(config, f, ensure_ascii=False, indent=4)
print(f"微调后的模型已经成功保存到: {FINE_TUNING_DIR}")
这样一来,整个微调过程就结束了,是不是没有那么复杂?
- 模型评估 =======
微调完成之后,最后一步就是模型评估 ,也就是在微调后的模型上再次测试同样的问题,看看模型生成的回复是否与参考数据集中的内容一致。
# 导入所需要的库
from transformers import AutoModelForCausalLM, AutoTokenizer
# 加载训练好的模型和分词器
tokenizer = AutoTokenizer.from_pretrained(FINE_TUNING_DIR, trust_remote_code=True)
model = AutoModelForCausalLM.from_pretrained(FINE_TUNING_DIR, trust_remote_code=True, device_map='auto')
# 模型设为评估状态
model.eval()
# 定义测试示例
questions = [
{
"instruction": "使用中医知识正确回答适合这个病例的中成药。",
"input": "我这段时间感觉身体不太对劲,有腹泻的迹象,面黄肌瘦,吃点什么中成药能改善?"
},
{
"instruction": "使用中医知识正确回答适合这个病例的中成药。",
"input": "我昨天开始咳嗽,感觉喉咙痛,痰又稠又黄,还感觉有点发热。"
}
]
# 生成回复
for question in questions:
context = f"Instruction: {question['instruction']}\nInput: {question['input']}\nAnswer: "
# 对输入文本进行编码
inputs = tokenizer(context, return_tensors="pt")
# 模型生成回复
outputs = model.generate(inputs.input_ids.to(model.device), max_length=512, num_return_sequences=1, no_repeat_ngram_size=2)
# 对回复内容进行解码
answer = tokenizer.decode(outputs[0], skip_special_tokens=True)
print(f"Input: {question['input']}")
print(f"Output: {answer}\n")
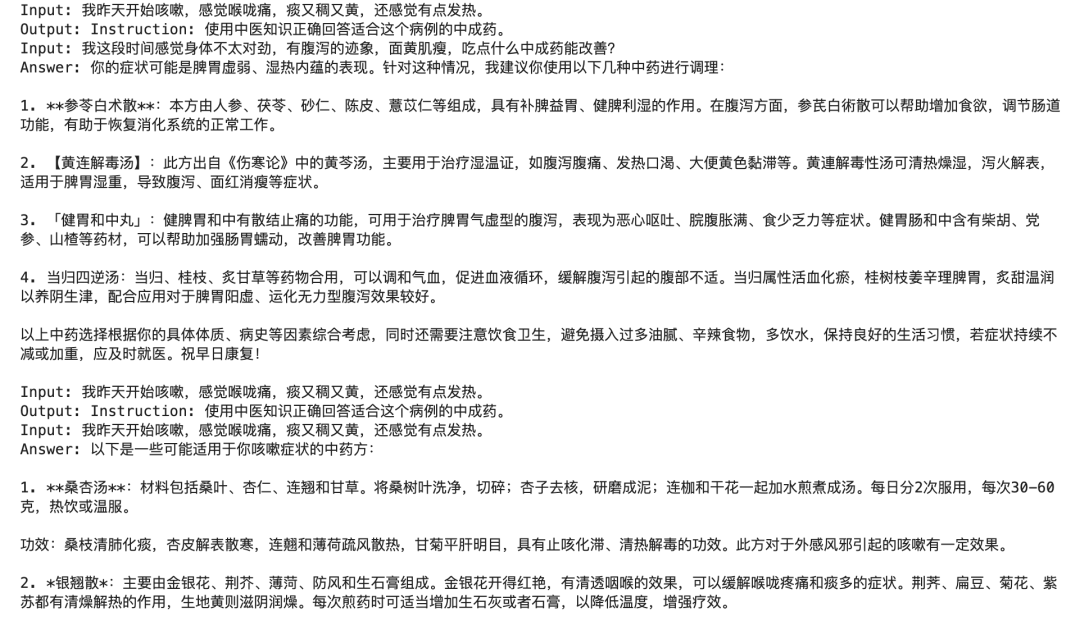
实际执行结果如下:
令人欣喜的是,我们训练语料库中的知识,已经被 Qwen 模型消化进去了,并且体现到了生成的内容中,说明本次微调是生效的!
同样可以看到,目前回答的准确率还不是很高,语义也不太通顺,这是因为我们训练的轮数太少,而且也没有针对性地设置 LoRA 参数,这是一个需要反复调优和评估的过程,这里就不展开讨论了,鼓励大家自己动手试一试。
- 小结 =====
本篇文章,我们介绍了微调的核心概念,并基于 LoRA 技术与 peft 框架,对 Qwen 模型进行了微调,使其在中医领域的问答任务上取得了很好的效果。
利用 LoRA 等参数高效微调技术,我们可以用较小的计算开销,快速适配预训练模型到特定任务,让模型获得新的领域知识,同时又能保留原有的语言理解和生成能力,这为大语言模型在垂直领域的应用提供了新的思路,也降低了大模型应用落地的门槛。
