推荐一个复杂的分布式系统

向量数据库微服务关系型数据库

大家好,我是苏三,又跟大家见面了。

前言

给大家推荐一个复杂的分布式微服务系统:susan_mall_cloud,里面包含了:缓存、分布式、微服务、网关、锁、链路追踪、限流、负载均衡、集群等很多技术,非常值得一看。

星球中还包含了:100万QPS短链系统(超高并发项目)、秒杀系统、商城系统(高并发项目)、刷题吧小程序、商城系统、代码生成神器、苏三demo项目等多个实战项目。

此外,还有一个复杂的Saas点餐系统(多租户&微服务)正在开发中。

今天给大家介绍一下这些项目,感兴趣的小伙伴,可以加入星球学习,干货满满。

最近有不少小伙伴,通过星球中的项目包装自己的简历之后,拿到了满意的offer。

星球即将突破2000大关,今天冲一波。

今天发了 20 张 40 元优惠券,此外,再送一个价值29元的优质技术专栏《程序员最常见的100个问题》。

今天相当于直降了39元。

这是星球从来没有过的优惠力度,有需要的小伙伴赶紧加入一下,数量有限,先到先得。

1 商城微服务系统

susan_mall_cloud是微服务项目。

使用了目前业界比较新的技术:JDK17、Spring6、SpringBoot3.3.5、SpringCloud2024、SpringCloud Alibaba2023.0.1.0。

微服务后端包含了:

  • susan-mall-common (公共文件)
  • susan-mall-gateway (网关服务)
  • susan-mall-basic (基础服务)
  • susan-mall-auth (权限服务,包含用户和权限相关的)
  • susan-mall-product (商品服务)
  • susan-mall-order (订单服务)
  • susan-mall-pay (支付服务)
  • susan-mall-member (会员服务)
  • susan-mall-marketing (营销服务)
  • susan-mall-admin(后台管理系统API)
  • susan-mall-mobile(移动端API)

这个版本在商城已有技术基础之上,又增加了:SpringCloud Gateway、WebFlux、Seata、Skywaking、OpenFeign、Loadbalancer、Sentinel、Nacos、Canal、xxl-job、Prometheus、K8S等。

picture.image

项目架构图:

picture.image

下面是商城小程序真实的截图:

picture.image

picture.image

picture.image

看起来是不是非常专业?

没错,这就是一个企业级的项目。

目前包含了多端代码:

  1. 服务端的网关服务和6个微服务。
  2. 后台管理系统。
  3. uniapp小程序。

商城微服务项目很复杂,包含了目前业界微服务系统中使用最主流的技术,强烈推荐一下。

无论在工作中,还是面试中,都可以作为加分项。

特别是SpringCloud Gateway中WebFlux的使用,微服务之间的异常处理,以及微服务之间的通信,都很值得一看。

扫描下方二维码即可加入星球:

picture.image

原价:159,今天券后仅需:119,再送价值29的技术专栏《程序员最常见的100个问题》。

前所未有的力度,只有 20 个名额,数量有限,先到先得。

如果不满意3天内包退。

2.100万QPS短链系统

使用技术:JDK21、SpringBoot3.5.3、JPA、Redis、布隆过滤器、Sentinel、Nacos、Redisson、shardingsphere、HikariCP、guava、Prometheus等。

设计了16个数据库,每个数据库包含了64张表。

picture.image

每天可支持2.6亿以上的数据写入。

100万QPS短链系统架构图如下:

picture.image

该项目的亮点是:

  1. 使用了最新的JDK和SpringBoot
  2. 100万QPS的超高并发请求
  3. 数据库分库分表设计
  4. 多级布隆过滤器设计
  5. Sentinel限流和熔断机制
  6. Nacos配置Sentinel的限流规则
  7. Prometheus系统监控
  8. AlertManager邮件自动报警
  9. Grafana创建监控仪表盘
  10. Redis集群
  11. 改进后的雪花算法
  12. 多级缓存设计
  13. 多线程的处理
  14. 完整的单元测试覆盖
  15. 对项目实时监控
  16. Docker部署

通过这个项目,可以学到很多高并发、流量评估、分库分表、多级缓存、多级布隆过滤器、限流、熔断、多线程、监控、单元测试编写、Docker部署等多方面的知识。

3 商城系统

商城系统目前包含了:SpringBoot后端 + Vue管理后台 + uniapp小程序 ,三个端的完整代码。

商城项目中包含了:基于Docker部署教程、域名解析教程、按环境隔离、网络爬虫、推荐算法、支付宝支付、分库分表、分片算法优化、手写动态定时任务、手写通用分页组件、JWT登录验证、数据脱敏、动态workId、hanlp敏感词校验,手写分布式ID生成器、分布式限流、手写Mybatis插件、两级缓存提升性能、MQ消息通信、ES商品搜索、OSS服务对接、失败自动重试机制、接口幂等性处理、百万数据excel导出、WebSocket消息推送、用户异地登录检测、freemarker模版邮件发送、代码生成工具、重复请求自动拦截、自定义金额校验注解等等一系列功能。

使用的技术:

picture.image

功能亮点:

picture.image

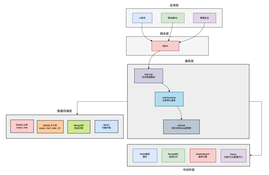
商城项目的系统架构图如下:

picture.image

商城项目无论是毕业设计,还是面试,还是实际工作中,都非常值得一看。

商城项目使用了目前非常主流的技术,手写了很多底层的代码,设计模式、自定义了很多拦截器、过滤器、转换器、监听器等,很多代码可以搬到实际的工作中。

目前星球中包含了商城项目从0~1的完整开发教程,小白也可以直接上手。

星球中有些小伙伴,通过这个项目拿到了非常不错的offer。

扫描下方二维码即可加入星球:

picture.image

原价:159,今天券后仅需:119,再送价值29的技术专栏《程序员最常见的100个问题》。

前所未有的力度,只有 20 个名额,数量有限,先到先得。

如果不满意3天内包退。

  1. 秒杀系统

苏三的秒杀系统是专门为高并发而生的。

目前使用的技术有:SpringBoot、Redis、Redission、lua、RocketMQ、ElasticSearch、JWT、freemarker、themelaf、html、vue、element-ui等。

功能包括:商品预热、商品秒杀、分布式锁、MQ异步下单、限流、失败重试、预扣库存、数据一致性处理等。picture.image

秒杀系统的系统架构图如下:

picture.image

涉及到了高并发的多种技术,特别是对页面静态化,倒计时、秒杀按钮控制、分布式锁、预扣库存、MQ处理、数据一致性等,会有比较大的收获。

可以帮你增加高并发的工作经验,也可以写到你的简历中。

5 刷题吧小程序

IT刷题吧是我用AI花了几天时间,设计和开发了一款小程序。

效果图如下:picture.image

picture.image

picture.image

为了帮助大家能够快速的掌握使用AI开发项目的技巧,提升开发效率,能够先人一步,变成全栈开发工程师。

无论是自己接私活,还是开发公司的项目,都能够用更少的时间,写出更多,更有价值的代码。

苏三在知识星球中给小伙伴们,通过IT刷题吧项目,专门开设了一个AI开发课程。

你看完之后,会发现打开了一扇通向新世界的大门。(有很多惊喜)

这个课程会包含如下内容:

  • 如何用AI设计产品原型的?
  • 如何用AI生成小程序端和后端的代码结构的?
  • 如何用AI生成后端的表结构?
  • 如何用AI生成小程序和后端代码?
  • 如何生成一套完整的可运行的代码?
  • 如何基于图片生成想要的代码?
  • 如何搞定小程序页面中的图片问题?
  • 如何让小程序端和后端代码调通?
  • 生成的代码不理想怎么办?
  • 如果在开发过程中遇到了一些问题,用AI如何解决问题?
  • 如何生成测试数据?
  • 如何制定代码开发规范?
  • AI开发工具的使用方法
  • AI开发工具卡顿怎么办?
  • 如何运行项目?
  • 如何上线部署项目? 等等。。。

星球中会交付如下内容:

  1. IT刷题吧小程序
  2. SpringBoot后端代码
  3. 用AI开发项目的完整流程

目前已经全部开发完。

使用AI开发这个项目,从0~1的开发和部署教程。 问题答疑。 通过这个项目,你可以学到使用AI开发项目的具体方法。

如果你掌握了这些方法,开发其他的小程序绰绰有余。

这个项目有极大的价值。

授人予鱼,不如授人以渔。

  1. 苏三的demo项目

这个项目包含了一些工作中常用的技术点,有很多非常有参考价值的示例。

涵盖:Spring、Mybatis、多线程、事务、常用工具、设计模式、http请求、lamda、io、excel、泛型、注解等多个方面。

picture.image

本项目的宗旨是分享实际工作中,非常实用的代码技巧,能够让你写出更优雅高效的代码。

此外,后面会收录一下面试中,尤其是笔试中经常会被问题到的代码片段和算法。

  1. 代码生成器项目

我们用这个代码生成器,可以通过数据库表,一键直接生成controller、service、mapper、entity、菜单sql、vue页面等。

我们在日常开发中,把数据库表设计好了之后,然后通过该工具,能够快速生成一个可以直接运行的CRUD代码。picture.image毫不夸张的说,如果在项目中使用它,可以让你的开发效率快速提升,我们真的可以少写30%的代码。

在实际工作中,非常有价值。

如何加入星球?

扫描下方二维码即可加入星球:

picture.image

原价:159,今天券后仅需:119,再送价值29的技术专栏《程序员最常见的100个问题》。

前所未有的力度,只有 20 个名额,数量有限,先到先得。

加入星球可以获取这7个项目的代码,和非常详细的教程,还能获得技术答疑。

如果不满意3天内包退。

说句实话,我光是卖代码,一个项目就可以卖100,7个项目可以卖700了。

今天的119,简直是白菜价。

下个月必定会涨价。

加入星球后,你可以跟着文档,从0~1开发项目。

也可以直接运行这些项目。

星球中干货满满,有不少小伙伴有相见恨晚的感觉,让我动力十足。

picture.image

picture.image

picture.image

picture.image

picture.image

picture.image

picture.image

最近两年多的时间,我将这些年开发和架构道路上,总结的一些经验、问题定位和教训,沉淀到了知识星球:Java突击队 中,可以说干货满满。

picture.image

还有1V1答疑、修改简历、职业规划、送书活动、技术交流。

星球中你可以开阔一下视野,跟一群优秀的人一起交流和学习,如果工作中有些难题也有人给你出谋划策,这个价格超值!

很多球友拿到了不错的offer:picture.image

说实话119元这个价格已经非常便宜了,可能就是一顿饭钱。

但我相信知识星球回馈给你的,将来是十倍或者百倍的价值。

今天扫描下方二维码加入星球:

picture.image

原价:159,今天券后仅需:119,再送价值29的技术专栏《程序员最常见的100个问题》。

前所未有的力度,只有 20 个名额,数量有限,先到先得。

随着星球里面干货越来越多,后面会逐步涨价到299,现在加入是非常合适的。

加入星球如果不满意3天内包退。

0
0
0
0
关于作者
关于作者

文章

0

获赞

0

收藏

0

相关资源
字节跳动 XR 技术的探索与实践
火山引擎开发者社区技术大讲堂第二期邀请到了火山引擎 XR 技术负责人和火山引擎创作 CV 技术负责人,为大家分享字节跳动积累的前沿视觉技术及内外部的应用实践,揭秘现代炫酷的视觉效果背后的技术实现。
相关产品
评论
未登录
看完啦,登录分享一下感受吧~
暂无评论