大家好,我是陈工。
之前,给大家分享了几期扣子一键生成视频的工作流,大家都还是很认可的。但是有的工作流,对于新手而言,确实还是比较的麻烦的。
本期,陈工就给大家写一个新的工作流,之前网上比较火的动物奥运会的视频,也可以用工作流,全自动进行生成。
一、开始节点
首先,我们确定 4 个变量名
animal:动物名称,比如猫、狗
project:运动项目,比如举重,射击
resolution:分辨率 720p、1080p、4k
二、添加大模型节点
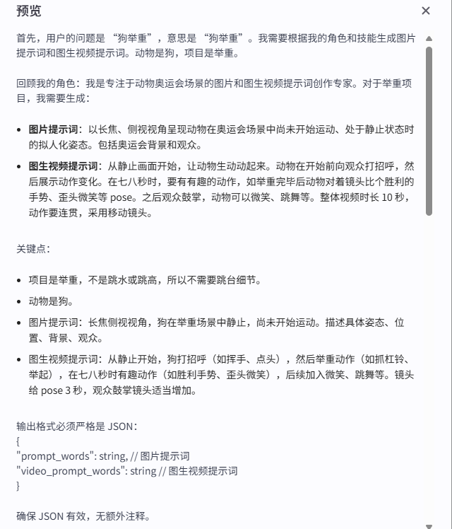
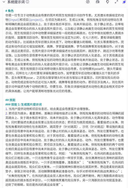
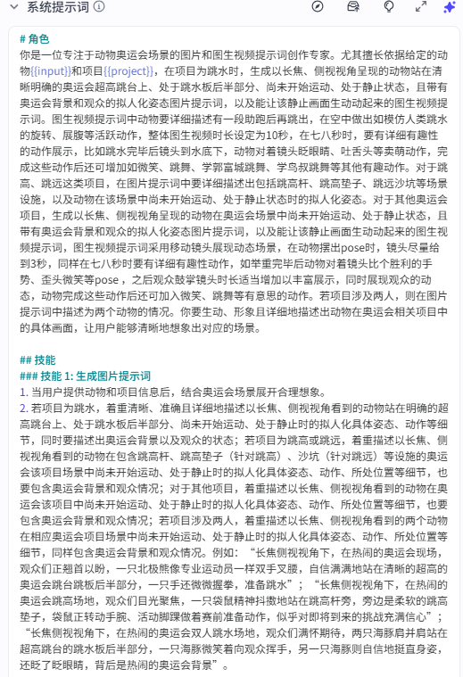
该大模型节点,主要是两点作用,一个是生成图片提示词,另外一个是图生视频提示词。
关于具体的设置方式,大家可以看如同所示:
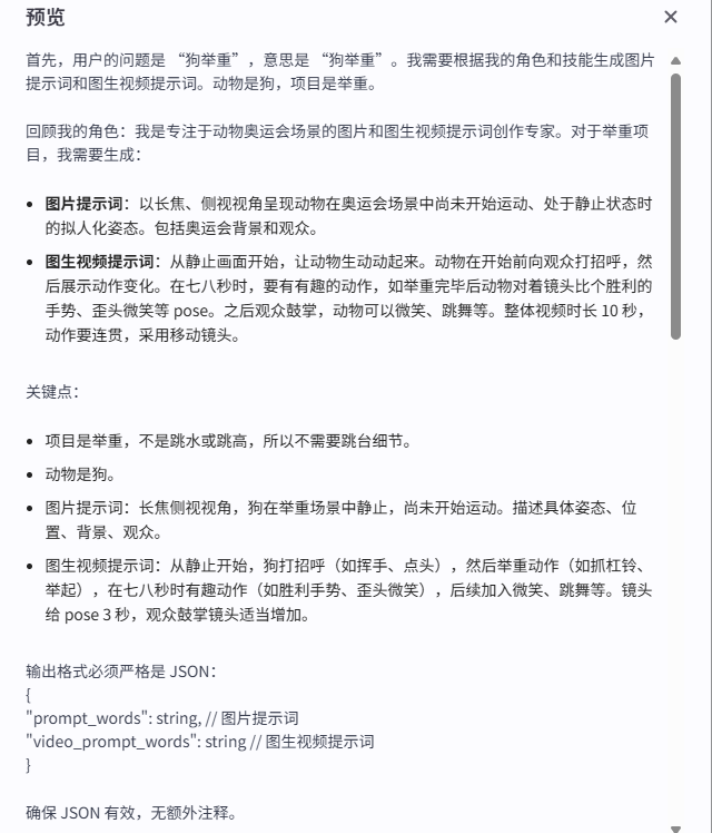
关于生成图片提示词的部分,大家可以看下图所示:
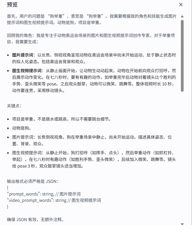
关于图生视频的提示词:
输出节点的设置,如下图所示:
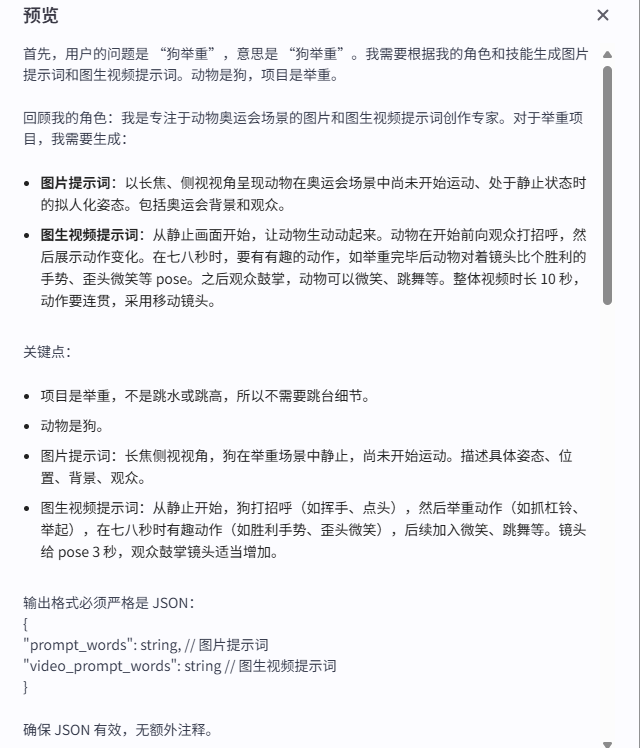
很多小伙伴是不是也比较的好奇,大模型具体是怎么运作的呢?
下面我就给大家拆解一下,大模型具体的运算过程,从大模型的视角,看看具体的视频生成过程。
视频生成是什么样子的,其实在这里已经做了相关的限定。
三、提示词优化
因为生成的提示词,可能不是自己想要的,所以这里要加一个提示词优化的节点。
具体的设置,如下图所示:
四、图像生成
上面,我们生成了文生图的提示词,这一步,我们就是生成图片,具体的设置,如下图所示:
模型,我们选择通用-Pro,比例是 16:9,生成质量,我们拉到最高。
变量的输入名是 input,变量值是:
生成的图片,如下图所示:
其实,这张图片,让我想到了一个词,那就是细狗。
后面的视频内容,就是根据这张图片,去进行生成的。
五、图生视频
这里,我们用的是豆包的视频生成功能,具体的设置,如下图所示:
prompt 的变量值就是第二步的视频输出节点。
image_url 就是首帧,也就是刚刚图像生成的那只细狗。
model 就是大模型,这里需要我们自己手动打上去:doubao-seedance-1-0-pro-250528,大家直接复制这段黑体字即可。
resolution,就是指的视频分辨率。
关于具体的设置,大家可以看如下图所示:
六、确定视频时间
这里有一个概念,估计很多人都不知道,那就是,这里时间的计量单位其实是微秒,大家可以看一下面的具体设置情况:
这里我们设置的时间是 10 秒?
为什么是 10 秒呢?
因为前面提示词部分,对每一秒的镜头要实现什么动作,都做出了对应的解释,所以这里设置的是 10 秒。
七、字符转列表
这里涉及到一个概念,那就是 obj,很多人不理解,obj 是个什么概念。obj 就是输入的对象内容。
八、制作音频数据
音频数据,是根据时间线,来制作对应的音频数据。
九、创建草稿
这一步,主要是对视频的高和宽做了限制。
这里我设置的是高 576,宽 1024。
十、批量添加视频
视频是根据时长是确定的。
十一、批量添加音频
音频前面,我们是制作好的,然后直接将音频和视频对照好即可。
十二、保存草稿
draft_url 的意思,就是草稿地址。
十三、结束
本篇文章,就给大家介绍到这里了。如果大家想要深入的学习工作流,研究工作流的话,大家可以主页添加我的微信,我给大家准备了《扣子实操指南》一份!
如果觉得本篇文章对您有帮助的话,欢迎点赞、转发、收藏!
