在过去一年中,构建 AI 智能体通常意味着一个固定模式:设置一个循环,接收用户指令,将其发送给大模型(LLM),解析工具调用,执行工具,然后将结果返回,如此往复。这便是我们所说的“浅层智能体”或“智能体 1.0”。
这种架构在处理事务性任务时(例如“东京天气如何,我该穿什么?”)表现出色,因为它极其简单。然而,一旦任务需要几十个步骤并持续数天,这些智能体往往会分心、丢失上下文、陷入无限循环,甚至出现幻觉。这是因为这类任务所需步骤过多,超出了单一上下文窗口的处理能力。
目前,我们正目睹一场架构上的转变,朝着“深度智能体”或“智能体 2.0”迈进。这些系统不再仅仅通过循环进行被动响应,而是结合了多种“智能体模式”来规划任务、管理“持久化内存/状态”,并将工作委派给专业化的“子智能体”,从而解决多步骤、复杂的难题。
智能体架构概览
智能体 1.0:“浅层”循环的局限性
为了理解未来的发展方向,我们首先需要审视当前的状态。目前大多数智能体都属于“浅层”智能体,这意味着它们完全依赖大模型(LLM)的上下文窗口(即对话历史)来维持其状态。
其工作流程通常如下:
- 用户指令: “查一下苹果公司的股价,并告诉我是否值得买入。”
- LLM 推理: “我需要使用搜索工具。”
- 工具调用:
search("AAPL stock price") - 观察结果: 工具返回数据。
- LLM 回答: 根据观察结果生成回复,或者调用另一个工具。
- 重复: 循环执行,直到任务完成。
这种架构是无状态且短暂的。智能体的整个“大脑”都局限于上下文窗口内。当任务变得复杂时,例如“研究 10 家竞争对手,分析它们的定价模型,制作一份对比电子表格,并撰写一份战略总结”,它将由于以下原因而失败:
- 上下文溢出: 工具输出(HTML、杂乱的数据)会迅速填满上下文历史,将重要的指令挤出上下文窗口。
- 目标丢失: 在中间步骤的噪音中,智能体会忘记最初的目标。
- 无恢复机制: 如果它误入歧途,很少有预见性来停止、回溯并尝试新的方法。
浅层智能体擅长处理 5 到 15 个步骤的任务,但对于需要 500 个步骤的任务则束手无策。
智能体 2.0(深度智能体)的架构
深度智能体将规划与执行分离,并在上下文窗口之外管理内存。其架构由以下四个支柱组成:
支柱一:显式规划
浅层智能体通过思维链(例如“我应该先做 X,然后做 Y”)进行隐式规划。而深度智能体则使用工具来创建和维护显式计划,这可以是一个 Markdown 文档中的待办事项列表。
在每个步骤之间,智能体都会审查并更新这个计划,将步骤标记为“待处理”、“进行中”或“已完成”,或者添加备注。如果某个步骤失败,它不会盲目地重试,而是更新计划以适应此次失败。这使得智能体能够始终专注于高层次任务。
支柱二:分层委托(子智能体)
复杂的任务需要专业化分工。浅层智能体试图在一个指令中扮演多面手,而深度智能体则采用“协调器 → 子智能体”的模式。
协调器将任务委派给一个或多个子智能体,每个子智能体都有一个独立的、清晰的上下文。子智能体(例如“研究员”、“程序员”、“撰稿人”)执行其工具调用循环(搜索、处理错误、重试),然后汇总最终答案,并将仅合成后的答案 返回给协调器。
支柱三:持久化内存
为了防止上下文窗口溢出,深度智能体利用外部内存源,如文件系统或向量数据库作为其事实来源。像 Claude Code 和 Manus 这样的框架允许智能体对这些外部源进行读写访问。智能体可以将中间结果(代码、草稿文本、原始数据)写入其中。后续的智能体只通过文件路径或查询来检索必要的信息。这将范式从“记住一切”转变为“知道在哪里可以找到信息”。
支柱四:极致上下文工程
更智能的模型并非不需要提示,而是需要更好的上下文。你无法通过一句“你是一个乐于助人的 AI”来获得智能体 2.0 的行为。深度智能体依赖于高度详细的指令,有时长达数千个令牌。这些指令定义了:
- 何时停止并规划,而非直接行动。
- 何时生成子智能体,以及何时自行完成工作。
- 工具的定义,以及何时、如何使用工具的示例。
- 文件命名和目录结构的标准。
- 人机协作的严格格式。
深度智能体流程可视化
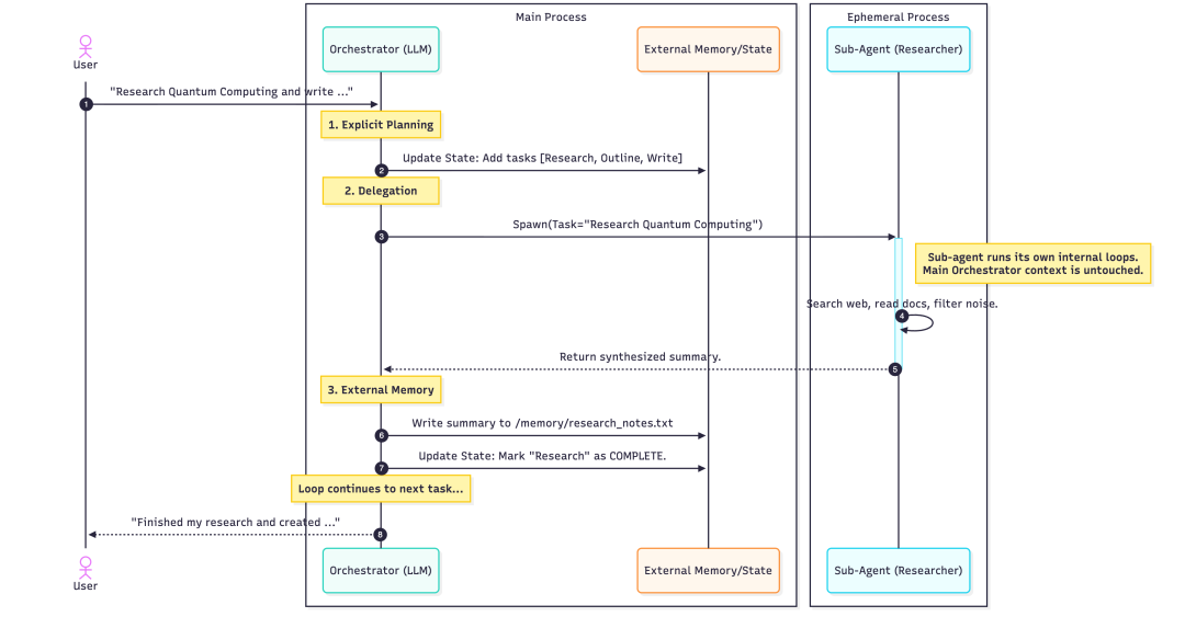
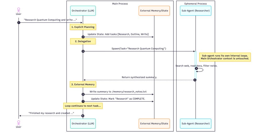
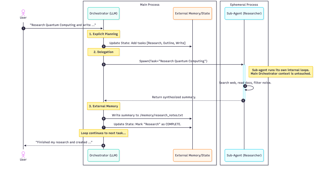
这些支柱是如何协同工作的呢?让我们通过一个序列图来了解深度智能体如何处理一个复杂请求:“研究量子计算并将总结写入文件。”
深度智能体序列图
总结
从浅层智能体到深度智能体(智能体 1.0 到智能体 2.0)的转变,不仅仅是将大模型连接到更多工具。它代表着从被动循环到主动架构的转变,以及对模型进行更精良的工程设计。
通过实施显式规划、分层委托(通过子智能体)和持久化内存,我们能够更好地控制上下文。通过控制上下文,我们便能驾驭复杂性,从而能够解决需要数小时甚至数天才能完成的问题,而不仅仅是几秒钟。
“深度智能体”一词主要由 LangChain 团队推广,用以描述这一架构演进。
