《AI经济学:宏观、产业与治理分析》由中金研究院与中金公司研究部联合撰写,系统分析了人工智能(AI)作为通用目的技术对宏观经济、产业发展、就业市场、社会治理等方面的深远影响。全书分为宏观篇、产业篇、治理篇三大部分,共十二章,内容逻辑清晰、结构完整。
宏观篇
第一章:迈向通用时代的人工智能
AI进入“通用模型时代”,以Transformer架构和大语言模型(LLM)为标志,具备跨任务、跨模态的通用能力。
AI作为通用目的技术(GPT),遵循“S曲线”发展规律,已跨过第一拐点,进入产业化加速期。
规模定律(Scaling Law):模型性能随参数、数据、算力规模增加而系统性提升,静态上大国占优,动态上先发者占优。
中国在应用层具备规模优势,美国在模型层和算力层领先。
Transformer一般通过“词元(token,也称‘记号’)化”处理数据,它将数据转换为可以被机器处理的标准化的序列数据,语言、动作、影像等各种符号化或者非符号化的数据都可以“词元化”。如文本数据本身就是以序列形式存在的,视频可以看作时空维度上的多个图像序列。在处理不同类型数据时,Transformer可以将文本数据转换为词元,将图像转换为曲面片(patch),将机器人的动作控制转化为机器人词汇robot vocabulary)等,触觉和味觉数据的处理也在探索中。此前,对不同类型数据信息的处理是由不同模型进行的,这导致了智能模拟的分割,如从文本数据中总结规律可以学习到语言智能,从音频数据可以学习到音乐智能,从数学中的几何定理、证明等数学数据可以学习到逻辑数理智能等,而由于Transformer这一算法架构可以用相对一致的思路处理各种类型的数据,所以其将这些智能的模拟统一到了一个架构之下,并最终推动数字智能和具身智能的快速发展。
进入通用模型时代,AI呈现出成长为一项通用目的技术的趋势。历史上,包括蒸汽机、电力和IT(信息技术)在内的通用目的技术在广泛融合产业的过程中表现出三个特征:
一是应用具有普遍性,使用范围并非局限于单个产品或行业;二是催生次级创新,为各行业相对成熟的现有技术提供新的活力;三是技术上持续改进,随着成本下降或性能提升适用于越来越多的场景。从三个特征来看,通用模型时代的AI与产业融合的能力较之前可能更强。
第二章:中国AI发展的挑战与应对
中美欧在上一轮AI浪潮中并驾齐驱,但大模型时代美国领先。
中国在算力芯片、高端人才、优质数据等方面存在短板,但在应用场景、市场体量、工程师红利方面具优势。
提出应对策略:在算力层追赶,在模型层坚持自研,在应用层发挥大国市场优势。
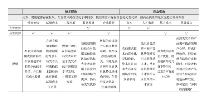
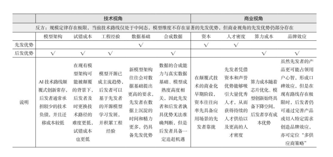
模型层的“先发优势”是否一定成立?
在规模定律极限探讨的基础上,有关先发优势与后发优势的观点之争同样存在。在规模定律存在极限(反方观点)的假设下,当前大模型技术路线仅处于中间态,模型维度先发优势不显著,但商业视角的先发优势仍部分成立。从技术视角看,Transformer相较于RNN架构、GPT大模型相较于BERT大模型均为后发者,未来模型架构或迎来颠覆式创新,后发者通常承担较少的技术负债,并且迁移成本较低;基于模型架构或被颠覆的假设,后发厂商还有望节约试错成本,并通过开源模型积累工程经验,即使数据的合成能力与真实数据基础、模型成熟度有关,其在合成数据方面也具备一定追赶机遇。从商业视角看,一方面,算力成本有望随芯片技术优化而逐渐降低;另一方面,先发厂商建立的品牌优势很可能被后发厂商更完善、更贴合特定需求的产品,或针对客户的“多供应商策略”(基于供应链风险和成本考量)所抵消。因此,算力成本和品牌效应两方面均利好后发厂商;而资本和人才天然具有聚集效应,先发厂商有望率先聚拢上述资源,后来者存在无法高效实现资源汇集的风险。
在大规模定律不存在极限的假设下,工程化能力与资本正向赋能不断迭代,模型侧和商业侧的规模效应明显,先发优势显著。从技术视角看,若当前技术路线明确,先发厂商有望在持续率先完成模型迭代的同时,积累海量高质量数据和丰富的数据清洗、数据标注、模型调优等方面的工程经验,全方位持续扩大领先优势;而后发厂商或只在试错成本方面具有相对有限的后发优势。从商业视角看,在大模型商业化落地初期,先发厂商有望率先占领用户心智,推进用户扩展,由于资本、人才和品牌效应对相关厂商发展的促进作用相辅相成,更多的资本、人才积累和更快的商业化落地进程或为先发厂商带来明显的领先优势;而算力成本随着芯片优化、模型创新始终具备下降空间,后发者具备成本优势。
应用软件具备前置成本较高而边际成本趋近于零的经济属性。克里斯坦森等人的研究指出,软件作为数字经济的典型代表,有明显的边际成本趋于零和非竞争性等属性,其变动成本低,而开发、测试等前期环节投入较高。科尔洛克的研究也指出,软件产品是信息,而不是对于企业生产有明确规模效应的物理产品。对于软件企业而言,由于代码复制的成本极低,因此通常服务一个新用户的边际成本是很低的。掌握“标准”甚至定义“标准”有助于应用软件抢夺全球市场的关键位置。软件行业的事实标准是由企业发起并被市场广泛接受的规范,比如数据库行业的SQL标准、办公软件领域的.docx/.pdf标准等。由于标准具备网络外部性和公共产品属性,企业可以通过掌握“事实标准”而在竞争中占据优势地位,例如作为全球第一个将SQL规则商业化为数据库产品的厂家Oracle(甲骨文),助推SQL规则在1986年成为美国国家标准协会的行业标准,并借由SQL规则的推广使得其数据库在全球占据优势。
“标准”的力量赋予应用软件明显的“先发优势”特征,其容易形成“赢家通吃”的市场格局。首先,在应用软件行业发展的过程中,往往先发者能够抢占“标准”制定的话语权,进而在后续的市场竞争中占据优势位置;其次,应用软件具备网络效应,先发优势能帮助产品放大吸引力,巩固用户优势,形成正反馈循环,龙头公司确立行业的事实标准后,其他企业大多主动与其标准进行兼容适配,应用厂家可利用标准的网络外部性巩固其优势地位;最后,数据积累促进应用持续优化,高迁移成本、规模效应等同样促成应用软件形成“先发优势”。
AI应用层的先发优势与后发优势:
在工业生产领域,下游细分行业众多,各行业又有不同的工序,在生产过程中有不同的技术诀窍及其对应的一线数据。这导致工业领域的AI需求碎片化(场景多,单一产线开发成本高)、数据封闭(没有产业就没有数据),而中国庞大的工业体系不仅意味着AI落地的场景更加多元,更具规模优势,也意味着用于发展工业AI模型数据规模更大,技术迭代能力更强,国内相关供应商早已在生产流程的各环节生根、壮大。而在未来的人工智能时代,国内外底层大模型的技术和性能差距有望持续收敛,用户体验优劣或仍将是决定应用成功与否的关键,国内AI应用厂商也有望复刻过去移动互联网及工业互联网成功的经验,在海内外市场建立稳固的竞争力。
第三章:元任务与AI的经济影响
提出“元任务框架”:将人类工作拆解为16类基础任务(如语言处理、空间导航、管理、关怀等)。
AI按成本曲线逐步替代或增强各类元任务,对不同行业影响不一。
估算:到2035年,AI有望使中国GDP额外提升9.8%(年化增速+0.8个百分点)。
就业结构将调整:短期部分劳动力转向服务业,长期向高技能、高互动性岗位转移。
从元任务视角来看,AI并非只是单向地赋能或者替代人类,其通用化的特点已经勾勒出未来人与AI如何分工的模式。如果AI执行某种元任务的成本低于人工,AI将替代从事这部分元任务的劳动者,从事这部分元任务的劳动力将会减少。但由于不同元任务之间关系是互补的,对于那些从事AI无法执行的元任务的劳动者而言,随着AI的引入,其边际产出将提升,因此AI对他们是赋能的。所以AI天然具备赋能和替代两个效果。短期来看,这显然对那些所擅长的元任务类型与AI元任务重合的人不利,这部分劳动者将分流到工资更低的岗位。但从长期来看,由于AI无法完成的元任务劳动需求提升,将吸引更多劳动者加入,这将促使AI与劳动者之间形成更强的互补关系。根据我们对AI完成不同类型元任务的时间路径判断,未来30年,人类将越来越多地聚集在研发行业以及社会活动密集的行业中,而那些需要大量体力劳动、缺乏复杂推理创新或社会属性的工作可能会被AI承担。
第四章:AI对就业市场的变革
AI对职业影响兼具替代效应(如行政、数据处理)与增强效应(如销售、法律、管理)。
不会导致大规模失业,但会加剧工资分化,劳动收入份额可能小幅下降。
建议:加强职业培训、完善社保体系,推进“初次分配+再分配”协同政策。
警惕“全民基本收入”成本过高,更应完善现有社会保障,尤其保障农民工等弱势群体。
产业篇
第五章:AI产业化:越过第一拐点
AI产业化已越过S曲线第一拐点,在互联网、医疗、汽车、家电等领域加速落地。
人形机器人是具身智能的重要载体,中国在制造、场景、供应链方面具潜力。
面临技术和制度双重障碍:效果未达阈值、责任归属不清、数据权益争议等。
C端应用推广慢于B端,因制度约束更强。
AI使制造业的一些环节从传统的制造形态转变为服务形态,从出售商品的业态转变为出售服务的业态,价值链的重点发生根本迁移。随着AI广泛渗透到各种产品,竞争的关键会从硬件转向产品内的AI软件系统,企业通过软件系统为客户带来更优质的产品体验,软件服务成为产品的核心价值。例如,智能驾驶系统是车企竞争的关键,车企销售的重点会转向能持续升级的智能驾驶软件,用户要支付更多费用以购买软件服务来让车辆功能最大化,所以未来某种程度上车企的销售重点将转向“出行服务”。国内某著名智能电动汽车企业曾出口汽车到乌兹别克斯坦,发现随后的服务是一个大的痛点,因为过去的汽车出口是硬件商品贸易,但将来具备智能驾驶功能的整车出口要把高精地图、软件升级包等整套应用服务都包含在内,否则这辆智能汽车在海外就“又聋又瞎”。这些数字形态的出口就是服务贸易。
我们从两个视角来梳理AI在消费类产业的现状和潜在应用。一个是经营业务视角,AI应用可分为B端应用和C端应用,前者主要服务于企业内部用户,后者直接面向消费者。需要说明的是,有些应用的客户虽然是企业,但位于企业前台面向消费者的环节,例如客服、销售等,本文也将之归为C端应用。
另一个视角是AI提高生产生活效率的途径。从提效途径视角看,AI应用对组织的影响可归纳为3R,分别是替代(replace)、提升(reinforce)和创造(reveal)作用,
以减少劳动要素投入或产生更多增加值。替代作用是减少投入生产的劳动量,提升作用是改善和丰富现有产品和服务,创造作用是产生“AI原生”(AI-native)的产品、服务和商业模式。所谓AI原生产品,是将AI作为产品自然、核心的功能,而不是在原有产品上附加AI以将AI作为增值功能模块,AI原生产品具有学习和适应能力,核心价值是与客户产生个性化的交互。
这一波智能化浪潮将重构汽车产业格局。首先,未来汽车的差异化将主要体现在整车中央控制的软件系统上,包括智能座舱、自动驾驶功能、智能底盘等,智能化水平成为车企竞争的主要变量。智能化领先的车企将从中受益,获得竞争优势。其次,消费者将更加关注汽车的智能化功能和个性化体验,而不仅仅关注品牌本身。基于传统内燃机、变速箱技术体系建立美誉的经典品牌若不及时进行技术转型,品牌壁垒就会受到较大冲击。再次,在传统汽车时代,车企竞争呈现出较强的寡头垄断特点,几个大型汽车制造商占据了市场的主导地位。但在智能汽车时代,科技公司、互联网公司、软件开发商等新兴参与者入局,这些新进入者凭借在人工智能领域的技术优势和雄厚的资本,有可能挑战传统车企的市场地位,丰富竞争生态。群起的“造车新势力”就是典型。最后,传统汽车产业链的上下游分为主机厂、Tier 1(一级供应商)、Tier 2(二级供应商)等层级,提供核心硬件的一级供应商相对于主机厂可能有较大话语权,但在“软件定义汽车”的智能化时代,这个局面可能会发生变化。因为硬件变成了标准化产品,而智驾软件成为差异化关键,所以我们看到现在几乎所有有能力的主机厂都想自主研发系统,来掌控这个核心部分;一些头部智驾方案供应商也会插入这个产业链,成为介于主机厂和一级供应商之间的一道环节。这些新情况使产业上下游之间的利益格局发生了变化。
平衡机器人的开发成本和容错率有较大难度,这给实现经济性目标带来了挑战。如果机器人“大脑”由深度学习模型驱动,其输出内容可能是概率性的,执行结果可能不稳定。进入日常消费场景,它可能要与老人、小孩等交互,为了避免造成伤害,机器人容错率可能较低。我们若要求机器人出错概率很低,甚至低于人类,可能要付出非常高的开发成本。在某些非结构性场景中,机器替代产生的价值不高但容错率却很低,而且机器人开发成本很高。例如,家庭清洁服务机器人只是为人们省了1个小时的打扫家务时间,对普通人而言时间价值并不是很高,消费者不一定愿意购买,可是开发一个能适应不同家居环境的机器人却非易事。
由于机器人需要一定容错率空间,所以目前在标准化场景中泛化迁移难度较低,我们预计未来人形机器人将在容错率、操作标准化程度较高的场景先落地。操作标准化是指机器人要完成的动作模式较为标准、清晰,例如搬运东西是标准化任务,而护理就是高度非标准化的任务。有一些容错率极低但操作标准化程度较高的场景——例如生产线上组装动作标准化程度很高,一旦弄错,检测、停工、返修给生产线带来的成本就比较高——可能会为机器人设计固定算法以保证执行的一致性,并设定安全冗余机制以达到容错目的。此外,人形机器人在高付费能力、低精度要求场景也可能先落地。
第六章:产业AI化:双刃剑效应与应对
AI可加速追赶式创新(如材料研发、芯片制造),但也可能被美国等用于加速反超(如人形机器人替代高成本劳动力)。
数据是关键瓶颈:中国有产量但未转化为高质量可用数据,存在“数据沉睡”“孤岛”问题。
仿制能力增强有利有弊:促进追赶,但可能抑制原创引领式创新。
建议:加强国企数据治理,支持民企数据库建设,推动纵向一体化整合稀缺数据。
对于很多制造类企业而言,数据中包含着大量商业机密,甚至可能承载着企业核心竞争力,因而庞大规模的潜在数据被商业壁垒分割成一个个数据孤岛,它们难以汇集起来从而达到有效支撑小模型应用的规模。大语言模型的开发则不同,虽然需要的数据规模极其庞大,但互联网上有海量公开数据可供使用,足以构建起能够支撑大模型规模定律的数据库。另一个制造领域数据的采集困难体现在技术层面。对于AI模型的训练而言,需要的不仅是数据,而且是高质量数据。与训练大语言模型的互联网文本数据相比,制造业生产过程和机器所处场景千差万别,相关数据的采集频率、格式、精确度等存在巨大差异,实验数据、模拟数据、分析数据以及模型预测数据等生成数据面临着不同程度的不确定性、一致性、完整性、可重复、透明度乃至成本等问题,导致企业在整合提炼有价值的高质量数据方面存在较大的技术难度,因此,制造领域数据采集需要权衡各类数据优劣,对齐数据处理工具以及不同场景数据的处理标准。
规模定律意味着大模型更有利于增强大企业的市场势力,这种情况下持续强化知识产权保护可能不利于促进引领式创新。来自德国的2018年的创新调查显示,与小企业相比,大企业的AI利用率明显更高:当企业员工规模在100人以下时,企业AI使用率不足10%;而员工规模大于1000人的企业,AI使用率可达30%以上。如何理解这种AI与大企业更加匹配的特征?一个可能的解释是规模定律,即AI性能往往伴随着参数规模的扩大而提升,这背后是算法优化、算力增长、数据增加的支撑。无论是哪个要素的进步都是需要大量资源投入的,因而AI模型技术层面的规模定律,在经济层面的一个重要含义便是自发的有利于大企业的“强者恒强”。
第七章:AI的能耗焦虑:增长极限与绿色困境
AI自身能耗快速增长(如智算中心2030年或耗电4300亿度),但可通过节能应用与绿电支持缓解。
AI在制造业、建筑、交通等领域可提升能效;在新能源发电、电网调度等方面可促进绿电消纳。
CGE模型测算:若不加干预,AI或使2030年碳排放增加2.2亿吨;但若推动节能与绿电,可基本抵消。
建议:推动“东数西算”,发展液冷、高效芯片,构建绿色智算中心。
第八章:AI大模型:如何改变金融行业
当前AI主要应用于非核心决策环节(如客服、报告生成、营销辅助)。
未来在财富管理、资产管理领域赋能空间最大。
风险包括:幻觉、可解释性差、算法歧视、顺周期放大等。
建议:建立分级分类监管,明确大模型服务商“关键第三方”地位,防范新型“大而不能倒”风险。
治理篇
第九章:数据或为瓶颈,确权并非关键
高质量数据即将耗尽,核心瓶颈是流通不足,而非加工成本。
“数据确权”(如“三权分置”)难以解决交易成本问题,反而可能加剧“数据孤岛”。
降低交易成本的关键在于:
公共数据:明确开放边界,建国家统一开放平台;
个人数据:限缩“可识别”范围,采用负面清单;
非公共数据:扩大“合理使用”范围,适度限制知识产权。
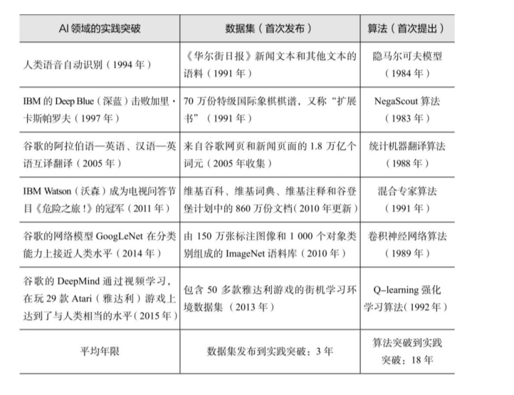
实际上,人工智能发展的一些历史经验表明,数据很可能是人工智能发展的瓶颈。人工智能发展史上,至少自20世纪80年代以来,从算法突破到实践突破,平均需要18年,然而,从数据集发布到实践突破平均只需要3年。这在一定程度上说明数据集对于实现实践领域的突破更为重要,而不是算法。从这个意义上来说,如人工智能业界人士所说,“数据和(数据的)特征决定了机器学习的上限,而模型和算法只是逼近这个上限而已”。
第十章:AI伦理与安全:挑战与应对
伦理挑战:偏见歧视、数字鸿沟、AI意识与权利、人类尊严。
安全挑战:国家安全、体系安全、数据安全、人身安全(如自动驾驶事故)。
治理模式分三类:创新优先型(美)、综合风险管理型(欧)、平衡管控型(中、新)。
建议:完善立法、强化执法、推行监管沙盒、提升公众参与、加强国际合作。
第十一章:AI经贸治理:规则与技术并重
AI加剧国际不平等:先发国家通过大型科技公司获取全球收益,后发国家面临税收侵蚀、产业替代、算法殖民。
当前国际规则碎片化,《布莱切利宣言》缺乏约束力。
中国话语权较弱:企业出海少、RCEP规则“软”、文化距离制约模型推广。
建议:推动WTO改革,硬化RCEP规则,鼓励企业出海,推广开源模型(如Llama模式)。
第十二章:AI风投:从领先到落后的创新金融启示
2017年中国AI风投全球第一,但2018年后被美国反超,主因是募资困难(资管新规)与大企业投资意愿下降。
OpenAI成功依赖风投,而非公益捐赠。
建议构建“双支柱创新金融模式”:
追赶式创新:大企业+大银行+大政府(如芯片、算力);
引领式创新:中小企业+资本市场+制度建设,发挥资本市场筛选效应。
总体结论
AI是新一轮科技革命核心,将深刻重塑生产力、生产关系与国际格局。
中国具备市场规模、应用场景、工程师红利等优势,但在算力、模型、数据治理、金融支持等方面需补短板。
政策应兼顾效率与公平,推动“AI+”行动,完善治理体系,积极参与全球规则制定。
