业务痛点
随着 OpenAPI 生态的日益繁荣,为了提供极致的开发体验,火山引擎对象存储 TOS 面向 Java、Python、Go、C++、Rust 等十余种主流编程语言提供了全栈 SDK 支持。
然而,多语言架构与多角色协作的内生复杂性,使得 SDK 的维护工作变得异常繁杂。
尤其在 OpenAPI 持续迭代的背景下,任何细微的接口变更都会在下游引发连锁反应。若无法保障功能实现、技术文档与多技术栈的一致性,将直接折损用户体验。
我们意识到,当看似简单的维护工作叠加了跨语言、跨版本的规模效应后,其复杂度已呈指数级上升。加之 TOS 涉及复杂的文件操作逻辑,传统的人工维护模式已难以维系日益增长的交付成本。
随着大语言模型(LLM)推理能力的质变,其在自主决策与执行上的突破,为我们提供了新的解题思路。
我们尝试通过 AI Agent,结合火山引擎对象存储 TOS 和日志服务 TLS 的产品能力,将碎片化的人力研发工作重塑为 AI 驱动的自动化生成流水线。以下将分享我们在这一转型过程中的实践与思考。
技术选型
在构建 SDK Agent 之初,我们深入调研了业界成熟的解决方案:从经典的 OpenAPI Generator、Swagger Codegen,到更现代的 AWS Smithy 和阿里云 TeaDSL,以及字节内部基于 IDL 的模板化工具。
但在深入调研之后,我们发现:
-
传统生成器擅长构建 API 的骨架,能够精准生成数据结构与基础 HTTP 请求定义。
-
由于严格遵循预定义模板,传统生成器生成的代码往往带有浓重的机器味,缺乏目标语言应有的地道感,比如生成的 Python 代码还保有 Java 的过度封装。
-
传统生成器的逻辑是静态固化的,面对特殊场景往往需要修改全局模板或 DSL,影响不可控。
以 TOS Vector 的 tagResource 接口为例,该接口并不像常规接口那样直接透传参数,而是要求将 region 、accountId 和 vectorBucketName 组合成特定格式的 resourceTrn 路径参数。
模板实现
exportasyncfunctiontagResource(
this: TosVectorsClient,
input: TagResourceInput
) {
const { vectorBucketName, tags, accountID } = input;
const res = awaitthis.fetchVectors<TagResourceOutput>(
'POST',
`/TagResource`,
{},
{},
// ❌ 直接传递 vectorBucketName
{
tags,
vectorBucketName,
},
{ bucket: input.vectorBucketName, accountId: input.accountID }
);
res.data = {};
return res;
}
AI Agent 实现
exportasyncfunctiontagResource(
this: TosVectorsClient,
input: TagResourceInput
) {
const { vectorBucketName, tags, accountID } = input;
// ✅ 理解业务语义,拼接 resourceTrn
const resourceTrn = `trn:tosvectors:${this.opts.region}:${accountID}:bucket/${vectorBucketName}`;
const res = awaitthis.fetchVectors<TagResourceOutput>(
'POST',
`/tags/${resourceTrn}`,
{},
{},
{ tags },
{ bucket: input.vectorBucketName, accountId: input.accountID }
);
res.data = {};
return res;
}
传统生成器只能进行机械的参数映射,无法理解这种隐性的业务规则。
引入 AI Agent 后,模型能够精准理解业务语义,自动补全复杂的参数组装逻辑。这不仅确保了逻辑正确,更让生成的代码符合人类工程师的编码习惯。
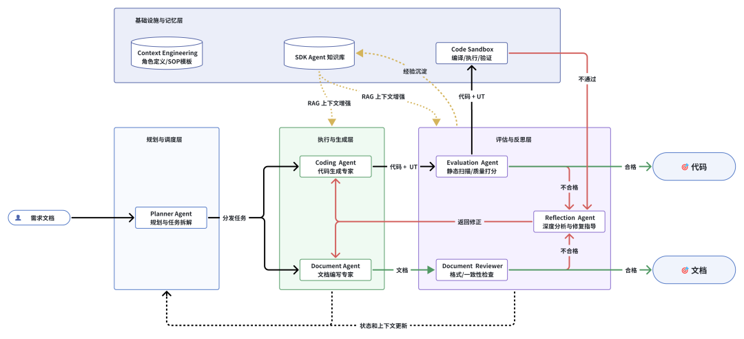
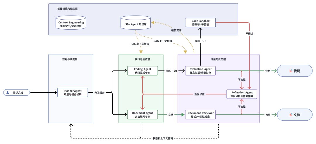
AI Agent 架构演进
起初,我们尝试将全量文档注入 Prompt,但受限于上下文窗口大小,模型频发幻觉,证实了单纯依赖 Prompt Engineering 难以应对大批量、高精度的代码生成任务。
这促使我们引入 ReAct 范式,通过工具调用能力连接外部知识库。然而,我们发现 ReAct 虽然增强了单点执行力,却在处理复杂需求时缺乏全局观。
为了解决这一痛点,我们实施了规划与执行解耦的策略:由 Planner Agent 先进行正交化的任务拆解,再交由执行层落地。但新的挑战随之而来——代码的可用性无法保障。于是,我们进一步引入了代码沙箱与反思机制,构建了自动化的审计修复闭环。
最终,依托 LangGraph 的图编排能力,我们成功打造了一个集规划、执行、质检、修复于一体的全自动虚拟工程团队。
核心组件
协作机制
规划与调度层:定策略
Planner Agent 负责整个流程的规划和调度者,它不负责具体代码的编写,而是负责识别并理解用户的意图,并指向预设的流程(如新接口生成 、已有接口迭代等)。
在流程执行过程中,持续关注 SDK Agent 整体的任务状态和上下文,接收任务反馈,有条不紊地推进下一个环节。
执行与生成层:做执行
常见的策略有两种:动态生成任务和预定义工作流。
动态生成任务的优势是灵活性高、通用性强,但可能会由于大模型的幻觉遗漏关键节点,影响最终效果。
预定义工作流的优势是确定性强,尽可能避免大模型的非预期行为带来的影响。
在 SDK Agent 的场景下,工作流程相对固定,我们对于工程的确定性要求更高,因此选择预定义工作流的方式。
评估与反思层:控质量
这部分是提升结果质量的关键,也是工作流得以闭环的关键。
这一环节负责把控静态维度的内容质量,生成质量报告。
-
对生成的 SDK 代码和文档中的示例代码进行语法、规范等方面的检查
-
对生成的文档, 结合火山引擎规范进行文档内容的评估
基础设施与记忆层:供基石
SDK Agent 知识库是 Agent 实现自主学习与持续优化的知识中枢,它为上层各类 Agent 的决策与行动提供统一、可靠的上下文信息与高质量范例。
Code Sandbox 则提供了一个隔离的、确定性的编译和运行环境,负责检查 Code Agent 产出的代码是否可运行以及是否能够通过单元测试验证。
核心模块详解
SDK Agent 知识库
SDK Agent 知识库的核心是将分散在不同载体(如设计文档、历史代码、纠错记录)中的非结构化或半结构化知识,转化为 Agent 可理解、可检索的结构化记忆。
能力的构建与维护主要依赖于一个周期性运行的数据处理流水线:
-
知识获取: 通过定时脚本扫描指定知识源,自动更新内容,确保知识的时效性。
-
知识清洗: 利用大模型对获取的原始文档进行分析、提取和转换。
-
知识存储: 将清洗后的知识存入 TOS Vector Bucket,能够低成本大规模管理向量数据。
-
知识检索:为上层 Agent 提供 RAG 增强能力,提升生成内容的准确性和一致性。
在构建 SDK Agent 的存储模块时,我们需要处理大量且分散的非结构化数据,如设计文档、历史代码、经验记录。
面对这种高吞吐写入、长周期存储、按需检索的场景,传统的存算一体向量数据库往往存在资源闲置和成本过高的问题。
我们最终选用了 TOS Vector Bucket 作为知识库的底层设施,主要基于以下考量:
-
架构层面的天然契合: 流水线产出的是清洗后的各种形式的知识,TOS + TOS Vector Bucket 的原生融合架构,让我们无需将传统文件和向量数据割裂存储。它将传统的数据保存直接升级为数据理解,极大地简化了数据一致性管理的复杂度。
-
极致的成本效用与弹性: 对于 SDK Agent 知识库这类“冷热不均”的数据(历史归档 + 增量更新),TOS Vector Bucket 基于 Serverless 的架构优势明显。它实现了存储与计算的彻底解耦,我们不再需要为偶发的检索请求预留昂贵的计算实例,而是按实际的数据存储量和检索量计费。相比传统方案,这种模式预计能将长期存储成本降低 90% 以上,非常适合构建 Agent 的长期记忆。
-
对 RAG 的精准支持: 在实际的检索链路中,我们利用 TOS Vector Bucket 的元数据过滤能力,将知识清洗阶段提取的信息直接作为过滤条件。这使得 Agent 在进行上下文召回时,不仅能基于语义相似度,还能结合业务属性进行精确筛选,从而显著提升了 RAG 输出的准确性。
借助 TOS Vector Bucket,我们最终构建了一套低成本、高弹性的分层记忆基础设施,确保我们的 SDK Agent 能够以极低的成本,持续吞吐和记忆不断增长的知识。
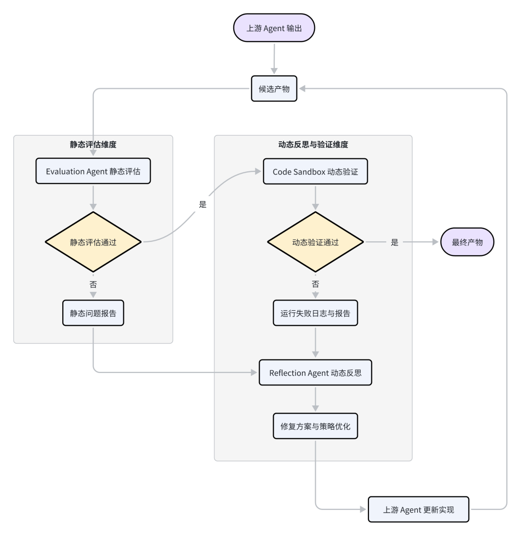
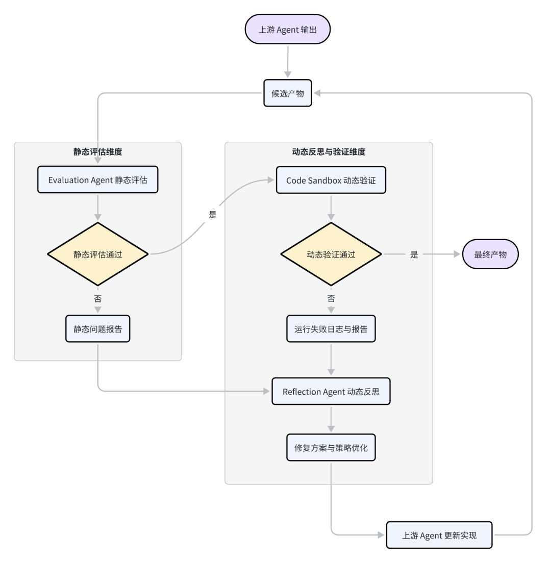
评估与反思
评估与反思能力是 Agent 系统实现最终产物质量保障与自主进化的关键。
这一机制包含两个相互协作的维度:
-
评估: 负责静态维度的质量把控。它通过一系列预定义的规则、规范和静态分析工具,对 Agent 生成的最终产物进行全面检查。其核心是在不实际运行产物的情况下,发现其中潜在的、规范层面的问题。
-
反思: 负责动态维度的故障修复与策略优化。当静态评估发现问题,或在动态验证(如单元测试)中产物执行失败时,反思机制会被激活。它深入分析失败的日志、错误信息或评估报告,探究问题的根源,并生成具体的修复计划或改进策略,指导 Agent 在下一轮迭代中进行修正。
在 SDK Agent 中,评估与反思机制是确保代码质量的最后一道、也是最重要的一道防线。
执行者 - 评估者架构
执行者 - 评估者是一种多 Agent 协作时的自我校准与质量保证机制。
通过引入一个独立的评估者角色,与执行者形成一个紧密的反馈循环,从而在任务执行阶段,确保产出物的高质量。
该机制由两个协同工作的角色构成:
-
执行者: 负责执行具体任务的 Agent,它的职责是完成给定的指令。
-
评估者: 负责质量控制的 Agent,它的职责是像一位严谨的评审员,依据一套预定义的、多维度的评估标准,对 执行者的产出进行打分和审查。
这个执行、评估、反馈、修正的循环会持续进行,直到评估者的评分达到预设的质量阈值(如 95/100),或达到最大循环次数。
评估者不仅给出分数,更重要的是会生成具体的、可操作的优化建议,指导执行者在下一轮迭代中进行精确修正。
过程中的失败经验将沉淀至 SDK Agent 知识库,让 Agent 越来越聪明,完成自主进化。
动态观测
SDK Agent 业务具有长链路、多交互的特征。传统监控模式下的日志往往是碎片化、离散的,难以直观还原复杂的任务执行全貌与上下文。因此,我们需要具备全链路动态观测的能力,将零散的数据串联成清晰的执行轨迹,从而有效支撑系统的稳定性监控、性能瓶颈定位、问题排查及功能迭代。
依托存储团队在日志服务 TLS 上的深厚技术积累,我们构建了一套低开销、非侵入式的观测能力,实现了对 SDK Agent 全生命周期的日志采集。
针对 Agent 场景,TLS 优势如下:
-
大容量吞吐能力: 单条日志支持超大体积上报,有效覆盖 LLM 场景下长上下文与复杂中间态的完整记录需求。
-
标准生态兼容: 全面兼容 OpenTelemetry 协议,能够无缝接入现有的观测体系,实现各类 Trace 数据的统一上传与消费。
-
即时可视化: 提供开箱即用的仪表盘模板,将抽象的链路数据瞬间转化为直观的业务洞察,极大地降低了业务看板搭建成本。
以一次真实的 SDK Agent 任务为例,借助 Trace 视图,我们成功捕获了三个关键洞察:
-
精准故障归因: Trace 清晰回溯了第一次代码生成失败的根因为未通过单元测试,报错堆栈一览无余。
-
性能瓶颈锁定: 时间轴数据显示,Code Sandbox(代码沙箱)占据了主要耗时,这为后续的性能优化指明了确切方向。
-
自愈能力实证: 我们完整观测到了 Agent 在评估失败后,触发反思机制并自主完成代码修复的全过程。
这一案例证明,日志服务 TLS 不仅记录了数据,更让 Agent 的各个环节都具备可查询、可解释、可优化 的能力。
效果评估
任何系统的演进都离不开高质量的反馈闭环。为了验证 SDK Agent 在真实场景下的表现,我们搭建了一套标准化 的静态自动化评估流水线。
该体系通过构建覆盖多种场景的测评数据集,在代码生成、文档编写等核心环节设立了严格的质量门禁。这使得我们在快速迭代的同时,能够客观验收每一次 Prompt 调优或架构升级的实际收益,避免盲目改进。
落地效果
API 代码和文档的生成效果上来看,质量评估报告显示生成结果分数在 90 - 95 分的高位区间,代码无人工修改采纳率平均值为 93.84% 。这意味着绝大多数生成的代码达到了直接可用的生产级标准。
SDK Agent 建设至今,SDK Agent 帮助对象存储 TOS 累计完成 100+ 个 API 及 180+ 个配套文档的交付,帮助日志服务 TLS 累计完成 170+ 个 API 补齐和 80+ 存量 API 的问题修复。整个过程人工介入率不足 10%,累计节省人力成本超 300 人天。
凭借这一能力,我们成功助力某头部车企项目,在保障高质量交付的同时,将原本“月级”的迭代周期大幅压缩至“周级”。
未来展望
回溯 SDK Agent 的演进之路,我们不仅收获了一款解决研发痛点的工具,更成功验证了一种全新的研发范式:将 LLM 的“概率性创造力”与工程体系的“确定性约束”深度融合,构建出真正可信赖的自治系统。
展望未来,我们会进一步探索 SDK Agent 的能力边界,在持续降低人工介入成本的同时,拓展对更多编程语言与云产品的覆盖边界。通过这一范式的普及,以极致的研发效能重塑产品交付体验,为客户创造更长远的价值。
