本篇文章涵盖「增长分析 DataFinder」「A/B测试 DataTester」「智能数据洞察 DataWind」「客户数据平台 VeCDP」四款营销增长产品的功能迭代、重点功能介绍、产品联动使用案例、平台最新活动等多个有趣、有料的模块内容。
季度更新,您可通过关注【字节跳动数据平台】公众号或者加入社群获取产品动态,接下来让我们来看看近期营销增长产品有什么大事件吧~
产品迭代一览
火山引擎增长分析 DataFinder
1.「多维分析表格功能」
- 支持将事件分析、留存分析等不同高级分析配置的指标,按照不同维度、不同人群做对比分析,从而更好地支持面向业务分析的场景。 (一期上线/私有化4.4版本)
详情可查看:私有化V4.4.0发版日志
2.「事件分析 支持动态人群」
- 新增已有分群的动态匹配,并将该能力同步至看板的全局过滤条件;
- 静态人群支持创建与分群模块一致的条件与算子,如用户没做过,用户依次做过等。
使用方式:进入高级分析,使用全局筛选,选择用户做过,即可通过行为事件圈选人群。
详情可查看:文内分群
火山引擎A/B测试DataTester
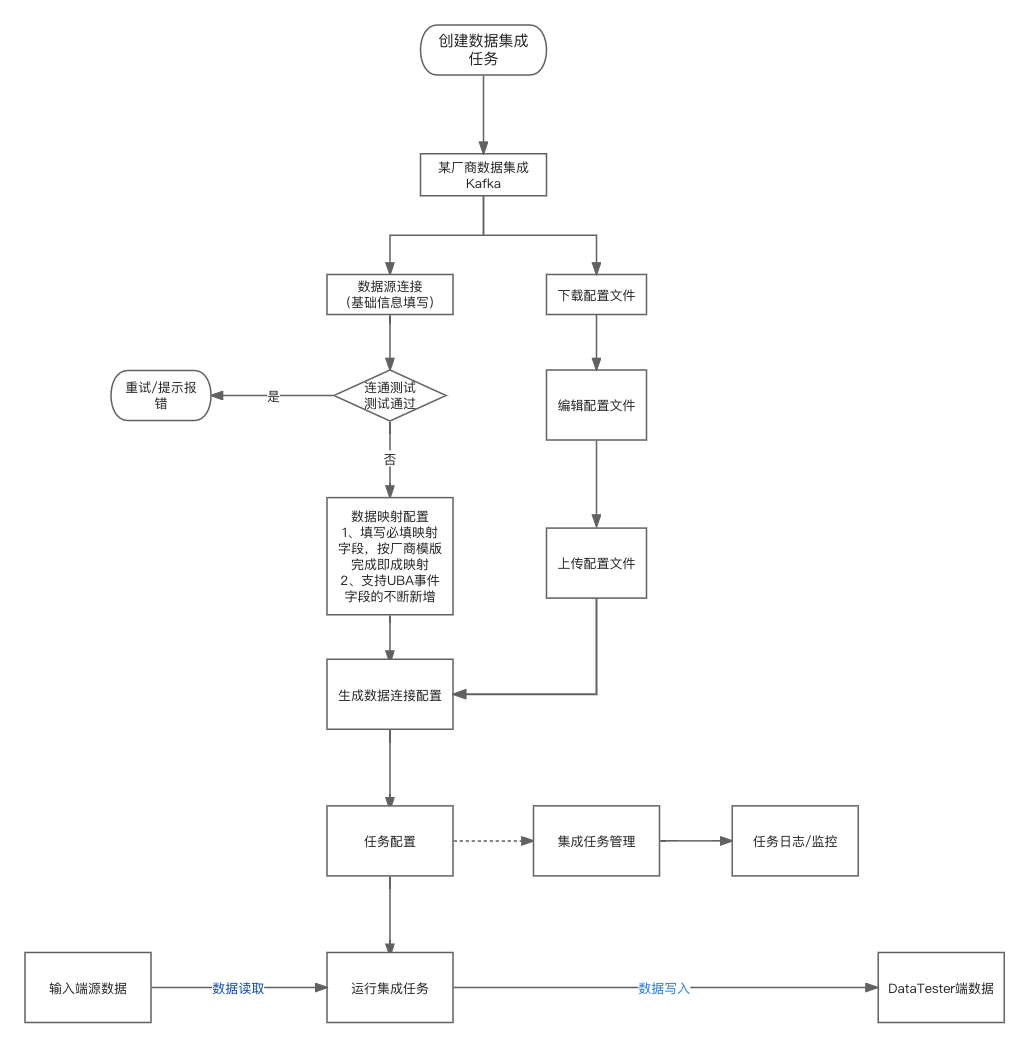
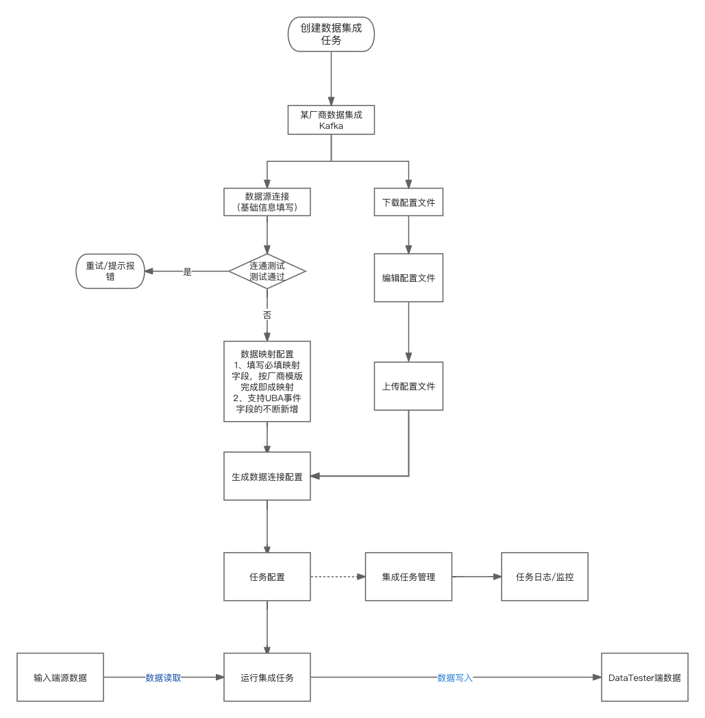
1.「可视化 数据集成 」
- 在企业进行数据采集时使用过其他厂商的埋点系统,不希望重复建设埋点体系,希望DataTester能够提供数据集成的方案,对历史数据资产直接复用。为了支持数据集成的需求, DataTester采用可视化数据集成的方式支持Kafka消息订阅,通过创建并执行数据集成任务,将其他厂的UBA数据上报至火山DataTester数据服务。
- DataTester提供两种方式进行数据集成,分别为可视化配置和自定义上传配置,两种方式带来的效果一致,二选一即可。
使用流程:以某厂商Kafka-UBA数据接入DataTester进行示例如下:
详情可查看:可视化数据集成
2.「集成工作台」
- 在企业系统功能较为完善的场景下,拥有的系统比较多,如有CDP、CSM、推荐系统、运营系统等,企业希望将DataTester的能力与自身的系统进行打通,减少系统之间的多次跳转。集成工作台提供不同的集成模版支持客户将DataTester的能力通过流程化引导的方式集成至客户自有系统,有效解决了此类问题。
使用方式:菜单进入"开放能力 > 集成工作台 "。
详情可查看:集成工作台
3.「MAB报告」
- 不同于显著性的经典假设检验,是基于贝叶斯推断的分析报告,可以为MAB智能调优实验提供更科学的实验报告。
- 常规实验更关注的是优胜组的选择,而MAB实验相更关注的是整个实验期间核心指标达到最优。因此,MAB报告页中,整体收益提升作为最重要的部分突出展示。
详情可查看:MAB报告综述
火山引擎智能数据洞察DataWind
1.「数据连接丰富」
- 接入能力拓展,支持星环Inceptor、DM(达梦)数据源
详情可查看:产品动态V2.52.0
2.「支持自定义图表组件能力」
- 插件市场支持用户上传和使用插件,以补充DataWind的可视化图表能力。 用户可以使用官方提供的插件、或其他同学公开的插件进行图表创作。
火山引擎客户数据平台VeCDP
1.「实时分群」
- 支持基于上游实时数据源,实现人群的实时更新,满足实时的运营或营销场景,如面向实时变更的不同群体进行差异化内容推荐。
操作说明:
整体功能演示视频可参照 :实时能力说明
2.「聚类模型」
-
支持聚类模型功能,用户通过聚类模型( K-means算法)可以根据特征快速拆分已有人群,搭配后续针对性的营销策略。
-
聚类模型( K-means算法)可以根据特征快速拆分已有人群,场景举例:
- 目标需求:希望在近3个月注册的用户中,拆分5类出年龄和地域特征接近的用户群,以进行后续针对性的营销策略。
- 使用方法:首先在用户分群中圈出近3个月的注册用户,作为原始人群包,再通过聚类模型,选择年龄、城市特征,创建模型任务,通过任务输出5个子人群包应用营销。
操作说明:
详情可查看:聚类模型
重点功能课堂
火山引擎增长分析DataFinder
一站式用户分析与运营平台
1.「重点功能:场景模板」
-
用户可以根据场景模板制作贴合不同行业特点的场景化看板。场景模板是分析师在DataFinder中按行业和使用场景抽离出一系列与业务目标高相关的指标,分析方法以及看板。
-
场景模板主要有两个优势:
- 提供分析方法论&分析思路
根据行业使用场景以及字节产系产品分析场景,沉淀出与业务目标高相关的指标和分析方法,通过场景模板可以了解不同行业各场景分析思路。
- 降低分析门槛、增强数据分析价值
客户可按需选择模板并一键生成看板,生成的看板可用于日常业务指标跟踪或特定业务目标的分析等多个场景。
使用方法:在顶导航栏上点击“场景模板”进入模版列表页面,当前模板按照行业进行分类展现。模板以封面+卡片形式进行展示,包含模板名称及描述。
详情可查看:场景模板
火山引擎A/B测试DataTester
摆脱猜测,用科学的实验衡量决策收益
1.「可视化实验」
- 功能介绍: 可视化实验,通过所见即所得的在线编辑(比如对页面中的图片、文字、颜色、位置等元素和属性进行编辑),降低在Web/H5页面优化的场景下,产品方和运营方使用A/B实验工具的成本,免除编码。
- 功能场景: 可视化实验适用于落地页、主页等单/多页面优化的场景。多页面可视化实验,在一个版本中可以包含多个页面,适用于优化前后有关联的多个页面。
- 功能优势: 无需编写web/H5代码就可以编辑,新增,删除等方式设计和自定义网站/落地页。编辑器为没有编码基础的人提供了直观且用户友好的UI。任何人都可以在网站上进行更改,而无需寻求开发人员的帮助,几乎可以通过简单「点击」方式进行。
- 功能示意:
详情可查看:可视化实验
火山引擎智能数据洞察DataWind
一站式数据分析与协作平台
1.「重点功能:插件市场」
-
功能介绍: 插件市场支持用户上传和使用插件,以补充DataWind的可视化图表能力。 用户可以使用官方提供的插件、或其他同学公开的插件进行图表创作。
-
操作说明:
- 制作和上传
- 点击「了解更多」,进入风神开放平台,进行插件创作
火山引擎客户数据平台VeCDP
1.「多主体功能」
功能介绍: 多主体功能指的是用户通过定义主体(常见的如人、车、店铺等),引入不同主体下的ID,并配置多主体间的关系数据及转换策略,从而构建多主体ID图谱及转换关系,该功能常用于推荐、撮合及资产复用场景,如通过车的标签数据找到车对应的潜在客户。
名词解释: 主体又称实体/对象,常指可被运营增长或洞察分析的人/车/场等。
场景介绍: 在汽车行业数字化营销中,除了要关注“车主”,也要关注“车”本身,如何从单一的整车销售向汽车保养、维护、金融保险、车主社区等车辆全生命周期服务延伸,成为各大车企关注的话题之一。
通过VeCDP的多主体能力,可以帮助企业构建人与车之间的关系图谱,搭建“人-车双中心”标签体系。
这种“人车匹配”的模式充分了利用数据技术的力量,通过人与车的一对多关系,帮助汽车行业的厂商实现精准的人车匹配,提高潜客转化和车主服务体验。
活动回顾
【活动】火山引擎A/B测试上线短期试用版本
点击链接申请试用~
【干货】火山引擎客户数据平台VeCDP免费系列课程
【干货】火山引擎数智平台VeDI发布《数据智能知识图谱》
【简介】内容覆盖了包括数据存储计算、数据分析加速、数据研发治理、数据洞察分析,数据辅助决策、数据赋能营销等企业数据全生命周期的管理与应用。
点击链接免费下载~
