1
YOLOv5-Lite
1、Backbone与Head
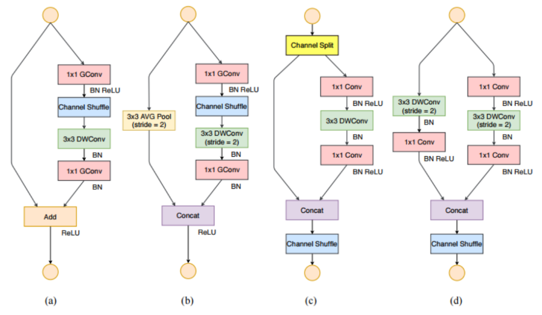
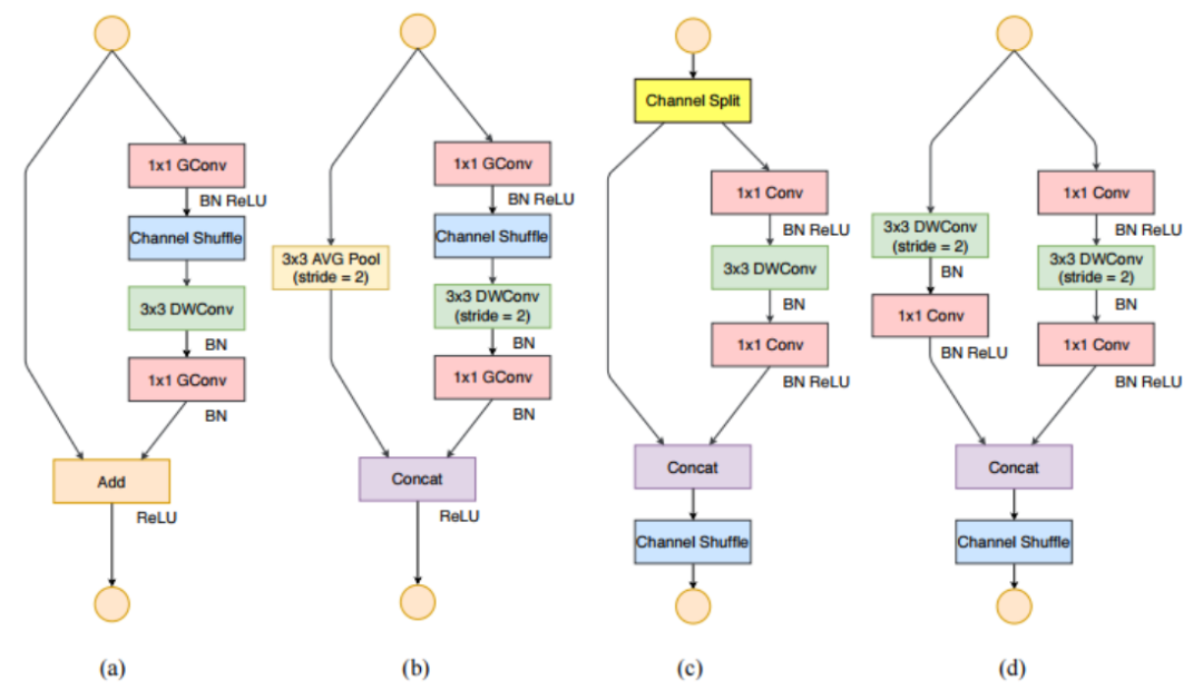
YOLOv5-Lite的网络结构的Backbone主要使用的是含Shuffle channel的Shuffle block组成;
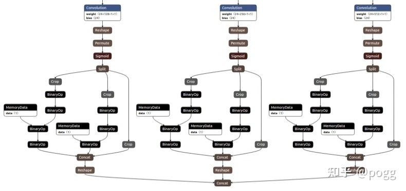
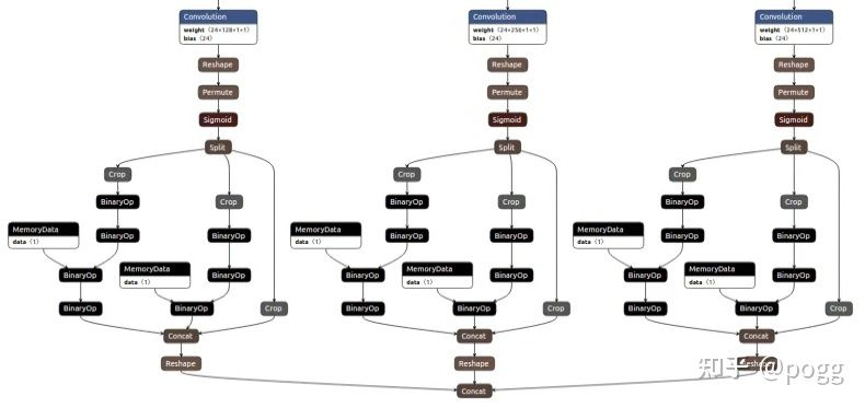
检测 Head 依旧用的是 YOLOv5 head,但用的是其简化版的 YOLOv5 head
Shuffle block示意图如下:
YOLOv5 backbone:在原先U版的 YOLOv5 Backbone中,作者在特征提取的上层结构中采用了4次slice操作组成了Focus层
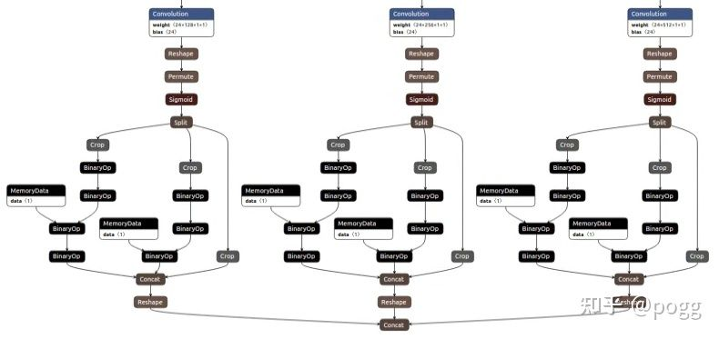
YOLOv5 head:
2、Focus
在讨论Focus的作用之前,先了解两个概念:
参数数量(params) :关系到模型大小,单位通常是M,通常参数用float32表示,所以模型大小是参数数量的4倍。
计算量(FLOPs) :即浮点运算数,可以用来衡量算法/模型的复杂度,这关系到算法速度,大模型的单位通常为G,小模型单位通常为M;通常只考虑乘加操作的数量,而且只考虑Conv和FC等参数层的计算量,忽略BN和PReLU等,一般情况下,Conv和FC层也会忽略仅纯加操作的计算量,如bias偏置加和shoutcut残差加等,目前技术有BN和CNN可以不加bias。
params计算公式 :
Kh × Kw × Cin × Cout
FLOPs计算公式 :
Kh × Kw × Cin × Cout × H × W = 即(当前层filter × 输出的feature map)= params × H × W
总所周知,图片在经过Focus模块后,最直观的是起到了下采样的作用,但是和常用的卷积下采样有些不一样,可以对Focus的计算量和普通卷积的下采样计算量进行做个对比:
在yolov5s的网络结构中,可以看到,Focus模块的卷积核是3 × 3,输出通道是32:
那么做个对比:
普通下采样:即将一张640×640×3的图片输入3×3的卷积中,步长为2,输出通道32,下采样后得到320 × 320 × 32的特征图,那么普通卷积下采样理论的计算量为:
FLOPs(conv)=3×3×3×32×320×320=88473600(不考虑bias情况下) params参数量(conv)=3×3×3×32+32+32=928(后面两个32分别为bias和BN层参数)
Focus:将640×640×3的图像输入Focus结构,采用切片操作,先变成320×320×12的特征图,再经过3×3的卷积操作,输出通道32,最终变成320×320×32的特征图,那么Focus理论的计算量为:
FLOPs(Focus)=3×3×12×32×320×320=353894400(不考虑bias情况下) params参数量(Focus)=3×3×12×32+32+32=3520(为了呼应上图输出的参数量,将后面两个32分别为bias和BN层的参数考虑进去,通常这两个占比比较小可以忽略)
可以明显的看到,对于单层卷积来进行对比来看Focus的计算量和参数量要比普通卷积要多一些,是普通卷积的4倍,但是下采样时没有信息的丢失。
实际上有3层,所以经过改进后参数量其实还是变少了的,也确实达到了提速的效果,同时下采样时没有信息的丢失.
对于Focus层,在一个正方形中每 4 个相邻像素,并生成一个具有 4 倍通道数的feature map,类似与对上级图层进行了4次下采样操作,再将结果concat到一起,最主要的功能还是在不降低模型特征提取能力的前提下,对模型进行降参和加速。
Focus的python实现如下所示:
class Focus(nn.Module):
# Focus wh information into c-space
def \_\_init\_\_(self, c1, c2, k=1, s=1, p=None, g=1, act=True): # ch\_in, ch\_out, kernel, stride, padding, groups
super(Focus, self).__init__()
self.conv = Conv(c1 * 4, c2, k, s, p, g, act) # 这里输入通道变成了4倍
def forward(self, x): # x(b,c,w,h) -> y(b,4c,w/2,h/2)
return self.conv(torch.cat([x[..., ::2, ::2], x[..., 1::2, ::2], x[..., ::2, 1::2], x[..., 1::2, 1::2]], 1))
参数量计算如下:
cuda _CudaDeviceProperties(name='Tesla T4', major=7, minor=5, total_memory=15079MB, multi_processor_count=40)
Params FLOPS forward (ms) backward (ms) input output
7040 23.07 62.89 87.79 (16, 3, 640, 640) (16, 64, 320, 320)
7040 23.07 15.52 48.69 (16, 3, 640, 640) (16, 64, 320, 320)
cuda _CudaDeviceProperties(name='Tesla T4', major=7, minor=5, total_memory=15079MB, multi_processor_count=40)
Params FLOPS forward (ms) backward (ms) input output
7040 23.07 11.61 79.72 (16, 3, 640, 640) (16, 64, 320, 320)
7040 23.07 12.54 42.94 (16, 3, 640, 640) (16, 64, 320, 320)
从上可以看出,Focus层确实在参数降低的情况下,对模型实现了加速。
但!这个加速是有前提的,必须在GPU的使用下才可以体现这一优势,对于云端部署这种处理方式,GPU不太需要考虑缓存的占用,即取即处理的方式让Focus层在GPU设备上十分work。
对于的芯片,特别是不含GPU、NPU加速的芯片,频繁的slice操作只会让缓存占用严重,加重计算处理的负担。同时,在芯片部署的时候,Focus层的转化对新手极度不友好。
2
轻量化的理念
shufflenetv2的设计理念,在计算资源有限的边缘端,有着重要的意义,它提出模型轻量化的4条原则:
- 同等通道大小可以最小化内存访问量
- 过量使用组卷积会增加MAC
- 网络过于碎片化(特别是多路)会降低并行度
- 不能忽略元素级操作(比如shortcut和Add)
3
YOLOv5-Lite设计理念
- 摘除Focus层,避免多次采用slice操作
- 避免多次使用C3 Leyer以及高通道的C3 Layer(C3 Leyer是YOLOv5作者提出的CSPBottleneck改进版本,它更简单、更快、更轻,在近乎相似的损耗上能取得更好的结果。但C3 Layer采用多路分离卷积,测试证明,频繁使用C3 Layer以及通道数较高的C3 Layer,占用较多的缓存空间,减低运行速度)
class C3(nn.Module):
# CSP Bottleneck with 3 convolutions
def \_\_init\_\_(self, c1, c2, n=1, shortcut=True, g=1, e=0.5): # ch\_in, ch\_out, number, shortcut, groups, expansion
super(C3, self).__init__()
c_ = int(c2 * e) # hidden channels
self.cv1 = Conv(c1, c_, 1, 1)
self.cv2 = Conv(c1, c_, 1, 1)
self.cv3 = Conv(2 * c_, c2, 1)
self.m = nn.Sequential(*[Bottleneck(c_, c_, shortcut, g, e=1.0) for _ in range(n)])
# self.m = nn.Sequential(*[CrossConv(c\_, c\_, 3, 1, g, 1.0, shortcut) for \_ in range(n)])
- 对yolov5 head进行通道剪枝,剪枝细则参考G1
- 摘除shufflenetv2 backbone的1024 conv 和 5×5 pooling
这是为imagenet打榜而设计的模块,在实际业务场景并没有这么多类的情况下,可以适当摘除,精度不会有太大影响,但对于速度是个大提升,在消融实验中也证实了这点。
4
Tengine部署YOLOv5-Lite
依照顺序调用Tengine核心API如下:
1. init_tengine
初始化Tengine,该函数在程序中只要调用一次即可。
2. create_graph
创建Tengine计算图。
3. prerun_graph
预运行,准备计算图推理所需资源。设置大小核,核个数、核亲和性、数据精度都在这里。
struct options
{
int num_thread;//核个数设置,
int cluster;//大小核设置,可选TENGINE\_CLUSTER\_[ALL,BIG,MEDIUM,LITTLE]
int precision;//精度设置,TENGINE\_MODE\_[FP32,FP16,HYBRID\_INT8,UINT8,INT8]
uint64\_t affinity;//核亲和性掩码,绑定具体核,
};
4. run_graph
启动Tengine计算图推理。
5. postrun_graph
停止运行graph,并释放graph占据的资源。
6. destroy_graph
销毁graph。
1、图像自适应缩放
在训练阶段,比如网络输入的尺寸608×608,但我数据的尺寸是大小不一的,一般方法是直接同一缩放到标准尺寸,然后填充黑边,如下图所示:
但如果填充的比较多,则存在信息冗余,影响推理速度。Yolov5在推理阶段,采用缩减黑边的方式,来提高推理的速度。在代码datasets.py的letterbox函数中进行了修改,对原始图像自适应的添加最少的黑边。eg:“比如我1000×800的图片不是直接缩放到608×608的大小,而是计算608/1000=0.608 然后缩放至608×486的大小,然后计算608-486=122 然后np.mod(122,32)取余数得到26,再平均成13填充到图片高度两端,最后是608×512。”
def letterbox(img, new\_shape=(640, 640), color=(114, 114, 114), auto=True, scaleFill=False, scaleup=True, stride=32):
# Resize and pad image while meeting stride-multiple constraints
shape = img.shape[:2] # current shape [height, width]
if isinstance(new_shape, int):
new_shape = (new_shape, new_shape)
# Scale ratio (new / old)
r = min(new_shape[0] / shape[0], new_shape[1] / shape[1])
if not scaleup: # only scale down, do not scale up (for better test mAP)
r = min(r, 1.0)
# Compute padding
ratio = r, r # width, height ratios
new_unpad = int(round(shape[1] * r)), int(round(shape[0] * r))
dw, dh = new_shape[1] - new_unpad[0], new_shape[0] - new_unpad[1] # wh padding
if auto: # minimum rectangle
dw, dh = np.mod(dw, stride), np.mod(dh, stride) # wh padding
elif scaleFill: # stretch
dw, dh = 0.0, 0.0
new_unpad = (new_shape[1], new_shape[0])
ratio = new_shape[1] / shape[1], new_shape[0] / shape[0] # width, height ratios
dw /= 2 # divide padding into 2 sides
dh /= 2
if shape[::-1] != new_unpad: # resize
img = cv2.resize(img, new_unpad, interpolation=cv2.INTER_LINEAR)
top, bottom = int(round(dh - 0.1)), int(round(dh + 0.1))
left, right = int(round(dw - 0.1)), int(round(dw + 0.1))
img = cv2.copyMakeBorder(img, top, bottom, left, right, cv2.BORDER_CONSTANT, value=color) # add border
return img, ratio, (dw, dh)
C++版本如下:
void get\_input\_data\_focus(const char* image\_file, float* input\_data, int img\_h, int img\_w, const float* mean, const float* scale)
{
cv::Mat sample = cv::imread(image_file, 1);
cv::Mat img;
const int target_size = 640;
int imge_w = img.cols;
int imge_h = img.rows;
int w = imge_w;
int h = imge_h;
float scale_im = 1.f;
if (w > h)
{
scale_im = (float)target_size / w;
w = target_size;
h = h * scale_im;
}
else
{
scale_im = (float)target_size / h;
h = target_size;
w = w * scale_im;
}
cv::cvtColor(sample, img, cv::COLOR_BGR2RGB);
cv::resize(img, img, cv::Size(w, h));
// pad to target\_size rectangle
int wpad = (w + 31) / 32 * 32 - w;
int hpad = (h + 31) / 32 * 32 - h;
cv::Mat in_pad;
cv::copy_make_border(img, in_pad, hpad / 2, hpad - hpad / 2, wpad / 2, wpad - wpad / 2, cv::BORDER_CONSTANT, 114.f);
img.convertTo(img, CV_32FC3);
float* img_data = (float*)img.data;
/* nhwc to nchw */
for (int h = 0; h < img_h; h++)
{
for (int w = 0; w < img_w; w++)
{
for (int c = 0; c < 3; c++)
{
int in_index = h * img_w * 3 + w * 3 + c;
int out_index = c * img_h * img_w + h * img_w + w;
input_data[out_index] = (img_data[in_index] - mean[c]) * scale[c];
}
}
}
}
2、模型加载和推理
/* set runtime options */
struct options opt;
opt.num_thread = num_thread;
opt.cluster = TENGINE_CLUSTER_ALL;
opt.precision = TENGINE_MODE_FP32;
opt.affinity = 0;
/* inital tengine */
if (init_tengine() != 0)
{
fprintf(stderr, "Initial tengine failed.\n");
return -1;
}
fprintf(stderr, "tengine-lite library version: %s\n", get_tengine_version());
/* create graph, load tengine model xxx.tmfile */
graph\_t graph = create_graph(nullptr, "tengine", model_file);
if (graph == nullptr)
{
fprintf(stderr, "Create graph failed.\n");
return -1;
}
3 获取推理结果
/* yolov5 postprocess */
// 0: 1, 3, 20, 20, 85
// 1: 1, 3, 40, 40, 85
// 2: 1, 3, 80, 80, 85
tensor\_t p8_output = get_graph_output_tensor(graph, 0, 0);
tensor\_t p16_output = get_graph_output_tensor(graph, 1, 0);
tensor\_t p32_output = get_graph_output_tensor(graph, 2, 0);
float* p8_data = (float*)get_tensor_buffer(p8_output);
float* p16_data = (float*)get_tensor_buffer(p16_output);
float* p32_data = (float*)get_tensor_buffer(p32_output);
/* postprocess */
const float prob_threshold = 0.55;
const float nms_threshold = 0.5;
std::vector<Object> proposals;
std::vector<Object> objects8;
std::vector<Object> objects16;
std::vector<Object> objects32;
std::vector<Object> objects;
generate_proposals(32, p32_data, prob_threshold, objects32, letterbox_cols, letterbox_rows);
proposals.insert(proposals.end(), objects32.begin(), objects32.end());
generate_proposals(16, p16_data, prob_threshold, objects16, letterbox_cols, letterbox_rows);
proposals.insert(proposals.end(), objects16.begin(), objects16.end());
generate_proposals(8, p8_data, prob_threshold, objects8, letterbox_cols, letterbox_rows);
proposals.insert(proposals.end(), objects8.begin(), objects8.end());
qsort_descent_inplace(proposals);
std::vector<int> picked;
nms_sorted_bboxes(proposals, picked, nms_threshold);
4 后处理
static void nms\_sorted\_bboxes(const std::vector<Object>& faceobjects, std::vector<int>& picked, float nms\_threshold)
{
picked.clear();
const int n = faceobjects.size();
std::vector<float> areas(n);
for (int i = 0; i < n; i++)
{
areas[i] = faceobjects[i].rect.area();
}
for (int i = 0; i < n; i++)
{
const Object& a = faceobjects[i];
int keep = 1;
for (int j = 0; j < (int)picked.size(); j++)
{
const Object& b = faceobjects[picked[j]];
// intersection over union
float inter_area = intersection_area(a, b);
float union_area = areas[i] + areas[picked[j]] - inter_area;
// float IoU = inter\_area / union\_area
if (inter_area / union_area > nms_threshold)
keep = 0;
}
if (keep)
picked.push_back(i);
}
}
static void generate\_proposals(int stride, const float* feat, float prob\_threshold, std::vector<Object>& objects,
int letterbox\_cols, int letterbox\_rows)
{
//static float anchors[18] = {10, 13, 16, 30, 33, 23, 30, 61, 62, 45, 59, 119, 116, 90, 156, 198, 373, 326};
static float anchors[18] = {10, 13, 16, 30, 33, 23,
30, 61, 62, 45, 59, 119,
116, 90, 156, 198, 373, 326};
int anchor_num = 3;
int feat_w = letterbox_cols / stride;
int feat_h = letterbox_rows / stride;
int cls_num = 80;
int anchor_group;
if (stride == 8)
anchor_group = 1;
if (stride == 16)
anchor_group = 2;
if (stride == 32)
anchor_group = 3;
for (int h = 0; h <= feat_h - 1; h++)
{
for (int w = 0; w <= feat_w - 1; w++)
{
for (int a = 0; a <= anchor_num - 1; a++)
{
//process cls score
int class_index = 0;
float class_score = -FLT_MAX;
for (int s = 0; s <= cls_num - 1; s++)
{
float score = feat[a * feat_w * feat_h * (cls_num + 5) + h * feat_w * (cls_num + 5) + w * (cls_num + 5) + s + 5];
if (score > class_score)
{
class_index = s;
class_score = score;
}
}
//process box score
float box_score = feat[a * feat_w * feat_h * (cls_num + 5) + (h * feat_w) * (cls_num + 5) + w * (cls_num + 5) + 4];
float final_score = sigmoid(box_score) * sigmoid(class_score);
if (final_score >= prob_threshold)
{
int loc_idx = a * feat_h * feat_w * (cls_num + 5) + h * feat_w * (cls_num + 5) + w * (cls_num + 5);
float dx = sigmoid(feat[loc_idx + 0]);
float dy = sigmoid(feat[loc_idx + 1]);
float dw = sigmoid(feat[loc_idx + 2]);
float dh = sigmoid(feat[loc_idx + 3]);
float pred_cx = (dx * 2.0f - 0.5f + w) * stride;
float pred_cy = (dy * 2.0f - 0.5f + h) * stride;
float anchor_w = anchors[(anchor_group - 1) * 6 + a * 2 + 0];
float anchor_h = anchors[(anchor_group - 1) * 6 + a * 2 + 1];
float pred_w = dw * dw * 4.0f * anchor_w;
float pred_h = dh * dh * 4.0f * anchor_h;
float x0 = pred_cx - pred_w * 0.5f;
float y0 = pred_cy - pred_h * 0.5f;
float x1 = pred_cx + pred_w * 0.5f;
float y1 = pred_cy + pred_h * 0.5f;
Object obj;
obj.rect.x = x0;
obj.rect.y = y0;
obj.rect.width = x1 - x0;
obj.rect.height = y1 - y0;
obj.label = class_index;
obj.prob = final_score;
objects.push_back(obj);
}
}
}
}
}
5 绘图
static void draw\_objects(const cv::Mat& bgr, const std::vector<Object>& objects)
{
static const char* class_names[] = {
"person", "bicycle", "car", "motorcycle", "airplane", "bus", "train", "truck", "boat", "traffic light",
"fire hydrant", "stop sign", "parking meter", "bench", "bird", "cat", "dog", "horse", "sheep", "cow",
"elephant", "bear", "zebra", "giraffe", "backpack", "umbrella", "handbag", "tie", "suitcase", "frisbee",
"skis", "snowboard", "sports ball", "kite", "baseball bat", "baseball glove", "skateboard", "surfboard",
"tennis racket", "bottle", "wine glass", "cup", "fork", "knife", "spoon", "bowl", "banana", "apple",
"sandwich", "orange", "broccoli", "carrot", "hot dog", "pizza", "donut", "cake", "chair", "couch",
"potted plant", "bed", "dining table", "toilet", "tv", "laptop", "mouse", "remote", "keyboard", "cell phone",
"microwave", "oven", "toaster", "sink", "refrigerator", "book", "clock", "vase", "scissors", "teddy bear",
"hair drier", "toothbrush"};
cv::Mat image = bgr.clone();
for (size\_t i = 0; i < objects.size(); i++)
{
const Object& obj = objects[i];
fprintf(stderr, "%2d: %3.0f%%, [%4.0f, %4.0f, %4.0f, %4.0f], %s\n", obj.label, obj.prob * 100, obj.rect.x,
obj.rect.y, obj.rect.x + obj.rect.width, obj.rect.y + obj.rect.height, class_names[obj.label]);
cv::rectangle(image, obj.rect, cv::Scalar(255, 0, 0));
char text[256];
sprintf(text, "%s %.1f%%", class_names[obj.label], obj.prob * 100);
int baseLine = 0;
cv::Size label_size = cv::getTextSize(text, cv::FONT_HERSHEY_SIMPLEX, 0.5, 2, &baseLine);
int x = obj.rect.x;
int y = obj.rect.y - label_size.height - baseLine;
if (y < 0)
y = 0;
if (x + label_size.width > image.cols)
x = image.cols - label_size.width;
cv::rectangle(image, cv::Rect(cv::Point(x, y), cv::Size(label_size.width, label_size.height + baseLine)),
cv::Scalar(255, 255, 255), -1);
cv::putText(image, text, cv::Point(x, y + label_size.height), cv::FONT_HERSHEY_SIMPLEX, 0.5,
cv::Scalar(0, 0, 0));
}
cv::imwrite("yolov5s\_out.jpg", image);
}
/* yolov5 draw the result */
float scale_letterbox;
int resize_rows;
int resize_cols;
if ((letterbox_rows * 1.0 / img.rows) < (letterbox_cols * 1.0 / img.cols))
{
scale_letterbox = letterbox_rows * 1.0 / img.rows;
}
else
{
scale_letterbox = letterbox_cols * 1.0 / img.cols;
}
resize_cols = int(scale_letterbox * img.cols);
resize_rows = int(scale_letterbox * img.rows);
int tmp_h = (letterbox_rows - resize_rows) / 2;
int tmp_w = (letterbox_cols - resize_cols) / 2;
float ratio_x = (float)img.rows / resize_rows;
float ratio_y = (float)img.cols / resize_cols;
int count = picked.size();
fprintf(stderr, "detection num: %d\n", count);
objects.resize(count);
for (int i = 0; i < count; i++)
{
objects[i] = proposals[picked[i]];
float x0 = (objects[i].rect.x);
float y0 = (objects[i].rect.y);
float x1 = (objects[i].rect.x + objects[i].rect.width);
float y1 = (objects[i].rect.y + objects[i].rect.height);
x0 = (x0 - tmp_w) * ratio_x;
y0 = (y0 - tmp_h) * ratio_y;
x1 = (x1 - tmp_w) * ratio_x;
y1 = (y1 - tmp_h) * ratio_y;
x0 = std::max(std::min(x0, (float)(img.cols - 1)), 0.f);
y0 = std::max(std::min(y0, (float)(img.rows - 1)), 0.f);
x1 = std::max(std::min(x1, (float)(img.cols - 1)), 0.f);
y1 = std::max(std::min(y1, (float)(img.rows - 1)), 0.f);
objects[i].rect.x = x0;
objects[i].rect.y = y0;
objects[i].rect.width = x1 - x0;
objects[i].rect.height = y1 - y0;
}
draw_objects(img, objects);
/* release tengine */
postrun_graph(graph);
destroy_graph(graph);
release_tengine();
6 可视化推理结果
5
YOLOv5-Lite对比结果
6
参考
[1].https://blog.csdn.net/weixin\_45829462/article/details/119767896
[2].https://github.com/OAID/Tengine
[3].https://github.com/ppogg/YOLOv5-Lite
7
推荐阅读
[
HR-Former | 随迟但到,HRNet+Transformer轻装归来(非常值得学习!!!)](http://mp.weixin.qq.com/s?__biz=MzU5OTA2Mjk5Mw==&mid=2247491087&idx=1&sn=cedd08177887182a02026512d4e88855&chksm=febbfeb1c9cc77a7e0848e0a1951c40900398f949f70a7d4ab1baa325c37d48c6d7d99c8eead&scene=21#wechat_redirect)
[
What?UFO!| UFO-ViT用X-Norm让你的Transformer模型回归线性复杂度](http://mp.weixin.qq.com/s?__biz=MzU5OTA2Mjk5Mw==&mid=2247491054&idx=1&sn=4ae5e96699b497f4d6a0319e3ed6f967&chksm=febbfd50c9cc7446045b46946fcc6eaec661a324842de3fa791f041a789cd6914ea48837b4c9&scene=21#wechat_redirect)
[
详细解读 | 如何改进YOLOv3使其更好应用到小目标检测(比YOLO V4高出4%)](http://mp.weixin.qq.com/s?__biz=MzU5OTA2Mjk5Mw==&mid=2247491053&idx=1&sn=58fac845ce9fee45205404b35c526c42&chksm=febbfd53c9cc744551b6a5998f0960dbe0ba172943873a1bec35a95c6d2ff20e6ffbbcca7f7b&scene=21#wechat_redirect)
长按扫描下方二维码添加小助手并加入交流群, 群里博士大佬云集, 每日讨论话题有目标检测、语义分 割、 超分辨率、模型部署、数学基础知识、算法面试题分享的等等内容,当然也少不了搬砖人的扯犊子
长按扫描下方二维码添加小助手。
可以一起讨论遇到的问题
声明:转载请说明出处
扫描下方二维码关注【 集智书童 】公众号,获取更多实践项目源码和论文解读,非常期待你我的相遇,让我们以梦为马,砥砺前行!
