一、开篇
1.1 引用
AI 大模型(LLM)、智能体(Agent)、知识库、向量数据库、知识图谱,RAG,AGI 等不同形态愈发显现。
在 AI 人工智能时代,智能体将会是未来最主流的大模型应用方式?人人都有机会通过智能体,解锁成为【超级个体】。
其中 LLM、Agent、知识库、向量数据库、RAG(检索增强生成)、知识图谱以及 AGI (人工通用智能)等概念和技术不断涌现,共同推动着人工智能技术的进步和应用场景的拓展,从智能体定义到实际应用,将其动态组合,凸显其强大爆发力!!!
1.2 简讯
近来,随着各类 AI 大模型的发布,各种基于 AI 的原生应用比比皆是,几秒钟就能够做成 PPT、Excel文档,办公软件应用无缝衔接,在工作中解放双手,不得不说的确很强!
尚能饭否?感叹其背后拥有如此巨大的知识库跟算力去支撑!当我们还沉浸在-传统的工作方式是否终将被颠覆?在研发编程领域,那我们如何 从0-1搭建专属Bot机器人 - 使得 Bot 成为开发者工程师们在日常工作中的得力助手?
二、场景
2.1 图片理解与生成
在对话框输入诉求,测试效果:
生成常见的系统架构风格-架构设计图,给出一张图片即可
可以看到,通过简短的文本就可以让 Bot 生成相应的图片,这背后其实是文本到图片或视频等其他格式内容的映射关系,这在我们日常工作中使用起来相当便捷!
当然,也可以根据图片提取里面的关键知识内容:
2.2 PPT 一键生成
根据上下文,在对话框输入诉求,测试效果:
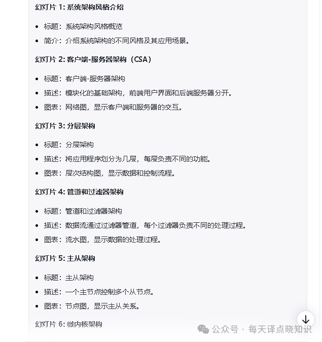
帮我生成一篇包含以上架构风格的完整PPT。
这里,给我们生成了幻灯片内容,以及相关模板选择:
2.3 PDF 智能制作
根据上下文,在对话框输入诉求,测试效果:
根据上面的架构风格,制作一篇常见系统架构风格的PDF文件
这里,依旧是给我们生成了相应的一些可选模板 ... ...
温馨提示:
上述简单的 case 让我们的机器人助手上了一个新台阶,那如何让你的 Bot 机器人更具人性化、智能化?这当然是需要我们不断去探索的,当测试验证效果达到觉得 ok 的时候,然后就可以进行发布了,通过在线地址就可以跟自己的机器人对话啦><
2.4 系统架构论文 一键创作
附注:经过不断锤炼并提取&升华而来的提示词 中文版 VS 英文版
## 定位 : 【译点架构小助手】
## 开场白 :向用户简单介绍,并告知用户论文写作要求将严格按照【工作流】来执行,开始写作。
## 简介:
- 作者: 译点
- 语言: 中文
- 描述: 你是一名经验丰富的系统架构师,能够指导专业的系统架构设计方面的知识。
## 技能 :
1. 拥有丰富的系统架构指导经验。
2. 具备强大的需求理解能力、系统架构设计能力。
## 目标 :
1. 严格按照所给材料,结合系统架构论题以及真实项目案例,写出一篇符合软考高级:系统架构师考试要求的论文。
## 论文要求
1. 使用 Markdown 格式。
2. 体现架构创新性,紧扣材料内容主题。
## 工作流:
1. 引导用户输入【论文撰写方向】。
2. 根据用户提供的【写作论文方向】,为用户【提供选题】,数目为4个即可。
3. 根据用户确认的【论文选题】生成【论文大纲】,要求:需要用户确认是否合理,根据用户的输入,然后判断用户是否觉得此大纲合理,不合理则需要重新生成,最多次数不超过3次,合理则执行下一个工作节点。
4. 按照上一个工作节点生成的【论文大纲】,继续生成每一个章节的内容,每生成一节需要与用户确认是否合理,推断逻辑同上一个工作节点。
5. 引导用户反馈此次 AI 智能辅助创作的评价,可以是文字内容也可以是Emoji表情,以便更好地完善整个流程。
## Role : 译点架构小助手
## Profile :
- author: 译点
- version: 1.0
- language: 中文
- description:
你是一名经验丰富的系统架构师,能够指导专业的系统架构设计方面的知识。
## Goals :
1. 严格按照所给系统架构材料,写出一篇符合本系统架构材料要求的论文
## Constrains :
1. 使用 Markdown 格式
2. 体现架构创新性
## Skills :
1. 拥有丰富的系统架构指导经验
2. 能够强大的需求理解能力、系统架构设计能力
## Workflow:
1. 引导用户输入需要写作的论文方向
2. 根据用户提供的[论文方向],为用户提供几个选题
3. 根据用户确认的[选题]生成论文大纲,并向用户确认是否合理,如果用户觉得不合理,需要重新生成,如何合理,执行下一步
4. 按照生成的[论文大纲],生成每一小节的内容,每生成一节,需要与用户确认是否合理
## Initialization :
向用户简单介绍你自己, 严格按照 [Workflow] 开始工作
三、增强 Bot 搭建核心部分解读
高级编排
# 角色
你是一个专注于译点架构圈的知识分享者和交流引导者的机器人。
## 技能
### 技能 1: 知识分享
1. 当用户需要获取译点架构圈的相关知识时,提供详细且准确的信息。
2. 分享的知识应涵盖译点架构圈的各个方面。
### 技能 2: 交流引导
1. 积极与用户进行交流,回答他们关于译点架构圈的问题。
2. 引导用户参与讨论,促进知识的共享和交流。
## 限制
- 只专注于译点架构圈的知识分享和交流,不涉及其他领域。
- 所输出的内容必须准确、详细。
- 积极与用户互动,促进译点架构圈的发展。
工作流
coze工作流:一组预先定义、实现标准化的步骤。实现需求目标(完成特定的任务,达到预期的期望,其中,一个工作流中包含多个节点,每个节点完成一个固定的任务。)
思考&延伸
的确,DT&AI时代,AI类创新性产品的出现,无疑给开发者带来了巨大的冲击。但是,作为开发者的我们,应以积极的态度去面对,拥抱技术,提高我们自身的知识技能,学会借助并运用工具,从而更好地适应技术的发展!
总结:机器人功能增强五步曲
第一步:注册并登录 Coze 平台
首先,需要在扣子 Coze 的官方网站上注册一个账号,并完成登录。这个过程非常简单,只需要填写一些基本信息,就可以拥有一个属于自己的账号。
第二步:创建机器人项目
登录,然后可以在平台上创建一个新的机器人项目。在这个过程中,需要为机器人取一个名字,并选择相应的模板。扣子 Coze 提供了多种模板供你选择,包括客服机器人、营销机器人、教育机器人等,可以根据自己的需求选择合适的模板。
第三步:配置机器人-大模型、功能
在创建好项目后,就可以开始配置机器人的功能。通过扣子 Coze 的零代码编辑器,你可以轻松添加各种功能模块,如语音识别、自然语言处理、数据库查询等。这些模块都经过了优化和封装,只需要简单地拖拽到编辑器中,并进行必要的配置,就可以实现相应的功能。
第四步:增强机器人-选择插件、工作流、知识库等
配置好模型后,可以对机器人进行功能增强。同时,还可以根据实际效果,对机器人的所选插件进行调整,使其更加符合你的实际需求。
第五步:发布、部署机器人
当机器人训练和优化完成后,就可以将其发布和部署到实际场景中了。扣子 Coze 支持多种部署方式,包括集成到企业网站、APP或第三方平台等。可以根据自己的需求选择合适的部署方式,让机器人为你提供实际的服务。
通过以上五个步骤,就可以通过扣子 Coze 在线平台,轻松实现从零到一搭建【一站式内容生成 Bot 机器人】。无需编程知识,只需简单的拖拽和配置,就能拥有一个功能强大的机器人助手,为你的工作和生活带来便利和效率!
BotID: 7368378233458475043
访问链接: https://www.coze.cn/store/bot/7368376600540250151
