SARIMAX模型是一种强大的时间序列分析和预测模型。它是对ARIMA模型的扩展,增加了对季节性成分和外部因素的考虑
1. SARIMAX模型的主要组成部分
- AR: SARIMAX模型中的自回归部分表示当前观测值与过去观测值的线性关系, 这反映了时间序列数据中存在的自相关性,即过去的值对当前值有影响
- I: 差分操作,用于使时间序列平稳化, 平稳化是为了消除数据中的趋势和季节性,使模型更容易捕捉数据的本质规律(差分操作主要用于使时间序列平稳,它并不一定能够完全消除季节性)
- MA: 移动平均部分表示当前观测值与过去白噪声(随机误差)的线性关系。 它帮助模型捕捉数据中的非自相关性
- 季节性成分: SARIMAX模型引入了季节性成分,允许模型捕捉数据中周期性的季节性变化。 这对于处理具有明显季节性趋势的时间序列数据非常重要
- eXogenous factors: 外部因素部分允许引入额外的外部变量,这些变量可能影响时间序列数据。 这使得模型更加灵活,可以考虑除时间序列自身之外的其他因素
2. 代码实列
2.1 数据展示
import pandas as pd
df = pd.read_excel('data.xlsx',index_col=0, parse_dates=['Month'])
df.info()
df.head()
该数据集为1949-1960某国际航空公司乘客数据
import matplotlib.pyplot as plt
plt.rcParams['font.sans-serif'] = 'SimHei' # 设置中文显示
plt.rcParams['axes.unicode_minus'] = False
# 绘制原始数据和滤波后的数据
plt.figure(figsize=(15, 5))
plt.plot(df['data'], label='原始数据', color='r', alpha=0.3)
plt.title('时序图')
plt.grid(True)
plt.legend()
plt.show()
2.2 数据集分割
train_data = df['1949-01-01':'1959-12-01']
test_data = df['1960-01-01':'1960-12-01']
将数据集分割为训练集和测试集,其目的是评估模型的性能和泛化能力, 训练集包含从1949年1月到1959年12月的时间段的数据。这部分数据用于训练模型,即拟合 SARIMAX 模型的参数, 测试集 包含1960年1月到1960年12月的时间段的数据。这部分数据用于评估模型的性能,验证模型在未来时间点上的预测准确度
2.3 SARIMAX参数选择
from statsmodels.tsa.statespace.sarimax import SARIMAX
import warnings
# 定义迭代范围
max_p = 3 # p(自回归阶数)
max_d = 2 # d(差分阶数)数据以及平稳不需要差分
max_q = 1 # q(移动平均阶数)
max_P = 3 # 季节性自回归阶数
max_D = 1 # 季节性差分阶数
max_Q = 1 # 季节性移动平均阶数
seasonal_period = 12 # 季节周期为12 一年一周期12个月
best_aic = float('inf') # 初始化最小 AIC 值
best_params = None # 初始化最优参数组合
# 迭代搜索最优参数组合
for p in range(max_p + 1):
for d in range(max_d + 1):
for q in range(max_q + 1):
for P in range(max_P + 1):
for D in range(max_D + 1):
for Q in range(max_Q + 1):
if p + d + q > 0:
try:
# 使用 SARIMAX 模型拟合数据
with warnings.catch_warnings():
warnings.filterwarnings("ignore", category=UserWarning)
model = SARIMAX(train_data['data'], order=(p, d, q),
seasonal_order=(P, D, Q, seasonal_period),
enforce_stationarity=False,# 是否强制模型保持平稳性
enforce_invertibility=False )# 可逆性的参数
results = model.fit()
# 获取拟合的 AIC 值
aic = results.aic
# 更新最小 AIC 值和对应的参数组合
if aic < best_aic:
best_aic = aic
best_params = (p, d, q, P, D, Q)
except:
continue
# 打印最小 AIC 值和对应的参数组合
print("Best Parameters (p, d, q, P, D, Q):", best_params)
print("Best AIC:", best_aic)
代码通过迭代搜索不同的SARIMAX模型参数组合,从而找到在训练集上拟合效果最优的模型。具体而言,它循环遍历了指定范围内的自回归阶数(p)、差分阶数(d)、移动平均阶数(q)、季节性自回归阶数(P)、季节性差分阶数(D)、季节性移动平均阶数(Q)等参数。在每一组参数的组合下,使用 SARIMAX 模型拟合训练集数据,并计算模型的AIC(赤池信息准则)值。 最终,输出最小AIC值和对应的最优参数组合,这表示在给定的参数范围内,选择这组参数可以得到对训练集拟合效果最好的 SARIMAX 模型
2.4 模型训练
model = SARIMAX(train_data['data'],
order=(3, 2, 1),
seasonal_order=(3,1,0,12),
enforce_stationarity=False,
enforce_invertibility=False)
results = model.fit()
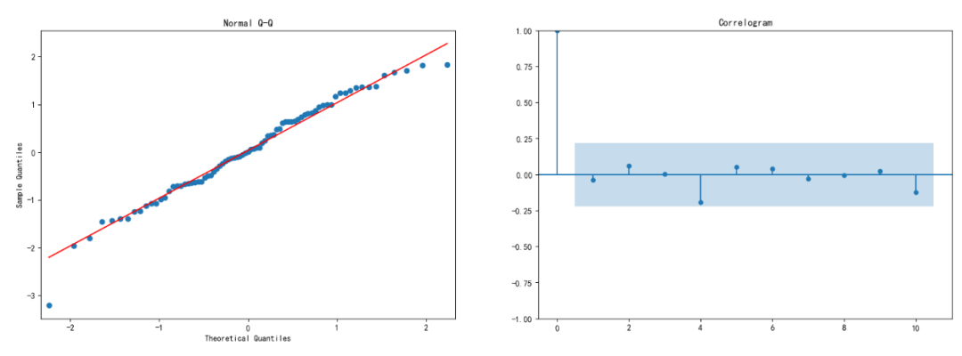
results.plot_diagnostics(figsize=(20, 14))
plt.show()
在上面的图表中,可以观察到残差是不相关的(右下图),并且不表现出明显的季节性(左上图),此外,残差大致呈零均值的正态分布(右上图),左下角的 qq-plot 表明残差的有序分布(蓝点)大致遵循标准正态分布 N(0, 1) 的样本的线性趋势
在SARIMAX模型中,这些诊断结果的意义在于验证模型的合适性,确保模型在拟合数据时没有遗漏结构,而且残差是符合模型假设的,如果残差不相关、无季节性、零均值正态分布,模型通常被认为是有效的
2.5 模型预测
plt.figure(figsize=(15, 5))
plt.plot(train_data['data'], label='训练集', color='r', alpha=0.7)
plt.plot(train_data.index[24::], results.fittedvalues.dropna().iloc[24::], label='模型在训练集上预测', color='k', alpha=0.6)
plt.plot(test_data, label='测试集', color='y', alpha=0.8)
plt.plot(results.forecast(steps=12), label='模型在测试集上预测', color='c', alpha=0.4)
plt.plot(results.forecast(steps=36).iloc[12::], label='预测未来两年', color='b', alpha=0.6)
plt.grid(True)
plt.legend()
plt.show()
从图中可以看出,该模型在时间序列建模方面做得很好,在训练集上灰色和红色的线非常接近,重点关注的测试集也存在高度吻合,蓝色的线为未来预测,认为这样的一个简单SARIMA模型能够进行预测未来数据
2.6 测试集 MAPE计算
# 获取预测值和实际值
forecast_values = results.forecast(steps=12)
actual_values = test_data['data']
# 计算 MAPE
def calculate_mape(actual, forecast):
return np.mean(np.abs((actual - forecast) / actual)) * 100
mape = calculate_mape(actual_values, forecast_values)
print(f"MAPE: {mape:.2f}%")
在测试集上计算平均绝对百分比误差(MAPE)是评估时间序列预测模型性能的一种方法,MAPE度量的是模型的预测值与实际值之间的百分比误差的平均值,通过SARIMAX模型对时间序列数据的建模与预测,得到了一个在测试集上表现良好的模型,其平均绝对百分比误差(MAPE)为4.50%。这意味着模型对未来的预测相对准确,具备一定的可信度
结论
通过迭代搜索不同SARIMAX模型参数组合,从训练集中选择最优模型,然后在测试集上评估其性能,最终输出预测结果和模型评估指标,从而避免了ARIMA模型在处理具有季节性的时间序列数据时的局限性,提高了对季节性变化的更灵活和准确的建模能力,当然其中有些参数不需要进行迭代确认如差分阶数可根据ADF平稳性检验进行确定,参考以下链接时间序列——平稳性检验,更多详情不一一赘述,请参考往期文章
如果你对类似于这样的文章感兴趣。
欢迎关注、点赞、转发~
