Dify 中消息事件系统和 Task 任务调度机制的实现原理,包括事件定义、事件处理、队列管理和任务调度等核心组件。事件驱动+异步任务,构建高性能、高可用的 AI 应用系统。
👆👆👆欢迎关注,一起进步👆👆👆
目录
- 概述
- 消息事件系统
- 工作流事件系统
- Task 任务调度机制
- 队列管理机制
- 事件处理流程
- 架构设计图
- 最佳实践
- 消息事件与 Task 任务的区别与联系
- 异常处理和容错机制
- 总结
概述
Dify 采用事件驱动架构来处理消息和任务,通过多层次的事件系统和任务调度机制,实现了高效、可扩展的异步处理能力。本文档将详细介绍 Dify 中的消息事件和 Task 实现机制,帮助理解系统的核心架构。
核心特性
- 事件驱动架构 :基于事件的异步通信机制
- 多层次队列管理 :支持不同类型的任务队列
- 实时状态同步 :通过事件实现实时状态更新
- 可扩展性 :支持水平扩展和负载均衡
- 容错机制 :完善的错误处理和重试机制
消息事件系统
事件类型定义
Dify 使用 Blinker 库实现信号机制,定义了多种消息事件类型:
# 消息事件
message\_was\_created = signal("message-was-created")
# 应用事件
app\_was\_created = signal("app-was-created")
app\_model\_config\_was\_updated = signal("app-model-config-was-updated")
app\_published\_workflow\_was\_updated = signal("app-published-workflow-was-updated")
app\_draft\_workflow\_was\_synced = signal("app-draft-workflow-was-synced")
# 租户事件
tenant\_was\_created = signal("tenant-was-created")
tenant\_was\_updated = signal("tenant-was-updated")
事件处理器
事件处理器通过装饰器模式连接到相应的信号:
@message\_was\_created.connect
def handle(sender, **kwargs):
application\_generate\_entity = kwargs.get("application\_generate\_entity")
# 处理消息创建事件
消息事件流程图
工作流事件系统
事件层次结构
Dify 的工作流事件系统采用分层设计,包含以下主要事件类型:
核心事件类型
图级事件(Graph Events)
- GraphRunStartedEvent :工作流开始执行
- GraphRunSucceededEvent :工作流成功完成
- GraphRunFailedEvent :工作流执行失败
- GraphRunPartialSucceededEvent :工作流部分成功
节点级事件(Node Events)
- NodeRunStartedEvent :节点开始执行
- NodeRunStreamChunkEvent :节点产生流式输出
- NodeRunRetrieverResourceEvent :节点检索到资源
- NodeRunSucceededEvent :节点成功执行完成
- NodeRunFailedEvent :节点执行失败
- NodeRunExceptionEvent :节点执行异常
- NodeRunRetryEvent :节点重试执行
并行分支事件(Parallel Branch Events)
- ParallelBranchRunStartedEvent :并行分支开始执行
- ParallelBranchRunSucceededEvent :并行分支成功完成
- ParallelBranchRunFailedEvent :并行分支执行失败
迭代事件(Iteration Events)
- IterationRunStartedEvent :迭代开始执行
- IterationRunNextEvent :迭代下一步
- IterationRunSucceededEvent :迭代成功完成
- IterationRunFailedEvent :迭代执行失败
工作流事件处理流程
Task 任务调度机制
Celery 任务系统
Dify 使用 Celery 作为分布式任务队列,支持异步任务处理:
class FlaskTask(Task):
def \_\_call\_\_(self, *args: object, **kwargs: object) -> object:
with app.app\_context():
return self.run(*args, **kwargs)
任务类型
文档索引任务
@shared\_task(queue="dataset")
def document\_indexing\_task(dataset\_id: str, document\_ids: list):
"""
Async process document
:param dataset\_id:
:param document\_ids:
Usage: document\_indexing\_task.delay(dataset\_id, document\_ids)
"""
documents = []
start\_at = time.perf\_counter()
dataset = db.session.query(Dataset).filter(Dataset.id == dataset\_id).first()
ifnot dataset:
logging.info(click.style("Dataset is not found: {}".format(dataset\_id), fg="yellow"))
db.session.close()
return
# 检查文档限制和配额
features = FeatureService.get\_features(dataset.tenant\_id)
try:
if features.billing.enabled:
vector\_space = features.vector\_space
count = len(document\_ids)
batch\_upload\_limit = int(dify\_config.BATCH\_UPLOAD\_LIMIT)
if features.billing.subscription.plan == "sandbox"and count > 1:
raise ValueError("Your current plan does not support batch upload, please upgrade your plan.")
if count > batch\_upload\_limit:
raise ValueError(f"You have reached the batch upload limit of {batch\_upload\_limit}.")
except Exception as e:
for document\_id in document\_ids:
document = db.session.query(Document).filter(
Document.id == document\_id, Document.dataset\_id == dataset\_id
).first()
if document:
document.indexing\_status = "error"
document.error = str(e)
document.stopped\_at = datetime.datetime.now(datetime.UTC).replace(tzinfo=None)
db.session.add(document)
db.session.commit()
db.session.close()
return
# 处理文档索引
try:
indexing\_runner = IndexingRunner()
indexing\_runner.run(documents)
end\_at = time.perf\_counter()
logging.info(click.style("Processed dataset: {} latency: {}".format(dataset\_id, end\_at - start\_at), fg="green"))
except DocumentIsPausedError as ex:
logging.info(click.style(str(ex), fg="yellow"))
except Exception:
logging.exception("Document indexing task failed, dataset\_id: {}".format(dataset\_id))
finally:
db.session.close()
操作追踪任务
@shared\_task(queue="ops\_trace")
def process\_trace\_tasks(file\_info):
"""
Async process trace tasks
Usage: process\_trace\_tasks.delay(tasks\_data)
"""
from core.ops.ops\_trace\_manager import OpsTraceManager
app\_id = file\_info.get("app\_id")
file\_id = file\_info.get("file\_id")
file\_path = f"{OPS\_FILE\_PATH}{app\_id}/{file\_id}.json"
file\_data = json.loads(storage.load(file\_path))
trace\_info = file\_data.get("trace\_info")
trace\_info\_type = file\_data.get("trace\_info\_type")
trace\_instance = OpsTraceManager.get\_ops\_trace\_instance(app\_id)
# 转换数据模型
if trace\_info.get("message\_data"):
trace\_info["message\_data"] = Message.from\_dict(data=trace\_info["message\_data"])
if trace\_info.get("workflow\_data"):
trace\_info["workflow\_data"] = WorkflowRun.from\_dict(data=trace\_info["workflow\_data"])
if trace\_info.get("documents"):
trace\_info["documents"] = [Document(**doc) for doc in trace\_info["documents"]]
try:
if trace\_instance:
with current\_app.app\_context():
trace\_type = trace\_info\_info\_map.get(trace\_info\_type)
if trace\_type:
trace\_info = trace\_type(**trace\_info)
trace\_instance.trace(trace\_info)
logging.info(f"Processing trace tasks success, app\_id: {app\_id}")
except Exception as e:
logging.info(f"error:\n\n\n{e}\n\n\n\n")
failed\_key = f"{OPS\_TRACE\_FAILED\_KEY}\_{app\_id}"
redis\_client.incr(failed\_key)
logging.info(f"Processing trace tasks failed, app\_id: {app\_id}")
finally:
storage.delete(file\_path)
任务存储模型
class CeleryTask(Base):
"""任务结果/状态"""
\_\_tablename\_\_ = "celery\_taskmeta"
id = db.Column(db.Integer, primary\_key=True)
task\_id = db.Column(db.String(155), unique=True)
status = db.Column(db.String(50), default=states.PENDING)
result = db.Column(db.PickleType, nullable=True)
date\_done = db.Column(db.DateTime, nullable=True)
traceback = db.Column(db.Text, nullable=True)
任务调度架构
队列管理机制
队列事件类型
Dify 定义了丰富的队列事件类型来处理不同的业务场景:
class QueueEvent(StrEnum):
LLM\_CHUNK = "llm\_chunk"
TEXT\_CHUNK = "text\_chunk"
AGENT\_MESSAGE = "agent\_message"
MESSAGE\_REPLACE = "message\_replace"
MESSAGE\_END = "message\_end"
WORKFLOW\_STARTED = "workflow\_started"
WORKFLOW\_SUCCEEDED = "workflow\_succeeded"
WORKFLOW\_FAILED = "workflow\_failed"
NODE\_STARTED = "node\_started"
NODE\_SUCCEEDED = "node\_succeeded"
NODE\_FAILED = "node\_failed"
ERROR = "error"
PING = "ping"
STOP = "stop"
队列管理器
class AppQueueManager:
def \_\_init\_\_(self, task\_id: str, user\_id: str, invoke\_from: InvokeFrom) -> None:
ifnot user\_id:
raise ValueError("user is required")
self.\_task\_id = task\_id
self.\_user\_id = user\_id
self.\_invoke\_from = invoke\_from
user\_prefix = "account"if self.\_invoke\_from in {InvokeFrom.EXPLORE, InvokeFrom.DEBUGGER} else"end-user"
redis\_client.setex(
AppQueueManager.\_generate\_task\_belong\_cache\_key(self.\_task\_id), 1800, f"{user\_prefix}-{self.\_user\_id}"
)
q: queue.Queue[WorkflowQueueMessage | MessageQueueMessage | None] = queue.Queue()
self.\_q = q
def listen(self):
"""
Listen to queue
:return:
"""
# wait for APP\_MAX\_EXECUTION\_TIME seconds to stop listen
listen\_timeout = dify\_config.APP\_MAX\_EXECUTION\_TIME
start\_time = time.time()
last\_ping\_time: int | float = 0
whileTrue:
try:
message = self.\_q.get(timeout=1)
if message isNone:
break
yield message
except queue.Empty:
continue
finally:
elapsed\_time = time.time() - start\_time
if elapsed\_time >= listen\_timeout or self.\_is\_stopped():
# publish two messages to make sure the client can receive the stop signal
# and stop listening after the stop signal processed
self.publish(
QueueStopEvent(stopped\_by=QueueStopEvent.StopBy.USER\_MANUAL), PublishFrom.TASK\_PIPELINE
)
if elapsed\_time // 10 > last\_ping\_time:
self.publish(QueuePingEvent(), PublishFrom.TASK\_PIPELINE)
last\_ping\_time = elapsed\_time // 10
def stop\_listen(self) -> None:
"""
Stop listen to queue
:return:
"""
self.\_q.put(None)
def publish\_error(self, e, pub\_from: PublishFrom) -> None:
"""
Publish error
:param e: error
:param pub\_from: publish from
:return:
"""
self.publish(QueueErrorEvent(error=e), pub\_from)
def publish(self, event: AppQueueEvent, pub\_from: PublishFrom) -> None:
"""
Publish event to queue
:param event:
:param pub\_from:
:return:
"""
self.\_check\_for\_sqlalchemy\_models(event.model\_dump())
self.\_publish(event, pub\_from)
@abstractmethod
def \_publish(self, event: AppQueueEvent, pub\_from: PublishFrom) -> None:
"""
Publish event to queue
:param event:
:param pub\_from:
:return:
"""
raise NotImplementedError
@classmethod
def set\_stop\_flag(cls, task\_id: str, invoke\_from: InvokeFrom, user\_id: str) -> None:
"""
Set task stop flag
:return:
"""
result: Optional[Any] = redis\_client.get(cls.\_generate\_task\_belong\_cache\_key(task\_id))
if result isNone:
return
user\_prefix = "account"if invoke\_from in {InvokeFrom.EXPLORE, InvokeFrom.DEBUGGER} else"end-user"
if result.decode("utf-8") != f"{user\_prefix}-{user\_id}":
return
stopped\_cache\_key = cls.\_generate\_stopped\_cache\_key(task\_id)
redis\_client.setex(stopped\_cache\_key, 600, 1)
def \_is\_stopped(self) -> bool:
"""
Check if task is stopped
:return:
"""
stopped\_cache\_key = AppQueueManager.\_generate\_stopped\_cache\_key(self.\_task\_id)
result = redis\_client.get(stopped\_cache\_key)
if result isnotNone:
returnTrue
returnFalse
@classmethod
def \_generate\_task\_belong\_cache\_key(cls, task\_id: str) -> str:
"""
Generate task belong cache key
:param task\_id: task id
:return:
"""
returnf"generate\_task\_belong:{task\_id}"
@classmethod
def \_generate\_stopped\_cache\_key(cls, task\_id: str) -> str:
"""
Generate stopped cache key
:param task\_id: task id
:return:
"""
returnf"generate\_task\_stopped:{task\_id}"
def \_check\_for\_sqlalchemy\_models(self, data: Any):
# from entity to dict or list
if isinstance(data, dict):
for key, value in data.items():
self.\_check\_for\_sqlalchemy\_models(value)
elif isinstance(data, list):
for item in data:
self.\_check\_for\_sqlalchemy\_models(item)
else:
if isinstance(data, DeclarativeMeta) or hasattr(data, "\_sa\_instance\_state"):
raise TypeError(
"Critical Error: Passing SQLAlchemy Model instances that cause thread safety issues is not allowed."
)
消息队列架构
事件处理流程
消息处理完整流程
事件转换机制
工作流应用运行器负责将工作流事件转换为应用级别的队列事件:
def \_handle\_event(self, workflow\_entry: WorkflowEntry, event: GraphEngineEvent):
if isinstance(event, GraphRunStartedEvent):
self.\_publish\_event(
QueueWorkflowStartedEvent(
graph\_runtime\_state=workflow\_entry.graph\_engine.graph\_runtime\_state
)
)
elif isinstance(event, NodeRunSucceededEvent):
self.\_publish\_event(
QueueNodeSucceededEvent(
node\_execution\_id=event.id,
node\_id=event.node\_id,
node\_type=event.node\_type,
# ... 其他属性
)
)
架构设计图
整体架构图
事件流转图
最佳实践
故障处理和恢复最佳实践
1. 设计原则
- 故障隔离 :确保单个组件的故障不会影响整个系统
- 快速恢复 :设计自动恢复机制,减少人工干预
- 数据一致性 :在故障恢复过程中保证数据的一致性
- 监控优先 :建立完善的监控体系,及时发现问题
- 渐进式恢复 :采用渐进式恢复策略,避免系统过载
2. 实施策略
class FaultToleranceManager:
"""容错管理器"""
def \_\_init\_\_(self):
self.event\_recovery = EventRecoveryManager(redis\_client)
self.network\_resilience = NetworkResilienceManager(redis\_client)
self.resource\_monitor = ResourceMonitoringManager()
self.health\_checker = HealthCheckManager(redis\_client, db\_session)
self.alert\_manager = AlertManager([SlackNotificationChannel(webhook\_url)])
def initialize\_fault\_tolerance(self):
"""初始化容错机制"""
# 1. 启动健康检查定时任务
self.\_start\_health\_check\_scheduler()
# 2. 恢复应用重启前的未完成事件
self.event\_recovery.recover\_pending\_events()
# 3. 恢复网络异常时缓存的事件
self.network\_resilience.recover\_cached\_events()
# 4. 注册信号处理器
self.\_register\_signal\_handlers()
def \_start\_health\_check\_scheduler(self):
"""启动健康检查调度器"""
import schedule
# 每分钟执行一次健康检查
schedule.every(1).minutes.do(self.\_perform\_periodic\_health\_check)
# 每5分钟检查一次资源使用情况
schedule.every(5).minutes.do(self.\_check\_resource\_pressure)
def \_perform\_periodic\_health\_check(self):
"""执行周期性健康检查"""
try:
health\_report = self.health\_checker.perform\_health\_check()
if health\_report["overall\_status"] != "healthy":
self.\_handle\_health\_issues(health\_report)
except Exception as e:
logging.error(f"Health check failed: {e}")
self.alert\_manager.send\_alert(
"health\_check\_failure",
f"Health check execution failed: {str(e)}",
"error"
)
def \_check\_resource\_pressure(self):
"""检查资源压力"""
try:
resource\_status = self.resource\_monitor.check\_system\_resources()
# 检查是否有资源压力
critical\_resources = [res for res, info in resource\_status.items()
if info["critical"]]
if critical\_resources:
self.resource\_monitor.handle\_resource\_pressure(resource\_status)
self.alert\_manager.send\_alert(
"resource\_pressure",
f"Critical resource usage detected: {', '.join(critical\_resources)}",
"warning"
)
except Exception as e:
logging.error(f"Resource pressure check failed: {e}")
def \_handle\_health\_issues(self, health\_report: dict):
"""处理健康问题"""
for component, status in health\_report["components"].items():
if status["status"] == "critical":
self.\_handle\_critical\_component(component, status)
elif status["status"] == "warning":
self.\_handle\_warning\_component(component, status)
def \_handle\_critical\_component(self, component: str, status: dict):
"""处理关键组件故障"""
if component == "redis":
# Redis 连接故障,启动连接恢复
self.\_recover\_redis\_connection()
elif component == "database":
# 数据库连接故障,尝试重新连接
self.\_recover\_database\_connection()
elif component == "celery":
# Celery 故障,重启 worker
self.\_restart\_celery\_workers()
# 发送关键告警
self.alert\_manager.send\_alert(
f"{component}\_critical",
f"Critical failure in {component}: {status.get('error', 'Unknown error')}",
"critical"
)
def \_register\_signal\_handlers(self):
"""注册信号处理器"""
import signal
def graceful\_shutdown(signum, frame):
logging.info("Received shutdown signal, performing graceful shutdown...")
self.\_graceful\_shutdown()
signal.signal(signal.SIGTERM, graceful\_shutdown)
signal.signal(signal.SIGINT, graceful\_shutdown)
def \_graceful\_shutdown(self):
"""优雅关闭"""
# 1. 停止接收新的事件
self.\_stop\_event\_processing()
# 2. 等待当前事件处理完成
self.\_wait\_for\_event\_completion()
# 3. 持久化未完成的事件
self.\_persist\_pending\_events()
# 4. 关闭连接
self.\_close\_connections()
3. 运维建议
- 定期备份 :定期备份关键数据和配置
- 容量规划 :根据业务增长预测进行容量规划
- 故障演练 :定期进行故障恢复演练
- 版本管理 :建立完善的版本管理和回滚机制
- 文档维护 :维护详细的故障处理文档
事件设计原则
- 单一职责 :每个事件只负责一个特定的业务场景
- 幂等性 :事件处理应该是幂等的,重复处理不会产生副作用
- 异步处理 :耗时操作应该异步处理,避免阻塞主流程
- 错误隔离 :事件处理失败不应该影响其他事件的处理
任务设计原则
- 任务分解 :将大任务分解为小任务,提高并发性
- 重试机制 :实现合理的重试策略,处理临时性错误
- 监控告警 :建立完善的监控和告警机制
- 资源控制 :合理控制任务的资源使用,避免系统过载
性能优化建议
- 批量处理 :对于大量相似任务,采用批量处理提高效率
- 缓存策略 :合理使用缓存减少数据库访问
- 连接池 :使用连接池管理数据库连接
- 异步 I/O :使用异步 I/O 提高并发处理能力
错误处理策略
- 分级处理 :根据错误严重程度采用不同的处理策略
- 日志记录 :详细记录错误信息,便于问题排查
- 降级机制 :在系统异常时提供降级服务
- 熔断保护 :防止级联故障的发生
消息事件与 Task 任务的区别与联系
核心概念对比
消息事件系统
定义 :基于信号机制的同步事件处理系统,用于在应用内部进行实时状态同步和业务逻辑触发。
特点 :
- 同步执行 :事件处理器在当前线程中同步执行
- 实时性强 :事件触发后立即处理,延迟极低
- 内存操作 :主要在内存中进行数据传递和处理
- 轻量级 :适合简单的业务逻辑处理
- 强一致性 :事件处理与主流程在同一事务中
Task 任务系统
定义 :基于 Celery 的分布式异步任务处理系统,用于处理耗时操作和后台任务。
特点 :
- 异步执行 :任务在独立的 Worker 进程中异步执行
- 可扩展性 :支持多 Worker 并行处理,可水平扩展
- 持久化 :任务状态和结果可持久化存储
- 重试机制 :支持任务失败重试和错误恢复
- 最终一致性 :任务执行与主流程解耦
详细对比分析
| 维度 | 消息事件系统 | Task 任务系统 | | --- | --- | --- | | 执行方式 | 同步执行 | 异步执行 | | 响应时间 | 毫秒级 | 秒级到分钟级 | | 资源消耗 | 低(内存操作) | 高(独立进程) | | 可靠性 | 依赖主进程 | 高可靠性 | | 扩展性 | 受限于单进程 | 可水平扩展 | | 事务性 | 强一致性 | 最终一致性 | | 错误处理 | 简单异常捕获 | 完善的重试机制 | | 监控能力 | 基础日志 | 丰富的监控指标 | | 适用场景 | 实时状态同步 | 耗时后台处理 |
适用场景分析
消息事件系统适用场景
1. 实时状态同步
# 示例:消息创建后立即扣除配额
@message\_was\_created.connect
def handle\_quota\_deduction(sender, **kwargs):
"""消息创建时立即扣除配额"""
application\_generate\_entity = kwargs.get("application\_generate\_entity")
if application\_generate\_entity:
# 同步扣除配额,确保数据一致性
quota\_service.deduct\_quota(application\_generate\_entity)
2. 业务逻辑触发
# 示例:应用配置更新后立即清理缓存
@app\_model\_config\_was\_updated.connect
def handle\_cache\_cleanup(sender, **kwargs):
"""应用配置更新后立即清理相关缓存"""
app = sender
cache\_service.clear\_app\_cache(app.id)
3. 数据验证和校验
# 示例:租户创建时进行数据验证
@tenant\_was\_created.connect
def handle\_tenant\_validation(sender, **kwargs):
"""租户创建时进行数据验证"""
tenant = sender
validation\_service.validate\_tenant\_data(tenant)
适用特征 :
- 处理时间短(< 100ms)
- 需要强一致性
- 与主流程紧密耦合
- 实时性要求高
- 数据量小
Task 任务系统适用场景
1. 文档处理和索引
# 示例:大文档的异步索引处理
@shared\_task(queue="dataset", bind=True, max\_retries=3)
def document\_indexing\_task(self, dataset\_id: str, document\_ids: list):
"""异步处理文档索引,支持重试"""
try:
# 耗时的文档解析和向量化处理
indexing\_runner = IndexingRunner()
indexing\_runner.run(dataset\_id, document\_ids)
except Exception as exc:
# 支持重试机制
if self.request.retries < self.max\_retries:
raise self.retry(countdown=60, exc=exc)
raise
2. 批量数据处理
# 示例:批量导入注释数据
@shared\_task(queue="dataset")
def batch\_import\_annotations\_task(annotation\_data\_list: list):
"""批量导入注释数据"""
for annotation\_data in annotation\_data\_list:
# 处理大量数据,避免阻塞主流程
process\_annotation(annotation\_data)
3. 外部服务调用
# 示例:发送邮件通知
@shared\_task(queue="mail")
def send\_email\_task(email\_data: dict):
"""异步发送邮件"""
# 调用外部邮件服务,避免网络延迟影响主流程
email\_service.send\_email(email\_data)
4. 定时任务和清理作业
# 示例:定时清理过期数据
@shared\_task
def cleanup\_expired\_data():
"""定时清理过期的临时数据"""
# 定期执行的维护任务
cleanup\_service.remove\_expired\_files()
cleanup\_service.remove\_old\_logs()
适用特征 :
- 处理时间长(> 1s)
- 可以容忍延迟
- 需要重试机制
- 资源消耗大
- 可以异步处理
联系与协作
协作模式
1. 事件触发任务模式
# 消息事件触发异步任务
@message\_was\_created.connect
def handle\_message\_analysis(sender, **kwargs):
"""消息创建后触发异步分析任务"""
message = sender
# 立即返回,不阻塞主流程
analyze\_message\_task.delay(message.id)
@shared\_task(queue="analysis")
def analyze\_message\_task(message\_id: str):
"""异步分析消息内容"""
# 耗时的分析处理
message = Message.query.get(message\_id)
analysis\_result = ai\_service.analyze\_message(message.content)
# 保存分析结果
save\_analysis\_result(message\_id, analysis\_result)
2. 任务完成事件通知模式
# 任务完成后触发事件通知
@shared\_task(queue="dataset")
def document\_processing\_task(document\_id: str):
"""文档处理任务"""
try:
# 处理文档
process\_document(document\_id)
# 任务完成后触发事件
document\_processed.send(document\_id=document\_id, status="success")
except Exception as e:
# 任务失败后触发事件
document\_processed.send(document\_id=document\_id, status="failed", error=str(e))
@document\_processed.connect
def handle\_document\_processed(sender, **kwargs):
"""处理文档处理完成事件"""
document\_id = kwargs.get("document\_id")
status = kwargs.get("status")
# 立即更新UI状态
update\_document\_status(document\_id, status)
数据流转
是否可以互相替代?
不可替代的场景
1. 消息事件不可替代 Task 的场景
# ❌ 错误示例:用事件处理耗时任务
@document\_was\_uploaded.connect
def handle\_document\_processing(sender, **kwargs):
"""错误:在事件处理器中进行耗时处理"""
document = sender
# 这会阻塞主流程,导致用户等待
large\_file\_content = extract\_text\_from\_pdf(document.file\_path) # 可能需要几分钟
vectorize\_content(large\_file\_content) # 可能需要更长时间
# ✅ 正确示例:事件触发异步任务
@document\_was\_uploaded.connect
def handle\_document\_uploaded(sender, **kwargs):
"""正确:事件触发异步处理"""
document = sender
# 立即触发异步任务,不阻塞主流程
process\_document\_task.delay(document.id)
2. Task 不可替代消息事件的场景
# ❌ 错误示例:用任务处理实时状态更新
@shared\_task
def update\_user\_quota\_task(user\_id: str, usage: int):
"""错误:用异步任务处理实时配额扣除"""
# 异步处理可能导致配额检查不准确
user = User.query.get(user\_id)
user.quota\_used += usage
db.session.commit()
# ✅ 正确示例:事件处理实时状态
@message\_was\_created.connect
def handle\_quota\_deduction(sender, **kwargs):
"""正确:同步处理配额扣除"""
# 在同一事务中处理,确保数据一致性
application\_generate\_entity = kwargs.get("application\_generate\_entity")
quota\_service.deduct\_quota\_immediately(application\_generate\_entity)
可以替代的场景
1. 非关键性的状态更新
# 方案1:使用事件(适合简单更新)
@app\_was\_created.connect
def handle\_app\_created(sender, **kwargs):
"""应用创建后更新统计信息"""
app = sender
statistics\_service.increment\_app\_count(app.tenant\_id)
# 方案2:使用任务(适合复杂统计)
@shared\_task
def update\_app\_statistics\_task(tenant\_id: str, app\_id: str):
"""异步更新应用统计信息"""
statistics\_service.update\_comprehensive\_stats(tenant\_id, app\_id)
2. 日志记录和审计
# 方案1:使用事件(简单日志)
@user\_login.connect
def handle\_login\_log(sender, **kwargs):
"""用户登录时记录简单日志"""
user = sender
logger.info(f"User {user.id} logged in")
# 方案2:使用任务(详细审计)
@shared\_task
def create\_audit\_log\_task(user\_id: str, action: str, details: dict):
"""异步创建详细的审计日志"""
audit\_service.create\_detailed\_log(user\_id, action, details)
选择决策树
最佳实践建议
设计原则
- 职责分离 :事件处理实时同步,任务处理异步计算
- 性能优先 :优先考虑用户体验和系统响应时间
- 数据一致性 :根据业务需求选择强一致性或最终一致性
- 可维护性 :保持代码简洁,避免过度复杂的设计
组合使用策略
class MessageProcessingStrategy:
"""消息处理策略示例"""
def handle\_message\_created(self, message: Message, **kwargs):
"""消息创建的完整处理流程"""
# 1. 立即处理(事件系统)
self.\_immediate\_processing(message, **kwargs)
# 2. 异步处理(任务系统)
self.\_async\_processing(message)
def \_immediate\_processing(self, message: Message, **kwargs):
"""立即处理:配额扣除、状态更新等"""
# 扣除配额(必须同步)
quota\_service.deduct\_quota(kwargs.get("application\_generate\_entity"))
# 更新统计(可以同步)
statistics\_service.increment\_message\_count(message.app\_id)
# 记录基础日志(同步)
logger.info(f"Message {message.id} created")
def \_async\_processing(self, message: Message):
"""异步处理:内容分析、索引更新等"""
# 内容分析(耗时操作)
analyze\_message\_content\_task.delay(message.id)
# 更新搜索索引(耗时操作)
update\_search\_index\_task.delay(message.id)
# 发送通知(可能失败的操作)
send\_notification\_task.delay(message.id)
通过合理的设计和选择,消息事件系统和 Task 任务系统可以协同工作,构建高效、可靠的分布式应用架构。
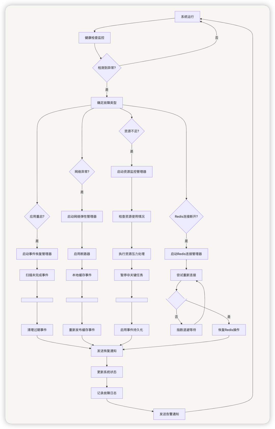
异常处理和容错机制
消息事件丢失处理方案
常见原因分析
系统层面原因 :
- Redis 连接断开 :网络异常或 Redis 服务重启
- 应用重启 :服务重启导致内存中的事件丢失
- 网络异常 :网络延迟或丢包导致事件传输失败
- 资源不足 :内存或 CPU 资源不足导致事件处理失败
代码层面原因 :
- 事件处理器异常 :处理器代码抛出未捕获的异常
- SQLAlchemy 模型传递 :在多线程环境中传递模型实例
- 队列满载 :队列容量达到上限,新事件被丢弃
预防措施
1. 事件处理器异常保护
# 推荐的事件处理器实现模式
from functools import wraps
import logging
def safe\_event\_handler(func):
"""事件处理器安全装饰器"""
@wraps(func)
def wrapper(sender, **kwargs):
try:
return func(sender, **kwargs)
except Exception as e:
logging.error(f"Event handler {func.\_\_name\_\_} failed: {str(e)}", exc\_info=True)
# 可选:发送告警通知
# send\_alert(f"Event handler error: {func.\_\_name\_\_}")
return wrapper
@message\_was\_created.connect
@safe\_event\_handler
def handle\_message\_created(sender, **kwargs):
"""安全的消息创建事件处理器"""
message = sender
application\_generate\_entity = kwargs.get("application\_generate\_entity")
# 验证必要参数
ifnot application\_generate\_entity:
logging.warning("Missing application\_generate\_entity in message\_was\_created event")
return
# 业务逻辑处理
# ...
2. Celery 任务重试机制
from celery import shared\_task
from celery.exceptions import Retry
import logging
import time
@shared\_task(bind=True, max\_retries=3, default\_retry\_delay=60)
def robust\_processing\_task(self, data\_id: str):
"""具有重试机制的任务"""
try:
# 任务执行逻辑
process\_data(data\_id)
logging.info(f"Task completed successfully for data\_id: {data\_id}")
except ConnectionError as exc:
# 网络连接错误,可重试
logging.warning(f"Connection error in task {self.request.id}: {exc}")
if self.request.retries < self.max\_retries:
# 指数退避重试
countdown = 2 ** self.request.retries
raise self.retry(countdown=countdown, exc=exc)
else:
logging.error(f"Task {self.request.id} failed after {self.max\_retries} retries")
raise
except ValueError as exc:
# 数据错误,不可重试
logging.error(f"Data validation error in task {self.request.id}: {exc}")
raise
except Exception as exc:
# 其他异常,记录并重试
logging.error(f"Unexpected error in task {self.request.id}: {exc}", exc\_info=True)
if self.request.retries < self.max\_retries:
raise self.retry(countdown=60, exc=exc)
else:
# 发送告警
send\_task\_failure\_alert(self.request.id, str(exc))
raise
恢复机制
1. 应用重启导致的事件丢失处理
class EventRecoveryManager:
"""事件恢复管理器,提供事件持久化和恢复功能"""
def \_\_init\_\_(self, redis\_client):
self.redis\_client = redis\_client
self.recovery\_key\_prefix = "event\_recovery:"
def persist\_event\_before\_processing(self, event\_id: str, event\_data: dict):
"""在处理事件前持久化事件数据"""
recovery\_key = f"{self.recovery\_key\_prefix}{event\_id}"
event\_payload = {
"event\_data": event\_data,
"timestamp": time.time(),
"status": "pending",
"retry\_count": 0
}
# 设置过期时间为24小时
self.redis\_client.setex(recovery\_key, 86400, json.dumps(event\_payload))
def mark\_event\_completed(self, event\_id: str):
"""标记事件处理完成"""
recovery\_key = f"{self.recovery\_key\_prefix}{event\_id}"
self.redis\_client.delete(recovery\_key)
def recover\_pending\_events(self):
"""应用重启后恢复未完成的事件"""
pattern = f"{self.recovery\_key\_prefix}*"
pending\_keys = self.redis\_client.keys(pattern)
for key in pending\_keys:
try:
event\_payload = json.loads(self.redis\_client.get(key))
if event\_payload["status"] == "pending":
# 检查事件是否超时
if time.time() - event\_payload["timestamp"] > 3600: # 1小时超时
logging.warning(f"Event {key} timeout, moving to dead letter queue")
self.\_move\_to\_dead\_letter\_queue(key, event\_payload)
continue
# 重新处理事件
self.\_reprocess\_event(key, event\_payload)
except Exception as e:
logging.error(f"Failed to recover event {key}: {e}")
def \_reprocess\_event(self, key: str, event\_payload: dict):
"""重新处理事件"""
try:
event\_data = event\_payload["event\_data"]
# 增加重试计数
event\_payload["retry\_count"] += 1
if event\_payload["retry\_count"] > 3:
logging.error(f"Event {key} exceeded max retry count")
self.\_move\_to\_dead\_letter\_queue(key, event\_payload)
return
# 更新状态为处理中
event\_payload["status"] = "processing"
self.redis\_client.setex(key, 86400, json.dumps(event\_payload))
# 重新触发事件处理
self.\_trigger\_event\_processing(event\_data)
except Exception as e:
logging.error(f"Failed to reprocess event {key}: {e}")
self.\_move\_to\_dead\_letter\_queue(key, event\_payload)
2. 网络异常导致的事件丢失处理
class NetworkResilienceManager:
"""网络弹性管理器,支持带重试的事件发布和本地缓存"""
def \_\_init\_\_(self, redis\_client):
self.redis\_client = redis\_client
self.circuit\_breaker = CircuitBreaker()
@retry(stop=stop\_after\_attempt(3), wait=wait\_exponential(multiplier=1, min=4, max=10))
def publish\_event\_with\_retry(self, event: AppQueueEvent):
"""带重试的事件发布"""
try:
with self.circuit\_breaker:
return self.\_publish\_event(event)
except CircuitBreakerOpenException:
logging.error("Circuit breaker is open, event publishing failed")
# 将事件存储到本地缓存,等待网络恢复
self.\_cache\_event\_locally(event)
raise
except Exception as e:
logging.error(f"Failed to publish event: {e}")
raise
def \_cache\_event\_locally(self, event: AppQueueEvent):
"""本地缓存事件"""
cache\_key = f"local\_event\_cache:{uuid.uuid4()}"
event\_data = {
"event": event.model\_dump(),
"timestamp": time.time(),
"retry\_count": 0
}
# 使用本地文件系统缓存
cache\_file = f"/tmp/dify\_events/{cache\_key}.json"
os.makedirs(os.path.dirname(cache\_file), exist\_ok=True)
with open(cache\_file, 'w') as f:
json.dump(event\_data, f)
def recover\_cached\_events(self):
"""恢复本地缓存的事件"""
cache\_dir = "/tmp/dify\_events/"
ifnot os.path.exists(cache\_dir):
return
for filename in os.listdir(cache\_dir):
if filename.endswith('.json'):
file\_path = os.path.join(cache\_dir, filename)
try:
with open(file\_path, 'r') as f:
event\_data = json.load(f)
# 检查事件是否过期
if time.time() - event\_data["timestamp"] > 3600: # 1小时过期
os.remove(file\_path)
continue
# 重新发布事件
event = AppQueueEvent.model\_validate(event\_data["event"])
self.publish\_event\_with\_retry(event)
# 删除缓存文件
os.remove(file\_path)
except Exception as e:
logging.error(f"Failed to recover cached event {filename}: {e}")
3. 资源不足导致的事件丢失处理
class ResourceMonitoringManager:
"""资源监控管理器,包含内存、CPU、磁盘压力处理机制"""
def \_\_init\_\_(self):
self.memory\_threshold = 0.85# 85% 内存使用率阈值
self.cpu\_threshold = 0.90 # 90% CPU 使用率阈值
self.disk\_threshold = 0.90 # 90% 磁盘使用率阈值
def check\_system\_resources(self) -> dict:
"""检查系统资源状态"""
import psutil
memory\_usage = psutil.virtual\_memory().percent / 100
cpu\_usage = psutil.cpu\_percent(interval=1) / 100
disk\_usage = psutil.disk\_usage('/').percent / 100
return {
"memory": {
"usage": memory\_usage,
"critical": memory\_usage > self.memory\_threshold
},
"cpu": {
"usage": cpu\_usage,
"critical": cpu\_usage > self.cpu\_threshold
},
"disk": {
"usage": disk\_usage,
"critical": disk\_usage > self.disk\_threshold
}
}
def handle\_resource\_pressure(self, resource\_status: dict):
"""处理资源压力"""
if resource\_status["memory"]["critical"]:
logging.warning("High memory usage detected, implementing memory pressure handling")
self.\_handle\_memory\_pressure()
if resource\_status["cpu"]["critical"]:
logging.warning("High CPU usage detected, implementing CPU pressure handling")
self.\_handle\_cpu\_pressure()
if resource\_status["disk"]["critical"]:
logging.warning("High disk usage detected, implementing disk pressure handling")
self.\_handle\_disk\_pressure()
def \_handle\_memory\_pressure(self):
"""处理内存压力"""
# 1. 减少队列大小
self.\_reduce\_queue\_size()
# 2. 触发垃圾回收
import gc
gc.collect()
# 3. 暂停非关键任务
self.\_pause\_non\_critical\_tasks()
# 4. 启用事件持久化到磁盘
self.\_enable\_event\_persistence()
def \_handle\_cpu\_pressure(self):
"""处理 CPU 压力"""
# 1. 降低任务并发度
self.\_reduce\_task\_concurrency()
# 2. 延迟非紧急事件处理
self.\_delay\_non\_urgent\_events()
# 3. 启用任务优先级调度
self.\_enable\_priority\_scheduling()
def \_handle\_disk\_pressure(self):
"""处理磁盘压力"""
# 1. 清理临时文件
self.\_cleanup\_temp\_files()
# 2. 压缩日志文件
self.\_compress\_log\_files()
# 3. 将事件缓存到内存
self.\_cache\_events\_in\_memory()
def \_reduce\_queue\_size(self):
"""减少队列大小"""
# 暂停低优先级的 Celery 任务
from celery import current\_app
current\_app.control.cancel\_consumer('low\_priority')
def \_pause\_non\_critical\_tasks(self):
"""暂停非关键任务"""
# 暂停低优先级的 Celery 任务
from celery import current\_app
current\_app.control.cancel\_consumer('low\_priority')
def \_enable\_event\_persistence(self):
"""启用事件持久化"""
# 将内存中的事件持久化到磁盘
self.\_persist\_memory\_events\_to\_disk()
def \_reduce\_task\_concurrency(self):
"""降低任务并发度"""
from celery import current\_app
# 动态调整 worker 并发数
current\_app.control.pool\_shrink(n=2)
def \_delay\_non\_urgent\_events(self):
"""延迟非紧急事件处理"""
# 将非紧急事件移到延迟队列
delayed\_queue\_key = "delayed\_events"
# 实现延迟队列逻辑
pass
def \_enable\_priority\_scheduling(self):
"""启用任务优先级调度"""
# 启用基于优先级的任务调度
from celery import current\_app
current\_app.control.add\_consumer('high\_priority', reply=True)
def \_cleanup\_temp\_files(self):
"""清理临时文件"""
import shutil
temp\_dirs = ['/tmp/dify\_temp', '/tmp/dify\_events']
for temp\_dir in temp\_dirs:
if os.path.exists(temp\_dir):
# 保留最近1小时的文件
cutoff\_time = time.time() - 3600
for filename in os.listdir(temp\_dir):
file\_path = os.path.join(temp\_dir, filename)
if os.path.getmtime(file\_path) < cutoff\_time:
os.remove(file\_path)
def \_compress\_log\_files(self):
"""压缩日志文件"""
import gzip
log\_dir = '/var/log/dify'
if os.path.exists(log\_dir):
for filename in os.listdir(log\_dir):
if filename.endswith('.log'):
file\_path = os.path.join(log\_dir, filename)
if os.path.getsize(file\_path) > 100 * 1024 * 1024: # 100MB
self.\_compress\_file(file\_path)
def \_cache\_events\_in\_memory(self):
"""将事件缓存到内存"""
# 使用内存缓存替代磁盘存储
import redis
redis\_client = redis.Redis()
# 设置内存缓存策略
redis\_client.config\_set('maxmemory-policy', 'allkeys-lru')
def \_compress\_file(self, file\_path: str):
"""压缩文件"""
import gzip
compressed\_path = f"{file\_path}.gz"
with open(file\_path, 'rb') as f\_in:
with gzip.open(compressed\_path, 'wb') as f\_out:
f\_out.writelines(f\_in)
os.remove(file\_path)
def \_persist\_memory\_events\_to\_disk(self):
"""将内存事件持久化到磁盘"""
# 实现内存事件持久化逻辑
pass
4. Redis 连接恢复
class RedisConnectionManager:
"""Redis 连接管理器"""
def \_\_init\_\_(self, redis\_config):
self.redis\_config = redis\_config
self.connection\_pool = None
self.reconnect\_attempts = 0
self.max\_reconnect\_attempts = 5
def get\_connection(self):
"""获取 Redis 连接,支持自动重连"""
try:
ifnot self.connection\_pool:
self.connection\_pool = redis.ConnectionPool(**self.redis\_config)
return redis.Redis(connection\_pool=self.connection\_pool)
except redis.ConnectionError as e:
logging.error(f"Redis connection failed: {e}")
return self.\_handle\_connection\_failure()
def \_handle\_connection\_failure(self):
"""处理连接失败"""
if self.reconnect\_attempts < self.max\_reconnect\_attempts:
self.reconnect\_attempts += 1
wait\_time = 2 ** self.reconnect\_attempts # 指数退避
logging.info(f"Attempting to reconnect to Redis in {wait\_time} seconds...")
time.sleep(wait\_time)
return self.get\_connection()
else:
logging.error("Max reconnection attempts reached")
raise redis.ConnectionError("Unable to connect to Redis after multiple attempts")
监控和告警机制
1. 事件流监控
class EventFlowMonitor:
"""事件流监控器"""
def \_\_init\_\_(self, redis\_client):
self.redis\_client = redis\_client
self.metrics\_key\_prefix = "event\_metrics:"
def record\_event\_metrics(self, event\_type: str, status: str, processing\_time: float = None):
"""记录事件指标"""
timestamp = int(time.time())
metrics\_key = f"{self.metrics\_key\_prefix}{event\_type}:{timestamp // 60}"# 按分钟聚合
# 记录事件计数
self.redis\_client.hincrby(metrics\_key, f"count\_{status}", 1)
# 记录处理时间
if processing\_time:
self.redis\_client.hincrbyfloat(metrics\_key, f"total\_time\_{status}", processing\_time)
# 设置过期时间为24小时
self.redis\_client.expire(metrics\_key, 86400)
def get\_event\_metrics(self, event\_type: str, time\_range: int = 3600) -> dict:
"""获取事件指标"""
current\_time = int(time.time())
start\_time = current\_time - time\_range
metrics = {
"success\_count": 0,
"failure\_count": 0,
"avg\_processing\_time": 0,
"error\_rate": 0
}
for minute in range(start\_time // 60, current\_time // 60 + 1):
metrics\_key = f"{self.metrics\_key\_prefix}{event\_type}:{minute}"
minute\_metrics = self.redis\_client.hgetall(metrics\_key)
if minute\_metrics:
metrics["success\_count"] += int(minute\_metrics.get(b"count\_success", 0))
metrics["failure\_count"] += int(minute\_metrics.get(b"count\_failure", 0))
total\_count = metrics["success\_count"] + metrics["failure\_count"]
if total\_count > 0:
metrics["error\_rate"] = metrics["failure\_count"] / total\_count
return metrics
def check\_event\_health(self, event\_type: str) -> dict:
"""检查事件健康状态"""
metrics = self.get\_event\_metrics(event\_type)
health\_status = {
"status": "healthy",
"alerts": []
}
# 检查错误率
if metrics["error\_rate"] > 0.1: # 10% 错误率阈值
health\_status["status"] = "unhealthy"
health\_status["alerts"].append(f"High error rate: {metrics['error\_rate']:.2%}")
# 检查事件处理量
total\_events = metrics["success\_count"] + metrics["failure\_count"]
if total\_events == 0:
health\_status["status"] = "warning"
health\_status["alerts"].append("No events processed in the last hour")
return health\_status
2. 实时健康检查
class HealthCheckManager:
"""健康检查管理器"""
def \_\_init\_\_(self, redis\_client, db\_session):
self.redis\_client = redis\_client
self.db\_session = db\_session
self.event\_monitor = EventFlowMonitor(redis\_client)
self.resource\_monitor = ResourceMonitoringManager()
def perform\_health\_check(self) -> dict:
"""执行全面健康检查"""
health\_report = {
"timestamp": time.time(),
"overall\_status": "healthy",
"components": {}
}
# 检查 Redis 连接
health\_report["components"]["redis"] = self.\_check\_redis\_health()
# 检查数据库连接
health\_report["components"]["database"] = self.\_check\_database\_health()
# 检查系统资源
health\_report["components"]["resources"] = self.\_check\_resource\_health()
# 检查事件流
health\_report["components"]["events"] = self.\_check\_event\_flow\_health()
# 检查 Celery 任务队列
health\_report["components"]["celery"] = self.\_check\_celery\_health()
# 计算整体状态
unhealthy\_components = [comp for comp, status in health\_report["components"].items()
if status["status"] != "healthy"]
if unhealthy\_components:
if any(health\_report["components"][comp]["status"] == "critical"
for comp in unhealthy\_components):
health\_report["overall\_status"] = "critical"
else:
health\_report["overall\_status"] = "warning"
return health\_report
def \_check\_redis\_health(self) -> dict:
"""检查 Redis 健康状态"""
try:
# 测试 Redis 连接
self.redis\_client.ping()
# 检查内存使用
info = self.redis\_client.info('memory')
memory\_usage = info['used\_memory'] / info['maxmemory'] if info.get('maxmemory') else0
status = "healthy"
alerts = []
if memory\_usage > 0.9:
status = "critical"
alerts.append(f"Redis memory usage critical: {memory\_usage:.1%}")
elif memory\_usage > 0.8:
status = "warning"
alerts.append(f"Redis memory usage high: {memory\_usage:.1%}")
return {
"status": status,
"memory\_usage": memory\_usage,
"alerts": alerts
}
except Exception as e:
return {
"status": "critical",
"error": str(e),
"alerts": ["Redis connection failed"]
}
def \_check\_database\_health(self) -> dict:
"""检查数据库健康状态"""
try:
# 测试数据库连接
self.db\_session.execute("SELECT 1")
return {
"status": "healthy",
"alerts": []
}
except Exception as e:
return {
"status": "critical",
"error": str(e),
"alerts": ["Database connection failed"]
}
def \_check\_resource\_health(self) -> dict:
"""检查系统资源健康状态"""
resource\_status = self.resource\_monitor.check\_system\_resources()
status = "healthy"
alerts = []
for resource\_type, resource\_info in resource\_status.items():
if resource\_info["critical"]:
status = "warning"if status == "healthy"else status
alerts.append(f"{resource\_type.title()} usage critical: {resource\_info['usage']:.1%}")
return {
"status": status,
"resource\_usage": resource\_status,
"alerts": alerts
}
def \_check\_event\_flow\_health(self) -> dict:
"""检查事件流健康状态"""
event\_types = ["message\_created", "workflow\_started", "node\_executed"]
overall\_status = "healthy"
all\_alerts = []
for event\_type in event\_types:
event\_health = self.event\_monitor.check\_event\_health(event\_type)
if event\_health["status"] != "healthy":
overall\_status = "warning"if overall\_status == "healthy"else overall\_status
all\_alerts.extend([f"{event\_type}: {alert}"for alert in event\_health["alerts"]])
return {
"status": overall\_status,
"alerts": all\_alerts
}
def \_check\_celery\_health(self) -> dict:
"""检查 Celery 健康状态"""
try:
from celery import current\_app
# 检查活跃的 worker
inspect = current\_app.control.inspect()
active\_workers = inspect.active()
ifnot active\_workers:
return {
"status": "critical",
"alerts": ["No active Celery workers found"]
}
# 检查队列长度
queue\_lengths = {}
for worker, tasks in active\_workers.items():
queue\_lengths[worker] = len(tasks)
max\_queue\_length = max(queue\_lengths.values()) if queue\_lengths else0
status = "healthy"
alerts = []
if max\_queue\_length > 1000:
status = "warning"
alerts.append(f"High queue length detected: {max\_queue\_length}")
return {
"status": status,
"active\_workers": len(active\_workers),
"max\_queue\_length": max\_queue\_length,
"alerts": alerts
}
except Exception as e:
return {
"status": "critical",
"error": str(e),
"alerts": ["Celery health check failed"]
}
3. 告警通知系统
class AlertManager:
"""告警管理器"""
def \_\_init\_\_(self, notification\_channels: list):
self.notification\_channels = notification\_channels
self.alert\_history = {}
def send\_alert(self, alert\_type: str, message: str, severity: str = "warning"):
"""发送告警"""
alert\_key = f"{alert\_type}:{hash(message)}"
current\_time = time.time()
# 防止重复告警(5分钟内相同告警只发送一次)
if alert\_key in self.alert\_history:
if current\_time - self.alert\_history[alert\_key] < 300:
return
self.alert\_history[alert\_key] = current\_time
alert\_data = {
"type": alert\_type,
"message": message,
"severity": severity,
"timestamp": current\_time,
"hostname": socket.gethostname()
}
for channel in self.notification\_channels:
try:
channel.send\_notification(alert\_data)
except Exception as e:
logging.error(f"Failed to send alert via {channel.\_\_class\_\_.\_\_name\_\_}: {e}")
class SlackNotificationChannel:
"""Slack 通知渠道"""
def \_\_init\_\_(self, webhook\_url: str):
self.webhook\_url = webhook\_url
def send\_notification(self, alert\_data: dict):
"""发送 Slack 通知"""
import requests
color\_map = {
"info": "good",
"warning": "warning",
"error": "danger",
"critical": "danger"
}
payload = {
"attachments": [{
"color": color\_map.get(alert\_data["severity"], "warning"),
"title": f"Dify Alert: {alert\_data['type']}",
"text": alert\_data["message"],
"fields": [
{"title": "Severity", "value": alert\_data["severity"], "short": True},
{"title": "Host", "value": alert\_data["hostname"], "short": True},
{"title": "Time", "value": time.strftime('%Y-%m-%d %H:%M:%S', time.localtime(alert\_data["timestamp"])), "short": True}
]
}]
}
response = requests.post(self.webhook\_url, json=payload)
response.raise\_for\_status()
故障处理流程
Task 任务执行异常处理
异常分类和处理策略
1. 可重试异常
- 网络连接错误
- 临时资源不足
- 外部服务暂时不可用
- 数据库连接超时
2. 不可重试异常
- 数据验证错误
- 权限不足
- 资源不存在
- 业务逻辑错误
3. 需要人工干预的异常
- 系统配置错误
- 第三方服务长期不可用
- 数据损坏
具体实现方案
class TaskException(Exception):
"""任务异常基类"""
def \_\_init\_\_(self, message: str, retryable: bool = True, alert\_level: str = 'warning'):
super().\_\_init\_\_(message)
self.retryable = retryable
self.alert\_level = alert\_level
class RetryableTaskException(TaskException):
"""可重试的任务异常"""
def \_\_init\_\_(self, message: str, retry\_delay: int = 60):
super().\_\_init\_\_(message, retryable=True)
self.retry\_delay = retry\_delay
class FatalTaskException(TaskException):
"""致命任务异常,不可重试"""
def \_\_init\_\_(self, message: str):
super().\_\_init\_\_(message, retryable=False, alert\_level='error')
@shared\_task(bind=True, max\_retries=3)
def enhanced\_document\_indexing\_task(self, dataset\_id: str, document\_ids: list):
"""增强的文档索引任务"""
try:
# 参数验证
ifnot dataset\_id ornot document\_ids:
raise FatalTaskException("Invalid parameters: dataset\_id or document\_ids missing")
# 获取数据集
dataset = db.session.query(Dataset).filter(Dataset.id == dataset\_id).first()
ifnot dataset:
raise FatalTaskException(f"Dataset not found: {dataset\_id}")
# 执行索引任务
for document\_id in document\_ids:
try:
process\_single\_document(dataset\_id, document\_id)
except ConnectionError as e:
raise RetryableTaskException(f"Connection error processing document {document\_id}: {str(e)}")
except Exception as e:
logging.error(f"Error processing document {document\_id}: {str(e)}")
mark\_document\_failed(document\_id, str(e))
logging.info(f"Document indexing completed for dataset: {dataset\_id}")
except RetryableTaskException as exc:
if self.request.retries < self.max\_retries:
logging.warning(f"Retrying task {self.request.id}: {exc}")
raise self.retry(countdown=exc.retry\_delay, exc=exc)
else:
logging.error(f"Task {self.request.id} failed after max retries: {exc}")
send\_task\_failure\_alert(self.request.id, str(exc), 'max\_retries\_exceeded')
raise
except FatalTaskException as exc:
logging.error(f"Fatal error in task {self.request.id}: {exc}")
send\_task\_failure\_alert(self.request.id, str(exc), 'fatal\_error')
raise
except Exception as exc:
logging.error(f"Unexpected error in task {self.request.id}: {exc}", exc\_info=True)
if self.request.retries < self.max\_retries:
raise self.retry(countdown=120, exc=exc)
else:
send\_task\_failure\_alert(self.request.id, str(exc), 'unexpected\_error')
raise
finally:
db.session.close()
总结
Dify 的消息事件和 Task 实现机制体现了分布式系统的设计理念:
核心优势
- 高可扩展性 :通过事件驱动架构和分布式任务队列,系统可以水平扩展
- 高可用性 :完善的错误处理和重试机制保证系统稳定运行
- 实时性 :通过 WebSocket 和事件推送实现实时状态同步
- 灵活性 :模块化设计使得系统易于扩展和维护
- 容错性 :多层次的异常处理和恢复机制确保系统稳定性
技术特点
- 事件驱动 :基于事件的异步通信机制
- 分层设计 :清晰的分层架构便于理解和维护
- 类型安全 :使用 Pydantic 进行数据验证和类型检查
- 监控完善 :内置监控和追踪机制
- 异常处理 :完善的异常分类和处理策略
应用场景
- 聊天应用 :实时消息处理和状态同步
- 工作流引擎 :复杂业务流程的编排和执行
- 文档处理 :大规模文档的异步处理和索引
- 数据分析 :大数据的批量处理和分析
- 通知系统 :实时通知和消息推送
- AI 应用 :AI 模型的调用和结果处理
通过深入理解 Dify 的消息事件和 Task 实现机制,可以更好地利用这些特性构建高性能、高可用的 AI 应用系统。
👆👆👆欢迎关注,一起进步👆👆👆
欢迎留言讨论哈
🧐点赞、分享、推荐 ,一键三连,养成习惯👍
